Click here to close
Hello! We notice that you are using Internet Explorer, which is not supported by Xenbase and may cause the site to display incorrectly.
We suggest using a current version of Chrome,
FireFox, or Safari.
Neuron
2012 Mar 08;735:951-61. doi: 10.1016/j.neuron.2011.12.039.
Show Gene links
Show Anatomy links
GlialCAM, a protein defective in a leukodystrophy, serves as a ClC-2 Cl(-) channel auxiliary subunit.
Jeworutzki E, López-Hernández T, Capdevila-Nortes X, Sirisi S, Bengtsson L, Montolio M, Zifarelli G, Arnedo T, Müller CS, Schulte U, Nunes V, Martínez A, Jentsch TJ, Gasull X, Pusch M, Estévez R.
???displayArticle.abstract???
Ion fluxes mediated by glial cells are required for several physiological processes such as fluid homeostasis or the maintenance of low extracellular potassium during high neuronal activity. In mice, the disruption of the Cl(-) channel ClC-2 causes fluid accumulation leading to myelin vacuolation. A similar vacuolation phenotype is detected in humans affected with megalencephalic leukoencephalopathy with subcortical cysts (MLC), a leukodystrophy which is caused by mutations in MLC1 or GLIALCAM. We here identify GlialCAM as a ClC-2 binding partner. GlialCAM and ClC-2 colocalize in Bergmann glia, in astrocyte-astrocyte junctions at astrocytic endfeet around blood vessels, and in myelinated fiber tracts. GlialCAM targets ClC-2 to cell junctions, increases ClC-2 mediated currents, and changes its functional properties. Disease-causing GLIALCAM mutations abolish the targeting of the channel to cell junctions. This work describes the first auxiliary subunit of ClC-2 and suggests that ClC-2 may play a role in the pathology of MLC disease.
Figure 1. Identification of ClC-2 as a GlialCAM-Interacting Protein(A) Scheme of the GlialCAM molecule. Mutated residues studied in this work are depicted. Antibodies used for purification (mou: mouse; rab: rabbit) are shown.(B) Evaluation of GlialCAM affinity purification from mouse brain. The scheme shows a 2D plot of relative protein enrichment in affinity purifications versus IgG controls. Proteins specifically copurified are shown in the yellow area; dashed lines indicate the specificity thresholds as suggested by the distribution of all protein ratios (gray circles).(C), Immunoblot analysis of a sample of the affinity purification with the anti-GlialCAM rabbit polyclonal antibody stained with the same antibody (upper) and with anti-ClC-2 C1 antibody (lower); lanes resolve aliquots of pellet after solubilization, solubilizate (Sol), not bound (NB), or eluates from the purification (IP Glial). IP IgG: eluate from an IgG control.(D) Copurification of GlialCAM with anti-ClC-2 C2 antibody. Lanes were labeled as before.(E) Coimmunoprecipitation from HeLa cells transiently transfected with ClC-2 and Flag-tagged GlialCAM. Lanes were labeled as before.(F) Quantification of interaction using the split-TEV assay. ClC-2 was tested for interaction with the proteins indicated below the graph. ∗∗p < 0.01; ∗∗∗p < 0.001 versus 4F2hc.See also Figure S1.
Figure 2. Localization of ClC-2 and GlialCAM in the BrainMouse brain sections labeled with antibodies against GlialCAM, ClC-2, or GFAP antibodies. (A) cerebellar Bergmann glia; (B) astrocytic endfeet surrounding blood vessels in cortex; (C and D) EM immunolabeling of human cerebellum shows localization of ClC-2 (arrows) in astrocyte-astrocyte junctions near basal lamina; (E) oligodendrocytic cell bodies in myelinated fibers of cerebellar white matter tracts.(F) Coexpression of GlialCAM and the oligodendrocyte marker Cx47 in membranes of oligodendrocytic bodies in the cerebellum.(G) EM immunolabeling detects ClC-2 in myelin (arrows).Scale bars for (A), (B), and (E) 20 μm; (F) 5 μm; for panels (C) and (D) 200 nm; (G) 500 nm. M: myelin; Ax: axon; Ast: astrocyte; BL: basal lamina. ClC-2 antibodies used: C1 (A); C2 (B–F). See also Figure S2.
Figure 3. GlialCAM Changes the Subcellular Distribution of ClC-2 in HeLa Cells and in Primary Cultures of Astrocytes(A–D) GlialCAM changed the subcellular distribution of ClC-2 in transiently transfected HeLa cells from being at the plasma membrane when transfected alone (A) versus being at long cell-cell contact processes (B), at short cell-cell contact processes (C), or in extensive contact regions (D) when cotransfected with GlialCAM (arrows label cell-cell contacts). Scale bar: 10 μm.(E–H) Astrocytes were transduced with adenoviruses expressing ClC-2 alone or together with C terminally tagged GlialCAM at MOI 3. GlialCAM similarly brought ClC-2 to cell-cell contacts. Arrows point to astrocyte-astrocyte contacts. Immunofluorescence used a flag monoclonal antibody detecting GlialCAM protein (red) or a rabbit polyclonal antibody (C1) detecting ClC-2 (green). Colocalization between the red and the green fluorescence results in a yellow coloring (Merge). Nuclei of astrocytes were stained using DAPI (blue). Scale bar: 20 μm.See also Figure S3.
Figure 4. GlialCAM Modifies ClC-2 Currents in Xenopus Oocytes, HEK Cells, and Primary Rat Astrocytes(A) Currents mediated by ClC-2 (left) expressed in oocytes and after coexpression of ClC-2 with GlialCAM (right).(B) Representative steady-state current-voltage relationship of ClC-2 (circles) and ClC-2 coexpressed with GlialCAM (squares) in chloride (open symbols) or iodide (filled symbols). Average initial currents measured at +60 mV were 0.96 ± 0.17 μA (n = 14) for ClC-2 and 17.2 ± 2.2 μA (n = 10) for ClC-2/GlialCAM.(C) Typical whole-cell currents from transfected HEK293 cells with ClC-2-GFP alone (left) or together with GlialCAM (right). The GFP tag does not affect ClC-2 current properties.(D) Average steady-state current voltage from ClC-2-GFP (filled circles) or ClC-2-GFP/GlialCAM (circles) transfected HEK293 cells.(E) Left: representative trace of whole-cell inwardly rectifying chloride currents in dbcAMP-treated cultured neocortical rat astrocytes. These currents, as described (Ferroni et al., 1997), were blocked when chloride was replaced by iodide (F) and were not blocked by tamoxifen (data not shown). Right: representative trace of chloride currents of dbcAMP-treated astrocytes transduced with adenoviruses expressing GlialCAM fused to GFP. The inset shows the voltage protocol used.(F) Average steady-state current-voltage relationship of dbcAMP-treated astrocytes (circles, n = 14) or transduced with adenoviruses expressing GlialCAM-GFP (filled circles, n = 14) in chloride medium. Recordings were performed in symmetrical chloride concentrations. In some recordings chloride was exchanged by iodide (triangles or filled triangles). At hyperpolarizing voltages iodide block was by 32.7% ± 3.2% for control astrocytes (n = 6) and by 56.8% ± 2.9% for astrocytes transduced with adenoviruses expressing GlialCAM-GFP (n = 8).See also Figure S4.
Figure 5. Specificity of the ClC-2 GlialCAM Interaction(A) Human ClC-5 was expressed in oocytes with and without GlialCAM. Currents were quantified at positive (+80 mV) and negative (−80 mV) voltages 3 days after injection. The inset shows representative ClC-5 + GlialCAM traces using a voltage-clamp protocol with pulses ranging from +120 mV to −120 mV in 20 mV steps.(B) Interaction between DmClC-2 and DmClC-2 or GlialCAM was monitored using split-TEV assays. 4F2hc was used as a negative control. The result is an average of 5 independent experiments. ∗∗p < 0.01 versus 4F2hc.(C) DmClC-2 was expressed in Xenopus oocytes by itself or together with GlialCAM. Two days after injection in oocytes DmClC-2 ± GlialCAM currents were determined. Steady state currents are plotted against voltage (n = 5 ± SEM). The inset shows representative current traces of DmClC-2 (filled circle) and DmClC-2 / GlialCAM (open circle).(D) Interaction between ClC-2 and GlialCAM or HepaCAM2 by split-TEV assays. 4F2hc was used as a negative control. The result is an average of 13 independent experiments. ∗∗∗p < 0.001; “ns” indicates no significant difference versus 4F2hc.(E) Typical ClC-2 currents in Xenopus oocytes expressed by itself (left) or coexpressed with HepaCAM2 (right). HepaCAM2 positive protein expression was assessed by Western blot (data not shown).(F) Currents measured in Xenopus oocytes at + 60 mV after the expression of ClC-2 alone (3 ng), ClC-2 (3 ng) + GlialCAM (5 ng), or ClC-2 (3 ng) + GlialCAM (5 ng) + wild-type MLC1 (3 ng) or containing the MLC-causing mutations P92S and S246R (3 ng). The result is a representative experiment of two experiments with at least 5 oocytes measured for each condition.
Figure 6. Electrophysiological Characterization of the GlialCAM/ClC-2 Complex(A) Dependence on the extracellular osmolarity of ClC-2, ClC-2 + GlialCAM, or ΔNClC-2 currents. Gray bars indicate application of the hypotonic solution. Insets show typical responses of the same oocytes to a pulse to −140 mV before swelling.(B) Reversal potential of ΔNClC-2 (n = 5 ± SEM) and ClC-2/GlialCAM (n = 5 ± SEM) currents under different anionic conditions.(C) pH dependence of ClC-2 and ΔNClC-2, each without and with GlialCAM. Currents were normalized to the value at pH 7.3. Arrow points to the pH value with the largest difference between the groups that express or not GlialCAM.See also Figure S5.
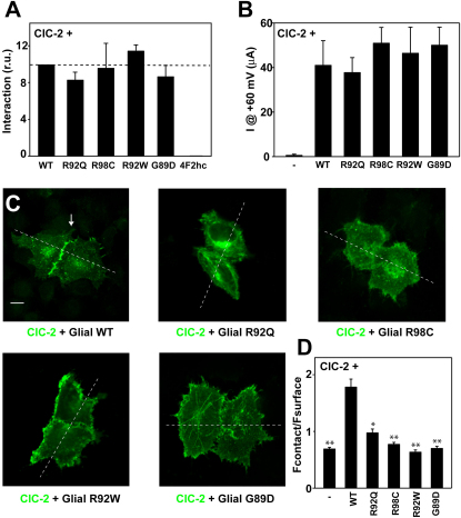
Figure 7. Biochemical and Functional Consequences of GLIALCAM Mutations on ClC-2(A) Interaction between ClC-2 and GlialCAM or GlialCAM containing MLC-related mutations revealed by split-TEV interaction assays (n = 5).(B) Average instantaneous currents at +60 mV from ClC-2 expressing oocytes coinjected with saturating concentrations of GlialCAM or the indicated GlialCAM variants. The result is an average of n = 5 in each experiment from three independent experiments.(C) Immunofluorescence of HeLa cells expressing ClC-2 plus wild-type GlialCAM or GlialCAM containing the MLC-related mutations R92Q, R98C, R92W, and G89D. Scale bar: 10 μm. Expression at contact sites and non-contact surface membrane was determined by the analysis of the intensity profile along the dashed line.(D) Relative fluorescence intensity at cell contacts. Intensity profile analysis revealed that ClC-2 alone had a ratio R of fluorescence Fcontact/Fsurface (see Experimental Procedures) of 0.7 ± 0.03 (n = 58), ClC-2 + GlialCAM a value of 1.8 ± 0.14 (n = 55), and the GlialCAM variants studied (with at least 24 pair of cells analyzed) had R values less than 1 (see Experimental Procedures), indicating that the variants containing MLC-related mutations were not able to cluster ClC-2 to cell junctions. ∗p < 0.05, ∗∗p < 0.01 versus wild-type GlialCAM plus ClC-2. Similar results were observed in HEK cells (not shown).See also Figure S6.
Figure 8. ClC-2 and GlialCAM Subcellular Localization Changes Caused by GLIALCAM Mutations in Primary Cultures of Astrocytes(A–E) Astrocytes were cotransduced with adenoviruses expressing ClC-2 together with wild-type GlialCAM (A) or containing the MLC-related mutations R92Q (B), R98C (C), R92W (D), and G89D (E). Cells were fixed, permeabilized, and then immunofluorescence was performed with a rabbit polyclonal antibody against ClC-2 (green) and a monoclonal antibody detecting GlialCAM protein (red). Nuclei were stained with DAPI (blue). Colocalization between the green and the red channel is shown in yellow. Images correspond to representative cells from three independent experiments. Scale bar: 20 μm.
Blanz,
Leukoencephalopathy upon disruption of the chloride channel ClC-2.
2007, Pubmed
Blanz,
Leukoencephalopathy upon disruption of the chloride channel ClC-2.
2007,
Pubmed Bösl,
Male germ cells and photoreceptors, both dependent on close cell-cell interactions, degenerate upon ClC-2 Cl(-) channel disruption.
2001,
Pubmed Brignone,
The beta1 subunit of the Na,K-ATPase pump interacts with megalencephalic leucoencephalopathy with subcortical cysts protein 1 (MLC1) in brain astrocytes: new insights into MLC pathogenesis.
2011,
Pubmed Clark,
Characterization of the hyperpolarization-activated chloride current in dissociated rat sympathetic neurons.
1998,
Pubmed
,
Xenbase Duarri,
Knockdown of MLC1 in primary astrocytes causes cell vacuolation: a MLC disease cell model.
2011,
Pubmed Duarri,
Molecular pathogenesis of megalencephalic leukoencephalopathy with subcortical cysts: mutations in MLC1 cause folding defects.
2008,
Pubmed
,
Xenbase Engel,
The SAP and SLAM families in immune responses and X-linked lymphoproliferative disease.
2003,
Pubmed Estévez,
Barttin is a Cl- channel beta-subunit crucial for renal Cl- reabsorption and inner ear K+ secretion.
2001,
Pubmed
,
Xenbase Estévez,
Conservation of chloride channel structure revealed by an inhibitor binding site in ClC-1.
2003,
Pubmed
,
Xenbase Fava,
Osmosensitivity of an inwardly rectifying chloride current revealed by whole-cell and perforated-patch recordings in cultured rat cortical astrocytes.
2001,
Pubmed Favre-Kontula,
GlialCAM, an immunoglobulin-like cell adhesion molecule is expressed in glial cells of the central nervous system.
2008,
Pubmed Ferroni,
Characterization of an inwardly rectifying chloride conductance expressed by cultured rat cortical astrocytes.
1997,
Pubmed Flores,
Two splice variants derived from a Drosophila melanogaster candidate ClC gene generate ClC-2-type Cl- channels.
2006,
Pubmed Földy,
Regulation of fast-spiking basket cell synapses by the chloride channel ClC-2.
2010,
Pubmed Gründer,
Regions involved in the opening of CIC-2 chloride channel by voltage and cell volume.
,
Pubmed
,
Xenbase Jordt,
Molecular dissection of gating in the ClC-2 chloride channel.
1997,
Pubmed
,
Xenbase Lange,
ClC-7 requires Ostm1 as a beta-subunit to support bone resorption and lysosomal function.
2006,
Pubmed Leegwater,
Mutations of MLC1 (KIAA0027), encoding a putative membrane protein, cause megalencephalic leukoencephalopathy with subcortical cysts.
2001,
Pubmed López-Hernández,
Mutant GlialCAM causes megalencephalic leukoencephalopathy with subcortical cysts, benign familial macrocephaly, and macrocephaly with retardation and autism.
2011,
Pubmed López-Hernández,
Molecular mechanisms of MLC1 and GLIALCAM mutations in megalencephalic leukoencephalopathy with subcortical cysts.
2011,
Pubmed Lorenz,
Heteromultimeric CLC chloride channels with novel properties.
1996,
Pubmed
,
Xenbase Maduke,
Biochemistry to the rescue: a ClC-2 auxiliary subunit provides a tangible link to leukodystrophy.
2012,
Pubmed Makara,
Astrocytes from mouse brain slices express ClC-2-mediated Cl- currents regulated during development and after injury.
2003,
Pubmed Menichella,
Genetic and physiological evidence that oligodendrocyte gap junctions contribute to spatial buffering of potassium released during neuronal activity.
2006,
Pubmed Nagelhus,
Aquaporin-4 in the central nervous system: cellular and subcellular distribution and coexpression with KIR4.1.
2004,
Pubmed Neusch,
Kir4.1 potassium channel subunit is crucial for oligodendrocyte development and in vivo myelination.
2001,
Pubmed Niemeyer,
Voltage-dependent and -independent titration of specific residues accounts for complex gating of a ClC chloride channel by extracellular protons.
2009,
Pubmed Rash,
Molecular disruptions of the panglial syncytium block potassium siphoning and axonal saltatory conduction: pertinence to neuromyelitis optica and other demyelinating diseases of the central nervous system.
2010,
Pubmed Ridder,
Megalencephalic leucoencephalopathy with cysts: defect in chloride currents and cell volume regulation.
2011,
Pubmed Rinke,
ClC-2 voltage-gated channels constitute part of the background conductance and assist chloride extrusion.
2010,
Pubmed Scheper,
Analysis of CLCN2 as candidate gene for megalencephalic leukoencephalopathy with subcortical cysts.
2010,
Pubmed
,
Xenbase Sík,
Distribution of chloride channel-2-immunoreactive neuronal and astrocytic processes in the hippocampus.
2000,
Pubmed Teijido,
Localization and functional analyses of the MLC1 protein involved in megalencephalic leukoencephalopathy with subcortical cysts.
2004,
Pubmed
,
Xenbase Thiemann,
A chloride channel widely expressed in epithelial and non-epithelial cells.
1992,
Pubmed
,
Xenbase van der Knaap,
Leukoencephalopathy with swelling in children and adolescents: MRI patterns and differential diagnosis.
1995,
Pubmed van der Knaap,
Histopathology of an infantile-onset spongiform leukoencephalopathy with a discrepantly mild clinical course.
1996,
Pubmed van der Knaap,
Leukoencephalopathy with swelling and a discrepantly mild clinical course in eight children.
1995,
Pubmed Weinreich,
Pores formed by single subunits in mixed dimers of different CLC chloride channels.
2001,
Pubmed