Click here to close
Hello! We notice that you are using Internet Explorer, which is not supported by Xenbase and may cause the site to display incorrectly.
We suggest using a current version of Chrome,
FireFox, or Safari.
???displayArticle.abstract???
Recent genome wide in silico analyses discovered a new family (type 2 or family H) of odorant receptors (ORs) in teleost fish and frogs. However, since there is no evidence of the expression of these novel OR genes in olfactory sensory neurons (OSN), it remains unknown if type 2 ORs (OR2) function as odorant receptors. In this study, we examined expression of OR2 genes in the frog Xenopus tropicalis. The overall gene expression pattern is highly complex and differs depending on the gene and developmental stage. RT-PCR analysis in larvae showed that all of the OR2η genes we identified were expressed in the peripheral olfactory system and some were detected in the brain and skin. Whole mount in situ hybridization of the larval olfactory cavity confirmed that at least two OR2η genes so far tested are expressed in the OSN. Because tadpoles are aquatic animals, OR2η genes are probably involved in aquatic olfaction. In adults, OR2η genes are expressed in the nose, brain, and testes to different degrees depending on the genes. OR2η expression in the olfactory system is restricted to the medium cavity, which participates in the detection of water-soluble odorants, suggesting that OR2ηs function as receptors for water-soluble odorants. Moreover, the fact that several OR2ηs are significantly expressed in non-olfactory organs suggests unknown roles in a range of biological processes other than putative odorant receptor functions.
???displayArticle.pubmedLink???
22509266 ???displayArticle.pmcLink???PMC3324471 ???displayArticle.link???PLoS One
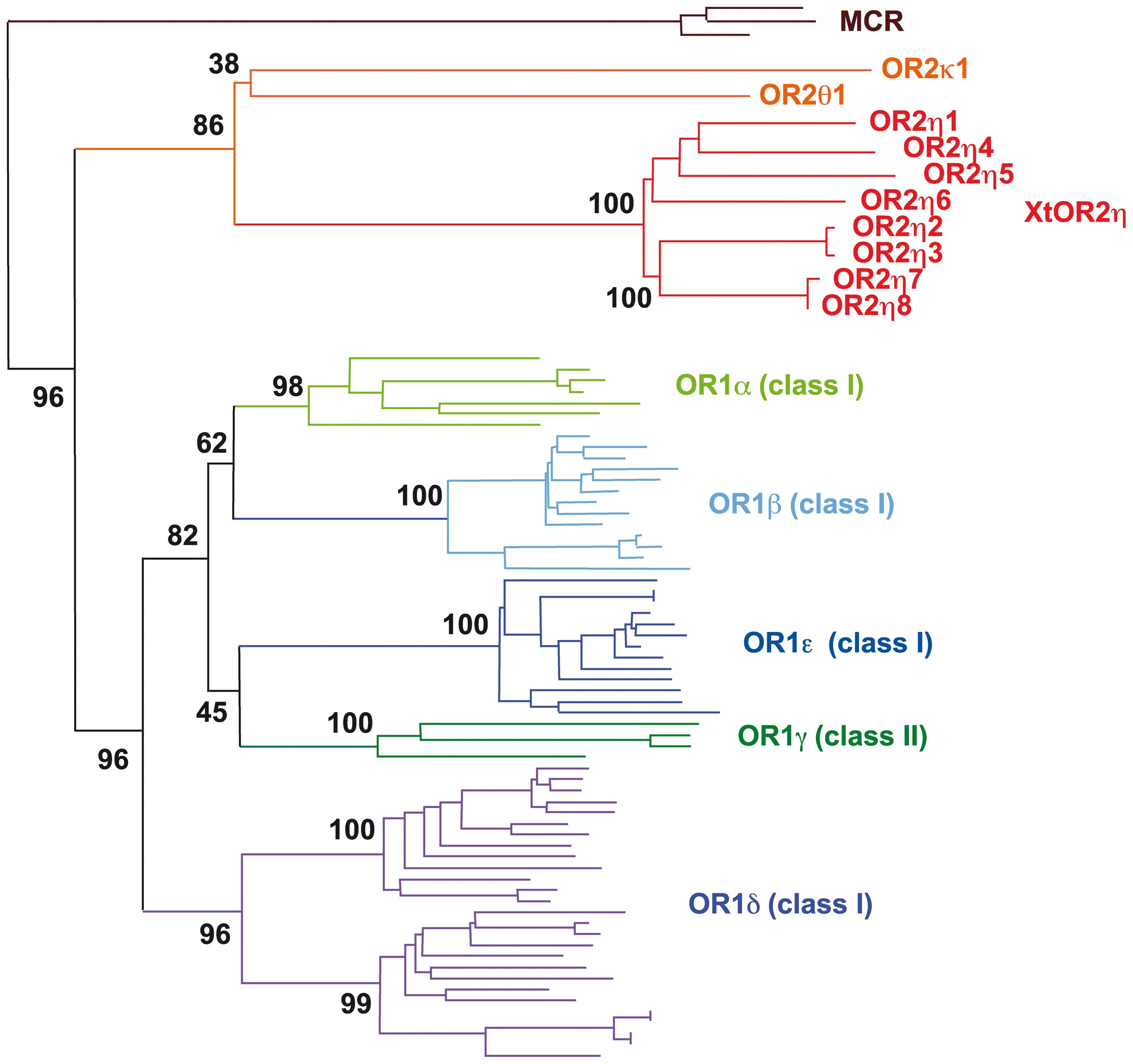
Figure 1. Phylogenetic tree of X. tropicalis OR1 and OR2 genes. Amino acid sequences of all XtOR2 and all XtOR1 class I (OR(I)), four XtOR1
class II ORs (OR(II)c), and three melanocortin receptors (MCRs), were used for the phylogenetic analysis.
doi:10.1371/journal.pone.0033922.g001
Figure 2. XtOR2 gene expression in various organs in stage 55 larvae and full-grown adults. The primer set for class II OR amplified multiple class II OR genes. PCR cycles were adjusted to obtain adequate amounts of the products (35 cycles for OR2 and class I ORs, and 30 cycles for rpL8 and class II ORs).
doi:10.1371/journal.pone.0033922.g002
Figure 3. OR gene expression in adult olfactory cavities. A: Schematic illustration of the nasal cavities of the adult frog. The MC is filled in
water and the PC is open to air. The air flow goes though the PC to the lung. B: The expression of OR2gs and some OR1s (class I and II) in adult nasal
cavities. Quantitative PCR was done for each OR gene and normalized by using the OMP gene, which is expressed in every mature OSN. Most class I
ORs were preferentially expressed in the MC. Class I ORa5 was exceptionally expressed at a significant level in the PC as well as the MC. Bars represent
standard deviation (n = 3). Note that the expression level of OBP and class II (mix) OR was much higher than each single OR2g and class I OR gene
(different scale). Gene ID: OR1a2: ENSXETG00000024801.1, OR1a4: fgenesh1_pg.C_scaffold_1078000009, OR1a5: e_gw1.2098.6.1, OR1b3:
fgenesh1_pg.C_scaffold_976000003, OR1b5: e_gw1.976.19.1, OR1d2: e_gw1.799.9.1, OR1e4: e_gw1.799.69.1.
doi:10.1371/journal.pone.0033922.g003
Figure 4. Whole mounts in situ hybridization for the XtOR2g4
and XtOR2g5 gene in the olfactory cavity of stage 47 tadpoles.
XtOR2g RNA and OMP were detected by Cyanine 3 (red) and
fluorescein (green), respectively, and the nucleus was stained with
Dapi (blue). A: A confocal image of the olfactory cavity. A: XtOR2g5
expression (red). B: Enlargement of dotted square region in panel A. C:
XtOR2g4 expression (red). D: A z-stack of all optical planes. XtOR2g4
positive cells (red). OC; olfactory cavity, OE; olfactory epithelium, VNO;
veromonasal organ.
doi:10.1371/journal.pone.0033922.g004
Alioto,
The odorant receptor repertoire of teleost fish.
2005, Pubmed
Alioto,
The odorant receptor repertoire of teleost fish.
2005,
Pubmed Alioto,
The repertoire of olfactory C family G protein-coupled receptors in zebrafish: candidate chemosensory receptors for amino acids.
2006,
Pubmed Barnea,
Odorant receptors on axon termini in the brain.
2004,
Pubmed Briand,
Evidence of an odorant-binding protein in the human olfactory mucus: location, structural characterization, and odorant-binding properties.
2002,
Pubmed Burnett,
Xenopus tropicalis allurin: expression, purification, and characterization of a sperm chemoattractant that exhibits cross-species activity.
2008,
Pubmed
,
Xenbase Feinstein,
A contextual model for axonal sorting into glomeruli in the mouse olfactory system.
2004,
Pubmed Feldmesser,
Widespread ectopic expression of olfactory receptor genes.
2006,
Pubmed Freitag,
Two classes of olfactory receptors in Xenopus laevis.
1995,
Pubmed
,
Xenbase Freitag,
Olfactory receptors in aquatic and terrestrial vertebrates.
1998,
Pubmed
,
Xenbase Glusman,
The complete human olfactory subgenome.
2001,
Pubmed Glusman,
The olfactory receptor gene superfamily: data mining, classification, and nomenclature.
2000,
Pubmed Harland,
In situ hybridization: an improved whole-mount method for Xenopus embryos.
1991,
Pubmed
,
Xenbase Imai,
Odorant receptor-derived cAMP signals direct axonal targeting.
2006,
Pubmed Khaitovich,
A neutral model of transcriptome evolution.
2004,
Pubmed Kotrschal,
Solitary chemosensory cells: why do primary aquatic vertebrates need another taste system?
1996,
Pubmed Mezler,
Expression of olfactory receptors during development in Xenopus laevis.
1999,
Pubmed
,
Xenbase Mezler,
Characteristic features and ligand specificity of the two olfactory receptor classes from Xenopus laevis.
2001,
Pubmed
,
Xenbase Millery,
Specific expression of olfactory binding protein in the aerial olfactory cavity of adult and developing Xenopus.
2005,
Pubmed
,
Xenbase Nef,
Spatial pattern of receptor expression in the olfactory epithelium.
1992,
Pubmed Nei,
The evolution of animal chemosensory receptor gene repertoires: roles of chance and necessity.
2008,
Pubmed Niimura,
Evolutionary changes of the number of olfactory receptor genes in the human and mouse lineages.
2005,
Pubmed Niimura,
On the origin and evolution of vertebrate olfactory receptor genes: comparative genome analysis among 23 chordate species.
2009,
Pubmed Niimura,
Evolution of olfactory receptor genes in the human genome.
2003,
Pubmed Niimura,
Evolutionary dynamics of olfactory receptor genes in fishes and tetrapods.
2005,
Pubmed Olender,
The olfactory receptor universe--from whole genome analysis to structure and evolution.
2004,
Pubmed Olson,
Allurin, a 21-kDa sperm chemoattractant from Xenopus egg jelly, is related to mammalian sperm-binding proteins.
2001,
Pubmed
,
Xenbase Parmigiani,
A novel human G protein-coupled receptor is over-expressed in prostate cancer.
2004,
Pubmed Pelosi,
The role of perireceptor events in vertebrate olfaction.
2001,
Pubmed Pes,
Cloning and expression of odorant-binding proteins Ia and Ib from mouse nasal tissue.
1998,
Pubmed Ressler,
Information coding in the olfactory system: evidence for a stereotyped and highly organized epitope map in the olfactory bulb.
1994,
Pubmed Rogers,
Molecular cloning and sequencing of a cDNA for olfactory marker protein.
1987,
Pubmed Rössler,
Two olfactory marker proteins in Xenopus laevis.
1998,
Pubmed
,
Xenbase Rouquier,
Olfactory receptor gene repertoires in mammals.
2007,
Pubmed Saitou,
The neighbor-joining method: a new method for reconstructing phylogenetic trees.
1987,
Pubmed Serizawa,
Mutually exclusive expression of odorant receptor transgenes.
2000,
Pubmed Serizawa,
A neuronal identity code for the odorant receptor-specific and activity-dependent axon sorting.
2006,
Pubmed Shi,
Cloning and characterization of the ribosomal protein L8 gene from Xenopus laevis.
1994,
Pubmed
,
Xenbase Shykind,
Regulation of odorant receptors: one allele at a time.
2005,
Pubmed Sosinsky,
The genomic structure of human olfactory receptor genes.
2000,
Pubmed Spehr,
Odorant receptors and olfactory-like signaling mechanisms in mammalian sperm.
2006,
Pubmed Spehr,
Identification of a testicular odorant receptor mediating human sperm chemotaxis.
2003,
Pubmed Strotmann,
Olfactory receptor proteins in axonal processes of chemosensory neurons.
2004,
Pubmed Tcatchoff,
A single lysyl residue defines the binding specificity of a human odorant-binding protein for aldehydes.
2006,
Pubmed Vanderhaeghen,
Specific repertoire of olfactory receptor genes in the male germ cells of several mammalian species.
1997,
Pubmed Vassar,
Topographic organization of sensory projections to the olfactory bulb.
1994,
Pubmed Vosshall,
Olfaction: attracting both sperm and the nose.
2004,
Pubmed Whitear,
Identification of the epidermal "Stiftchenzellen" of frog tadpoles by electron microscopy.
1976,
Pubmed Xiang,
The sperm chemoattractant "allurin" is expressed and secreted from the Xenopus oviduct in a hormone-regulated manner.
2004,
Pubmed
,
Xenbase Yanai,
Incongruent expression profiles between human and mouse orthologous genes suggest widespread neutral evolution of transcription control.
2004,
Pubmed Young,
Different evolutionary processes shaped the mouse and human olfactory receptor gene families.
2002,
Pubmed Zhang,
High-throughput microarray detection of olfactory receptor gene expression in the mouse.
2004,
Pubmed Zhang,
The olfactory receptor gene superfamily of the mouse.
2002,
Pubmed