XB-ART-45143
Development
2012 Jun 01;13911:1910-20. doi: 10.1242/dev.072561.
Show Gene links
Show Anatomy links
Sim2 prevents entry into the myogenic program by repressing MyoD transcription during limb embryonic myogenesis.
Havis E, Coumailleau P, Bonnet A, Bismuth K, Bonnin MA, Johnson R, Fan CM, Relaix F, Shi DL, Duprez D.
???displayArticle.abstract???
The basic helix-loop-helix transcription factor MyoD is a central actor that triggers the skeletal myogenic program. Cell-autonomous and non-cell-autonomous regulatory pathways must tightly control MyoD expression to ensure correct initiation of the muscle program at different places in the embryo and at different developmental times. In the present study, we have addressed the involvement of Sim2 (single-minded 2) in limb embryonic myogenesis. Sim2 is a bHLH-PAS transcription factor that inhibits transcription by active repression and displays enhanced expression in ventral limb muscle masses during chick and mouse embryonic myogenesis. We have demonstrated that Sim2 is expressed in muscle progenitors that have not entered the myogenic program, in different experimental conditions. MyoD expression is transiently upregulated in limb muscle masses of Sim2(-/-) mice. Conversely, Sim2 gain-of-function experiments in chick and Xenopus embryos showed that Sim2 represses MyoD expression. In addition, we show that Sim2 represses the activity of the mouse MyoD promoter in primary myoblasts and is recruited to the MyoD core enhancer in embryonic mouse limbs. Sim2 expression is non-autonomously and negatively regulated by the dorsalising factor Lmx1b. We propose that Sim2 represses MyoD transcription in limb muscle masses, through Sim2 recruitment to the MyoD core enhancer, in order to prevent premature entry into the myogenic program. This MyoD repression is predominant in ventral limb regions and is likely to contribute to the differential increase of the global mass of ventral muscles versus dorsal muscles.
???displayArticle.pubmedLink??? 22513369
???displayArticle.pmcLink??? PMC3347684
???displayArticle.link??? Development
???displayArticle.grants??? [+]
R01AR060042 NIAMS NIH HHS , R01HD35596 NICHD NIH HHS , R01 AR060042 NIAMS NIH HHS , R01 HD035596 NICHD NIH HHS
Species referenced: Xenopus
Genes referenced: dll1 gal.2 hprt1 lmx1b lmx1b.2 myf5 myod1 notch1 pax3 pax7 pitx2 sim2 six1 six4 tcf3
???attribute.lit??? ???displayArticles.show???
|
|
Fig. 1. Sim2 is expressed in chick limb muscle cells not expressing MyoD. (A-F) Transverse sections of HH22 chick embryos at forelimb level were co-hybridised with cSim2 (green) and cFgfR4 (red) fluorescent probes (A-C) or with cSim2 (digoxigenin, purple) and cPax3 (fluorescein, orange) probes (D-F). (A-D) Arrowheads indicate ventral muscle masses; arrows show dorsal muscle masses. (F) Arrowheads indicate examples of cSim2+ and cPax3+ cells in ventral muscle masses. (G,H) Limb sections of HH22 chick embryos, incubated with BrdU 1 hour before fixation, were hybridised with cSim2 (E) and cPax3 (F) digoxigenin-labelled probes (blue) and then incubated with the BrdU antibody (brown). Arrowheads indicate the cSim2+ (E) and cPax3+ (F) cells, which are also BrdU positive. (I-N) Transverse sections of HH26 chick forelimbs were labelled by double in situ hybridisation with cMyoD (green) and cSim2 (red) fluorescent probes. (I,K,M) In ventral muscle masses, arrowheads indicate the cSim2 expression domains not overlapping with that of cMyoD, whereas arrows indicate the overlapping cSim2 and cMyoD expression domains. (J,L,N) High magnifications of ventral muscle masses show that in overlapping expression domains, cSim2 mRNA and cMyoD mRNA are not expressed in the same cells. |
|
|
Fig. 2. Sim2 expression is not regulated by Notch signalling in chick limbs. (A) Delta1/RCAS-expressing cells were grafted into the presumptive right forelimb buds of HH17 chick embryos. (B-H) Delta1-grafted right (B,D,F,H) and control left (C,E,G) forelimbs from HH26 chick embryos were cut transversely and analysed for cDelta1, cSim2, cFgfr4 and cMyoD expression. Adjacent sections of experimental and control forelimbs were hybridised with cDelta1 (B), cSim2 (C,D), cFgfr4 (E,F) and cMyoD (G,H) digoxigenin-labelled probes. cSim2 expression and that of the progenitor marker cFgfr4 are not affected by Notch signalling misexpression (C-F), whereas cMyoD expression is downregulated (G,H). a, anterior; p, posterior; D, dorsal; V, ventral. |
|
|
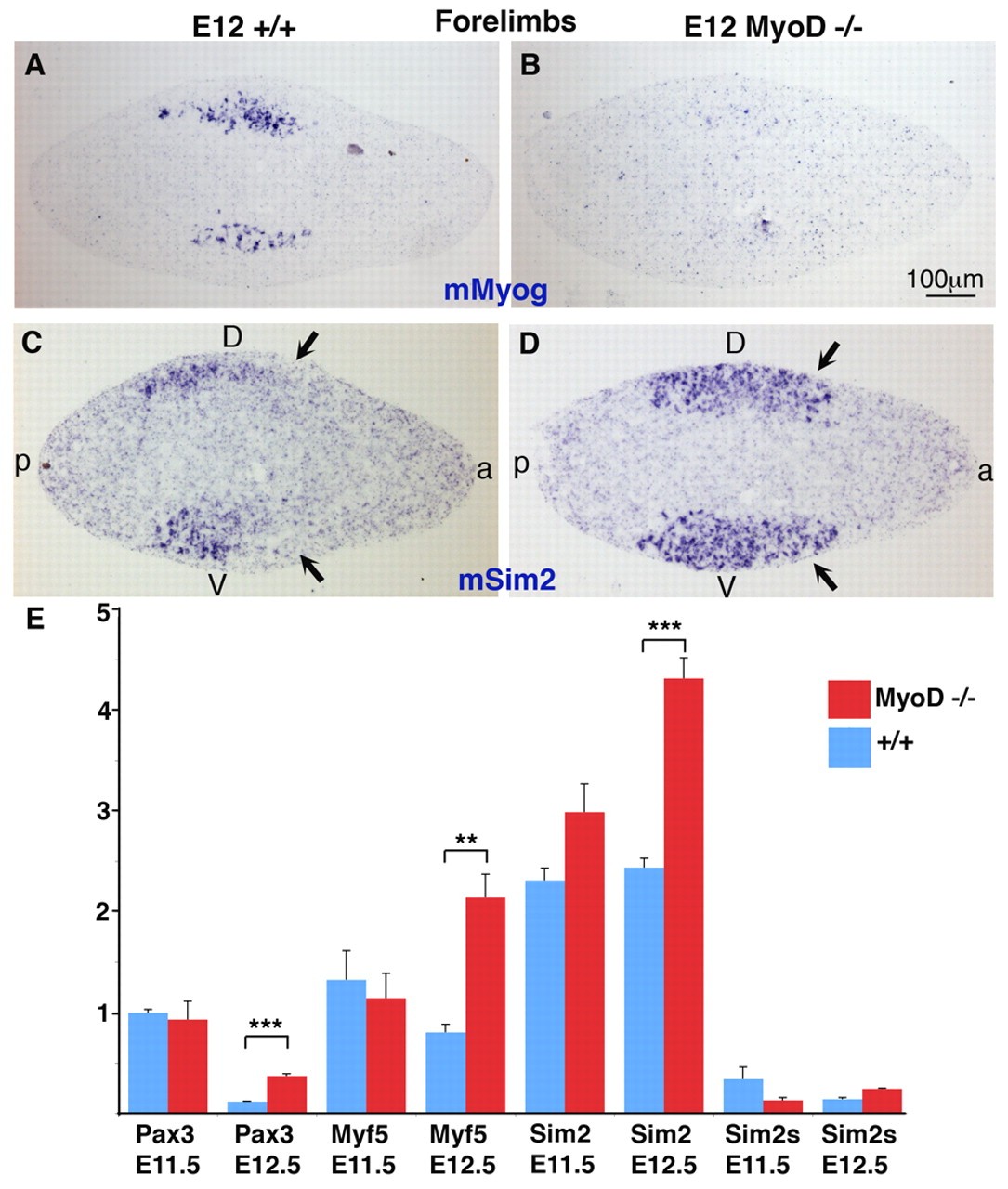
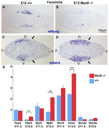
Fig. 3. Sim2 expression is increased in forelimbs of MyoDâ/â mutant mice. (A-D) Forelimb transverse sections of E12 wild-type (A,C) and MyoDâ/â (B,D) were hybridised with the mMyog (A,B) and mSim2 (C,D) probes. A,C and B,D are adjacent sections, respectively. (C,D) Arrows indicate the extended mSim2 expression domain in MyoDâ/â (D) and the absence of mSim2 expression in control limbs (C). a, anterior; p, posterior; D, dorsal; V, ventral. (E) Relative levels of Pax3, Myf5 Sim2 and Sim2s mRNAs in forelimbs from E11.5 and E12.5 MyoDâ/â mutant mice compared with wild-type littermates. The mRNA levels of wild-type and MyoDâ/â mice were normalised to that of HPRT in each experiment. The error bars represent s.e.m. **P<0.01; ***P<0.001. |
|
|
Fig. 4. Sim2 expression is not regulated by Myf5. (A-C) Adjacent transverse sections from chick embryos electroporated with mMyf5 expression vector in neural tubes were hybridised with probes for mMyf5 (A), cSim2 (B) and cMyoD (C). cSim2 expression is not activated by mMyf5, while cMyoD is. (D-G) Adjacent and transverse sections of hindlimbs from E11.5 wild-type (D,F) and Myf5â/â (E,G) mice were hybridised with the mMyoD (D,E) and mSim2 (F,G) probes. mMyoD expression is reduced in hindlimbs of E11.5 Myf5â/â compared with control mice (D,E), indicating a delay of muscle differentiation in Myf5â/â. On adjacent sections, mSim2 expression is increased in dorsal and ventral muscle masses of Myf5â/â hindlimbs (G, arrows), compared with mSim2 in control hindlimbs (F, arrows). a, anterior; p, posterior; D, dorsal; V, ventral. |
|
|
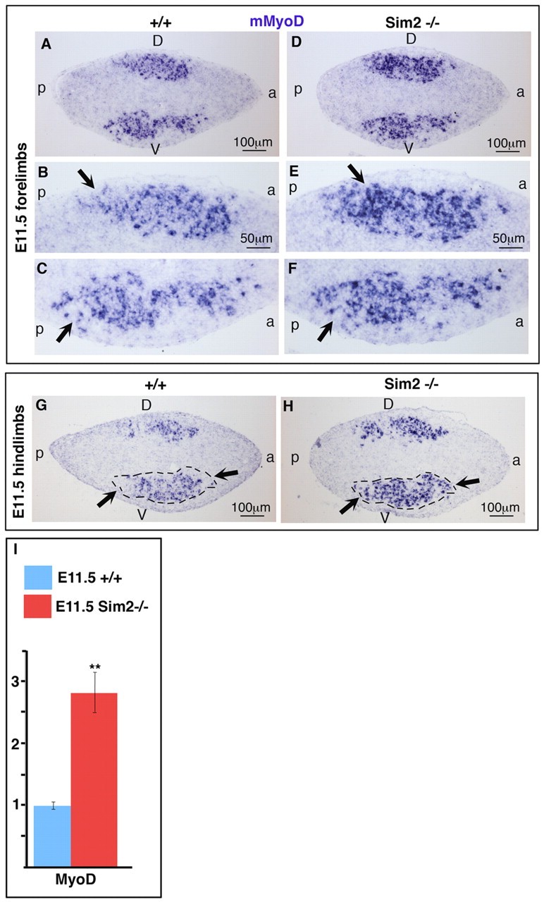
Fig. 5. mMyoD expression is transiently upregulated in limbs of E11.5 Sim2â/â mice. (A-H) Transverse sections of forelimbs (A-F) and hindlimbs (G,H) from E11.5 wild-type (A-C,G) and Sim2â/â (D-F,H) mice were hybridised with the mMyoD probe. mMyoD expression appears increased in limbs of Sim2â/â mutant mice (D-F,H) compared with control limbs (A-C,G). (B,C,E,F) High magnifications of the dorsal and ventral muscle masses of control (A) and Sim2â/â mutant (D) forelimbs. Arrows indicate the increased expression of mMyoD in Sim2â/â forelimbs (E,F) compared with control forelimbs (B,C). (G,H) In hindlimbs, the ventral muscle mass was delineated in the Sim2â/â limbs (H) and copied to control limbs (G); arrows indicate the absence of mMyoD expression in control limbs compared with Sim2â/â limbs. a, anterior; p, posterior; D, dorsal; V, ventral. (I) Relative levels of MyoD mRNAs in forelimbs from E11.5 Sim2â/â compared with wild-type littermates. The mRNA levels were normalised to that of HPRT. Error bars indicate ±s.e.m. **P<0.01. |
|
|
Fig. 6. mSim2 overexpression inhibits MyoD expression in chick and Xenopus embryos. (A-J) Chick embryos were electroporated at interlimb regions with mSim2 and GFP expression vectors (A-E) or with GFP expression vector only (F-H). Transverse sections (A-C,F-H) or whole-mount embryos (D,E,I,J) were hybridised with the cMyoD probe and then incubated with GFP antibody to visualise the electroporated regions. (B,C,G,H) High magnifications of the boxed regions in A,F. mSim2 overexpression in somites leads to a loss of cMyoD expression in electroporated regions (A-E) compared with control electroporated with GFP only (F-H), in which electroporated cells express cMyoD. Arrows indicate the loss of cMyoD expression where GFP is expressed in mSim2-electroporated somites (A-E) and cMyoD expression in control electroporated somites (F-J). (K-M) Eight-cell stage Xenopus embryos were injected bilaterally (K,L) or unilaterally (M) with mSim2 and β-gal mRNAs (K,M) or with β-gal mRNAs as control (L) and were processed for whole-mount in situ hybridisation to xMyoD expression. At early gastrula stages, xMyoD expression is inhibited by mSim2 overexpression in β-gal-positive regions (K, arrows), whereas normal xMyoD expression is observed in control embryos injected with β-gal only (L, arrows). At tail bud stages, mSim2 overexpression also leads to a loss of xMyoD expression in the most anterior somites on the injected sides, compared with the uninjected sides (M, arrows and brackets). |
|
|
Fig. 7. mSim2 represses the transcriptional activity of MyoD promoter in vitro and is recruited to the core element in vivo in E11.5 mouse limbs. (A-C) Primary myoblasts were co-transfected with GFP-, mMyoD- or mSim2-expression vectors and MyoD reporter constructs, in which the luciferase reporter gene was cloned downstream of two regulatory elements of the mMyoD promoter, the core (A) and the DRR (B) or a minimal promoter (C). mSim2 represses the luciferase activity of the core (A) and the DRR (B), but not that of the TATA promoter (C). Luciferase activity was measured in the same conditions for the experiments in A, B and C. The same arbitrary units (A.U.) therefore apply to all panels. (D) Schematic representation (not in scale) of the regulatory elements of the mouse MyoD promoter and of the position of the three amplified fragments used for ChIP experiments. (E) ChIP assays were performed from limbs of E11.5 mice with antibodies against Sim2 or Ach4, or without any antibody (no Ab) as a negative control. ChIP products were analysed by PCR to study the presence of mSim2 on regulatory regions of mouse MyoD promoter. We could detect the binding of mSim2 to the core element. PCR amplifications were performed on chromatin isolated before immunoprecipitation (Input) as positive control. |
|
|
Fig. 8. Differential increase of dorsal versus ventral muscle masses in chick forelimbs. In situ hybridisation to whole-mount (A,B) or to tissue sections (C,D) of forelimbs of HH22 embryos using the cPax3 (A,C) or cSim2 (B,D) probes. (A) Dorsal and ventral views of the same forelimbs hybridised with the cPax3 probe. (B) Ventral view of forelimbs hybridised with the cSim2 probe. (C,D) Transverse and adjacent sections of HH22 forelimbs were hybridised with the cPax3 (C) and cSim2 (D) probes. (E-I) Double immunohistochemistry using the Pax7 and MF20 antibodies on transverse sections of forelimbs at the level of the mid-forearm, at different stages of development: HH22 (E,F), HH23 (G) and HH29 (H,I). D, dorsal; u, ulna; r, radius; V, ventral. |
|
|
Fig. 9. mSim2 expression is upregulated in dorsal regions of embryonic limbs deficient for Lmx1b activity. (A-C) In situ hybridisation experiments on transverse HH29 chick limb sections with the cLmx1b (A), cSim2 (B) and cMyoD (C) probes show that cLmx1b expression in dorsal limb regions is excluded from the cMyoD expression domain and from the cSim2 expression domain in ventral limb muscles. (D-I) E10.5 forelimbs (D,E) and E11.5 hindlimbs (F-I) from wild-type (D,F,H) and Lmx1b mutant mice (E,G,I) were hybridised with the mSim2 probe (D-I). mSim2 expression is upregulated in dorsal limb regions of Lmx1b-deficient limbs (E,G,I, arrows), compared with wild-type limbs (D,F,H). In all pictures, the dorsal and ventral limb regions are separated by a line. Arrows indicate the extension of the mSim2 expression domain in dorsal limb regions in Lmx1b mutants. a, anterior; p, posterior; D dorsal; V, ventral. |
|
|
Fig. 10. MyoD regulation during limb embryonic myogenesis. (A) Gene network involved in the initiation of MyoD expression in limbs during embryonic myogenesis. Pax3, Myf5 and Pitx2 cell-autonomously activate the expression of Myf5 and MyoD, whereas Sim2 cell-autonomously represses MyoD expression. (B) Sim2 recruitment to the core element of MyoD promoter in E11.5 mouse limbs. (C) Sim2 expression is enhanced in ventral limb muscle progenitors. Lmx1b expressed in dorsal limb regions and excluded from myogenic cells is involved in the non cell-autonomous repression of Sim2 expression in dorsal limb regions. |
References [+] :
Aleman,
Inhibition of Single Minded 2 gene expression mediates tumor-selective apoptosis and differentiation in human colon cancer cells.
2005, Pubmed
Aleman, Inhibition of Single Minded 2 gene expression mediates tumor-selective apoptosis and differentiation in human colon cancer cells. 2005, Pubmed
Asakura, The regulation of MyoD gene expression: conserved elements mediate expression in embryonic axial muscle. 1995, Pubmed , Xenbase
Bajard, A novel genetic hierarchy functions during hypaxial myogenesis: Pax3 directly activates Myf5 in muscle progenitor cells in the limb. 2006, Pubmed
Bismuth, Genetic regulation of skeletal muscle development. 2010, Pubmed
Bonnet, Vestigial-like 2 acts downstream of MyoD activation and is associated with skeletal muscle differentiation in chick myogenesis. 2010, Pubmed
Chen, Limb and kidney defects in Lmx1b mutant mice suggest an involvement of LMX1B in human nail patella syndrome. 1998, Pubmed
Chen, Two upstream enhancers collaborate to regulate the spatial patterning and timing of MyoD transcription during mouse development. 2001, Pubmed
Chen, Essential and redundant functions of the MyoD distal regulatory region revealed by targeted mutagenesis. 2002, Pubmed
Chen, The core enhancer is essential for proper timing of MyoD activation in limb buds and branchial arches. 2004, Pubmed
Chrast, Mice trisomic for a bacterial artificial chromosome with the single-minded 2 gene (Sim2) show phenotypes similar to some of those present in the partial trisomy 16 mouse models of Down syndrome. 2000, Pubmed
Coumailleau, Sim1 and Sim2 expression during chick and mouse limb development. 2009, Pubmed
Delfini, Ectopic Myf5 or MyoD prevents the neuronal differentiation program in addition to inducing skeletal muscle differentiation, in the chick neural tube. 2004, Pubmed
Delfini, Paraxis is expressed in myoblasts during their migration and proliferation in the chick limb bud. 2000, Pubmed
Delfini, Delta 1-activated notch inhibits muscle differentiation without affecting Myf5 and Pax3 expression in chick limb myogenesis. 2000, Pubmed
DeYoung, Identification of Down's syndrome critical locus gene SIM2-s as a drug therapy target for solid tumors. 2003, Pubmed
Duprez, Signals regulating muscle formation in the limb during embryonic development. 2002, Pubmed
Duprez, Sonic hedgehog (SHH) specifies muscle pattern at tissue and cellular chick level, in the chick limb bud. 1999, Pubmed
Edom-Vovard, Misexpression of Fgf-4 in the chick limb inhibits myogenesis by down-regulating Frek expression. 2001, Pubmed
Ema, Mild impairment of learning and memory in mice overexpressing the mSim2 gene located on chromosome 16: an animal model of Down's syndrome. 1999, Pubmed
Farrall, The HIF1alpha-inducible pro-cell death gene BNIP3 is a novel target of SIM2s repression through cross-talk on the hypoxia response element. 2009, Pubmed
Giordani, Six proteins regulate the activation of Myf5 expression in embryonic mouse limbs. 2007, Pubmed
Goldhamer, Embryonic activation of the myoD gene is regulated by a highly conserved distal control element. 1995, Pubmed
Goldhamer, Regulatory elements that control the lineage-specific expression of myoD. 1992, Pubmed
Goshu, Sim2 mutants have developmental defects not overlapping with those of Sim1 mutants. 2002, Pubmed
Halvorsen, Increased expression of SIM2-s protein is a novel marker of aggressive prostate cancer. 2007, Pubmed
Hamburger, A series of normal stages in the development of the chick embryo. 1951. 1992, Pubmed
Havis, Whole embryo chromatin immunoprecipitation protocol for the in vivo study of zebrafish development. 2006, Pubmed
Kablar, Myogenic determination occurs independently in somites and limb buds. 1999, Pubmed
Kablar, MyoD and Myf-5 differentially regulate the development of limb versus trunk skeletal muscle. 1997, Pubmed
Kardon, Muscle and tendon morphogenesis in the avian hind limb. 1998, Pubmed
Kassar-Duchossoy, Mrf4 determines skeletal muscle identity in Myf5:Myod double-mutant mice. 2004, Pubmed
Kieny, Cell and tissue interactions in the organogenesis of the avian limb musculature. 1982, Pubmed
Kwak, Inhibition of breast cancer growth and invasion by single-minded 2s. 2007, Pubmed
Laffin, Loss of singleminded-2s in the mouse mammary gland induces an epithelial-mesenchymal transition associated with up-regulation of slug and matrix metalloprotease 2. 2008, Pubmed
Lagha, Pax3 regulation of FGF signaling affects the progression of embryonic progenitor cells into the myogenic program. 2008, Pubmed
L'honoré, Pitx2 defines alternate pathways acting through MyoD during limb and somitic myogenesis. 2010, Pubmed
Li, Uncoupling skeletal and connective tissue patterning: conditional deletion in cartilage progenitors reveals cell-autonomous requirements for Lmx1b in dorsal-ventral limb patterning. 2010, Pubmed
Li, The RNA-binding protein Seb4/RBM24 is a direct target of MyoD and is required for myogenesis during Xenopus early development. 2010, Pubmed , Xenbase
Marcelle, The in vivo expression of the FGF receptor FREK mRNA in avian myoblasts suggests a role in muscle growth and differentiation. 1995, Pubmed
Metz, Differential transcriptional regulation by mouse single-minded 2s. 2006, Pubmed
Michaud, The dorsoventral polarity of the presumptive limb is determined by signals produced by the somites and by the lateral somatopleure. 1997, Pubmed
Moffett, Different transcriptional properties of mSim-1 and mSim-2. 2000, Pubmed
Moffett, The murine Sim-2 gene product inhibits transcription by active repression and functional interference. 1997, Pubmed
Relaix, Divergent functions of murine Pax3 and Pax7 in limb muscle development. 2004, Pubmed
Riddle, Induction of the LIM homeobox gene Lmx1 by WNT7a establishes dorsoventral pattern in the vertebrate limb. 1995, Pubmed
Rios, Neural crest regulates myogenesis through the transient activation of NOTCH. 2011, Pubmed
Rupp, Ubiquitous MyoD transcription at the midblastula transition precedes induction-dependent MyoD expression in presumptive mesoderm of X. laevis. 1991, Pubmed , Xenbase
Schuster-Gossler, Premature myogenic differentiation and depletion of progenitor cells cause severe muscle hypotrophy in Delta1 mutants. 2007, Pubmed
Shamblott, Craniofacial abnormalities resulting from targeted disruption of the murine Sim2 gene. 2002, Pubmed
Spitz, A combination of MEF3 and NFI proteins activates transcription in a subset of fast-twitch muscles. 1997, Pubmed
Tapscott, A novel myoblast enhancer element mediates MyoD transcription. 1992, Pubmed
Vasyutina, RBP-J (Rbpsuh) is essential to maintain muscle progenitor cells and to generate satellite cells. 2007, Pubmed
Vogel, Dorsal cell fate specified by chick Lmx1 during vertebrate limb development. 1995, Pubmed
Wang, Stable, conditional, and muscle-fiber-specific expression of electroporated transgenes in chick limb muscle cells. 2011, Pubmed
Weintraub, The myoD gene family: nodal point during specification of the muscle cell lineage. 1991, Pubmed
Wellberg, The bHLH/PAS transcription factor singleminded 2s promotes mammary gland lactogenic differentiation. 2010, Pubmed
Woods, The bHLH/Per-Arnt-Sim transcription factor SIM2 regulates muscle transcript myomesin2 via a novel, non-canonical E-box sequence. 2008, Pubmed
