XB-ART-45124
Development
2012 May 01;1399:1651-61. doi: 10.1242/dev.068395.
Show Gene links
Show Anatomy links
Dynamic in vivo binding of transcription factors to cis-regulatory modules of cer and gsc in the stepwise formation of the Spemann-Mangold organizer.
???displayArticle.abstract???
How multiple developmental cues are integrated on cis-regulatory modules (CRMs) for cell fate decisions remains uncertain. The Spemann-Mangold organizer in Xenopus embryos expresses the transcription factors Lim1/Lhx1, Otx2, Mix1, Siamois (Sia) and VegT. Reporter analyses using sperm nuclear transplantation and DNA injection showed that cerberus (cer) and goosecoid (gsc) are activated by the aforementioned transcription factors through CRMs conserved between X. laevis and X. tropicalis. ChIP-qPCR analysis for the five transcription factors revealed that cer and gsc CRMs are initially bound by both Sia and VegT at the late blastula stage, and subsequently bound by all five factors at the gastrula stage. At the neurula stage, only binding of Lim1 and Otx2 to the gsc CRM, among others, persists, which corresponds to their co-expression in the prechordal plate. Based on these data, together with detailed expression pattern analysis, we propose a new model of stepwise formation of the organizer, in which (1) maternal VegT and Wnt-induced Sia first bind to CRMs at the blastula stage; then (2) Nodal-inducible Lim1, Otx2, Mix1 and zygotic VegT are bound to CRMs in the dorsal endodermal and mesodermal regions where all these genes are co-expressed; and (3) these two regions are combined at the gastrula stage to form the organizer. Thus, the in vivo dynamics of multiple transcription factors highlight their roles in the initiation and maintenance of gene expression, and also reveal the stepwise integration of maternal, Nodal and Wnt signaling on CRMs of organizer genes to generate the organizer.
???displayArticle.pubmedLink??? 22492356
???displayArticle.pmcLink??? PMC4074222
???displayArticle.link??? Development
???displayArticle.grants??? [+]
P40 OD010997 NIH HHS
Species referenced: Xenopus
Genes referenced: cer1 chrd crx gsc lhx1 mix1 mixer mt4 mtnr1b nodal nodal1 otx2 sia1 sox17b sox2 tbx2 uqcc6 vegt ventx1.2
???displayArticle.antibodies??? Lhx1 Ab3 Mix1 Ab1 Otx2 Ab2 Sia1 Ab1 VegT Ab2
???attribute.lit??? ???displayArticles.show???
|
|
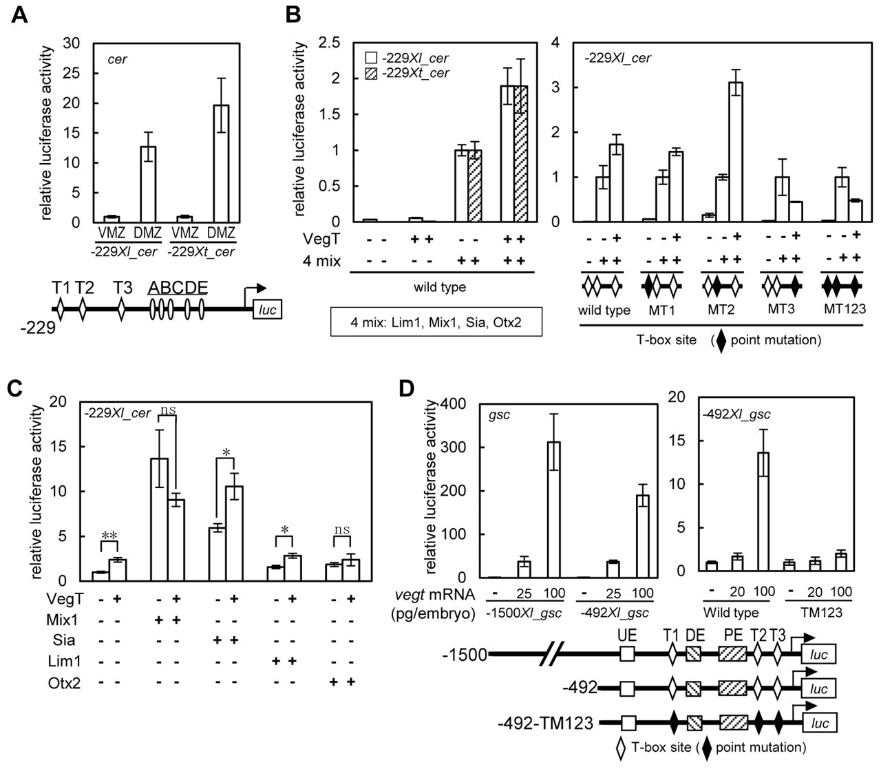
Fig. 2. Cis-element analysis of X. laevis and X. tropicalis cer promoter regions using transgenic reporter genes. (A) Deletion and point mutations of cer promoter-EGFP reporter constructs and their dorsal expression at the gastrula stage. Constructs of Xl_cer and Xt_cer promoter regions are schematically shown on the left, and numbers indicate positions from the transcription start site, whereas numbers in blue indicate position of Xt_cer when different from those of Xl_cer. A bent arrow indicates the transcription start site. Fixed embryos were bisected along the dorsal midline and whole-mount in situ hybridization was performed for EGFP mRNA. Dorsal expression of reporter genes was categorized into strong (orange) and partial or weak (pale orange) expression patterns (supplementary material Fig. S3A), and percentage incidences of each category are presented by bar graphs. The total number of embryos examined and those of experiments in the parentheses are indicated on the right. n.d., not determined. (B,C) Whole-mount in situ hybridization analysis of reporter expression. Typical expression patterns of Xl_cer (B) or Xt_cer (C) reporter constructs are shown. (D) Reporter gene expression of T-box mutant constructs. |
|
|
Fig. 3. Cooperation of VegT with Mix1, Siamois, Lim1 and Otx2 to activate the cer and gsc enhancers. (A) Dorsal-specific expression of â229Xl_cer and â229Xt_cer as assayed by DNA injection. Experiments were carried out as described in Fig. 1B. (B) Synergy of VegT with a mixture of Mix1, Sia, Lim1 and Otx2. Wild-type constructs of â229Xl_cer (white bar) and â229Xt_cer (diagonally striped bar) (left panel) or T-box mutant constructs of â229Xl_cer (right panel) were co-injected with mRNAs (25 pg mRNA each) for VegT and 4 mix (mix1, sia, lim1 and otx2), as indicated by a plus mark. Mutated T-box sites in â229Xl_cer-MT1, MT2, MT3 and MT123 are indicated by black diamonds, in which TNNCAC was mutated to CNNTAC. (C) Synergy of VegT with Sia and Lim1. The â229Xl_cer construct was co-injected with mRNA as indicated with or without mRNA for VegT. Amounts of injected mRNAs (pg/embryo): vegt, 25; lim1, 25; mix1, 25; sia, 12; otx2, 25. (D) Activation of gsc reporter constructs by VegT. â1500Xl_gsc or â492Xl_gsc was co-injected with vegt mRNA as indicated. The sequence of â1500Xl_gsc has been deposited in DDBJ/Genbank (AB698641). |
|
|
Fig. 5. Assignment of expression domains of organizer-expressing genes. (A-C) Blastula to gastrula stages. Expression domains at early blastula (A), mid-blastula (B for group 1; Bâ² for group 2 genes) and early gastrula (C) are surrounded by lines, as indicated on 32-cell blastomere fate maps reported by Bauer et al. (Bauer et al., 1994); brown, green, yellow, red, magenta and blue cells are derived from the B4, A4, A1, B1, C1 and D1 blastomeres, respectively. Group 1 genes, sia, gsc and chd; group 2 genes, lim1, otx2 and cer. Dotted lines indicate initially started or expanded expression. (D) Germ layers and the organizer region. The mesoderm (green line) is discriminated from the endoderm (black line) according to the size of cells (supplementary material Fig. S7). The superficial mesoderm (Shook et al., 2004) is indicated by a light magenta. A combined expression domain of chd, gsc, lim1 and otx2 is surrounded by a yellow line, and molecularly defined as the organizer region in this paper (supplementary material Fig. S8). (E) Neurula stage. Expression domains are illustrated on the diagram of bisected neurula embryos (stage 15) based on supplementary material Fig. S5Nâ² and Fig. S6C. |
|
|
Fig. S3. Co-transgenic reporter analysis of cer regulatory regions and responsiveness of cer to VegT. (A) Co-transgenesis for searching cer regulatory regions. The PstI restriction site of the 5â² end of the cer EGFP reporter cassette â62Xt_cer and the 3â² end of PCR fragments (3â² primers have a PstI site) were digested by PstI. Sperm nuclei incubated with these fragments were injected into unfertilized eggs, and normal cleaved eggs were incubated until the gastrula stage. Fixed embryos were bisected along the dorsal midline and whole-mount in situ hybridization was performed for EGFP mRNA. Expression levels were divided into two groups as indicated. (B) Induction of the endogenous cer expression by VegT in the animal cap region. vegt mRNA (100 pg/embryo) was injected into the animal pole region of one blastomere at the two-cell stage. An arrowhead indicates the injected side. (C) Responsiveness of cer reporters to VegT. The reporter construct â229Xt_cer/EGFP with or without vegt mRNA (100 pg/embryo) was injected into the animal pole region at the two-cell stage. Expression of the cer (B) or reporter (C) gene was examined by whole-mount in situ hybridization with antisense probes as indicated. |
|
|
Fig. S6. Detailed comparison of expression domains between organizer-expressing genes in early X. laevis embryogenesis. mRNA localizations of organizer-expressing genes as well as other genes for comparison as indicated on the left were visualized by whole-mount in situ hybridization using bisected embryos from the early blastula to neural stages as indicted on the top. Arrows indicate mRNA localization in the BCNE region (green), the presumptive mesoderm or mesoderm (yellow), the presumptive endoderm or endoderm (magenta) and the prechordal plate (black). Arrowheads indicate the blastopore. (A) Stage 8 to 10.5. Maternal vegt mRNA was detected at the early blastula (stage 8) in the entire presumptive endoderm region, whereas zygotic vegt mRNA was seen in the presumptive mesoderm region at mid stage 9 thereafter, as has been reported (Stennard et al., 1999). sia and later gsc start to be expressed in the BCNE region. mix1 expression is already seen at mid-stage 9 in the presumptive endodermal region except for the central region, then expands to the central endoderm and mesodermal region during the late blastula (late stage 9) to the early gastrula stage (stage 10), and gradually decreased from the central region. Both chd and gsc are co-expressed at the late blastula (stage 9) and early gastrula stages (stages 10 and 10.5) in the region overlapping with the sia expression domain. At stage 10/10.5, both chd and gsc expression patterns expand to the dorsal endoderm based on the observation shown in supplementary material Fig. S7. cer expression starts in a central region of the dorsovegetal region (indicated by a magenta arrow), though very weakly, at stage 9 (mid blastula) and expands to the entire dorsal endoderm (indicated by a magenta arrow) and the anterior dorsal mesoderm at stages 10 and 10.5 (supplementary material Fig. S7). The lim1 and otx2 genes are expressed at a mid period of stage 9 in the marginal zone. It seems to start in an endodermal region and expand to the dorsal mesoderm (supplementary material Fig. S7). (B) Colocalization of gsc and vegt or cer and sia. Embryos were bisected along the dorsal-ventral axis. Each counterpart of embryo was treated with whole-mount in situ hybridization for the indicated probe. The data show that gsc expression corresponds to zvegt in the dorsal mesoderm region at mid-blastula stage, while cer and sia are co-expressed in the dorsal endoderm at the mid-blastula stage. (C) Expression pattern at the late gastrula to early neurula stage. Arrows indicate mRNA localization in the prechordal plate. mix1 expression ceased before the late gastrula stage. Note that lim1 mRNA disappears from the prechordal plate (indicated by an arrow at stage 15) and later the notochord, but the Lim1 protein persists at least to the tailbud stage (stage 28; supplementary material Fig. S5N). |
|
|
Fig. S6. Detailed comparison of expression domains between organizer-expressing genes in early X. laevis embryogenesis. mRNA localizations of organizer-expressing genes as well as other genes for comparison as indicated on the left were visualized by whole-mount in situ hybridization using bisected embryos from the early blastula to neural stages as indicted on the top. Arrows indicate mRNA localization in the BCNE region (green), the presumptive mesoderm or mesoderm (yellow), the presumptive endoderm or endoderm (magenta) and the prechordal plate (black). Arrowheads indicate the blastopore. (A) Stage 8 to 10.5. Maternal vegt mRNA was detected at the early blastula (stage 8) in the entire presumptive endoderm region, whereas zygotic vegt mRNA was seen in the presumptive mesoderm region at mid stage 9 thereafter, as has been reported (Stennard et al., 1999). sia and later gsc start to be expressed in the BCNE region. mix1 expression is already seen at mid-stage 9 in the presumptive endodermal region except for the central region, then expands to the central endoderm and mesodermal region during the late blastula (late stage 9) to the early gastrula stage (stage 10), and gradually decreased from the central region. Both chd and gsc are co-expressed at the late blastula (stage 9) and early gastrula stages (stages 10 and 10.5) in the region overlapping with the sia expression domain. At stage 10/10.5, both chd and gsc expression patterns expand to the dorsal endoderm based on the observation shown in supplementary material Fig. S7. cer expression starts in a central region of the dorsovegetal region (indicated by a magenta arrow), though very weakly, at stage 9 (mid blastula) and expands to the entire dorsal endoderm (indicated by a magenta arrow) and the anterior dorsal mesoderm at stages 10 and 10.5 (supplementary material Fig. S7). The lim1 and otx2 genes are expressed at a mid period of stage 9 in the marginal zone. It seems to start in an endodermal region and expand to the dorsal mesoderm (supplementary material Fig. S7). (B) Colocalization of gsc and vegt or cer and sia. Embryos were bisected along the dorsal-ventral axis. Each counterpart of embryo was treated with whole-mount in situ hybridization for the indicated probe. The data show that gsc expression corresponds to zvegt in the dorsal mesoderm region at mid-blastula stage, while cer and sia are co-expressed in the dorsal endoderm at the mid-blastula stage. (C) Expression pattern at the late gastrula to early neurula stage. Arrows indicate mRNA localization in the prechordal plate. mix1 expression ceased before the late gastrula stage. Note that lim1 mRNA disappears from the prechordal plate (indicated by an arrow at stage 15) and later the notochord, but the Lim1 protein persists at least to the tailbud stage (stage 28; supplementary material Fig. S5N). |
|
|
Fig. S6. Detailed comparison of expression domains between organizer-expressing genes in early X. laevis embryogenesis. mRNA localizations of organizer-expressing genes as well as other genes for comparison as indicated on the left were visualized by whole-mount in situ hybridization using bisected embryos from the early blastula to neural stages as indicted on the top. Arrows indicate mRNA localization in the BCNE region (green), the presumptive mesoderm or mesoderm (yellow), the presumptive endoderm or endoderm (magenta) and the prechordal plate (black). Arrowheads indicate the blastopore. (A) Stage 8 to 10.5. Maternal vegt mRNA was detected at the early blastula (stage 8) in the entire presumptive endoderm region, whereas zygotic vegt mRNA was seen in the presumptive mesoderm region at mid stage 9 thereafter, as has been reported (Stennard et al., 1999). sia and later gsc start to be expressed in the BCNE region. mix1 expression is already seen at mid-stage 9 in the presumptive endodermal region except for the central region, then expands to the central endoderm and mesodermal region during the late blastula (late stage 9) to the early gastrula stage (stage 10), and gradually decreased from the central region. Both chd and gsc are co-expressed at the late blastula (stage 9) and early gastrula stages (stages 10 and 10.5) in the region overlapping with the sia expression domain. At stage 10/10.5, both chd and gsc expression patterns expand to the dorsal endoderm based on the observation shown in supplementary material Fig. S7. cer expression starts in a central region of the dorsovegetal region (indicated by a magenta arrow), though very weakly, at stage 9 (mid blastula) and expands to the entire dorsal endoderm (indicated by a magenta arrow) and the anterior dorsal mesoderm at stages 10 and 10.5 (supplementary material Fig. S7). The lim1 and otx2 genes are expressed at a mid period of stage 9 in the marginal zone. It seems to start in an endodermal region and expand to the dorsal mesoderm (supplementary material Fig. S7). (B) Colocalization of gsc and vegt or cer and sia. Embryos were bisected along the dorsal-ventral axis. Each counterpart of embryo was treated with whole-mount in situ hybridization for the indicated probe. The data show that gsc expression corresponds to zvegt in the dorsal mesoderm region at mid-blastula stage, while cer and sia are co-expressed in the dorsal endoderm at the mid-blastula stage. (C) Expression pattern at the late gastrula to early neurula stage. Arrows indicate mRNA localization in the prechordal plate. mix1 expression ceased before the late gastrula stage. Note that lim1 mRNA disappears from the prechordal plate (indicated by an arrow at stage 15) and later the notochord, but the Lim1 protein persists at least to the tailbud stage (stage 28; supplementary material Fig. S5N). |
|
|
Fig. S8. Assignment of expression domains of organizer genes. The mesoderm (green line) is discriminated from the endoderm according to the size of cells, and from the ectoderm based on the fate map of yellow and red cells, as shown by Bauer et al. (Bauer et al., 1994). Arrowhead indicates dorsal blastopore; bc, blastocoel. |
|
|
Fig. S5. Immunodetection of the endogenous Lim1, Otx2, Sia, Mix1 and VegT proteins in X. laevis embryos. (A) Schematic diagrams of antigen regions. A green region of each protein is a part of Lim1 amino acids (aa) 275-403; Accession Number NP_001084128, Sia (aa 1-141; NP_001079305), Mix1 (aa 156â377; NP_001081294), Otx2 (aa 99-288; NP_001084160) and VegT (aa 237-363; NP_001081665), which was used for raising antibodies in rabbits. (B,D,F) Amino acid sequence comparisons. Epitope sequences are indicated by bold and arrows. (C,E,G) Western blotting. Sequence comparison between Lim1 and Lim5/Lhx5 (NP_001084038.1) shows that there is a single stretch of consecutive six amino acids at most in the epitope region (B) and anti-Lim1 antibodies did not crossreact with Lim5 (C). Sequence comparison between Mix1 and Mixer (NP_001081760.1) shows that there is a single stretch of seven identical amino acids at most in the epitope region (D), and anti-Mix1 antibodies did not crossreact with Flag-Mixer. Synthesis of Flag-Mixer was confirmed by western blotting with anti-Flag antibody. Sequence comparison between Otx2 and Otx5 (NP_001081916.1) shows that there are several stretches with more than seven identical amino acids, and anti-Otx2 antibodies crossreacted, though weakly, Flag-Otx5 at the same position as anti-Flag antibody detected. As otx5 is expressed in the organizer in the same manner as otx2, our ChIP-qPCR data for Otx2 included Otx5, but this did not seem to affect the conclusion because Otx5 and Otx2 have supposedly the same function (Kuroda et al., 2000). (H,I) Detection of the endogenous Lim1 and VegT proteins by western blotting. Lysates obtained from 250 gastrula embryos were treated with anti-Lim1 or anti-VegT antibodies, and immunoprecipitates were subjected to western blotting with the same antibodies. One embryo equivalent of lysates from embryos, which had been injected with lim1 or vegt mRNA (100 pg/embryo) was used as positive control. (J-N) Immunostaining for Lim1, Otx2, Sia and Mix1. Bisected gastrula embryos (J-L), the eye at the tailbud stage (M) or tailbud embryos (N) were immunostained with antibodies as indicated. (Jâ²-Mâ²) Higher magnifications of boxed regions indicated in J-M. Staining of animal pole region with anti-Sia antibodies was probably nonspecific, because sia mRNA was not detected by whole-mount in situ hybridization (supplementary material Fig. S6A). The Lim1 protein was detected in the brain (br), spinal cord (sc), notochord (not), prechordal plate (pc) and pronephros (pn) at the tailbud stage (N). (Nâ²,Nâ²â²) Higher magnification of boxed regions in N. |
References [+] :
Agius, Endodermal Nodal-related signals and mesoderm induction in Xenopus. 2000, Pubmed , Xenbase
Bauer, The cleavage stage origin of Spemann's Organizer: analysis of the movements of blastomere clones before and during gastrulation in Xenopus. 1994, Pubmed , Xenbase
Blitz, Anterior neurectoderm is progressively induced during gastrulation: the role of the Xenopus homeobox gene orthodenticle. 1995, Pubmed , Xenbase
Blythe, beta-Catenin primes organizer gene expression by recruiting a histone H3 arginine 8 methyltransferase, Prmt2. 2010, Pubmed , Xenbase
Bouwmeester, Cerberus is a head-inducing secreted factor expressed in the anterior endoderm of Spemann's organizer. 1996, Pubmed , Xenbase
Cho, Molecular nature of Spemann's organizer: the role of the Xenopus homeobox gene goosecoid. 1991, Pubmed , Xenbase
Conlon, Determinants of T box protein specificity. 2001, Pubmed , Xenbase
Crease, Cooperation between the activin and Wnt pathways in the spatial control of organizer gene expression. 1998, Pubmed , Xenbase
Davidson, Properties of developmental gene regulatory networks. 2008, Pubmed
Dirksen, A novel, activin-inducible, blastopore lip-specific gene of Xenopus laevis contains a fork head DNA-binding domain. 1992, Pubmed , Xenbase
Erives, Characterization of a maternal T-Box gene in Ciona intestinalis. 2000, Pubmed , Xenbase
Germain, Homeodomain and winged-helix transcription factors recruit activated Smads to distinct promoter elements via a common Smad interaction motif. 2000, Pubmed , Xenbase
Harland, In situ hybridization: an improved whole-mount method for Xenopus embryos. 1991, Pubmed , Xenbase
Henry, Mixer, a homeobox gene required for endoderm development. 1998, Pubmed , Xenbase
Hikasa, The Xenopus receptor tyrosine kinase Xror2 modulates morphogenetic movements of the axial mesoderm and neuroectoderm via Wnt signaling. 2002, Pubmed , Xenbase
Hudson, Xsox17alpha and -beta mediate endoderm formation in Xenopus. 1997, Pubmed , Xenbase
Ishibashi, Expression of Siamois and Twin in the blastula Chordin/Noggin signaling center is required for brain formation in Xenopus laevis embryos. 2008, Pubmed , Xenbase
Kato, A component of the ARC/Mediator complex required for TGF beta/Nodal signalling. 2002, Pubmed , Xenbase
Kroll, Transgenic Xenopus embryos from sperm nuclear transplantations reveal FGF signaling requirements during gastrulation. 1996, Pubmed , Xenbase
Ku, Positive and negative regulation of the transforming growth factor beta/activin target gene goosecoid by the TFII-I family of transcription factors. 2005, Pubmed , Xenbase
Kuroda, Neural induction in Xenopus: requirement for ectodermal and endomesodermal signals via Chordin, Noggin, beta-Catenin, and Cerberus. 2004, Pubmed , Xenbase
Kuroda, Cloning a novel developmental regulating gene, Xotx5: its potential role in anterior formation in Xenopus laevis. 2000, Pubmed , Xenbase
Latinkic, Goosecoid and mix.1 repress Brachyury expression and are required for head formation in Xenopus. 1999, Pubmed , Xenbase
Latinkić, The Xenopus Brachyury promoter is activated by FGF and low concentrations of activin and suppressed by high concentrations of activin and by paired-type homeodomain proteins. 1997, Pubmed , Xenbase
Laurent, The Xenopus homeobox gene twin mediates Wnt induction of goosecoid in establishment of Spemann's organizer. 1997, Pubmed , Xenbase
Lee, Timing of endogenous activin-like signals and regional specification of the Xenopus embryo. 2001, Pubmed , Xenbase
Lemaire, A role for the vegetally expressed Xenopus gene Mix.1 in endoderm formation and in the restriction of mesoderm to the marginal zone. 1998, Pubmed , Xenbase
Lemaire, Expression cloning of Siamois, a Xenopus homeobox gene expressed in dorsal-vegetal cells of blastulae and able to induce a complete secondary axis. 1995, Pubmed , Xenbase
Lustig, Expression cloning of a Xenopus T-related gene (Xombi) involved in mesodermal patterning and blastopore lip formation. 1996, Pubmed , Xenbase
Mamada, Involvement of an inner nuclear membrane protein, Nemp1, in Xenopus neural development through an interaction with the chromatin protein BAF. 2009, Pubmed , Xenbase
Messenger, Functional specificity of the Xenopus T-domain protein Brachyury is conferred by its ability to interact with Smad1. 2005, Pubmed , Xenbase
Mii, Secreted Frizzled-related proteins enhance the diffusion of Wnt ligands and expand their signalling range. 2009, Pubmed , Xenbase
Mochizuki, Xlim-1 and LIM domain binding protein 1 cooperate with various transcription factors in the regulation of the goosecoid promoter. 2000, Pubmed , Xenbase
Murray, Cell cycle extracts. 1991, Pubmed
Nishioka, Ssdp1 regulates head morphogenesis of mouse embryos by activating the Lim1-Ldb1 complex. 2005, Pubmed
Oda-Ishii, Making very similar embryos with divergent genomes: conservation of regulatory mechanisms of Otx between the ascidians Halocynthia roretzi and Ciona intestinalis. 2005, Pubmed
Ogino, Convergence of a head-field selector Otx2 and Notch signaling: a mechanism for lens specification. 2008, Pubmed , Xenbase
Pannese, The Xenopus homologue of Otx2 is a maternal homeobox gene that demarcates and specifies anterior body regions. 1995, Pubmed , Xenbase
Peng, Xenopus laevis: Practical uses in cell and molecular biology. Solutions and protocols. 1991, Pubmed , Xenbase
Piccolo, The head inducer Cerberus is a multifunctional antagonist of Nodal, BMP and Wnt signals. 1999, Pubmed , Xenbase
Rankin, A gene regulatory network controlling hhex transcription in the anterior endoderm of the organizer. 2011, Pubmed , Xenbase
Ring, The role of a Williams-Beuren syndrome-associated helix-loop-helix domain-containing transcription factor in activin/nodal signaling. 2002, Pubmed , Xenbase
Rosa, Mix.1, a homeobox mRNA inducible by mesoderm inducers, is expressed mostly in the presumptive endodermal cells of Xenopus embryos. 1989, Pubmed , Xenbase
Sasai, Xenopus chordin: a novel dorsalizing factor activated by organizer-specific homeobox genes. 1994, Pubmed , Xenbase
Schohl, Beta-catenin, MAPK and Smad signaling during early Xenopus development. 2002, Pubmed , Xenbase
Shook, Pattern and morphogenesis of presumptive superficial mesoderm in two closely related species, Xenopus laevis and Xenopus tropicalis. 2004, Pubmed , Xenbase
Smale, Pioneer factors in embryonic stem cells and differentiation. 2010, Pubmed
Smith, Expression of a Xenopus homolog of Brachyury (T) is an immediate-early response to mesoderm induction. 1991, Pubmed , Xenbase
Stennard, Differential expression of VegT and Antipodean protein isoforms in Xenopus. 1999, Pubmed , Xenbase
Taira, Expression of the LIM class homeobox gene Xlim-1 in pronephros and CNS cell lineages of Xenopus embryos is affected by retinoic acid and exogastrulation. 1994, Pubmed , Xenbase
Taira, The LIM domain-containing homeo box gene Xlim-1 is expressed specifically in the organizer region of Xenopus gastrula embryos. 1992, Pubmed , Xenbase
Takahashi, Two novel nodal-related genes initiate early inductive events in Xenopus Nieuwkoop center. 2000, Pubmed , Xenbase
Takahashi, Nodal-related gene Xnr5 is amplified in the Xenopus genome. 2006, Pubmed , Xenbase
Tanaka, In vivo analysis of the cyclin D1 promoter during early embryogenesis in Xenopus. 2003, Pubmed , Xenbase
Toyama, The LIM class homeobox gene lim5: implied role in CNS patterning in Xenopus and zebrafish. 1995, Pubmed , Xenbase
Watabe, Molecular mechanisms of Spemann's organizer formation: conserved growth factor synergy between Xenopus and mouse. 1995, Pubmed , Xenbase
Watanabe, Regulation of the Lim-1 gene is mediated through conserved FAST-1/FoxH1 sites in the first intron. 2002, Pubmed , Xenbase
Wessely, Neural induction in the absence of mesoderm: beta-catenin-dependent expression of secreted BMP antagonists at the blastula stage in Xenopus. 2001, Pubmed , Xenbase
Yamamoto, Molecular link in the sequential induction of the Spemann organizer: direct activation of the cerberus gene by Xlim-1, Xotx2, Mix.1, and Siamois, immediately downstream from Nodal and Wnt signaling. 2003, Pubmed , Xenbase
Yao, Goosecoid promotes head organizer activity by direct repression of Xwnt8 in Spemann's organizer. 2001, Pubmed , Xenbase
Zhang, Xenopus VegT RNA is localized to the vegetal cortex during oogenesis and encodes a novel T-box transcription factor involved in mesodermal patterning. 1996, Pubmed , Xenbase
