XB-ART-45093
Cell
2012 Feb 17;1484:752-64. doi: 10.1016/j.cell.2011.11.064.
Show Gene links
Show Anatomy links
Local translation of extranuclear lamin B promotes axon maintenance.
???displayArticle.abstract???
Local protein synthesis plays a key role in regulating stimulus-induced responses in dendrites and axons. Recent genome-wide studies have revealed that thousands of different transcripts reside in these distal neuronal compartments, but identifying those with functionally significant roles presents a challenge. We performed an unbiased screen to look for stimulus-induced, protein synthesis-dependent changes in the proteome of Xenopus retinal ganglion cell (RGC) axons. The intermediate filament protein lamin B2 (LB2), normally associated with the nuclear membrane, was identified as an unexpected major target. Axonal ribosome immunoprecipitation confirmed translation of lb2 mRNA in vivo. Inhibition of lb2 mRNA translation in axons in vivo does not affect guidance but causes axonal degeneration. Axonal LB2 associates with mitochondria, and LB2-deficient axons exhibit mitochondrial dysfunction and defects in axonal transport. Our results thus suggest that axonally synthesized lamin B plays a crucial role in axon maintenance by promoting mitochondrial function.
???displayArticle.pubmedLink??? 22341447
???displayArticle.pmcLink??? PMC3314965
???displayArticle.link??? Cell
???displayArticle.grants??? [+]
Species referenced: Xenopus laevis
Genes referenced: actl6a atoh7 bdnf cox4i1 lmnb1 lmnb2 ndel1 nf1 pax6 pcdh7 pou4f2 tec ugcg vdac2 zic1
???displayArticle.morpholinos??? lmnb2 MO1
???attribute.lit??? ???displayArticles.show???
|
|
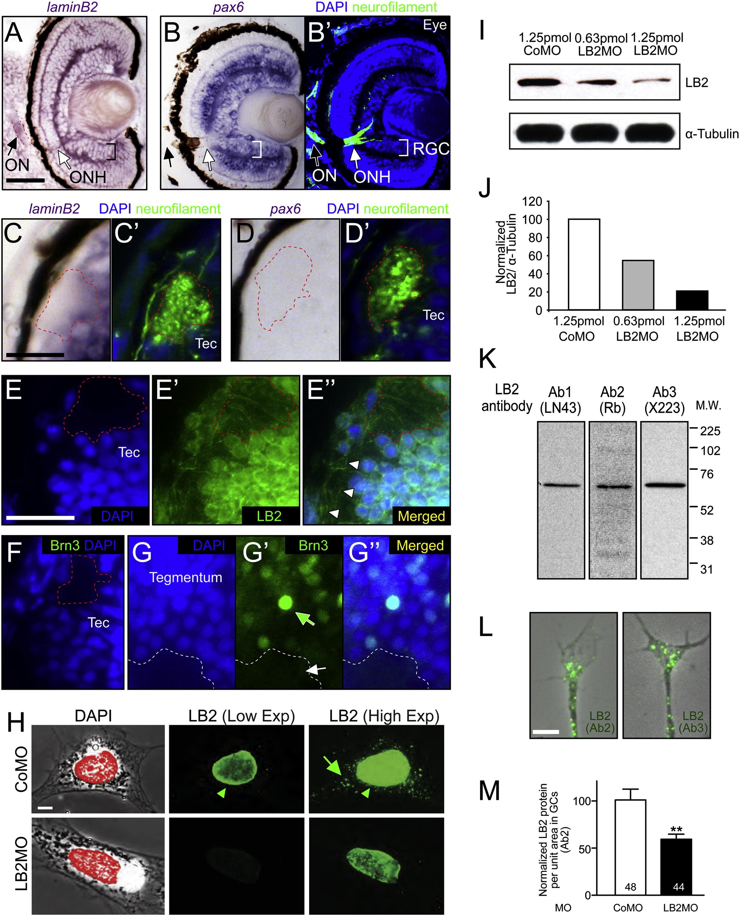
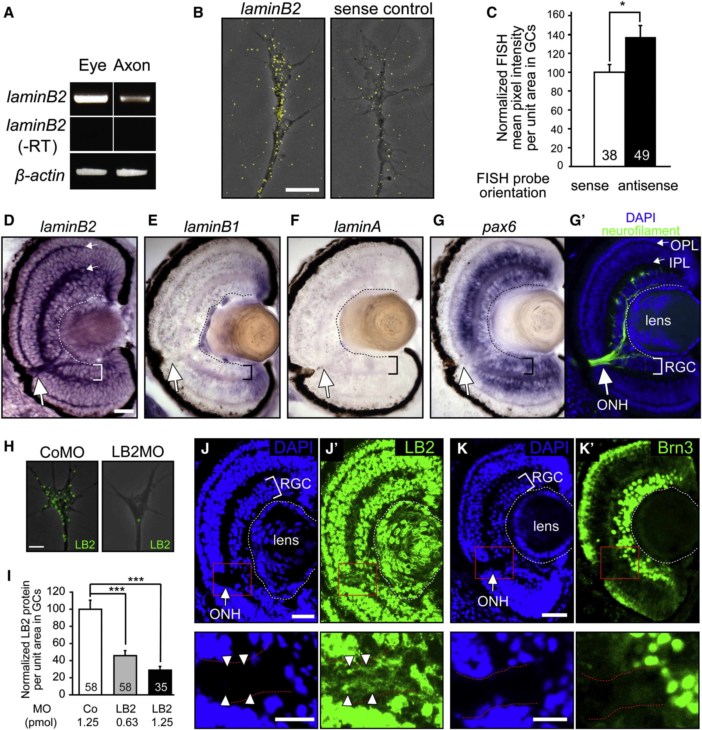
Figure 3. LB2 mRNA and Protein Are Expressed in RGC Axons and GCs(A) Axonal lb2 mRNA detected by RT-PCR.(B and C) Lb2 FISH in cultured retinal axons and its quantitation (mean ± SEM; n = no. of GC; âp < 0.05; Mann-Whitney).(DâGâ²) ISH of stage 40â45 embryo sections (RGC: retinal ganglion cell layer; ONH: optic nerve head; and IPL/OPL: inner/outer plexiform layer). The same sections were counterstained for neurofilament and DAPI.(H and I) LB2 immunostaining in cultured retinal axons and its reduction by LB2MO.(J and Kâ²) Immunostaining in tissue sections. The boxed areas are shown in the lower panels.Scale bars, 5 μm in (B) and (H), 25 μm in (D)â(G), (J), and (K), and 10 μm in (J) and (K) lower panels. See also Figure S3. |
|
|
Figure S3. Lb2 mRNA and LB2 Protein Localize to Axons, Related to Figure 3(A and B) Lb2 and pax6 ISH in eye sections (RGC: retinal ganglion cell layer; ONH: optic nerve head; ON: optic nerve). The same sections were counterstained for axonal (neurofilament) and nuclear (DAPI) markers. The ONH, where RGC axons collect to exit the eye, is devoid of cell bodies and contains lb2 mRNA but not pax6 mRNA.(C and D) Lb2 and pax6 ISH in brain sections with a counterstained image. The tectal neuropil, where RGC axons terminate, is devoid of cell bodies and contains lb2 mRNA but not pax6 mRNA (e.g., inside the red dashed line).(E) LB2 immunostaining in brain sections shows that LB2 localizes to RGC axons in the optic tectum (Tec) (e.g., inside the red dashed line). Arrowheads indicate axons ascending to the optic tectum.(F and G) Brn3, a nuclear factor abundantly expressed in RGCs, does not localize to the tectal neuropil (e.g., inside the red dashed line) or nearby tegmental neuropil (white arrow), although it is highly expressed by a subset of neurons in the tegmentum (green arrow).(H) LB2 antibody recognizes the nucleus (red) as expected (two left panels) in fibroblast-like cells in eye explant culture. Increasing the exposure reveals localization of LB2 outside the nucleus (upper right panel). LB2MO significantly decreases the nuclear LB2 staining (arrowhead), examined at the same exposure (two middle panels). Increasing the exposure shows that the extranuclear LB2 staining (arrow) is also reduced with LB2MO, indicating that the cytoplasmic LB2 signal is specific (two right panels).(I) Western blot of stage 40 embryo head lysate shows that LB2MO inhibits LB2 translation in a dose-dependent manner.(J) Quantification of the lane intensity of LB2/α-tubulin for the indicated conditions.(K and L) Two additional independent antibodies against LB2 detect a single major band in western blot and extranuclear LB2 in axons and GCs in culture.(M) LB2MO reduces axonal LB2 detected by a different antibody confirming the specificity of this signal (ââp < 0.01; unpaired t test).Scale bars: 25 μm in (A)â(E), 5 μm in (F) and (J). |
|
|
|
|
|
Figure 1. Visualization of Cue-Induced Protein Synthesis(A) Fluorescent 1D gel image showing AHA incorporation in retinal cultures within 1 hr, which is abolished by 40 μM anisomycin.(B) Coomassie staining of the same gel showing similar protein levels in all lanes.(C) Quantitative analysis (mean ± SEM; ∗∗p < 0.01; 3 replicates; one-way ANOVA and Bonferroni).(D) AHA incorporation in retinal cultures upon 1 hr stimulation of various cues.See also Figure S1. |
|
|
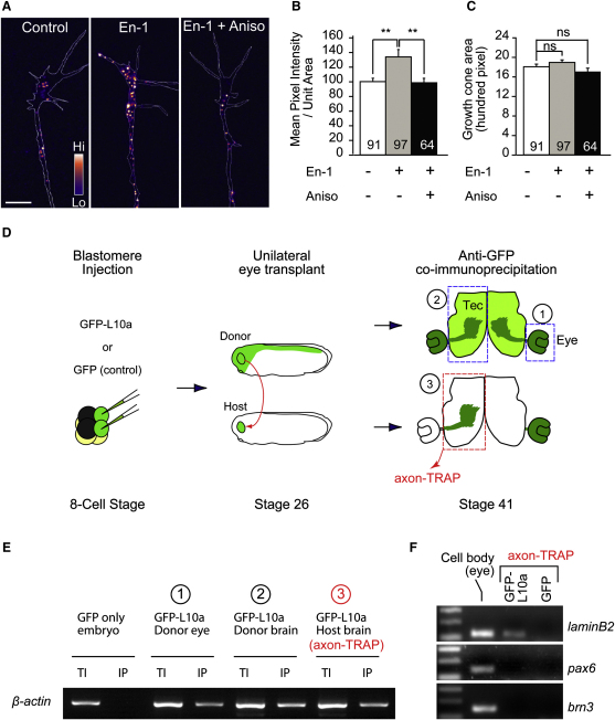
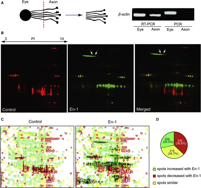
Figure 2. En-1 Stimulation Elicits Dynamic Changes in Local Protein Synthesis(A) Axon culture preparation by separating the eye. The absence of DNA in the axonal fraction confirms its purity.(B) DIGE-NCAT detection of newly synthesized axonal polypeptides shows AHA incorporation in spots corresponding to LB2 (red: control; green: En-1; and arrows: LB2 spot).(C and D) Quantitative analysis of putative protein spots between control and En-1 conditions (green: increased; red: decreased; and yellow: unchanged).See also Figure S2 and Table S1. |
|
|
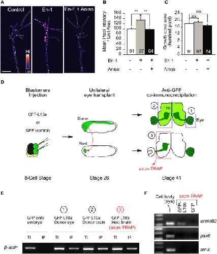
Figure 4. LB2 Is Locally Synthesized In Vitro and In Vivo(AâC) LB2 QIF from axon-only culture (mean ± SEM; n = no. of GCs; 3 replicates; ââp < 0.01; one-way ANOVA and Bonferroni).(D) Axon-TRAP experiment. GFP-L10a RNA is expressed by blastomere injections in the CNS of a donor embryo, whose eye is transplanted into an uninjected host. The transplanted eye then extends retinal axons to the contralateral optic tectum of the host brain. The third diagram represents a brain that has been cut at the ventral midline and flattened. The boxed areas were dissected out, from which GFP-L10a-containing ribosomes (green) and associated mRNAs were purified by GFP immunoprecipitation. In the negative control, GFP RNA was used instead of L10a-GFP RNA.(E) RT-PCR from axon-TRAP for β-actin mRNA (TI: total input; IP: immunoprecipitation).(F) RT-PCR for lb2 mRNA.Scale bar, 4 μm. See also Figure S4. |
|
|
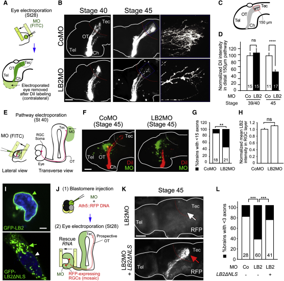
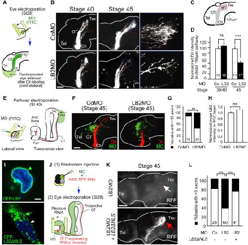
Figure 5. Inhibiting LB2 Translation Results in Degeneration of RGC Pathway In Vivo(A) MO injection and RGC axon labeling using DiI (green: MO; Tel: telencephalon; Ch: optic chiasm; OT: optic tract; Tec: optic tectum; and red: DiI).(B) DiI-labeled RGC axons in MO-injected embryos with or without LB2-GFP RNA.(C) Characteristic beaded morphology of dying axons in LB2 morphants. The boxed area is shown in the right panel.(D) Quantitative analysis of the LB2MO-induced reduction in RGC axons and its rescue by LB2-GFP (n = no. of brains; 3 replicates; ââââp < 0.0001; Fisher's exact).(E and F) The frequency of active caspase-3-positive cells in retinal sections (mean ± SEM; n = sections analyzed; Mann-Whitney).Scale bars: 65 μm in (B) and (C), 100 μm in (C) right panel, and 25 μm in (E). See also Figure S5. |
|
|
Figure 6. LB2MO-Induced Pathway Degeneration Is Mainly Axonal and Results from Inhibition of Local LB2 Synthesis(A) Eye electroporation.(B) DiI-labeled RGC axons in eye-electroporated embryos.(C and D) The mean DiI intensity of the distal 150 μm of the RGC pathway (mean ± SEM; n = no. of brains; 3 replicates; ââââp < 0.0001; Mann-Whitney).(E) Pathway electroporation.(F and G) DiI-labeled RGC axons in pathway-electroporated embryos (mean ± SEM; n = no. of brains; 3 replicates; ââp < 0.01; Fisher's exact).(H) Nuclear LB2 immunofluorescent intensity in the RGC layer normalized to its intensity in the INL (mean ± SEM; for CoMO, total RGC no. = 1648, total INL cell no. = 2813, total no. of sections = 15; for LB2MO, total RGC no. = 1639, total INL cell no. = 3001, total no. of sections = 14; Mann-Whitney).(I) Wild-type LB2 and LB2δNLS localization in HEK293T cells (arrowhead: nuclear; arrow: cytoplasmic).(J) Rescue experiment.(K and L) Ath5:RFP-labeled RGC axons in LB2MO-injected embryos with or without LB2δNLS eye electroporation. Tel: telencephalon; Ch: optic chiasm; OT: optic tract; Tec: optic tectum.Scale bars: 65 μm in (B), (F), and (K) and 10 μm in (I). See also Figure S6. |
|
|
Figure 7. LB2 Knockdown Interferes with Mitochondrial Functions in Axons(A and B) LB2 coimmunostaining with CoxIV and VDAC2.(C) A single plane OMX super-resolution image of LB2 and Mito-GFP.(D) TMRM staining of CoMO- or LB2MO-injected axons and GCs.(E) Mitochondrial potential (Fm/Fc) in the distal 30 μm GCs/axons (mean ± SEM; n = no. of mitochondria analyzed; 3 replicates; âââp < 0.0001; Mann-Whitney).(F and G) Mitochondrial length (box-and-whisker plot: minimum and maximum) (âââp < 0.0001; Mann-Whitney).(H) Mitochondrial number per unit length axon (box-and-whisker plot) (n.s.: not significant).(I) Anterograde and retrograde organelle transport measured by lysosome movements (mean ± SEM; 18 CoMO axons and 15 LB2MO axons; ââp < 0.01 and âââp < 0.001; Dunn's multiple comparison and Kruskal-Wallis).Scale bars: 1 μm in (C) and 5 μm in the rest. See also Figure S7. |
|
|
Figure S1. The Level of LB2 Protein in Retinal Cultures Is Increased by BDNF Stimulation, Related to Figure 1(A) One 2D-DIGE spot (out of â¼1,300 putative spots) that increased in intensity following 24 hr BDNF stimulation of retinal cultures (arrow).(B) Biological variation analysis (BVA) of 2D-DIGE (mean ± SEM; 3 replicates; âââp < 0.001; unpaired t test). MS analysis identified the spot as LB2 (Xenopus laevis; Gene nameâlmnb2; MASCOT score-66). |
|
|
Figure S2. DIGE-NCAT Strategy, Related to Figure 2(A) The distal portions of the axon bundles in culture were severed from the eyes.(B) The axon-only culture was stimulated with a guidance cue and AHA, and followed by RNA/protein coextraction. Total protein lysate concentrations were matched between conditions based on total RNA concentration. We used RNA concentration because the total amount of axonal protein we could recover was too small for protein-based quantitation.(C) AHA-tagged, newly synthesized polypeptides were reacted with TAMRA-alkyne reporter.(D) TAMRA reacted lysate was mixed with CyDye-labeled standard lysates as well as unlabeled lysates. CyDye-labeled standards were used to normalize multiple gels for analysis, and unlabeled lysates were used to increase the amount of proteins per spot.(E) Combined lysates were separated and visualized by 2D-DIGE.(F) Gels from different conditions were standardized using the CyDye-labeled standard lysate, and spots of interest were picked for MS analysis.(G) 3D representation of DIGE-NCAT spots in control versus En-1 condition with spot intensities represented as peaks.(H) A merged image of AHA-labeled, newly synthesized polypeptides with stimulation of 1 hr control (red) or En-1 (green) shows strikingly different 2D-gel patterns between the two conditions. The numbers indicate the spots picked for MS analysis and correspond to the numbers in Table S1. |
|
|
Figure S4. Axonal Translation of lb2 mRNA Is Selectively Regulated, Related to Figure 4(AâC) One hour En-1 stimulation does not induce translation of β-actin mRNA, which is localized to RGC axons. ns: not significant; unpaired t test.(D) Lb2 mRNA is expressed at a similar level in the eye to other mRNAs encoding nuclear proteins as revealed by quantitatve RT-PCR.(E) Axon-TRAP analysis shows that other lamin mRNAs are not associated with ribosomes in RGC axons in vivo. Scale bar, 5 μm. |
|
|
Figure S5. Experimental Schemes for Axon Degeneration Analysis, Related to Figure 5(A) Injection into two dorsal animal blastomeres at 8-cell stage results in the delivery of MO into the CNS. At stage 45, one eye is labeled by DiI, which anterogradely travels to label RGC axons (optic tract: OT) reaching the contralateral optic tectum (Tec).(B) Electroporation into the eye primordium at stage 28 results in eye-specific MO delivery without affecting the brain.(C) Electroporation in the optic tectum at stage 40 results in the delivery of MO into the RGC axons without affecting their cell bodies in the contralateral eye.(D) Rescue experiment shown in Figure 6J. Ath5:RFP, a plasmid which drives RFP expression in RGCs, and MO are coinjected into one dorsal animal blastomere at 8-cell stage. This results in a unilateral CNS delivery of the MO and mosaic RFP-labeling of RGCs in the same side. The rescue construct is then electroporated into the same eye at stage 28, when RGC axonogenesis occurs. RFP-labeled RGC axons reaching the contralateral optic tectum are imaged at stage 45. |
|
|
Figure S6. Axonally Synthesized LB2 Localizes to Mitochondria, Related to Figure 6(A) Detailed schematic representation of pathway electroporation described in Figure 6E. At stage 40, one side of the optic tectum is exposed by removing the eye and skin before MO is electroporated.(BâD) HEK293T cells transfected with Xenopus LB2δNLS plasmid were labeled with MitoTracker, and imaged by a laser-scanning confocal microscope. LB2δNLS does not localize to the nuclear membrane (arrowhead) and instead localize to cytoplasmic structures that include mitochondria (arrow). Cross-sectional views seen from the dashed lines in (D) are shown left and above each image.(EâG) LB2δNLS also localizes to mitochondria in cultured Xenopus RGC axons (arrow).(H) In contrast, wild-type LB2 mainly localizes to the nuclear membrane.Scale bars: (BâD) and (H), 10 μm; (EâG), 5 μm. |
|
|
Figure S7. LB2 Localizes to Mitochondria, Related to Figure 7(A) LB2 and Nudel show a relatively weak colocalization.(B) LB2 detected by a second LB2 antibody colocalizes with VDAC2, a mitochondrial protein.(C) Schematic representation of PLA technology. PLA signal from fluorescent oligonucleotides represents proximity of the two proteins of interest (within 40 nm).(D) Representative images of cultured RGC GCs, showing PLA signals obtained with indicated antibody pairs. LB2 interacts with CoxIV, but not with NFPC or neuropilin1. Positive controls (the last two panels) show specific signals within the GC, which is consistent with reported protein-protein interactions.Scale bars, 5 μm. |
References [+] :
Aakalu,
Dynamic visualization of local protein synthesis in hippocampal neurons.
2001, Pubmed
Aakalu, Dynamic visualization of local protein synthesis in hippocampal neurons. 2001, Pubmed
Alvarez-Fischer, Engrailed protects mouse midbrain dopaminergic neurons against mitochondrial complex I insults. 2011, Pubmed
Andreassi, An NGF-responsive element targets myo-inositol monophosphatase-1 mRNA to sympathetic neuron axons. 2010, Pubmed
Aschrafi, Regulation of axonal trafficking of cytochrome c oxidase IV mRNA. 2010, Pubmed
Blichenberg, Identification of a cis-acting dendritic targeting element in MAP2 mRNAs. 1999, Pubmed
Brittis, Axonal protein synthesis provides a mechanism for localized regulation at an intermediate target. 2002, Pubmed
Brunet, The transcription factor Engrailed-2 guides retinal axons. 2005, Pubmed , Xenbase
Busch, Nuclear protein import is reduced in cells expressing nuclear envelopathy-causing lamin A mutants. 2009, Pubmed
Campbell, Chemotropic responses of retinal growth cones mediated by rapid local protein synthesis and degradation. 2001, Pubmed , Xenbase
Capell, Human laminopathies: nuclei gone genetically awry. 2006, Pubmed
Carelli, Mitochondrial dysfunction as a cause of optic neuropathies. 2004, Pubmed
Casasoli, Identification by 2-D DIGE of apoplastic proteins regulated by oligogalacturonides in Arabidopsis thaliana. 2008, Pubmed
Chien, Navigational errors made by growth cones without filopodia in the embryonic Xenopus brain. 1993, Pubmed , Xenbase
Claros, Computational method to predict mitochondrially imported proteins and their targeting sequences. 1996, Pubmed
Coffinier, Abnormal development of the cerebral cortex and cerebellum in the setting of lamin B2 deficiency. 2010, Pubmed
Cox, Intra-axonal translation and retrograde trafficking of CREB promotes neuronal survival. 2008, Pubmed
Dahl, The nuclear envelope lamina network has elasticity and a compressibility limit suggestive of a molecular shock absorber. 2004, Pubmed , Xenbase
Dechat, Nuclear lamins. 2010, Pubmed
Dieterich, Labeling, detection and identification of newly synthesized proteomes with bioorthogonal non-canonical amino-acid tagging. 2007, Pubmed
Drinjakovic, E3 ligase Nedd4 promotes axon branching by downregulating PTEN. 2010, Pubmed , Xenbase
Falk, Electroporation of cDNA/Morpholinos to targeted areas of embryonic CNS in Xenopus. 2007, Pubmed , Xenbase
Fountoulakis, The rat liver mitochondrial proteins. 2002, Pubmed
Fredriksson, Protein detection using proximity-dependent DNA ligation assays. 2002, Pubmed
Gioio, Local synthesis of nuclear-encoded mitochondrial proteins in the presynaptic nerve terminal. 2001, Pubmed
Gumy, Transcriptome analysis of embryonic and adult sensory axons reveals changes in mRNA repertoire localization. 2011, Pubmed
Harris, Retinal axons with and without their somata, growing to and arborizing in the tectum of Xenopus embryos: a time-lapse video study of single fibres in vivo. 1987, Pubmed , Xenbase
Heasman, Morpholino oligos: making sense of antisense? 2002, Pubmed , Xenbase
Heggem, The cytoplasmic domain of Xenopus NF-protocadherin interacts with TAF1/set. 2003, Pubmed , Xenbase
Heiman, A translational profiling approach for the molecular characterization of CNS cell types. 2008, Pubmed
Hengst, Axonal elongation triggered by stimulus-induced local translation of a polarity complex protein. 2009, Pubmed
Hirsch, Xenopus Pax-6 and retinal development. 1997, Pubmed , Xenbase
Holt, Does timing of axon outgrowth influence initial retinotectal topography in Xenopus? 1984, Pubmed , Xenbase
Holtz, The CaaX motif of lamin A functions in conjunction with the nuclear localization signal to target assembly to the nuclear envelope. 1989, Pubmed
Hutchison, Lamins: building blocks or regulators of gene expression? 2002, Pubmed
Ikegami, Non-apoptotic neurite degeneration in apoptotic neuronal death: pivotal role of mitochondrial function in neurites. 2003, Pubmed
Jing, Zebrafish ale oko, an essential determinant of sensory neuron survival and the polarity of retinal radial glia, encodes the p50 subunit of dynactin. 2009, Pubmed
Kaasik, Mitochondrial swelling impairs the transport of organelles in cerebellar granule neurons. 2007, Pubmed
Knott, Mitochondrial fragmentation in neurodegeneration. 2008, Pubmed
Leung, Asymmetrical beta-actin mRNA translation in growth cones mediates attractive turning to netrin-1. 2006, Pubmed , Xenbase
Liang, Nudel functions in membrane traffic mainly through association with Lis1 and cytoplasmic dynein. 2004, Pubmed
Lilley, Two-dimensional gel electrophoresis: recent advances in sample preparation, detection and quantitation. 2002, Pubmed
Lin, Mitochondrial dysfunction and oxidative stress in neurodegenerative diseases. 2006, Pubmed
Loewinger, Mutations in the nuclear lamin proteins resulting in their aberrant assembly in the cytoplasm. 1988, Pubmed
Ma, Requirement for Nudel and dynein for assembly of the lamin B spindle matrix. 2009, Pubmed , Xenbase
Mann, Topographic mapping in dorsoventral axis of the Xenopus retinotectal system depends on signaling through ephrin-B ligands. 2002, Pubmed , Xenbase
Nguyen, A NUDEL-dependent mechanism of neurofilament assembly regulates the integrity of CNS neurons. 2004, Pubmed
Nikolaev, APP binds DR6 to trigger axon pruning and neuron death via distinct caspases. 2009, Pubmed
Pareyson, Diagnosis, natural history, and management of Charcot-Marie-Tooth disease. 2009, Pubmed
Patterson, The functions of Klarsicht and nuclear lamin in developmentally regulated nuclear migrations of photoreceptor cells in the Drosophila eye. 2004, Pubmed
Piper, Signaling mechanisms underlying Slit2-induced collapse of Xenopus retinal growth cones. 2006, Pubmed , Xenbase
Preitner, Axonal mRNA translation: an unexpected link to axon survival and the mitochondrion. 2012, Pubmed
Prüfert, The lamin CxxM motif promotes nuclear membrane growth. 2004, Pubmed , Xenbase
Rezaul, A systematic characterization of mitochondrial proteome from human T leukemia cells. 2005, Pubmed
Sasaki, A LIS1/NUDEL/cytoplasmic dynein heavy chain complex in the developing and adult nervous system. 2000, Pubmed
Shi, Mitochondrial dysfunction in amyotrophic lateral sclerosis. 2010, Pubmed
Simon, Mitochondrial disorders: clinical and genetic features. 1999, Pubmed
Spann, Alteration of nuclear lamin organization inhibits RNA polymerase II-dependent transcription. 2002, Pubmed , Xenbase
Su, Axonal degeneration in multiple sclerosis: the mitochondrial hypothesis. 2009, Pubmed
Sullivan, Loss of A-type lamin expression compromises nuclear envelope integrity leading to muscular dystrophy. 1999, Pubmed
Taylor, Axonal mRNA in uninjured and regenerating cortical mammalian axons. 2009, Pubmed
Taylor, An alternative strategy to determine the mitochondrial proteome using sucrose gradient fractionation and 1D PAGE on highly purified human heart mitochondria. 2002, Pubmed
Toesca, Distribution and developmental expression of lamin-like immunoreactivity in the central nervous system. 1992, Pubmed
Vergnes, Lamin B1 is required for mouse development and nuclear integrity. 2004, Pubmed
Wallace, Mitochondrial DNA mutation associated with Leber's hereditary optic neuropathy. 1988, Pubmed
Waterham, A lethal defect of mitochondrial and peroxisomal fission. 2007, Pubmed
Wizenmann, Extracellular Engrailed participates in the topographic guidance of retinal axons in vivo. 2009, Pubmed , Xenbase
Wu, Local translation of RhoA regulates growth cone collapse. 2005, Pubmed
Yao, An essential role for beta-actin mRNA localization and translation in Ca2+-dependent growth cone guidance. 2006, Pubmed , Xenbase
Yoon, Formation of elongated giant mitochondria in DFO-induced cellular senescence: involvement of enhanced fusion process through modulation of Fis1. 2006, Pubmed
Zhang, Nudel promotes axonal lysosome clearance and endo-lysosome formation via dynein-mediated transport. 2009, Pubmed
Zivraj, Subcellular profiling reveals distinct and developmentally regulated repertoire of growth cone mRNAs. 2010, Pubmed , Xenbase
Zolessi, Polarization and orientation of retinal ganglion cells in vivo. 2006, Pubmed
