Click here to close Hello! We notice that you are using Internet Explorer, which is not supported by Xenbase and may cause the site to display incorrectly. We suggest using a current version of Chrome, FireFox, or Safari.
XB-ART-45087
PLoS One 2012 Jan 01;73:e33889. doi: 10.1371/journal.pone.0033889.
Show Gene links Show Anatomy links

Identification of a novel signaling pathway and its relevance for GluA1 recycling.

Seebohm G, Neumann S, Theiss C, Novkovic T, Hill EV, Tavaré JM, Lang F, Hollmann M, Manahan-Vaughan D, Strutz-Seebohm N.


???displayArticle.abstract???
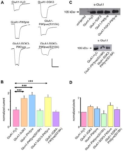
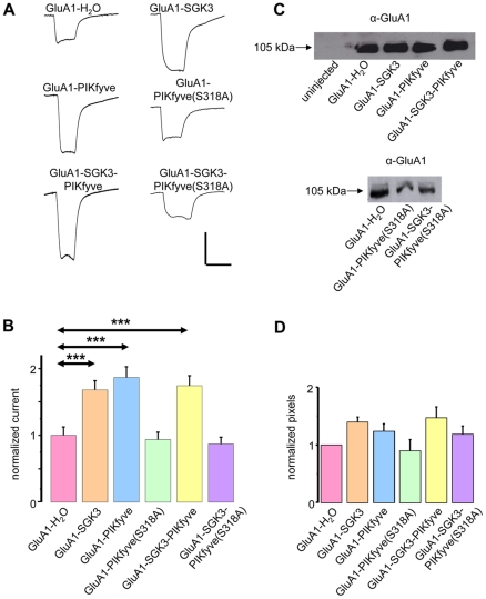
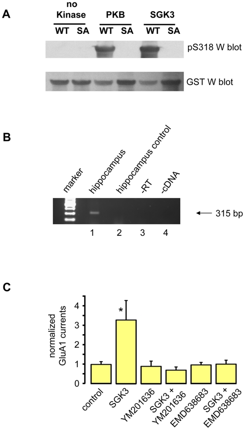
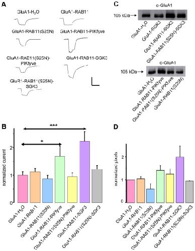
We previously showed that the serum- and glucocorticoid-inducible kinase 3 (SGK3) increases the AMPA-type glutamate receptor GluA1 protein in the plasma membrane. The activation of AMPA receptors by NMDA-type glutamate receptors eventually leads to postsynaptic neuronal plasticity. Here, we show that SGK3 mRNA is upregulated in the hippocampus of new-born wild type Wistar rats after NMDA receptor activation. We further demonstrate in the Xenopus oocyte expression system that delivery of GluA1 protein to the plasma membrane depends on the small GTPase RAB11. This RAB-dependent GluA1 trafficking requires phosphorylation and activation of phosphoinositol-3-phosphate-5-kinase (PIKfyve) and the generation of PI(3,5)P(2). In line with this mechanism we could show PIKfyve mRNA expression in the hippocampus of wild type C57/BL6 mice and phosphorylation of PIKfyve by SGK3. Incubation of hippocampal slices with the PIKfyve inhibitor YM201636 revealed reduced CA1 basal synaptic activity. Furthermore, treatment of primary hippocampal neurons with YM201636 altered the GluA1 expression pattern towards reduced synaptic expression of GluA1. Our findings demonstrate for the first time an involvement of PIKfyve and PI(3,5)P(2) in NMDA receptor-triggered synaptic GluA1 trafficking. This new regulatory pathway of GluA1 may contribute to synaptic plasticity and memory.

???displayArticle.pubmedLink??? 22470488
???displayArticle.pmcLink??? PMC3309939
???displayArticle.link??? PLoS One
???displayArticle.grants??? [+]

Species referenced: Xenopus
Genes referenced: actl6a akt1 pikfyve rab11a sgk1 sgk3


???attribute.lit??? ???displayArticles.show???
References [+] :
Ahmadian, Tyrosine phosphorylation of GluR2 is required for insulin-stimulated AMPA receptor endocytosis and LTD. 2004, Pubmed