XB-ART-45067
Nat Cell Biol
2012 Jan 29;142:168-76. doi: 10.1038/ncb2425.
Show Gene links
Show Anatomy links
APC/C-mediated multiple monoubiquitylation provides an alternative degradation signal for cyclin B1.
Dimova NV, Hathaway NA, Lee BH, Kirkpatrick DS, Berkowitz ML, Gygi SP, Finley D, King RW.
???displayArticle.abstract???
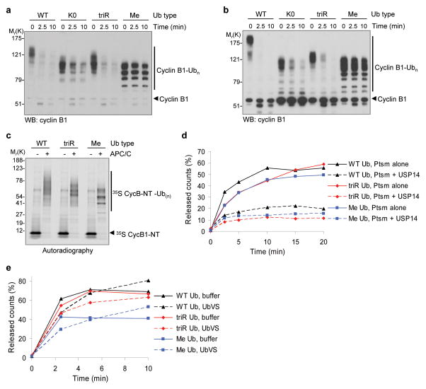
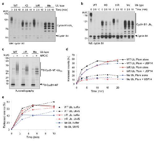
The anaphase-promoting complex or cyclosome (APC/C) initiates mitotic exit by ubiquitylating cell-cycle regulators such as cyclin B1 and securin. Lys 48-linked ubiquitin chains represent the canonical signal targeting proteins for degradation by the proteasome, but they are not required for the degradation of cyclin B1. Lys 11-linked ubiquitin chains have been implicated in degradation of APC/C substrates, but the Lys 11-chain-forming E2 UBE2S is not essential for mitotic exit, raising questions about the nature of the ubiquitin signal that targets APC/C substrates for degradation. Here we demonstrate that multiple monoubiquitylation of cyclin B1, catalysed by UBCH10 or UBC4/5, is sufficient to target cyclin B1 for destruction by the proteasome. When the number of ubiquitylatable lysines in cyclin B1 is restricted, Lys 11-linked ubiquitin polymers elaborated by UBE2S become increasingly important. We therefore explain how a substrate that contains multiple ubiquitin acceptor sites confers flexibility in the requirement for particular E2 enzymes in modulating the rate of ubiquitin-dependent proteolysis.
???displayArticle.pubmedLink??? 22286100
???displayArticle.pmcLink??? PMC3278798
???displayArticle.link??? Nat Cell Biol
???displayArticle.grants??? [+]
GM095526 NIGMS NIH HHS , GM66492 NIGMS NIH HHS , R37 GM043601-22 NIGMS NIH HHS , R01 GM066492-07 NIGMS NIH HHS , R01 GM066492-07S1 NIGMS NIH HHS , R01 GM066492-08 NIGMS NIH HHS , R01 GM066492-09 NIGMS NIH HHS , R56 GM066492-06 NIGMS NIH HHS , R01 GM095526 NIGMS NIH HHS , R01 GM066492 NIGMS NIH HHS , R37 GM043601 NIGMS NIH HHS , R56 GM066492 NIGMS NIH HHS
Species referenced: Xenopus
Genes referenced: ccnb1 cdk1 psmd4 rrad ube2d1 ube2s usp14
???attribute.lit??? ???displayArticles.show???
References [+] :
Baboshina,
Novel multiubiquitin chain linkages catalyzed by the conjugating enzymes E2EPF and RAD6 are recognized by 26 S proteasome subunit 5.
1996, Pubmed
Baboshina, Novel multiubiquitin chain linkages catalyzed by the conjugating enzymes E2EPF and RAD6 are recognized by 26 S proteasome subunit 5. 1996, Pubmed
Beal, Surface hydrophobic residues of multiubiquitin chains essential for proteolytic targeting. 1996, Pubmed
Beal, The hydrophobic effect contributes to polyubiquitin chain recognition. 1998, Pubmed
Borodovsky, A novel active site-directed probe specific for deubiquitylating enzymes reveals proteasome association of USP14. 2001, Pubmed
Boutet, Regulation of Pax3 by proteasomal degradation of monoubiquitinated protein in skeletal muscle progenitors. 2007, Pubmed
Chau, A multiubiquitin chain is confined to specific lysine in a targeted short-lived protein. 1989, Pubmed
Choudhary, Lysine acetylation targets protein complexes and co-regulates major cellular functions. 2009, Pubmed
Deng, Activation of the IkappaB kinase complex by TRAF6 requires a dimeric ubiquitin-conjugating enzyme complex and a unique polyubiquitin chain. 2000, Pubmed
Deveraux, A 26 S protease subunit that binds ubiquitin conjugates. 1994, Pubmed
Elsasser, Proteasome subunit Rpn1 binds ubiquitin-like protein domains. 2002, Pubmed
Elsasser, Rad23 and Rpn10 serve as alternative ubiquitin receptors for the proteasome. 2004, Pubmed
Elsasser, Delivery of ubiquitinated substrates to protein-unfolding machines. 2005, Pubmed
Finley, Inhibition of proteolysis and cell cycle progression in a multiubiquitination-deficient yeast mutant. 1994, Pubmed
Finley, Recognition and processing of ubiquitin-protein conjugates by the proteasome. 2009, Pubmed
Garnett, UBE2S elongates ubiquitin chains on APC/C substrates to promote mitotic exit. 2009, Pubmed
Guterman, Complementary roles for Rpn11 and Ubp6 in deubiquitination and proteolysis by the proteasome. 2004, Pubmed
Haglund, Multiple monoubiquitination of RTKs is sufficient for their endocytosis and degradation. 2003, Pubmed
Hanna, Deubiquitinating enzyme Ubp6 functions noncatalytically to delay proteasomal degradation. 2006, Pubmed
Hershko, Occurrence of a polyubiquitin structure in ubiquitin-protein conjugates. 1985, Pubmed
Hofmann, Noncanonical MMS2-encoded ubiquitin-conjugating enzyme functions in assembly of novel polyubiquitin chains for DNA repair. 1999, Pubmed
Hofmann, In vitro assembly and recognition of Lys-63 polyubiquitin chains. 2001, Pubmed
Huang, Deubiquitinase USP37 is activated by CDK2 to antagonize APC(CDH1) and promote S phase entry. 2011, Pubmed
Huang, Differential regulation of EGF receptor internalization and degradation by multiubiquitination within the kinase domain. 2006, Pubmed
Isasa, Monoubiquitination of RPN10 regulates substrate recruitment to the proteasome. 2010, Pubmed
Jin, Mechanism of ubiquitin-chain formation by the human anaphase-promoting complex. 2008, Pubmed , Xenbase
Kirkpatrick, The absolute quantification strategy: a general procedure for the quantification of proteins and post-translational modifications. 2005, Pubmed
Kirkpatrick, Quantitative analysis of in vitro ubiquitinated cyclin B1 reveals complex chain topology. 2006, Pubmed
Kravtsova-Ivantsiv, Modification by single ubiquitin moieties rather than polyubiquitination is sufficient for proteasomal processing of the p105 NF-kappaB precursor. 2009, Pubmed
Lam, Specificity of the ubiquitin isopeptidase in the PA700 regulatory complex of 26 S proteasomes. 1997, Pubmed
Lee, Structural basis for ubiquitin recognition and autoubiquitination by Rabex-5. 2006, Pubmed
Lee, Enhancement of proteasome activity by a small-molecule inhibitor of USP14. 2010, Pubmed
Matiuhin, Extraproteasomal Rpn10 restricts access of the polyubiquitin-binding protein Dsk2 to proteasome. 2008, Pubmed
Matsumoto, K11-linked polyubiquitination in cell cycle control revealed by a K11 linkage-specific antibody. 2010, Pubmed
Mosesson, Endocytosis of receptor tyrosine kinases is driven by monoubiquitylation, not polyubiquitylation. 2003, Pubmed
Murray, Cell cycle extracts. 1991, Pubmed
Penengo, Crystal structure of the ubiquitin binding domains of rabex-5 reveals two modes of interaction with ubiquitin. 2006, Pubmed
Peters, The anaphase promoting complex/cyclosome: a machine designed to destroy. 2006, Pubmed
Peth, ATP-dependent steps in the binding of ubiquitin conjugates to the 26S proteasome that commit to degradation. 2010, Pubmed
Petroski, Mechanism of lysine 48-linked ubiquitin-chain synthesis by the cullin-RING ubiquitin-ligase complex SCF-Cdc34. 2005, Pubmed
Pickart, Polyubiquitin chains: polymeric protein signals. 2004, Pubmed
Rao, Recognition of specific ubiquitin conjugates is important for the proteolytic functions of the ubiquitin-associated domain proteins Dsk2 and Rad23. 2002, Pubmed
Riedinger, Structure of Rpn10 and its interactions with polyubiquitin chains and the proteasome subunit Rpn12. 2010, Pubmed
Robzyk, Rad6-dependent ubiquitination of histone H2B in yeast. 2000, Pubmed
Rodrigo-Brenni, Sequential E2s drive polyubiquitin chain assembly on APC targets. 2007, Pubmed
Salic, Identifying small molecule inhibitors of the ubiquitin-proteasome pathway in Xenopus egg extracts. 2005, Pubmed , Xenbase
Shang, Lys6-modified ubiquitin inhibits ubiquitin-dependent protein degradation. 2005, Pubmed
Shih, Monoubiquitin carries a novel internalization signal that is appended to activated receptors. 2000, Pubmed
Sims, Avid interactions underlie the Lys63-linked polyubiquitin binding specificities observed for UBA domains. 2009, Pubmed
Skaar, Control of cell growth by the SCF and APC/C ubiquitin ligases. 2009, Pubmed
Sloper-Mould, Distinct functional surface regions on ubiquitin. 2001, Pubmed
Spence, A ubiquitin mutant with specific defects in DNA repair and multiubiquitination. 1995, Pubmed
Spence, Cell cycle-regulated modification of the ribosome by a variant multiubiquitin chain. 2000, Pubmed
Terrell, A function for monoubiquitination in the internalization of a G protein-coupled receptor. 1998, Pubmed
Thrower, Recognition of the polyubiquitin proteolytic signal. 2000, Pubmed
Williamson, Identification of a physiological E2 module for the human anaphase-promoting complex. 2009, Pubmed
Wu, UBE2S drives elongation of K11-linked ubiquitin chains by the anaphase-promoting complex. 2010, Pubmed
Xu, Quantitative proteomics reveals the function of unconventional ubiquitin chains in proteasomal degradation. 2009, Pubmed
Yang, The E3 ligase TRAF6 regulates Akt ubiquitination and activation. 2009, Pubmed
You, Construct for high-level expression and low misincorporation of lysine for arginine during expression of pET-encoded eukaryotic proteins in Escherichia coli. 1999, Pubmed
Zeng, Pharmacologic inhibition of the anaphase-promoting complex induces a spindle checkpoint-dependent mitotic arrest in the absence of spindle damage. 2010, Pubmed , Xenbase
