Click here to close
Hello! We notice that you are using Internet Explorer, which is not supported by Xenbase and may cause the site to display incorrectly.
We suggest using a current version of Chrome,
FireFox, or Safari.
???displayArticle.abstract???
The transcription factor HNF1B, encoded by the TCF2 gene, plays an important role in the organogenesis of vertebrates. In humans, heterozygous mutations of HNF1B are associated with several diseases, such as pancreatic β-cell dysfunction leading to maturity-onset diabetes of the young (MODY5), defective kidney development, disturbed liver function, pancreas atrophy, and malformations of the genital tract. The African claw frog Xenopus laevis is an excellent model to study the processes involved in embryogenesis and organogenesis, as it can be manipulated easily with a series of methods. In the present study, we overexpressed HNF1β mutants in the developing Xenopus embryo to assess their roles during organogenesis, particularly in the developing pronephric kidney. Towards this goal, we developed a heat-shock inducible binary Cre/loxP system with activator and effector strains. Heat-shock activation of the mutant HNF1B variants P328L329del and A263insGG resulted in malformations of various organs and the affected larvae developed large edemas. Defects in the pronephros were primarily confined to malformed proximal tubules. Furthermore, the expression of the proximal tubule marker genes tmem27 and slc3a1, both involved in amino acid transport, was affected. Both P328L329del and A263insGG downregulated expression of slc3a1. In addition, P328L329del reduced tmem27 expression while A263insGG overexpression decreased expression of the chloride channel clcnk and the transcription factor pax2. Overexpression of two mutant HNF1B derivatives resulted in distinct phenotypes reflected by either a reduction or an enlargement of pronephros size. The expression of selected pronephric marker genes was differentially affected upon overexpression of HNF1B mutations. Based on our findings, we postulate that HNF1B mutations influence gene regulation upon overexpression in specific and distinct manners. Furthermore, our study demonstrates that the newly established Cre/loxP system for Xenopus embryos is an attractive alternative to examine the gene regulatory potential of transcription factors in developing pronephric kidney as exemplified here for HNF1B.
???displayArticle.pubmedLink???
22438943 ???displayArticle.pmcLink???PMC3305329 ???displayArticle.link???PLoS One
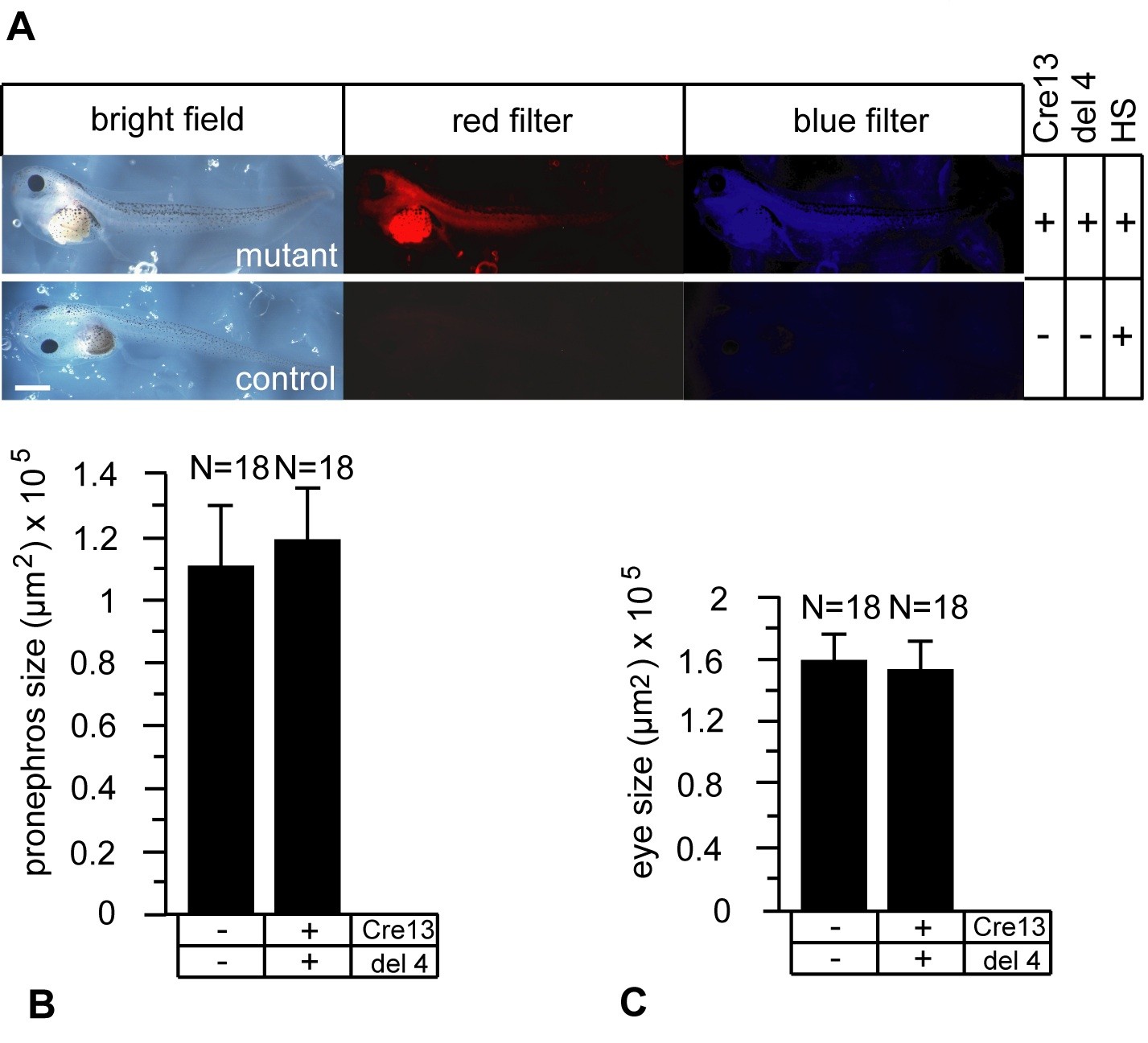
Figure 1. Effects of gastrula-stage overexpression of the P328L329del HNF1b mutation on larval development. Representative larvae of crossings between heterozygous HSPCre13 males and heterozygous 328del4 females. The F1 offspring were heat-shocked for two hours at 34uC at early gastrula (stage 11). Embryonic development was monitored until the larvae were free swimming at stage 416. A: (a) Representative deformed larva after heat-shock activated overexpression of the P328L329del mutation. (b): Double-transgenic control larva without heat-shock treatment (HS). (c) and (d): Control larvae lacking either the effector (c) or the activator (d) transgene. Black arrows indicate misformed structures and tissues. Abbreviations: g: abnormal gut, a: thickened anus, e: smaller eye, t: abnormal tail, bracket: edema. Red fluorescence: HSPCre13 positive animals. Blue fluorescence: 328del4 positive animals. B: Pronephros defects caused by overexpression of the P328L329del HNF1b mutation. Larvae were immunostained with a mixture of the 3G8 and 4A6 antibodies to visualize the entire pronephric kidney. For each larvae, both pronephric kidneys are shown. Mutant animals with or without edemas developed malformations of the pronephros and the eyes. Abbreviations: e, eye; pt, proximal tubules. White arrowheads indicate more distal parts of the pronephric kidney (pronephric duct). C and D: Quantitation of the average pronephric kidney (C) and eye sizes (D) in mutant and control animals. * = p,0.01 (Student t-test). N refers to the number of single pronephri or eyes that were measured. Scale bar = 1 mm.
Figure 2. Effects of neurula-stage overexpression of P328L329del HNF1b mutation on larval development. Representative larvae of crossings between heterozygous HSPCre13 males and heterozygous 328del4 females. The F1 offspring were heat-shocked for two hours at 34uC at neurula (stage 19). A: Comparison of a larva with overexpressing the P328L329del HNF1b mutation with a non-transgenic control. Abbreviations: g, abnormal gut; e, reduced eye; t, abnormal tail; bracket: edema. Red fluorescence: HSPCre13 transgene. Blue fluorescence: 328del-4 transgene. HS: heat-shock treatment. The development of control larvae lacking either the effector or the activator transgene was not affected (data not shown). B: Analysis of the pronephric kidneys after overexpression of P328L329del HNF1b mutation at neurula stage. Mutant animals developed malformations of the eyes. Abbreviations: e, eye; pt, proximal tubules. White arrowheads indicate more distal parts of the pronephric kidney (pronephric duct). C and D: Quantitation of the average pronephric kidney (C) and eye sizes (D) in mutant and control animals. * = p,0.01 (Student t-test). N refers to the number of single pronephri or eyes that were measured. Scale bar = 1 mm.
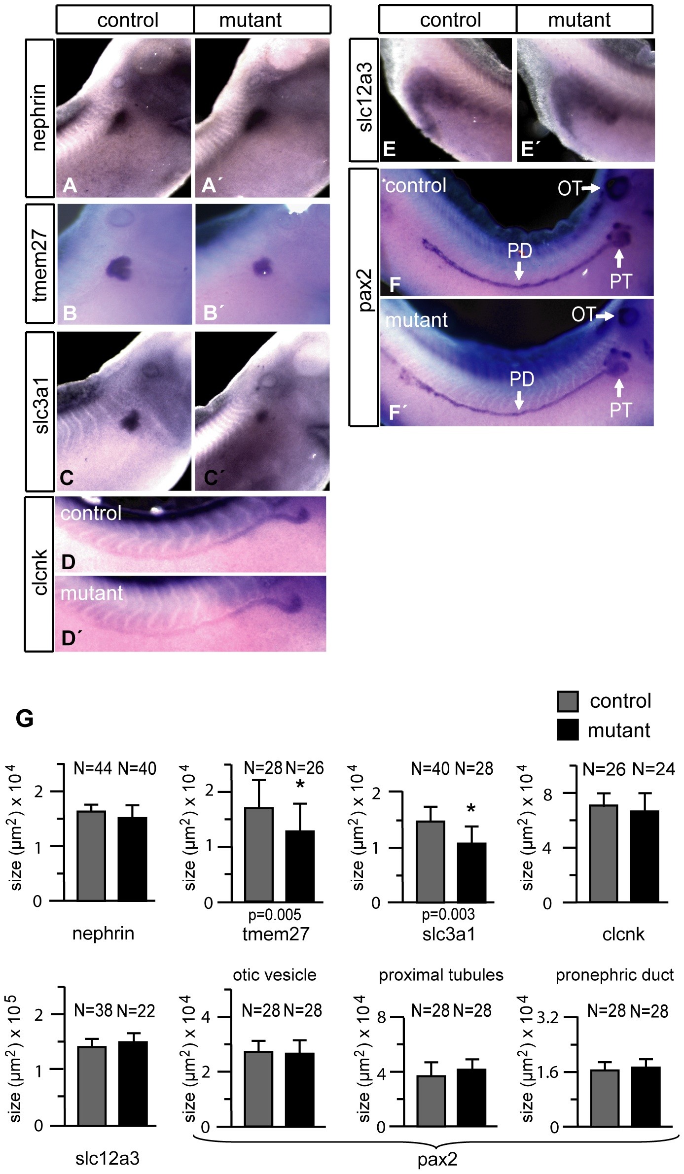
Figure 3. Analysis of pronephric marker gene expression in larvae overexpressing P328L329del HNF1b mutation. Whole mount in situ hybridization of non-transgenic controls (A) and mutant animals (A99) heat-shocked at early gastrula (stage 11) were performed for the indicated markers. Abbreviations: OT: otic vesicle: PT, proximal tubules; PD: pronephric duct; G: Quantitation of the marker gene expression domains in mutant and control animals. * = p,0.01 (Student t-test). N refers to the number of measurements performed.
Figure 4. Analysis of nephron segment marker gene expression in larvae overexpressing P328L329del HNF1b mutation. Whole mount in situ hybridization of non-transgenic controls (A) and mutant animals (A99) heat-shocked at early gastrula stage were performed for the indicated marker genes. A00: Quantitation of the marker gene expression domains in mutant and control animals. * = p,0.01 (Student t-test). N refers to the number of measurements performed.
Figure 5. Effects of overexpressing the A263insGG HNF1b on larval development. Representative larvae of a crossing between heterozygous HSPCre13 males and heterozygous A263ins6 females. The F1 offspring were heat-shocked for two hours at 34uC at early gastrula (stage 11). A: Comparison of a larva overexpressing the A263insGG HNF1b mutation with a non-transgenic control. Abbreviations: a: thickened anus; g: abnormal gut; e: reduced eye; t: abnormal tail; bracket: edema. Red fluorescence: HSPCre13 transgene. Blue fluorescence: 328del4 transgene. HS: heat-shock treatment. B: Analysis of the pronephric kidneys overexpressing the A263insGG HNF1b mutation Mutant animals with or without edemas developed malformations of the pronephric kidneys and the eyes. Abbreviations: e: eye; pt: proximal tubules. White arrowheads indicate more distal parts of the pronephric kidney (pronephric duct). C and D: Quantitation of the average pronephric kidney (C) and eye sizes (D) in mutant and control animals. * = p,0.01 (Student t-test). N refers to the number of single pronephri or eyes that were measured. Scale bar = 1 mm.
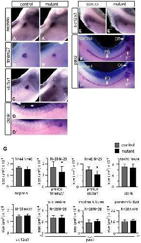
Figure 6. Analysis of pronephric marker gene expression in larvae overexpressing A263insGG HNF1b mutation. Whole mount in situ hybridization of non-transgenic controls (A) and mutant animals (A99) were performed for the indicated markers. G: Quantitation of the marker gene expression domains in control and mutant animals. *=p,0.01 **=p,0.001 (Student t-test). N refers to the number of measurements performed
Figure S1.
Cre activator and effector strains for the overexpression of HNF1β mutants. A: Scheme of the construct present in the HSPCre13 activator strain. Located on the same plasmid, Cre recombinase is under the control of the HSP70 promotor, whereas expression of the tdTomato reporter gene is driven by the CMV promotor. B: Domain structure of HNF1β and its mutant derivatives P328L329del and A263insGG. POUS and POUH refer to the POU specific domain and POU homeodomain, respectively. C: Scheme of the transgenic effector constructs used in the present study. The CMV-driven blue fluorescent protein ECFP is used as a reporter. It is flanked by loxP sites (black triangles) followed by the open reading frame of HNF1β harboring either the P328L329del mutations (328del4 strain) or the A263insGG mutation (A263ins6 strain). Successful recombination of the effector construct upon HSPCre13 activation leads to the expression of either P328L329del or A263insGG. The effector strains contain in addition a FRT site, which is not shown here [20].
Figure S2.
Expression of P328L329del transcripts upon crossing the HSPCre13 with the 328del4 strain. Quantitative RT-PCR analysis of a crossing between a heterozygous HSPCre13 male and a heterozygous P328L329 female. The F1 offspring were heat-shocked for two hours at 34 at early gastrula (stage 11). Double transgenic larvae were identified by the presence of red and blue fluorescence at stage 40 (see Fig. S1). mRNA levels of P328L329del were analyzed by quantitative RT-PCR using specific primers (see Material and Methods) and the results were normalized to odc expression levels. The single bars represent the mean of N larvae +/− standard deviation. n.d. = no detection of P328L329del transcripts. E = edema M = malformations.
Figure S3.
Effects of tailbud-stage overexpression of P328L329del HNF1β mutation on larval development. Representative larvae of crossings between heterozygous HSPCre13 males and heterozygous 328del4 females. The F1 offspring were heat-shocked for two hours at 34 at tailbud stage (st. 25). A: Comparison of a larva with overexpressing the P328L329del HNF1β mutation with a non-transgenic control. Red fluorescence: HSPCre13 transgene. Blue fluorescence: 328del4 transgene. C and D: Quantitation of the average pronephric kidney (C) and eye sizes (D) in mutant and control animals. * = p<0.01 (Student's t-test). N refers to the number of single pronephri or eyes that were measured. Scale bar = 1 mm.
Alsina,
Patterning and cell fate in ear development.
2009, Pubmed
Alsina,
Patterning and cell fate in ear development.
2009,
Pubmed Barbacci,
Variant hepatocyte nuclear factor 1 is required for visceral endoderm specification.
1999,
Pubmed Bingham,
Mutations in the hepatocyte nuclear factor-1beta gene are associated with familial hypoplastic glomerulocystic kidney disease.
2001,
Pubmed Bisceglia,
Large rearrangements detected by MLPA, point mutations, and survey of the frequency of mutations within the SLC3A1 and SLC7A9 genes in a cohort of 172 cystinuric Italian patients.
2010,
Pubmed Bohn,
Distinct molecular and morphogenetic properties of mutations in the human HNF1beta gene that lead to defective kidney development.
2003,
Pubmed
,
Xenbase Brunskill,
Atlas of gene expression in the developing kidney at microanatomic resolution.
2008,
Pubmed Coffinier,
Essential role for the homeoprotein vHNF1/HNF1beta in visceral endoderm differentiation.
1999,
Pubmed Coffinier,
Bile system morphogenesis defects and liver dysfunction upon targeted deletion of HNF1beta.
2002,
Pubmed Danilczyk,
Essential role for collectrin in renal amino acid transport.
2006,
Pubmed
,
Xenbase Demartis,
Cloning and developmental expression of LFB3/HNF1 beta transcription factor in Xenopus laevis.
1994,
Pubmed
,
Xenbase Dudziak,
Transcription factor HNF1beta and novel partners affect nephrogenesis.
2008,
Pubmed
,
Xenbase Edghill,
Hepatocyte nuclear factor-1beta gene deletions--a common cause of renal disease.
2008,
Pubmed Fernández,
rBAT-b(0,+)AT heterodimer is the main apical reabsorption system for cystine in the kidney.
2002,
Pubmed Fernández,
The structural and functional units of heteromeric amino acid transporters. The heavy subunit rBAT dictates oligomerization of the heteromeric amino acid transporters.
2006,
Pubmed
,
Xenbase Fischer,
HNF1beta and defective nephrogenesis: a role for interacting partners?
2008,
Pubmed Gresh,
A transcriptional network in polycystic kidney disease.
2004,
Pubmed Haumaitre,
Lack of TCF2/vHNF1 in mice leads to pancreas agenesis.
2005,
Pubmed Heller,
Xenopus Pax-2 displays multiple splice forms during embryogenesis and pronephric kidney development.
1997,
Pubmed
,
Xenbase Hiesberger,
Mutation of hepatocyte nuclear factor-1beta inhibits Pkhd1 gene expression and produces renal cysts in mice.
2004,
Pubmed Kälin,
An in vivo chemical library screen in Xenopus tadpoles reveals novel pathways involved in angiogenesis and lymphangiogenesis.
2009,
Pubmed
,
Xenbase Krämer,
Mechanisms of Disease: the kidney-specific chloride channels ClCKA and ClCKB, the Barttin subunit, and their clinical relevance.
2008,
Pubmed Lecaudey,
Role of the hindbrain in patterning the otic vesicle: a study of the zebrafish vhnf1 mutant.
2007,
Pubmed Lockwood,
In silico searching of human and mouse genome data identifies known and unknown HNF1 binding sites upstream of beta-cell genes.
2003,
Pubmed Lokmane,
vHNF1 functions in distinct regulatory circuits to control ureteric bud branching and early nephrogenesis.
2010,
Pubmed Lokmane,
Crucial role of vHNF1 in vertebrate hepatic specification.
2008,
Pubmed Malakauskas,
Aminoaciduria and altered renal expression of luminal amino acid transporters in mice lacking novel gene collectrin.
2007,
Pubmed
,
Xenbase Matsumura,
Overt nephrogenic diabetes insipidus in mice lacking the CLC-K1 chloride channel.
1999,
Pubmed McCoy,
Collectrin/tmem27 is expressed at high levels in all segments of the developing Xenopus pronephric nephron and in the Wolffian duct.
2008,
Pubmed
,
Xenbase Mendel,
Characterization of a cofactor that regulates dimerization of a mammalian homeodomain protein.
1991,
Pubmed Nishigori,
Frameshift mutation, A263fsinsGG, in the hepatocyte nuclear factor-1beta gene associated with diabetes and renal dysfunction.
1998,
Pubmed Pogge yon Strandmann,
Developmental expression of the maternal protein XDCoH, the dimerization cofactor of the homeoprotein LFB1 (HNF1).
1995,
Pubmed
,
Xenbase Pontoglio,
Hepatocyte nuclear factor 1, a transcription factor at the crossroads of glucose homeostasis.
2000,
Pubmed Raciti,
Organization of the pronephric kidney revealed by large-scale gene expression mapping.
2008,
Pubmed
,
Xenbase Roose,
Heat-shock inducible Cre strains to study organogenesis in transgenic Xenopus laevis.
2009,
Pubmed
,
Xenbase Schlingmann,
Salt wasting and deafness resulting from mutations in two chloride channels.
2004,
Pubmed
,
Xenbase Simon,
Mutations in the chloride channel gene, CLCNKB, cause Bartter's syndrome type III.
1997,
Pubmed Sun,
vhnf1, the MODY5 and familial GCKD-associated gene, regulates regional specification of the zebrafish gut, pronephros, and hindbrain.
2001,
Pubmed Thomas,
Pattern of genes influenced by conditional expression of the transcription factors HNF6, HNF4alpha and HNF1beta in a pancreatic beta-cell line.
2004,
Pubmed Tran,
Xenopus Bicaudal-C is required for the differentiation of the amphibian pronephros.
2007,
Pubmed
,
Xenbase Urban,
FGF is essential for both condensation and mesenchymal-epithelial transition stages of pronephric kidney tubule development.
2006,
Pubmed
,
Xenbase Verdeguer,
A mitotic transcriptional switch in polycystic kidney disease.
2010,
Pubmed Wang,
Selective deletion of the Hnf1beta (MODY5) gene in beta-cells leads to altered gene expression and defective insulin release.
2004,
Pubmed Werdien,
FLP and Cre recombinase function in Xenopus embryos.
2001,
Pubmed
,
Xenbase Wild,
The mutated human gene encoding hepatocyte nuclear factor 1beta inhibits kidney formation in developing Xenopus embryos.
2000,
Pubmed
,
Xenbase Wu,
The HNF1beta transcription factor has several domains involved in nephrogenesis and partially rescues Pax8/lim1-induced kidney malformations.
2004,
Pubmed
,
Xenbase