XB-ART-45061
PLoS Biol
2012 Jan 01;103:e1001286. doi: 10.1371/journal.pbio.1001286.
Show Gene links
Show Anatomy links
Maternal xNorrin, a canonical Wnt signaling agonist and TGF-β antagonist, controls early neuroectoderm specification in Xenopus.
Xu S, Cheng F, Liang J, Wu W, Zhang J.
???displayArticle.abstract???
Dorsal-ventral specification in the amphibian embryo is controlled by β-catenin, whose activation in all dorsal cells is dependent on maternal Wnt11. However, it remains unknown whether other maternally secreted factors contribute to β-catenin activation in the dorsal ectoderm. Here, we show that maternal Xenopus Norrin (xNorrin) promotes anterior neural tissue formation in ventralized embryos. Conversely, when xNorrin function is inhibited, early canonical Wnt signaling in the dorsal ectoderm and the early expression of the zygotic neural inducers Chordin, Noggin, and Xnr3 are severely suppressed, causing the loss of anterior structures. In addition, xNorrin potently inhibits BMP- and Nodal/Activin-related functions through direct binding to the ligands. Moreover, a subset of Norrin mutants identified in humans with Norrie disease retain Wnt activation but show defective inhibition of Nodal/Activin-related signaling in mesoderm induction, suggesting that this disinhibition causes Norrie disease. Thus, xNorrin is an unusual molecule that acts on two major signaling pathways, Wnt and TGF-β, in opposite ways and is essential for early neuroectoderm specification.
???displayArticle.pubmedLink??? 22448144
???displayArticle.pmcLink??? PMC3308935
???displayArticle.link??? PLoS Biol
Species referenced: Xenopus
Genes referenced: actl6a ag1 babam2 bmp4 chrd ctnnb1 dkk1 egr2 foxg1 gal.2 gsc hoxb9 hoxc9-like lrp1 lrp5 lrp6 mrc1 myc ncam1 ndp nodal nodal1 nodal3 nodal3.2 nog odc1 otx2 pax6 sia1 smad1 sox2 sox3 tbxt wnt11 wnt8a
GO keywords: ectoderm development [+]
???displayArticle.antibodies??? Myc Ab5 Notochord Ab2
???displayArticle.morpholinos??? ndp MO1 ndp MO2
???displayArticle.disOnts??? Norrie disease
???displayArticle.omims??? NORRIE DISEASE; ND
???attribute.lit??? ???displayArticles.show???
|
|
Figure 1. xNorrin induces anterior CNS formation in ventralized embryos. (A-D) xNorrin mRNA induces anterior neural tissues, while Wnt11 mRNA restores only a partial dorsal axis (without anterior structures) in UV-irradiated embryos. (A) A wild-type embryo (stage 33); (B) an embryo UV-irradiated (50 uJ) at the vegetal pole; (C) a UV-irradiated embryo injected with Wnt11 mRNA (500 pg) into one cell at the four-cell stage (arrowhead: partial dorsal axis); (D) a UV-irradiated embryo injected with xNorrin mRNA (500 pg) as in (C) (arrow: head). (E) Summary of (A�D). Fraction of the population within each group is indicated. (F) Histological analysis of stage 40 embryos. Arrowhead: muscle; arrows: brain and eye. (G�J) Whole-mount in situ hybridizations to Sox3. (G) A wild-type (WT) embryo (100%, n = 65); (H) a UV-treated embryo (4% Sox3 positive, n = 70); (I) a UV+Wnt11 (500 pg) rescued embryo (45% Sox3 positive, n = 77); (J) a UV+xNorrin (500 pg) rescued embryo (83% Sox3 positive, n = 69). All embryos are shown with the anterior pole to the left. Arrowhead: posterior neural structure; arrow: anterior neural structure. (K) Neural marker expression detected by RT-PCR. xNorrin induced expression of anterior neural and pan-neural markers (En2, otx2, Xpax6, NCAM, and Sox2) in UV-irradiated embryos. Wnt11 induced only the hindbrain marker Krox20 in UV-irradiated embryos. |
|
|
Figure 2. Maternal xNorrin activates the canonical Wnt signaling pathway. (A) RT-PCR analysis of mRNAs from equatorially bisected oocytes (Egg). xNorrin mRNA is present in the animal half (Ani) of fully grown oocytes, while Xcat-2 mRNA is present in the vegetal half (Veg). -RT: no reverse transcription. (B) Both xNorrin mRNA and Wnt11 mRNA are enriched in the dorsal cells of 16-cell embryos. Embryos are evenly bisected into dorsal and ventral halves. D, dorsal half; V, ventral half; WE, whole embryo. (C) Spatial and temporal expression patterns of xNorrin mRNA from fertilized eggs to the late blastula stage (stage 9) revealed by whole-mount in situ hybridization. (D) xNorrin mRNA (500 pg) injection into the animal region of UV-ventralized embryos at one-cell stage reactivates the expression of Siamois, Chordin, Noggin, and Xnr3 at the late blastula stage. (E) xNorrin injection enhanced Chordin expression (detected by in situ hybridization) at stage 9 (81%, n = 36) and stage 10 (80%, n = 35) compared to wild-type embryos. UV, UV-irradiated embryos; WT, wild-type embryos; xNorrin, wild-type embryos injected with xNorrin (500 pg) into the dorsal-animal region at the four- to eight-cell stage. |
|
|
Figure 3. Maternal xNorrin is required for dorsal ectoderm specification. (A) The xNor-MO target sequence (green line) in xNorrin mRNA. (B) xNor-MO dose-dependently suppresses xNorrin-Myc (1.5 ng) mRNA translation in Xenopus embryos. xNorrin-Myc was detected using an anti-c-Myc monoclonal antibody. Uni, no xNorrin-Myc injected. (C-F) xNorrin is required for head formation. (C) A wild-type (WT) stage 35 tadpole. (D) xNor-MO (20 ng) caused anterior truncation (61%, n = 64) when injected into the animal regions of two dorsal cells in four- to eight-cell-stage embryos. (E) xNor-misMO-injected embryos are generally normal (88%, n = 66). (F) The anterior defects caused by NorMO were rescued by xNorrin (25 pg) mRNA (77%, n = 81). (G) Dorsal view of a wild-type tadpole at stage 45. (H) Anterior defects on only one side (arrow) were generated by injecting xNor-MO (10 ng) into one dorsal cell at the four- to eight-cell stage (63% of injected embryos showed defects in the injected side, n = 30). The other side shows normal morphology. The anterior end is to the left. (I) xNor-MO inhibits Wnt signaling in dorsal animal cells. xNor-MO and SuperTopFlash (STF) reporter plasmids were co-injected into the dorsal animal cells of eight-cell embryos. F/R luciferase: ratio of firefly luciferase reading to renilla luciferase reading. (J) Whole-mount in situ hybridization shows that Chordin expression is reduced at stage 9 (53% of injected embryos, n = 80) and stage 10 (61% of injected embryos, n = 79) in xNor-MO-injected embryos, compared to xNor-misMO-injected embryos or uninjected embryos. (K-N) Whole-mount in situ hybridization for Chordin in bisected xNor-MO-injected embryos (stage 9.5) showing that xNor-MO inhibits Chordin expression in neuroectoderm precursors (arrow) (reduction in 66% of injected embryos, n = 104) (L) compared to wild-type embryos (K) and embryos with xNor-misMO injected into dorsal animal cells at the eight- to 16-cell stage (reduction in 13% of injected embryos, n = 78) (M). Note that xNorrin mRNA (100 pg) rescues Chordin expression in the dorsal ectoderm (80% of co-injected embryos showed expression comparable to wild-type embryos, n = 50) (N). Embryos are oriented such that their dorsal side is on the right. Dotted lines indicate the boundaries between the deep mesoderm and the superficial ectoderm. |
|
|
Figure 4. xNorrin activity is restricted to the ectoderm. (A-F) Injection of NFL into ventral vegetal cells at the eight-cell stage induced partial secondary axes. Wild-type (WT) embryos (stage 28) (A and D). Injection of Wnt8 mRNA (10 pg) into ventral vegetal cells in eight-cell embryos induces complete secondary axis formation (stage 28) (69% of injected embryos showed secondary axes, n = 85) (B and E). NFL mRNA (600 pg total; 200 pg each) co-injection of ventral vegetal cells in eight-cell embryos induces partial secondary axis formation (stage 28) (45% of co-injected embryos showed secondary axes, n = 105) (C and F). Whole-mount in situ hybridization for Sox3 in stage 28 embryos (D-F). Note that NFL induces Sox3 expression in the partial secondary axis (arrowhead in [F]). The black lines in (A-C) indicate the section planes in (G-I), respectively. (G-I) Histological sections of embryos at stage 30. A wild-type embryo (G). Wnt8 mRNA injection induced both secondary neural tube and notochord (H). NFL co-injection induced secondary neural tube but not notochord formation (I). Arrowhead: neural tube; arrow: notochord. (J-L) Immunostaining of notochords with the monoclonal antibody MZ15. Wild-type embryo with single notochord (all examined embryos) (J and J'). An embryo injected ventrally with Wnt8 mRNA (10 pg) showed two notochords (induced secondary notochord and the primary notochord) (all examined embryos with secondary axes) (K and K'). An embryo injected ventrally with NFL (200 pg each) showed only the primary notochord (arrows), with notochord tissue absent in the partial secondary axis (arrowheads) (all examined embryos with partial secondary axes) (L and L'). Embryos are at stage 30. (M-R) NFL and Wnt8 induced Chordin expression in different domains in the ventral cells. Whole-mount in situ hybridization was used to evaluate Chordin expression in stage 10 embryos. Chordin expression in wild-type early gastrula (M and P). Wnt8 mRNA (10 pg) injection into ventral vegetal cells induced Chordin expression both in the superficial layer and in the deep layer of the marginal zone (87.5% of injected embryos showed the expression in both layers, n = 24) (N). Injection of NFL mRNAs (200 pg each) into the same domain induced Chordin expression mainly in the superficial layer (76% of injected embryos showed the expression, n = 30) (O). Injection of Wnt8 into the ventral-animal cells of eight-cell embryos induced Chordin expression both in the ectoderm and in the mesoderm (84% of injected embryos showed the expression in both layers, n = 25) (Q). Injection of NFL mRNAs (200 pg each) into the same domain of eight-cell embryos induced Chordin expression only in the ectoderm (72% of injected embryos showed the expression, n = 32) (R). Arrowheads: superficial layer (O) or ventral ectoderm (R); arrows: deep layers on the ventral side. All embryos in (M-R) are shown with their dorsal sides to the right. Dotted lines delineate the superficial layer and deeper layer on the ventral side. |
|
|
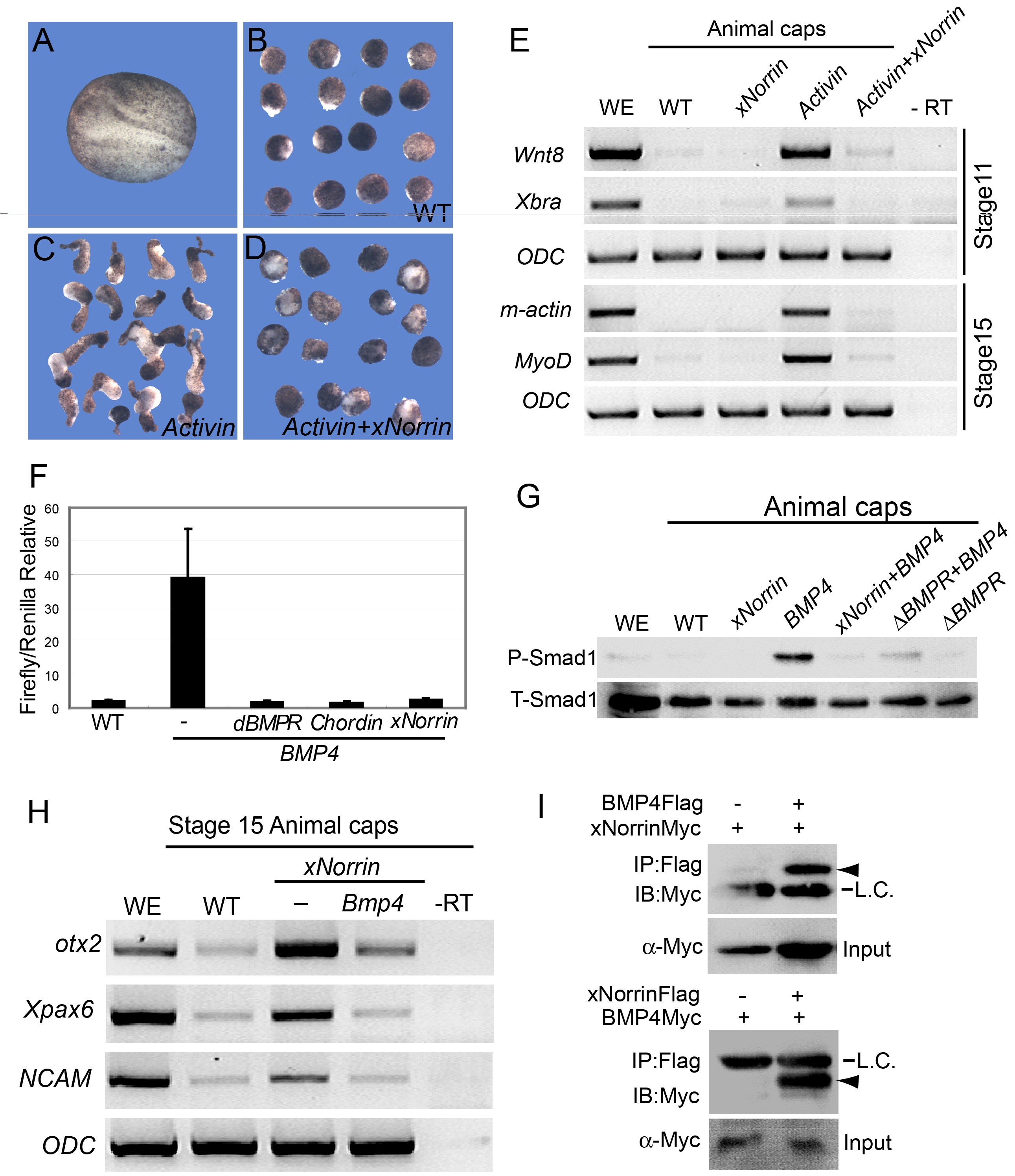
Figure 5. Reciprocal inhibition between xNorrin and TGF-β. (A-E) xNorrin inhibits Activin-B-mRNA-induced mesoderm formation. A wild-type (WT) embryo at a neurula stage (A). Wild-type animal caps with elongation (5% of the caps showed elongation, n = 60) (B). Elongated animal caps induced by Activin-B mRNA (25 pg) injection (82% of the injected caps showed elongation, n = 55) (C). Animal cap elongation was blocked in animal caps injected with Activin-B (25 pg) and xNorrin (200 pg) mRNAs (10% of the co-injected caps showed elongation, n = 58) (D). The Activin-B-mRNA-induced expression of mesoderm markers (Wnt8, Xbra, m-actin, and MyoD) was inhibited by xNorrin (E). RNAs were injected into the animal pole of one-cell embryos, and animal caps were cut around stage 8 and cultured in 1x MMR until the sibling embryos reached neurula stage. (F and G) xNorrin inhibits BMP4 signaling. xNorrin mRNA (500 pg), like δBMPR mRNA (200 pg) and Chordin mRNA (100 pg), inhibited BRE-Luc reporter activity in Xenopus embryos (F). xNorrin mRNA (500 pg) inhibited BMP4-induced Smad1 phosphorylation in animal caps (G). P-Smad1, phosphorylated Smad1; T-Smad1, total Smad1; WE, whole embryo. (H) BMP4 inhibited xNorrin-induced otx2, Xpax6, and NCAM RNA expression in animal caps of stage 15 embryos. -RT, no reverse transcription; WE, whole embryo; WT, wild-type animal caps. (I) xNorrin interacts with BMP4. BMP4-Flag and xNorrin-Myc mRNAs or xNorrin-Flag and BMP4-Myc mRNAs were injected into adjacent cells of four-cell embryos. FLAG-tagged proteins were immunoprecipitated (IP) from later gastrula embryos with a FLAG antibody. The proteins were PAGE separated and immunoblotted (IB) with an anti-c-Myc antibody. Arrowheads indicate xNorrin-Myc (top) or BMP4-Myc (bottom). L.C., IgG light chain. |
|
|
Figure 6. xNorrin induces neural formation independent of β-catenin signaling. (A) xNorrin dose-dependently induced neural marker (Xpax6, otx2, NCAM, and Sox2) expression. The induction is independent of mesoderm formation (m-actin: muscle actin) and could occur in the presence of a β-catenin-MO. RNA and MO were injected at the one-cell stage, and the caps were dissected around stage 8 and cultured until they reached stage 15. -RT, no reverse transcription; WE, whole embryo; WT, wild-type. (B) xNorrin induced Sox3 expression in animal caps (89% of xNorrin injected caps showed the expression, n = 45). xNorrin mRNA (300 pg) was injected into the animal pole of two-cell embryos. Sox3 expression in stage 15 animal caps was analyzed with in situ hybridization. WT, wild-type animal caps; xNorrin, xNorrin-mRNA-injected caps. (C) xNorrin induced the expression of ectopic neural and anterior markers in whole embryos. xNorrin mRNA (300 pg) was injected into the ventral animal tier cells of 32-cell embryos. Expression of Sox3 (by δBMPR: 80%, n = 30; by xNorrin: 73%, n = 30) and XAG1 (by δBMPR: 69%, n = 35; by xNorrin: 79%, n = 34) were induced at ectopic sites. β-gal, β-gal-mRNA-injected embryos; δBMPR: δBMPR-mRNA-injected embryos; WT, wild-type uninjected embryos; xNorrin: xNorrin-mRNA-injected embryos. Arrows: ectopically induced Sox3 or XAG1. Sox3 expression in wild type is shown in a dorsal view, while XAG1 expression in wild type is shown in an anterior view. All other embryos are shown in a ventral view, except the embryo in the β-gal/Sox3 panel, which is in a lateral view. |
|
|
Figure 7. TGF-β inhibition is implicated in Norrie disease. (A) xNorrin point mutants showed various levels of Wnt activation activity. Wild-type (WT) or mutant xNorrin and Fizzled4 and Lrp5 (FL) were injected into animal poles. The expression of Xnr3, Saimois, and Chordin in animal caps was analyzed by RT-PCR. xNorrin R40K and xNorrin L60P showed slightly decreased and no Wnt activation, respectively. xNorrin K57N moderately increased Wnt activation. �RT, no reverse transcription; WE, whole embryo. (B�G) xNorrin point mutants showed various levels of mesoderm inhibition activity. Individual xNorrin point mutant mRNAs and β-gal mRNA were co-injected into the vegetal halves of two-cell-stage embryos. The expression of Xbra was analyzed at stage 10.5 by whole-mount in situ hybridization. While wild-type xNorrin inhibited Xbra expression (83% of the injected embryos showed very low or no Xbra expression, n = 35) (D), xNorrin K57N failed to inhibit Xbra expression (13% of the injected embryos showed reduced Xbra expression, n = 39) (F). xNorrin R40K (61% of the injected embryos, n = 33) and L60P (41% of the injected embryos, n = 32) also showed decreased Xbra expression (E and G). Uninjected (B) and β-gal-injected embryos (C). β-gal is stained in red. The embryos are in vegetal views, but slightly tilted toward marginal zones to show Xbra signal. |
|
|
Figure S1. Norrins are highly conserved in vertebrates. (A) An alignment of Norrin protein sequences from selected vertebrate species. Prefixes used for Norrins from different species: human (h), mouse (m), chicken (c), X. laevis (xl), X. tropicalis (xt), and zebrafish (z). Conserved cysteine residues are highlighted in red. (B) Percentages of identical amino acid residues between Norrin proteins from different species. |
|
|
Figure S2. Maternal xNorrin activates the canonical Wnt pathway. (A) xNorrin expression during early Xenopus development detected by reverse transcription PCR (RT-PCR). ODC (ornithine decarboxylase) served as a loading control. RT-: no reverse transcription. Embryos were staged according to Nieuwkoop and Faber [53]. (B) Expression of Siamois and Xnr3 (Wnt target genes) and Xbra (mesoderm marker) in isolated animal caps from embryos co-injected with NFL (200 pg each), xNorrin (200 pg), or Wnt8 (10 pg) mRNAs. Nor, Norrin; WE, whole wild-type embryo; WT, wild type. ODC served as a loading control. (C) Norrin can lead to phosphorylation of its receptor, LRP6. LRP6 phosphorylation at three specific threonine (T) and serine (S) sites (T1479, S1490, and T1493) was analyzed in HEK293 cells transfected with Lrp6/Axin/mFz4, with or without mouse Norrin or xNorrin, using site-specific antibodies. Total LRP was detected using a general LRP antibody. |
|
|
Figure S3. Maternal xNorrin is required for anterior neural formation. (A) The genomic sequence of the first exon and the first intron boundary of xNorrin. The first two presumptive nucleotides "gt" of the intron are labeled in red. The splicing site sequence targeted by xNor-spMO is indicated by a green line. See Materials and Methods for sequence information for all MOs. (B) RT-PCR to detect xNorrin mRNA expression in stage 15 embryos. xNor-spMO (20 ng) inhibited zygotic xNorrin transcription, while xNor-MO (20 ng) or xNor-misMO (20 ng) (a four-nucleotide mismatched MO compared to xNor-MO) did not. (C-F) Representative MO-injected tadpole at stage 34. xNo-spMO (20 ng) did not cause severe anterior defects, unlike xNor-MO. (G) Summary of (C-F). Uninjected: n = 30; MO: n = 24; misMO: n = 30; spMO: n = 40. (H) xNor-MO injection inhibited anterior neural formation. Whole-mount in situ hybridization was performed for XBF-1 mRNA (anterior neural marker) and HoxB9 mRNA (posterior neural marker) in stage 15 embryos. Dorsal animal cell injection of xNor-MO (10 ng) at the four- to eight-cell stage greatly reduced the expression of the anterior neural marker XBF-1 (63%, n = 32), while injection of xNor-misMO (10 ng) or xNor-spMO (10 ng) (27%, n = 29) was far less effective to reduce the expression. Neither xNor-MO (n = 25) nor xNor-spMO (n = 25) injection affected HoxB9 expression. MOs were co-injected with β-gal mRNA (100 pg). β-gal staining is shown in red. XBF-1 staining embryos are shown in anterior view, and HoxB9 staining embryos are shown in dorsal view, with the anterior pole at the top. misMO, xNor-misMO; MO, xNor-MO; spMO, xNor-spMO. |
|
|
Figure S4. xNorrin is essential for early dorsal-specific gene expression. (A) The injection of xNor-MO reduced Xnr3 (stage 9: 70% reduced, n = 17; stage 10: 70% reduced, n = 20) but not gsc (14% reduced, n = 22) expression, as assayed by whole-mount in situ hybridization. (B) RT-PCR analysis showed that xNor-MO injected into dorsal animal cells reduced the expression of early dorsal-specific genes in stage 9 embryos. This reduction could be rescued by the injection of xNorrin mRNA (50 pg) lacking the xNor-MO target sequence. Note that xNor-MO did not change Xnr1 expression. ODC served as a loading control. (C) The overexpression of NFL in ventral vegetal blastomeres induced Wnt target gene expression. Upon injection into the ventral blastomeres of early eight-cell embryos, both NFL and Wnt8 induced Xnr3 (NFL: 56%, n = 25; Wnt8: 83%, n = 46) and Chordin (NFL: 72%, n = 29; Wnt8: 88%, n = 60) expression. However, NFL only weakly induced the Spemann organizer marker gsc (NFL: 7%, n = 28; Wnt8: 84%, n = 50). All embryos are in vegetal views. Arrowheads indicate the injection sites. (D) RT-PCR results (not quantitative) showed that NFL injection into ventral-vegetal cells ectopically activated Wnt target genes (Chordin, Siamois, and Xnr3) at the ventral side of the embryos. ODC served as a loading control. |
|
|
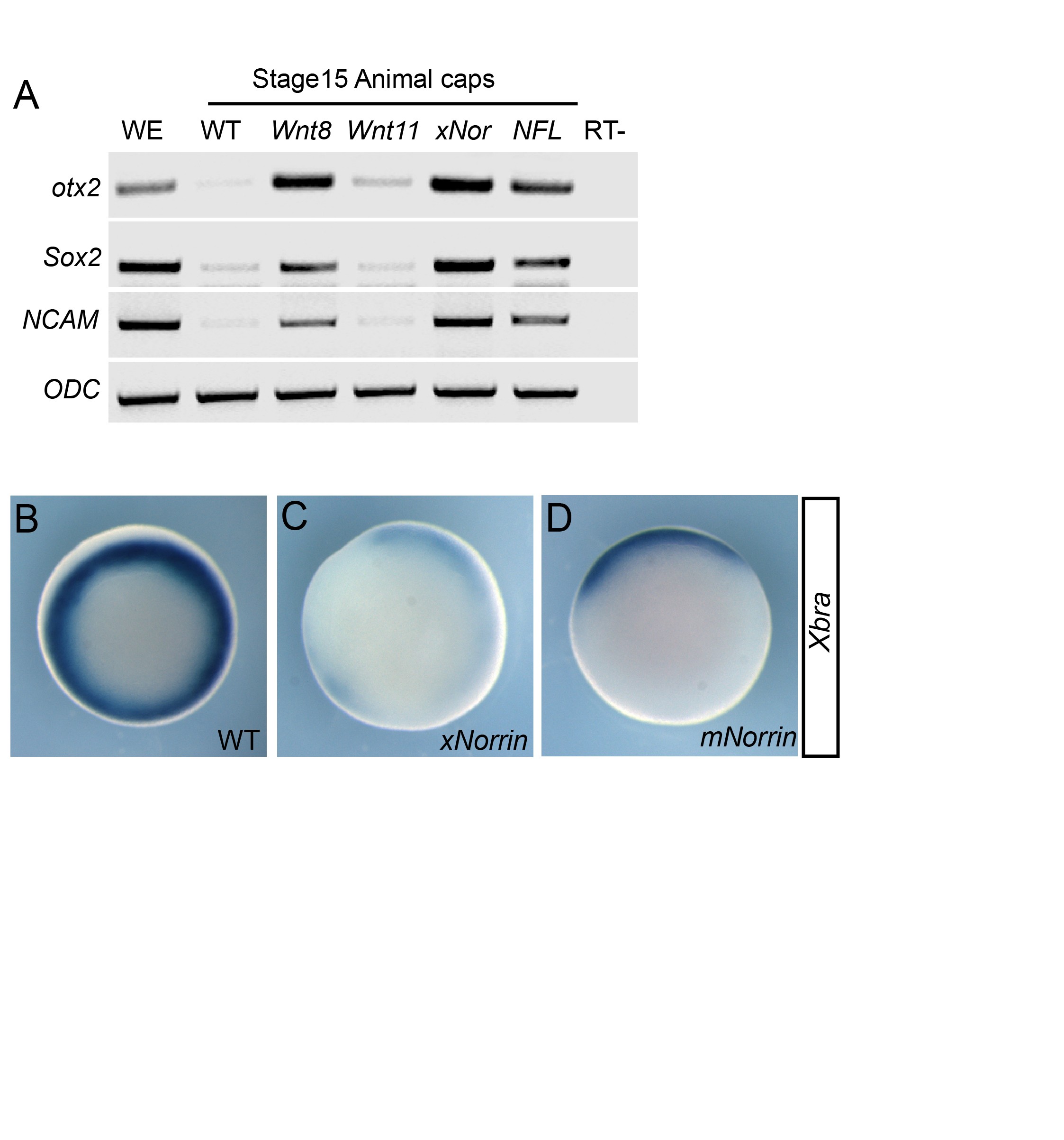
Figure S5. xNorrin induces neural formation and inhibits mesoderm formation. (A) RT-PCR analysis of neural gene expression in stage 15 animal caps from embryos injected with Wnt8 (20 pg), Wnt11 (200 pg), xNorrin (xNor) (200 pg), and NFL (200 pg each). The expression of otx2, Sox2, and NCAM (all neural markers) was analyzed. ODC served as a loading control. (B-D) Xbra expression detected in whole-mount in situ hybridization. A wild-type embryo at stage 10.5 (B); reduced Xbra expression in stage 10.5 embryos injected with xNorrin RNA (200 pg) at the vegetal pole at the two-cell stage (82% reduced, n = 34) (C); reduced Xbra expression in stage 10.5 embryos injected with mouse Norrin RNA (200 pg) at the vegetal pole at the two-cell stage (66% reduced, n = 36) (D). |
|
|
Figure S6. xNorrin interacts with TGF-β family members. (A) xNorrin binds to BMP4. Epitope-tagged wild-type xNorrin or xNorrin point mutants (R40K or K57N) and BMP4 were separately expressed in HEK293 cells. The conditioned medium from cells expressing individual xNorrin and BMP4 were mixed and incubated. The FLAG-tagged protein complexes were immunoprecipitated using an anti-FLAG antibody and separated in SDS-PAGE and blotted. An anti-c-Myc antibody was used to detect Myc-tagged BMP4. The expression of FLAG-tagged proteins was detected using an anti-FLAG antibody. xNorrin was shown to bind to BMP4. The R40K mutant retained this binding activity, while the K57N mutant showed slightly reduced BMP4 binding. Conditioned medium of the parent FLAG-plasmid-transfected cells was used as a control (ctrl). Arrowhead, BMP4-Myc; arrow, immunoglobulin light chains (LC). α-FLAG, anti-FLAG tag monoclonal antibody; α-Myc, anti-c-Myc-tag monoclonal antibody. (B) xNorrin binds to Xnr1 but not DKK-1. The assay performed was similar to that described in (A). Conditioned medium (ctrl) was the same as in (A). Arrowheads indicate FLAG-tagged protein. Arrows point to immunoglobulin heavy chain (HC, top) and light chain (LC, bottom). |
|
|
Figure S7. The xNorrin K57N mutant failed to efficiently rescue anterior defects in xNorrin morphants. (A-E) An uninjected embryo (A). A xNor-MO (20 ng)-injected embryo (B). Note the lack of eye pigment. A xNor-misMO (20 ng)-injected embryo (C). A xNor-MO and wild-type Norrin RNA (50 pg) co-injected embryo (D). A xNor-MO and xNorrin K57N RNA (50 pg) co-injected embryo (E). (F) Summary of anterior defect frequency in (A-E). Uninjected: n = 40; MO: n = 24; xNor rescue: n = 20; K57N rescue: n = 19; misMO: n = 15. RNAs and MO were injected into the dorsal animal region at the four-cell stage. All embryos shown are around stage 36. |
|
|
ndp (Norrie disease (pseudoglioma)) gene expression in Xenopus laevis embryos, egg stage, as assayed by in situ hybridization, side view, animal up . |
|
|
ndp ( Norrie disease (pseudoglioma) ) gene expression in Xenopus laevis embryos, NF stage 3, as assayed by in situ hybridization, animal view. |
|
|
ndp ( Norrie disease (pseudoglioma) ) gene expression in Xenopus laevis embryos, NF stage 9, as assayed by in situ hybridization, side view, animal up. |
|
|
Figure 8. A model of dorsal specification in Xenopus.During oogenesis, maternal xNorrin and Wnt11 are localized to the animal and vegetal poles, respectively. After fertilization, both mRNAs are enriched at the dorsal side, leading to two localized activity domains: BCNE center and Nieuwkoop center. xNorrin in the dorsal animal cells helps to specify neuroectoderm fate by activating a Wnt/β-catenin signaling domain, the BCNE center, and also participates in antagonizing the Nodal-related signal from the vegetal half and the BMP signal from the ventral side. Wnt11 in the dorsal vegetal domain is required for β-catenin activation in all dorsal regions, including in the BCNE center. Yellow: xNorrin and BCNE center. Purple: Wnt11. Red dots indicate stabilized β-catenin. Green: Nieuwkoop center. |
References [+] :
Agius, Endodermal Nodal-related signals and mesoderm induction in Xenopus. 2000, Pubmed , Xenbase
Bell, Cell fate specification and competence by Coco, a maternal BMP, TGFbeta and Wnt inhibitor. 2003, Pubmed , Xenbase
Cha, Wnt11/5a complex formation caused by tyrosine sulfation increases canonical signaling activity. 2009, Pubmed , Xenbase
Cha, Wnt5a and Wnt11 interact in a maternal Dkk1-regulated fashion to activate both canonical and non-canonical signaling in Xenopus axis formation. 2008, Pubmed , Xenbase
Chen, A mutation in the Norrie disease gene (NDP) associated with X-linked familial exudative vitreoretinopathy. 1993, Pubmed
Cui, Xwnt-8b: a maternally expressed Xenopus Wnt gene with a potential role in establishing the dorsoventral axis. 1995, Pubmed , Xenbase
De Robertis, Dorsal-ventral patterning and neural induction in Xenopus embryos. 2004, Pubmed , Xenbase
Dupont, Germ-layer specification and control of cell growth by Ectodermin, a Smad4 ubiquitin ligase. 2005, Pubmed , Xenbase
Fainsod, The dorsalizing and neural inducing gene follistatin is an antagonist of BMP-4. 1997, Pubmed , Xenbase
Gallagher, Autonomous differentiation of dorsal axial structures from an animal cap cleavage stage blastomere in Xenopus. 1991, Pubmed , Xenbase
Gómez-Skarmeta, Xenopus brain factor-2 controls mesoderm, forebrain and neural crest development. 1999, Pubmed , Xenbase
Goumans, Activin receptor-like kinase (ALK)1 is an antagonistic mediator of lateral TGFbeta/ALK5 signaling. 2003, Pubmed
Hainski, Xenopus maternal RNAs from a dorsal animal blastomere induce a secondary axis in host embryos. 1992, Pubmed , Xenbase
Harland, Formation and function of Spemann's organizer. 1997, Pubmed
Harland, In situ hybridization: an improved whole-mount method for Xenopus embryos. 1991, Pubmed , Xenbase
Heasman, Beta-catenin signaling activity dissected in the early Xenopus embryo: a novel antisense approach. 2000, Pubmed , Xenbase
Heasman, Overexpression of cadherins and underexpression of beta-catenin inhibit dorsal mesoderm induction in early Xenopus embryos. 1994, Pubmed , Xenbase
Hemmati-Brivanlou, Follistatin, an antagonist of activin, is expressed in the Spemann organizer and displays direct neuralizing activity. 1994, Pubmed , Xenbase
Hemmati-Brivanlou, Vertebrate neural induction. 1997, Pubmed , Xenbase
Huang, Noggin signaling from Xenopus animal blastomere lineages promotes a neural fate in neighboring vegetal blastomere lineages. 2007, Pubmed , Xenbase
Itoh, Graded amounts of Xenopus dishevelled specify discrete anteroposterior cell fates in prospective ectoderm. 1997, Pubmed , Xenbase
Junge, TSPAN12 regulates retinal vascular development by promoting Norrin- but not Wnt-induced FZD4/beta-catenin signaling. 2009, Pubmed
Kimelman, Mesoderm induction: from caps to chips. 2006, Pubmed , Xenbase
Ku, Xwnt-11: a maternally expressed Xenopus wnt gene. 1993, Pubmed , Xenbase
Kuroda, Neural induction in Xenopus: requirement for ectodermal and endomesodermal signals via Chordin, Noggin, beta-Catenin, and Cerberus. 2004, Pubmed , Xenbase
Larabell, Establishment of the dorso-ventral axis in Xenopus embryos is presaged by early asymmetries in beta-catenin that are modulated by the Wnt signaling pathway. 1997, Pubmed , Xenbase
McMahon, Ectopic expression of the proto-oncogene int-1 in Xenopus embryos leads to duplication of the embryonic axis. 1989, Pubmed , Xenbase
Meitinger, Molecular modelling of the Norrie disease protein predicts a cystine knot growth factor tertiary structure. 1993, Pubmed
Messenger, Functional specificity of the Xenopus T-domain protein Brachyury is conferred by its ability to interact with Smad1. 2005, Pubmed , Xenbase
Perez-Vilar, Norrie disease protein (norrin) forms disulfide-linked oligomers associated with the extracellular matrix. 1997, Pubmed
Piccolo, The head inducer Cerberus is a multifunctional antagonist of Nodal, BMP and Wnt signals. 1999, Pubmed , Xenbase
Piccolo, Dorsoventral patterning in Xenopus: inhibition of ventral signals by direct binding of chordin to BMP-4. 1996, Pubmed , Xenbase
Rehm, Vascular defects and sensorineural deafness in a mouse model of Norrie disease. 2002, Pubmed
Richter, Retinal vasculature changes in Norrie disease mice. 1998, Pubmed
Rowning, Microtubule-mediated transport of organelles and localization of beta-catenin to the future dorsal side of Xenopus eggs. 1997, Pubmed , Xenbase
Schuback, Mutations in the Norrie disease gene. 1995, Pubmed
Shastry, Identification of novel missense mutations in the Norrie disease gene associated with one X-linked and four sporadic cases of familial exudative vitreoretinopathy. 1997, Pubmed
Shi, Xenopus frizzled 4 is a maternal mRNA and its zygotic expression is localized to the neuroectoderm and trunk lateral plate mesoderm. 2000, Pubmed , Xenbase
Smallwood, Mutational analysis of Norrin-Frizzled4 recognition. 2007, Pubmed , Xenbase
Smith, Injected Xwnt-8 RNA acts early in Xenopus embryos to promote formation of a vegetal dorsalizing center. 1991, Pubmed , Xenbase
Smith, Identification of a potent Xenopus mesoderm-inducing factor as a homologue of activin A. 1990, Pubmed , Xenbase
Sokol, Injected Wnt RNA induces a complete body axis in Xenopus embryos. 1991, Pubmed , Xenbase
Tada, Xwnt11 is a target of Xenopus Brachyury: regulation of gastrulation movements via Dishevelled, but not through the canonical Wnt pathway. 2000, Pubmed , Xenbase
Tamai, LDL-receptor-related proteins in Wnt signal transduction. 2000, Pubmed , Xenbase
Tao, Maternal wnt11 activates the canonical wnt signaling pathway required for axis formation in Xenopus embryos. 2005, Pubmed , Xenbase
Thomsen, Activins are expressed early in Xenopus embryogenesis and can induce axial mesoderm and anterior structures. 1990, Pubmed , Xenbase
Vitt, Evolution and classification of cystine knot-containing hormones and related extracellular signaling molecules. 2001, Pubmed
Weaver, Move it or lose it: axis specification in Xenopus. 2004, Pubmed , Xenbase
Wessely, Neural induction in the absence of mesoderm: beta-catenin-dependent expression of secreted BMP antagonists at the blastula stage in Xenopus. 2001, Pubmed , Xenbase
Wylie, Maternal beta-catenin establishes a 'dorsal signal' in early Xenopus embryos. 1996, Pubmed , Xenbase
Xu, Vascular development in the retina and inner ear: control by Norrin and Frizzled-4, a high-affinity ligand-receptor pair. 2004, Pubmed
Yan, The competence of Xenopus blastomeres to produce neural and retinal progeny is repressed by two endo-mesoderm promoting pathways. 2007, Pubmed , Xenbase
Ye, Norrin, frizzled-4, and Lrp5 signaling in endothelial cells controls a genetic program for retinal vascularization. 2009, Pubmed
Zhang, The role of maternal VegT in establishing the primary germ layers in Xenopus embryos. 1998, Pubmed , Xenbase
Zimmerman, The Spemann organizer signal noggin binds and inactivates bone morphogenetic protein 4. 1996, Pubmed , Xenbase
