Click here to close
Hello! We notice that you are using Internet Explorer, which is not supported by Xenbase and may cause the site to display incorrectly.
We suggest using a current version of Chrome,
FireFox, or Safari.
Nature
2011 Dec 04;4817379:76-80. doi: 10.1038/nature10715.
Show Gene links
Show Anatomy links
Modulation of TRPA1 thermal sensitivity enables sensory discrimination in Drosophila.
Kang K, Panzano VC, Chang EC, Ni L, Dainis AM, Jenkins AM, Regna K, Muskavitch MA, Garrity PA.
???displayArticle.abstract???
Discriminating among sensory stimuli is critical for animal survival. This discrimination is particularly essential when evaluating whether a stimulus is noxious or innocuous. From insects to humans, transient receptor potential (TRP) channels are key transducers of thermal, chemical and other sensory cues. Many TRPs are multimodal receptors that respond to diverse stimuli, but how animals distinguish sensory inputs activating the same TRP is largely unknown. Here we determine how stimuli activating Drosophila TRPA1 are discriminated. Although Drosophila TRPA1 responds to both noxious chemicals and innocuous warming, we find that TRPA1-expressing chemosensory neurons respond to chemicals but not warmth, a specificity conferred by a chemosensory-specific TRPA1 isoform with reduced thermosensitivity compared to the previously described isoform. At the molecular level, this reduction results from a unique region that robustly reduces the channel's thermosensitivity. Cell-type segregation of TRPA1 activity is critical: when the thermosensory isoform is expressed in chemosensors, flies respond to innocuous warming with regurgitation, a nocifensive response. TRPA1 isoform diversity is conserved in malaria mosquitoes, indicating that similar mechanisms may allow discrimination of host-derived warmth--an attractant--from chemical repellents. These findings indicate that reducing thermosensitivity can be critical for TRP channel functional diversification, facilitating their use in contexts in which thermal sensitivity can be maladaptive.
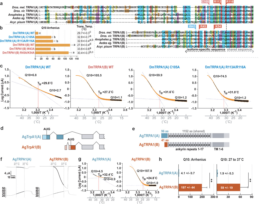
Figure 2. TRPA1 isoform diversity yields tissue-specific channels with different thermal sensitivitiesa,
TrpA1 gene structure and primer locations. b, Red and blue boxes denote isoform-specific sequences. a, ankyrin repeat. Dark grey, transmembrane region. c, RT-PCR. d–e, TRPA1(A)- and TRPA1(B)-dependent currents (d) and Arrhenius plots (e) in oocytes. f, Q10s from Arrhenius plot (left) or 27–37°C (right). g, h,
Left panels, NMM responsiveness of TRPA1(A) (g) and TRPA1(B) (h). Right panels, I–V relationships at points marked at left. i, Mean amplitudes at 300 µM NMM (left) and NMM dose-response (right). All data, mean +/− s.e.m. **P<0.01; n.s., not significant, t-test.
Figure 3. TRPA1 isoform diversity determines sensory specificity of gustatory neuronsa–c
TrpA1 mutant, berberine-sensitive i-type bristles expressing different TRPA1 isoforms. Responses to NMM (a) and warming (b). c, Quantitation. d–f, L-type bristles expressing TRPA1 isoforms. Responses to NMM (d) and warming (e). f, Quantitation. g, Rescue of TrpA1 mutant behavioral response to NMM-containing food. PER, proboscis extension response. h, Warmth-induced regurgitation in TrpA1 mutant rescued with TRPA1(B). i, Regurgitation upon warming from room temperature to 32°C. In c, f, g and i, statistically distinct groups marked by different letters (Tukey HSD, α = 0.01). Data are mean ± s.e.m.
Figure 4. Regulation of insect TRPA1 thermosensitivity by alternative N-terminia, TRPA1 sequence alignments. b, Q10 and transition temperatures of wild type and mutant TRPA1s. Letters denote statistically distinct groups (Tukey HSD, α = 0.02). c, Arrhenius plots of indicated channels. d,
AgTrpA1 gene structure. e, AgTRPA1 isoforms. 'a’: an ankyrin repeat. Light blue and maroon: isoform-specific amino acids. Dark grey: transmembrane region. f–h, Temperature sensitivity of AgTRPA1(A) and AgTRPA1(B). Traces (f) and Arrhenius plots (g) of temperature dependent current recordings at −60 mV in Xenopus oocytes. h, Q10s from Arrhenius plot (left) or 27–37°C (right) (**P<0.01, t-test).
Brauchi,
Clues to understanding cold sensation: thermodynamics and electrophysiological analysis of the cold receptor TRPM8.
2004, Pubmed
Brauchi,
Clues to understanding cold sensation: thermodynamics and electrophysiological analysis of the cold receptor TRPM8.
2004,
Pubmed Braun,
Structural remodeling of the N-terminus tunes TRPA1 channel activation and regulates behavioral responses in Drosophila.
2013,
Pubmed Cohet,
Epigenetic influences on the lifespan of the Drosophila: existence of an optimal growth temperature for adult longevity.
1975,
Pubmed Daniels,
Mice left out in the cold: commentary on the phenotype of TRPM8-nulls.
2007,
Pubmed Dhaka,
Trp ion channels and temperature sensation.
2006,
Pubmed Edgar,
MUSCLE: multiple sequence alignment with high accuracy and high throughput.
2004,
Pubmed Gracheva,
Molecular basis of infrared detection by snakes.
2010,
Pubmed Gracheva,
Ganglion-specific splicing of TRPV1 underlies infrared sensation in vampire bats.
2011,
Pubmed Grandl,
Pore region of TRPV3 ion channel is specifically required for heat activation.
2008,
Pubmed
,
Xenbase Grandl,
Temperature-induced opening of TRPV1 ion channel is stabilized by the pore domain.
2010,
Pubmed Graveley,
The developmental transcriptome of Drosophila melanogaster.
2011,
Pubmed Groth,
Construction of transgenic Drosophila by using the site-specific integrase from phage phiC31.
2004,
Pubmed Hamada,
An internal thermal sensor controlling temperature preference in Drosophila.
2008,
Pubmed
,
Xenbase HODGSON,
Physiology of a primary chemoreceptor unit.
1955,
Pubmed Kang,
Analysis of Drosophila TRPA1 reveals an ancient origin for human chemical nociception.
2010,
Pubmed Lewis,
Sensory transduction: How TRPs discriminate between different stimuli.
2012,
Pubmed Liu,
Thermodynamics of heat activation of single capsaicin ion channels VR1.
2003,
Pubmed
,
Xenbase Lu,
TRPV1b, a functional human vanilloid receptor splice variant.
2005,
Pubmed Maekawa,
The role of proboscis of the malaria vector mosquito Anopheles stephensi in host-seeking behavior.
2011,
Pubmed Marella,
Imaging taste responses in the fly brain reveals a functional map of taste category and behavior.
2006,
Pubmed Markstein,
Exploiting position effects and the gypsy retrovirus insulator to engineer precisely expressed transgenes.
2008,
Pubmed Patapoutian,
Transient receptor potential channels: targeting pain at the source.
2009,
Pubmed Talavera,
Heat activation of TRPM5 underlies thermal sensitivity of sweet taste.
2005,
Pubmed Tracey,
painless, a Drosophila gene essential for nociception.
2003,
Pubmed Uchida,
The role of thermosensitive TRP (transient receptor potential) channels in insulin secretion.
2011,
Pubmed Viswanath,
Opposite thermosensor in fruitfly and mouse.
2003,
Pubmed von Philipsborn,
Neuronal control of Drosophila courtship song.
2011,
Pubmed Vos,
TRPV1b overexpression negatively regulates TRPV1 responsiveness to capsaicin, heat and low pH in HEK293 cells.
2006,
Pubmed Vyklický,
Temperature coefficient of membrane currents induced by noxious heat in sensory neurones in the rat.
1999,
Pubmed Wang,
Anopheles gambiae TRPA1 is a heat-activated channel expressed in thermosensitive sensilla of female antennae.
2009,
Pubmed
,
Xenbase Weiss,
The molecular and cellular basis of bitter taste in Drosophila.
2011,
Pubmed Wu,
International Union of Basic and Clinical Pharmacology. LXXVI. Current progress in the mammalian TRP ion channel family.
2010,
Pubmed Yang,
Thermosensitive TRP channel pore turret is part of the temperature activation pathway.
2010,
Pubmed Yao,
Modular thermal sensors in temperature-gated transient receptor potential (TRP) channels.
2011,
Pubmed