|
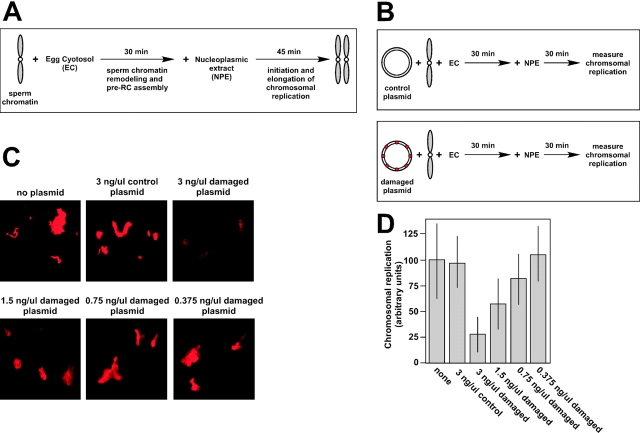
Figure 1. Dose-dependent inhibition of sperm chromatin replication by MMS-treated plasmid DNA. (A) Schematic depiction of the NPE DNA replication system. See Results for details. (B) Experimental design. Either control, undamaged plasmid DNA, or MMS-treated, damaged plasmid DNA, was coincubated in the NPE system with sperm chromatin. Replication of the sperm chromatin templates was then assessed. (C) The indicated amount of plasmid DNA was mixed with sperm chromatin, which was present at a final concentration of 2,000/μl in all samples. After incubation in egg cytosol for 30 min, NPE containing bio-dUTP was added and incubation was continued for an additional 30 min. The samples were fixed and stained with Texas red–labeled streptavidin, according to established procedures (Stokes et al., 2002), and viewed under a fluorescence microscope. The relative fluorescent intensity of each sample is an indicator of the efficiency of DNA replication. (D) Quantification of the data shown in C was achieved through measurement of the fluorescent intensity of 50 individual sperm chromatin templates for each experiment, using the Scion Image software package from images obtained from a fluorescent microscope attached to a Spot camera. The bars represent mean averages for each experiment, and the error bars refer to one SD from that mean. |
|
Figure 2. The block to replication of sperm chromatin is dependent on when the sperm chromatin is exposed to the damaged plasmid. (A) Undamaged plasmid DNA or (B–D) MMS-treated plasmid DNA was mixed with egg cytosol (EC) at 3 ng/μl. In A and B, the plasmids were incubated together with the sperm chromatin (2,000/μl in all cases) for the entire 30-min incubation in EC. In C, the plasmid and sperm chromatin were incubated separately in EC and combined just before addition of NPE. In D, the plasmid and sperm chromatin samples were incubated separately in EC for 10 min, and combined for 20 min before addition of NPE. After a 30-min incubation in NPE, replication of sperm chromatin was assessed as in Fig. 1. The micrographs show representative results from each experiment, and the numbers (±1 SD) refer to quantification of the fluorescence intensity data (see Fig. 1 D, for a description of the quantification). The average fluorescent signal intensity value for A was arbitrarily set to 100, and the other values adjusted accordingly. |
|
Figure 3. MMS-treated DNA generates a diffusible inhibitor of chromosomal replication. (A) Experimental strategy. Egg cytosol (EC) was mixed with either damaged or undamaged plasmid DNAs that had been immobilized on magnetic beads. After a 30-min incubation, the beads were separated from the extract by collection on a magnetic stand, and the extract was recovered. Extracts that had been exposed to undamaged, control plasmid are defined as ECC, whereas extracts that had been exposed to MMS-treated plasmid are defined as ECD. (B) Either ECC or ECD was mixed with 2,000/μl sperm chromatin for 30 min, followed by addition of NPE containing α-32P–labeled dATP. Replication of the sperm chromatin was assessed after every 30 min of additional incubation by agarose gel electrophoresis as described previously (Walter and Newport, 1999). The dried gels were exposed to a PhosphorImager screen, and the amount of radioactivity incorporated into the DNA was determined by PhosphorImager analysis. The amount of DNA synthesis observed in the last time point for the ECC extract was arbitrarily set to 100, and all other values were adjusted accordingly. (C) EC was mixed with three parts buffer (sperm dilution buffer; Murray, 1991), or three parts ECD, and incubated with sperm chromatin for 30 min. NPE was added, and replication was assessed 30 min later. Replication in the diluted extracts was compared with that observed with undiluted EC, where the value was arbitrarily set to 100. All reactions contained a total of 12,000 sperm nuclei. Replication was analyzed as in B. The experiment was performed three times, and the bars represent the mean averages for each experiment. The error bars refer to one SD from that mean. |
|
Figure 4. Damaged plasmid blocks sperm chromatin replication by preventing loading of the pol clamp protein PCNA onto the assembling replication complex. (A) Experimental strategy. Either damaged (I), or undamaged (II), plasmid was mixed together with sperm chromatin in EC and incubated for 30 min. NPE was added and, after an additional 30-min incubation, the reactions were centrifuged through a sucrose cushion to isolate the sperm chromatin. A third reaction (III), which contained damaged plasmid alone, was also included. Plasmids were included at a concentration of 3 ng/μl. (B) The pellet fractions from the sucrose density centrifugations depicted in A were probed, by immunoblotting, for the presence of the ORC2 subunit of ORC (row 1); the MCM7 subunit of the MCM complex (row 2); Cdc45 (row 3); the large, catalytic subunit of pol α (row 4); the large subunit of RFC (row 5); or PCNA (row 6). The lanes are demarcated I, II, and III, and refer to the reactions labeled I, II, and III, respectively, in A. |
|
Figure 5. Pol α and PCNA are not directly down-regulated by the replication arrest pathway. (A) ECC and ECD were prepared as in Fig. 3. 2,000/μl sperm chromatin was added (to ECC in ECC + s.c. lane, and to ECD in ECD + s.c. lane) and the reactions were incubated for 30 min. NPE was added and incubation was continued for 30 min. The chromatin was isolated and probed for the presence of pol δ (50- and 66-kD subunit), pol ε (60-kD subunit), and PCNA. To control for the specificity of the chromatin isolation procedure, a sample containing ECC but lacking sperm chromatin was also processed and analyzed (ECC − s.c. lane). (B) Schematic renditions of the DNA structures used to assess PCNA DNA-binding activity. The circled “5′” refers to the position of the biotin group on the 5′ end of the top strand in each structure. See text and methods for details on construction of these structures. (C) The indicated DNA structure was incubated in the indicated extract for 30 min (EC, ECC, and ECD refer to the extracts described in Fig. 3). The structures were recovered on a magnetic stand, the beads were washed, and bound proteins were eluted with SDS-PAGE sample buffer. The eluted proteins were probed for PCNA by immunoblotting. (D) M13 ssDNA was added, along with radio-labeled dATP and the indicated supplements, to either ECC or ECD. After a 30-min incubation, replication of the M13 ssDNA was assessed by agarose gel electrophoresis as described for sperm chromatin in Fig. 3 B. (E) ECD extract was treated with immobilized antibodies against pol α (Δ pol α) or with immobilized nonspecific antibodies (mock), and the depleted extracts were probed by immunoblotting for pol α (p60 subunit). (F) M13 ssDNA replication was measured in the extracts described in E. The sample labeled “Δ pol α + primer” received M13 ssDNA to which the M13 universal primer had been preannealed. |
|
Figure 6. Checkpoint-independent activation of the replication arrest pathway. (A) Either undamaged, control plasmid (3 ng/μl, control lane), or damaged plasmid (3 ng/μl, MMS and MMS + caf. lanes) was added along with 2,000/μl sperm chromatin to egg cytosol. In addition, 5 mM caffeine was added to one of the samples receiving the MMS-treated plasmid (MMS + caf lane). After a 30-min incubation, NPE was added. After an additional 30-min incubation, replication was assessed as in Fig. 1. (B) Reactions identical to those presented in A were set up, and 35S-labeled Chk1 protein was added. After incubation in NPE, the samples were recovered and fractionated on SDS-PAGE gels to visualize the phosphorylation-induced Chk1 mobility shift. The gels were fixed and dried, and exposed to film to detect Chk1. The radio-labeled Chk1 protein was produced by coupled transcription/translation of the full-length Xenopus Chk1 cDNA in rabbit reticulocyte lysates in the presence of 35S-labeled methionine. |
|
Figure 7. Amplification of the checkpoint signal through replication arrest on undamaged DNA. (A) 2,000/μl sperm chromatin was mixed together with either control plasmid, or MMS-treated plasmid, in egg cytosol for 30 min before the addition of NPE. 30 min after NPE addition, the sperm chromatin templates were fixed and stained with antibodies against either PCNA or frog Rad17. The samples were visualized by fluorescence microscopy. Plasmids were included at a concentration of 3 ng/μl. (B) Egg cytosol containing 35S-labeled Chk1 was mixed with sperm chromatin (lane 1), or sperm chromatin plus control plasmid (lane 2), or MMS-treated plasmid (lane 3), or MMS-treated plasmid plus sperm chromatin (lane 4). After a 30-min incubation, NPE was added and incubation was continued for an additional 30 min. The phosphorylation status of Chk1 was determined by migration on SDS-PAGE as in Fig. 6 B. Plasmids were included at a concentration of 3 ng/μl. |
|
Figure 8. A model for the replication arrest pathway, and how it is coupled to S-phase checkpoint activation. Pol α is designated by “α”, and Rad17 is designated by “R17”. See Results for details. |