|
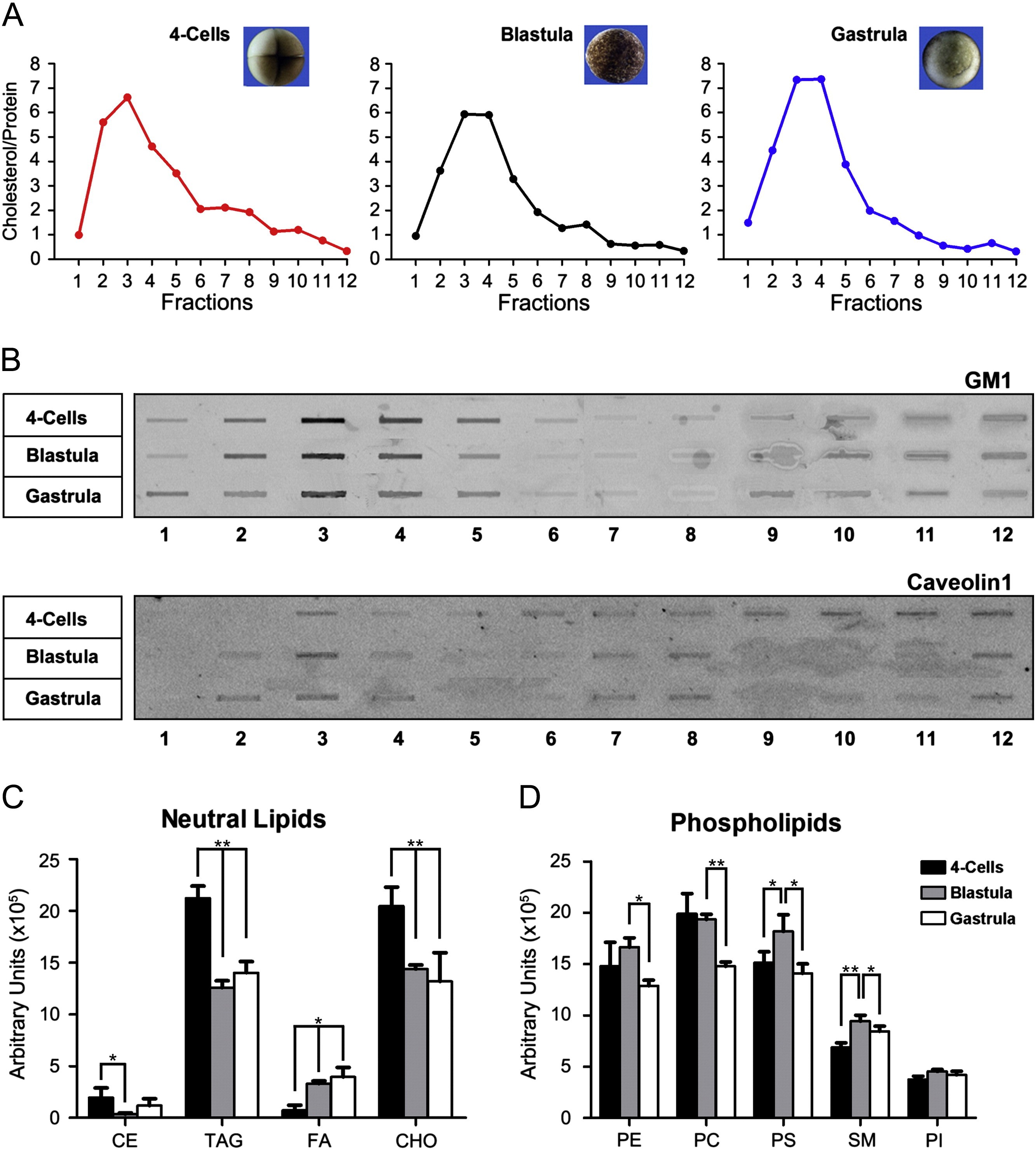
Fig. 1. CRMMs are present and have a dynamic composition during development. (A) Cholesterol content assays of the fraction obtained by the sucrose gradient showed a peak in low-density fractions at the 4-cell, blastula and gastrula stages. (B) Dot blot analysis revealed the presence of GM1 ganglioside and Caveolin1 protein in the low fractions. (C) Lipid characterization showed cholesterol (CHO) and triacylglycerol (TAG) as the most abundant among the neutral lipids, while phosphatidylethanolamine (PE), phosphatidylcholine (PC) and phosphatidylserine (PS) were the predominant phospholipids in the CRMM fraction. (CE) cholesterol ester, (FA) fatty acid, (SM) sphingomyelin, (PI) phosphatidylinositol. (*P < 0.05; **P < 0.01). |
|
Fig. 2. MβCD disrupts Xenopus embryo CRMMs composition and morphology. (A) MβCD was injected into the blastocoel of stage 9 embryos and grown until stage 10. After centrifugation in sucrose gradient, CRMMs were observed as a turbid fraction in the light portion of the gradient (arrow). A peak of cholesterol content in light fractions characterizes the presence of CRMMs at the gastrula stage (arrow and circle lines). This peak is lost after MβCD injection, suggesting the disorganization of CRMMs (square lines represent the 40 mM MβCD cholesterol depletion). (B) The fraction with isolated CRMMs observed by negative staining, shows a multilamellar structure 73% (n = 15); while the fraction obtained from MβCD-treated embryos (C) shows a disorganized unilamellar vesicular structure 85% (n = 14). (D) Caveolin1 immunoassay of the CRMM fraction shows significantly decreased staining in the MβCD fraction compared to the control (CO) fraction. ***P < 0.001 by Mannhitney test. Scale bars: B, C, D: 0.1 μm; E: 0.2 μm. |
|
Fig. 3. MβCD-induced cholesterol depletion does not affect overall cell ultrastructure, but alters the lipid droplet vesicles. Representative transmission electron microscopy photomicrographs depicting cell ultrastructure from the equatorial dorsal side of control and MβCD-injected embryos. (A) In both control and MβCD-injected embryos, neighbor cells displayed a preserved plasma membrane (Pm), and contact between cells can be observed (arrows and arrowheads, A, B, D and F). Nuclei (Nu) are also evident, showing condensed chromatin. Several yolk platelets (Yp) of different sizes as well as lipid droplets (Ld) are typically found in both control and MβCD-injected embryos. Mitochondria (Mt, C and E), pigment granules (Pg, D) and Golgi apparatus (Ga, G) were also evident in control and MβCD-injected embryos. (H) Morphometric analyses revealed a decreased area in lipid droplets of MβCD-injected embryos, while yolk platelets and mitochondria were unaltered. Control yolk platelets (CY), MβCD yolk platelets (MY), control lipid droplets (CL), MβCD lipid droplets (ML), control mitochondria (CM), MβCD mitochondria (MM). (I) The composition of the lipid droplets was also altered, as seen by thin-layer chromatography of neutral lipids: cholesterol ester (CE), triacylglycerol (TAG), cholesterol (CHO) and fatty acids (FA) were decreased after MβCD injection. Scale bars: A: 6 μm, B: 5 μm, C, E, G: 0.2 μm, D: 0.6 μm, F: 0.1 μm. |
|
Fig. 4. Cholesterol depletion affects Xenopus and chick head development. Stage 9 embryos were injected with 2 mM, 20 mM, 40 mM and 100 mM of MβCD into the blastocoel and scored for anterior defects at stage 40. (A) Control embryos at stage 40 display normal morphology. (B) MβCD-injected sibling embryo presenting head defects such as microcephaly, absence of forebrain, cement gland small or absent, and eyes reduced or absent. Notice in longitudinal (A′ and B′) and coronal (A″ and B″) sections of stage 40, that in control embryos, the forebrain, ventricle, midbrain, hindbrain and eyes can be distinguished (A and A″), but in MβCD-injected embryos, the forebrain and eyes are dramatically affected (B and B″). The notochord is evident in both control and MβCD-injected embryos. (C) The graph shows the percentage of embryos displaying anterior defects in uninjected embryos and in embryos injected with different concentrations of MβCD. is the number of embryos scored. Asterisk represents dead embryos, which were not scored. Representative photomicrographs of Xenopus (D, stage 40) and chick (H, E3) untreated (control D, H) and MβCD-treated embryos (E, I). Control embryos developed complete face structures, while cholesterol-depleted embryos showed truncated or absent anterior structures. The phenotypes are scored by severity as: mild phenotype (E and I), intermediate phenotype (F and J), and severe phenotype (G and K). Mandibular process (MP). Optic vesicles (OV), frontonasal process (FNP), oral cavity (OC), cement gland (CG), nasal cavities (NC). Asterisk corresponds to OC in MβCD-treated embryos. Xenopus embryos in situ hybridization show the anterior marker Otx2 reduced after MβCD-induced cholesterol depletion, while the spinal cord marker, HoxB9, is not affected (L and M). The anterior domain of Sox2 expression is reduced in MβCD-injected embryos (N and O). The cement gland marker, Xag-1, is reduced in MβCD-injected embryos compared with the control (P); however, the expression of the isthmus marker En-2 remains unaffected in both the control and MβCD-injected embryos (R), but the distance (d) from En-2 expression domain to the most anterior region is shorter in MβCD-injected than in control embryos, evidencing forebrain reduction (insert R). Eye-field marker Six-3 was completely abolished in MβCD-injected embryos, but the rhombomere 3/5 marker Krox-20 was not affected in control and MβCD-injected embryos (T). MβCD was previously saturated with cholesterol (Chol) and then injected into the blastocoels. Whole mount in situ hybridization shows Otx-2 expression in control (V), reduced expression in MβCD-injected embryos (W), and normal expression in MβCD + cho-injected embryos (X). Scale bar: 100 μm (D) and 250 μm (H).
|
|
Fig. 5. Cholesterol depletion has no effect on the Spemann's organizer. Scanning electron microscopy shows the blastocoel roof and migrating post-mesodermal cells of the dorsal side. Bottle cells (Bc, light green) appear to be morphologically preserved in MCD-injected embryos (B) and control (A) embryos. In situ hybridization of chordin, goosecoid (Gsc), LIM1 and Otx2 in early gastrula Xenopus embryos (D). In both control (D) and MβCD-injected (H) embryos, the expression domains of these genes were not altered. Spemann's graft experiment where dorsal lips of uninjected and MβCD-injected gastrula embryos were grafted on the ventral side of uninjected gastrula embryos and developed until stage 35 (L). A control embryo develops normally (M). When the dorsal lip from a donor control embryo is grafted on the ventral side of a control embryo, a secondary axis containing the head is detected (N, arrow). MβCD-injected embryo showing loss of head structures (O). An MβCD-injected dorsal lip grafted on the ventral side of a control embryo is capable of inducing a secondary axis containing a head (P, arrow). |
|
Fig. 6. The prechordal plate is defectively formed in MβCD-injected embryos. Chick embryo in situ hybridization for the PcP markers Shh (A and B) and Gsc (C and D) shows reduction of these PcP markers in MβCD-treated embryos. In Xenopus embryos, the anterior expression of Shh and Gsc is also reduced (E). Scanning Electron micrographs of the outer side of the neural plate of Xenopus embryos show polarized cells and a rosette-like arrangement in the control (I), while this morphology is lost by cholesterol depletion (J). Schematic drawing highlights the morphology of the anterior midline cells from control (K) and MβCD-injected embryos (L). Schematic drawing was artificially colored in photomicrographs I and J. Scale bar: 50 μm. |
|
Fig. 7. Head anlage from MβCD-injected embryos is partially rescued by Dkk1. Schematic drawing showing animal caps (AC) of Dkk1 RNA injected embryos or control AC (A) were grafted to HA of control or MβCD-injected embryos (B). The explants were cultured until stage 42 (C). HA control with AC control generated normal heads (D). Dkk1 AC with control HA generated an anteriorized head (E). AC control with MβCD-HA generated a posteriorized head (F). Dkk1 AC with MβCD-HA generated head containing small symmetrical eyes (arrow) and cement gland (arrowhead, G). |
|
Fig. S1. Caveolin1 and Flotillin are detected very early in Xenopus development. Xenopus in situ hybridization for Caveolin1 shows expression from the 2-cell stage and the blastula in the animal pole (A, B). At the gastrula, neurula and tailbud stages, the transcripts are detected in the dorsal region of the embryo (C). RT-PCR shows the expression of Caveolin1 and Flotillin from the 2-cell to the tailbud stages (G), where the transcripts are detected in all stages. EF1α was used as a RNA loading control. In RT- the reverse transcriptase was omitted. Stages 2c, two-cells, 8c, eight cells and stages 8 to 25. |
|
Fig. S2. Composition of neutral lipids and phospholipids of the CRMMs compared with non-raft plasma membrane. In all stages analyzed, cholesterol was the most abundant among neutral lipids when compared with the non-raft plasma membrane. Sphingomyelin and phosphatidylinositol were the most abundant among the phospholipids in CRMM when compared with non-raft plasma membrane. (CE) cholesterol ester, (TAG) triacylglycerol, (FA) fatty acid, (CHO) cholesterol, (PE) phosphatidylethanolamine, (PC) phosphatidylcholine, (PS) phosphatidylserine, (SM) sphingomyelin, (PI) phosphatidylinositol. |
|
Fig. S3. Phenotype scoring of Xenopus (A) and chick (B) embryos in control and MβCD-treated embryos. In both Xenopus and chicks, the majority of the MβCD-treated embryos displayed the severe phenotype (50% in Xenopus embryos, n = 167, and 60% in chick embryos, n = 67). The intermediate phenotype comprised 25% in Xenopus and 10% in the chick, while the mild phenotype comprised 15% in Xenopus and 18% in the chick. |