XB-ART-45000
PLoS One
2012 Jan 01;73:e32635. doi: 10.1371/journal.pone.0032635.
Show Gene links
Show Anatomy links
CRIM1 complexes with ß-catenin and cadherins, stabilizes cell-cell junctions and is critical for neural morphogenesis.
Ponferrada VG, Fan J, Vallance JE, Hu S, Mamedova A, Rankin SA, Kofron M, Zorn AM, Hegde RS, Lang RA.
???displayArticle.abstract???
In multicellular organisms, morphogenesis is a highly coordinated process that requires dynamically regulated adhesion between cells. An excellent example of cellular morphogenesis is the formation of the neural tube from the flattened epithelium of the neural plate. Cysteine-rich motor neuron protein 1 (CRIM1) is a single-pass (type 1) transmembrane protein that is expressed in neural structures beginning at the neural plate stage. In the frog Xenopus laevis, loss of function studies using CRIM1 antisense morpholino oligonucleotides resulted in a failure of neural development. The CRIM1 knockdown phenotype was, in some cases, mild and resulted in perturbed neural fold morphogenesis. In severely affected embryos there was a dramatic failure of cell adhesion in the neural plate and complete absence of neural structures subsequently. Investigation of the mechanism of CRIM1 function revealed that it can form complexes with ß-catenin and cadherins, albeit indirectly, via the cytosolic domain. Consistent with this, CRIM1 knockdown resulted in diminished levels of cadherins and ß-catenin in junctional complexes in the neural plate. We conclude that CRIM1 is critical for cell-cell adhesion during neural development because it is required for the function of cadherin-dependent junctions.
???displayArticle.pubmedLink??? 22427856
???displayArticle.pmcLink??? PMC3299674
???displayArticle.link??? PLoS One
???displayArticle.grants??? [+]
(R01 EY019377 NEI NIH HHS , R01 EY014648 NEI NIH HHS , R01 EY016241 NEI NIH HHS , R01 DK070858 NIDDK NIH HHS , R01 EY019377 NEI NIH HHS
Species referenced: Xenopus laevis
Genes referenced: casp3.2 cdh1 cdh2 cdh3 crim1 ctnnb1
GO keywords: cell adhesion [+]
???displayArticle.antibodies??? Cdh1 Ab1 Cdh3 Ab1 Ctnnb1 Ab2 FLAG Ab1
???displayArticle.morpholinos??? crim1 MO1 crim1 MO2 crim1 MO3 crim1 MO4
Phenotypes: Xla Wt + crim1 MO(Fig 1 J) [+]
Xla Wt + crim1 MO(Fig 1 K)
Xla Wt + crim1 MO(Fig 1 L)
Xla Wt + crim1 MO(Fig 1 M)
Xla Wt + crim1 MO(Fig 1 M)
Xla Wt + crim1 MO(Fig 2 A)
Xla Wt + crim1 MO(Fig 2 C)
Xla Wt + crim1 MO(Fig 3)
Xla Wt + crim1 MO(Fig 4)
Xla Wt + crim1 MO(Fig 5 B,D,F,H)
Xla Wt + crim1 MO(Fig 1 L)
Xla Wt + crim1 MO(Fig 1 M)
Xla Wt + crim1 MO(Fig 1 M)
Xla Wt + crim1 MO(Fig 2 A)
Xla Wt + crim1 MO(Fig 2 C)
Xla Wt + crim1 MO(Fig 3)
Xla Wt + crim1 MO(Fig 4)
Xla Wt + crim1 MO(Fig 5 B,D,F,H)
???attribute.lit??? ???displayArticles.show???
|
|
Figure 1. CRIM1 is expressed in the neural plate and is required for development of neural structures. (A) Antisense morpholino oligo (MO) sequences and their complimentary targets on the Xenopus laevis messenger sequences are indicated for both the translation blocking MOs (upper) and the splice-donor blocking MOs (lower). (B) RT-PCR assessment of CRIM1A transcript expression in developmentally staged Xenopus laevis embryos. n-tubulin is a neuronal differentiation marker and ornithine decarboxylase (ODC) a ubiquitously expressed control. (C) In situ hybridizations for CRIM1A in Xenopus laevis embryos. The dashed bracket in (C) indicates the neural plate region, the arrowheads in (D) the neural tube and in (E) the optic vesicles. cg: cement gland; hb: hindbrain. (H) Detection of unspliced or spliced CRIM1A and B mRNA in uninjected embryos (UI) or those injected with the 5-missense control (5mis) or splice blocking (XLCSD) MOs. The PCR primer pair XCPF and XCPR1 detects unspliced mRNA while XCPF and XCPR2 detect the spliced product. (I) CRIM1 loss-of-function experiments where (I) is an uninjected control and (J) were injected with XLCA and B MOs at 15 ng each. Small (J, arrowhead) or missing eyes (K, arrowhead) often result. The embryo in (L) was coinjected with 10 kDa Alexa-fluor 488 dextran (green). l: lens; r: retina; nt: neural tube. (M) Comparison of control embryo (upper) and embryo injected at the 2-cell stage bi-laterally with XLCAB at 30 ng each (lower). Develop- mental stages as indicated. doi:10.1371/journal.pone.0032635.g001 [curators note G: is NF stage 28, not 35] |
|
|
Figure 2. Disruption of neural fold morphogenesis in CRIM1 MO injected embryos. Pigmented embryos showed neural tube morphogenesis defects resulting from CRIM1 MO injection. In (A and B) line intervals mark the distance from the midline to the neural folds to emphasize the defect in morphogenesis that is a result of CRIM1 MO injection. In (A and C) red arrowheads indicate a region of cells that is sloughing from the embryo surface. doi:10.1371/journal.pone.0032635.g002 |
|
|
Figure 3. CRIM1 is required for junctional localization of E- and C-cadherin in the neural plate. (A) Immunofluorescence labeling of whole-mount Xenopus embryos after injection of translation-blocking XLCAB MOs. Embryos were co-injected with mRNA encoding GFP at the 4-cell stage and were fixed and labeled at stage 13 (early neurula) with antibodies to GFP (green), E-cadherin (A, C, D, G, H, red) or C-cadherin (B, E, F, I, J, red). Cadherin junctional complexes were visualized by combining multiple optical sections generated by confocal microscopy. In lower magnification images (C, D, E, F) it is apparent that tracer positive regions have lower levels of cadherin immunoreactivity and are irregularly shaped. In the magnified regions (G, H, I, J) indicated by white corner marks in (C, D, E, F) the loss of cadherin immunoreactivity in tracer positive cells is more obvious. The gray line between panels indicates separated color channels of the same image. (K) Graphs show the measured average E-cadherin (K) and C-cadherin (L) junctional staining intensity between two tracer-negative, one tracer negative and one tracer positive, or two tracer-positive cells (n = 20 pairs for each categories). doi:10.1371/journal.pone.0032635.g003 |
|
|
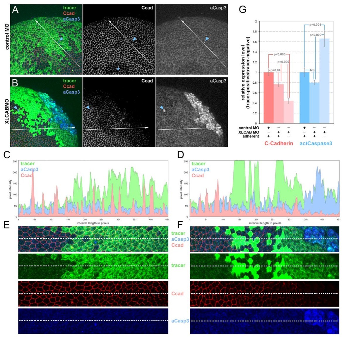
Figure 4. Cadherin junctional complex deficiency is the primary response to CRIM1 loss-of-function. (A) Embryos were injected with either standard control MO or 15 ng each XLCAB MOs with dextran tracer (green), fixed at stage 13 and labeled for C-cadherin (Ccad) and activated caspase 3 (aCasp3). In (A) the asterisk indicates a region where labeling in the apical junctional complex was not imaged due to the optical sectioning plane. In (A and B), the blue arrowheads indicate isolated dying cells labeled positive for activated caspase 3. (C) Three-channel histograms indicating pixel intensity along a line interval of 450 pixels in control MO (A and C) and XLCAB MO (B and D) injected embryos. (E) Magnified images of regions along the line interval in (A and B) with color channel merge (top) and separated color channels corresponding to different labels as indicated. (G) Quantification of relative expression levels of C-cadherin and activated Caspase 3 in standard control MO and XLCAB injected embryos. The expression levels are determined by the ratio of average pixel intensities over 150-pixel intervals in tracer-positive regions and tracer- negative regions within the same embryo. In XLCAB injected embryos, relative expression levels were measured over intervals placed exclusively in tracer-positive, adherent regions or tracer positive, non-adherent regions (n = 8 for all categories). doi:10.1371/journal.pone.0032635.g004 |
|
|
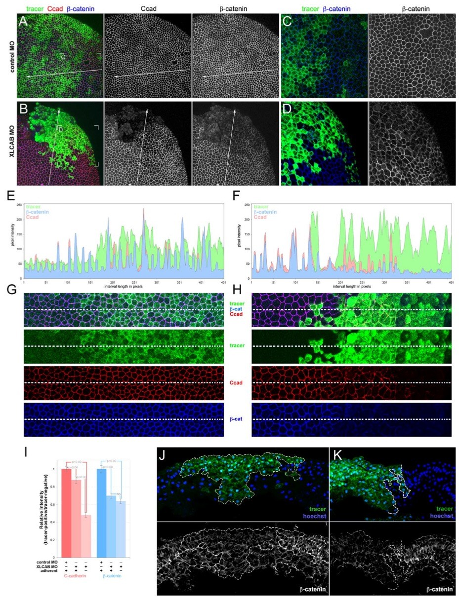
Figure 5. CRIM1 is required for junctional localization of catenin in the neural plate. (A) Whole-mount immunofluorescence labeling of stage 13 Xenopus embryos in which standard control MO (A, C) or translation-blocking XLCAB MOs (B, D) were co-injected with dextran tracer at the 4-cell stage. Embryos were labeled with antibodies to C-cadherin and catenin as indicated. (C) Higher magnifications of the indicated regions of (A and B). (E) Pixel intensity histograms of imuunofluorescence labeling for the line intervals shown in (A and B) respectively. (G) Magnified regions corresponding to the line intervals shown in (A and B) with color channel merge (top) and separated color channels corresponding to different labels as indicated. (I) Quantification of relative expression levels of C-cadherin and catenin in standard control MO and XLCAB injected embryos by normalizing average pixel intensities over 150-pixel line intervals in tracer-positive regions to those of tracer-negative regions within the same embryo. In XLCAB injected embryos, relative expression levels were measured over intervals placed exclusively in tracer-positive, adherent regions or tracer positive, non-adherent regions (n = 20 in all categories) (J) Immunofluorescence labeling of cryosections from Xenopus embryos at stage 16 (mid-neurula) of mildly affected embryos. MOs were co-injected with dextran tracer (green). Cryosections were labeled with Hoechst 33258 for nuclei (blue) and with antibodies to catenin (J, K, white). Tracer-positive regions are outlined with a dashed white line. The gray line between panels indicates separated color channels of the same image. doi:10.1371/journal.pone.0032635.g005 |
|
|
Figure 6. Restoration of CRIM1 expression can rescue catenin level in CRIM1 loss-of-function embryos. (A) Whole-mount immunofluorescence labeling of stage 13 Xenopus embryos in which XLCAB MOs, MO-resistant mRNA of FLAG-tagged full-length CRIM1 (CRIM1-FL) or a combination of the two were injected at the 4-cell stage, together with dextran tracer. In (A and C) the asterisks indicate regions where labeling in the apical junctional complex were not imaged due to the optical sectioning plane. (D) Quantification of relative expression level of FLAG-tagged CRIM1 protein by calculating the ratio of average pixel intensity of FLAG labeling over 150 pixel line intervals placed in tracer-positive or tracer- negative regions (white bars in A). (E) Quantification of relative expression level of catenin by calculating the ratio of average pixel intensity of catenin labeling over 150 pixel line intervals placed in tracer-positive or tracer-negative regions (white bars in A). doi:10.1371/journal.pone.0032635.g006 |
|
|
Figure 7. CRIM1 self-associates via the N-terminal domain and forms a complex with catenin and N-cadherin via the C-terminal domain. (A, C, E, G) Tables showing CRIM1 expression constructs used in pull-down assays and result summaries. (B) According to anti-V5 immunoprecipitations from the same whole-cell lysates, CRIM1-V5 (track 3), CRIM1-ED-V5 (track 4) and CRIM1-N1-V5 (track 5) all interact with CRIM1- FL-ED suggesting multimerization via the N-terminal region represented in CRIM1-N1-V5. The immunoglobulin used for immunoprecipitation is detected in the immunoblot of (B), right panels of each pair (Ig). (D) Anti-V5 and anti-FLAG (FL) immunoblots of whole-cell lysates show all CRIM constructs shown in (C) express to abundant levels in 293 cells. Control anti-V5, anti-FLAG immunoprecipitation followed by anti-V5, anti-FLAG immunoblot shows that CRIM1 proteins are readily detected. Immunoblots of the same immunoprecipitations with anti-catenin or anti-N-cadherin antibodies show that CRIM1 forms complexes with catenin and N-cadherin but only if the CRIM1 cytoplasmic domain is present. The band in track 1 of D (blue arrowhead) is a background band. (F) Anti-V5 immunoblots of whole cell lysates (left panel) and anti-catenin immunoprecipitations (right panel) show a version of CRIM1 with the signal peptide, trans-membrane domain and cytoplasmic domain forms a complex with catenin. (H) immunoprecipitation using anti-FLAG antibodies in 293 cells expressing either CRIM1-FL or CRIM1-FLDcyt. catenin co-immunoprecipitates with CRIM1-FL, track 2, but not with CRIM1-FLDcyt, track 3. Track 4 shows a control IP from 293 cells expressing CRIM1-FL where no primary antibody was added. No catenin association is observed. (I) Co-immunoprecipitation of catenin with FLAG-tagged CRIM1-FL with 293 whole cell lysate shows detection of endogenous catenin. Anti-tubulin western blot was shown as loading control. In all experiments, an equal proportion of lysate is represented on compared gel tracks. doi:10.1371/journal.pone.0032635.g007 |
|
|
Figure S1. Cell apoptosis does not occur prior to loss of junctional cadherions in CRIM1 MO injected embryos. (A and B) TUNEL labeling of stage 13 control (A) or XLCAB injected (B) embryos with color channel merge on top and TUNEL channel alone at bottom. (C and D) TUNEL labeling of stage 13 control (C) or XLCAB injected (D) embryos treated with DNase I to manually nick genomic DNA. Color channel merges are on top and TUNEL alone shown at bottom. |
|
|
crim1 (cysteine rich transmembrane BMP regulator 1 (chordin-like)) gene expression in Xenopus laevis embryo, assayed via in situ hybridization, NF stage 12.5, dorsal view, anterior up. |
|
|
crim1 (cysteine rich transmembrane BMP regulator 1 (chordin-like)) gene expression in Xenopus laevis embryo, assayed via in situ hybridization, NF stage 18, anterior view, dorsal up. |
|
|
crim1 (cysteine rich transmembrane BMP regulator 1 (chordin-like)) gene expression in Xenopus laevis embryo, assayed via in situ hybridization, NF stage 22, lateral view, anterior left, dorsal up. |
|
|
crim1 (cysteine rich transmembrane BMP regulator 1 (chordin-like)) gene expression in Xenopus laevis embryo, assayed via in situ hybridization, NF stage 28, lateral view, anterior left, dorsal up. |
References [+] :
Abe,
EPLIN mediates linkage of the cadherin catenin complex to F-actin and stabilizes the circumferential actin belt.
2008, Pubmed
Abe, EPLIN mediates linkage of the cadherin catenin complex to F-actin and stabilizes the circumferential actin belt. 2008, Pubmed
Ashe, Local inhibition and long-range enhancement of Dpp signal transduction by Sog. 1999, Pubmed , Xenbase
Basler, Control of cell pattern in the neural tube: regulation of cell differentiation by dorsalin-1, a novel TGF beta family member. 1993, Pubmed
Bryant, Regulation of endocytosis, nuclear translocation, and signaling of fibroblast growth factor receptor 1 by E-cadherin. 2005, Pubmed
Cavey, A two-tiered mechanism for stabilization and immobilization of E-cadherin. 2008, Pubmed
Chen, Coupling assembly of the E-cadherin/beta-catenin complex to efficient endoplasmic reticulum exit and basal-lateral membrane targeting of E-cadherin in polarized MDCK cells. 1999, Pubmed
Choi, Expression of cell adhesion molecule E-cadherin in Xenopus embryos begins at gastrulation and predominates in the ectoderm. 1989, Pubmed , Xenbase
Daniels, ICAT inhibits beta-catenin binding to Tcf/Lef-family transcription factors and the general coactivator p300 using independent structural modules. 2002, Pubmed
Davis, A core function for p120-catenin in cadherin turnover. 2003, Pubmed
Davis, Blocked acinar development, E-cadherin reduction, and intraepithelial neoplasia upon ablation of p120-catenin in the mouse salivary gland. 2006, Pubmed
Detrick, The effects of N-cadherin misexpression on morphogenesis in Xenopus embryos. 1990, Pubmed , Xenbase
Eisen, Controlling morpholino experiments: don't stop making antisense. 2008, Pubmed , Xenbase
François, Xenopus chordin and Drosophila short gastrulation genes encode homologous proteins functioning in dorsal-ventral axis formation. 1995, Pubmed , Xenbase
Fung, crm-1 facilitates BMP signaling to control body size in Caenorhabditis elegans. 2007, Pubmed
Gates, Can 1000 reviews be wrong? Actin, alpha-Catenin, and adherens junctions. 2005, Pubmed
Georgas, Characterisation of Crim1 expression in the developing mouse urogenital tract reveals a sexually dimorphic gonadal expression pattern. 2000, Pubmed
Glienke, CRIM1 is involved in endothelial cell capillary formation in vitro and is expressed in blood vessels in vivo. 2002, Pubmed
Gumbiner, Regulation of cadherin-mediated adhesion in morphogenesis. 2005, Pubmed
Gurdon, Myogenesis in Xenopus embryos. 1997, Pubmed , Xenbase
Haigo, Shroom induces apical constriction and is required for hingepoint formation during neural tube closure. 2003, Pubmed , Xenbase
Halbleib, Cadherins in development: cell adhesion, sorting, and tissue morphogenesis. 2006, Pubmed
Heasman, A functional test for maternally inherited cadherin in Xenopus shows its importance in cell adhesion at the blastula stage. 1994, Pubmed , Xenbase
Heasman, Beta-catenin signaling activity dissected in the early Xenopus embryo: a novel antisense approach. 2000, Pubmed , Xenbase
Hemmati-Brivanlou, Localization of specific mRNAs in Xenopus embryos by whole-mount in situ hybridization. 1990, Pubmed , Xenbase
Kametani, Basal-to-apical cadherin flow at cell junctions. 2007, Pubmed
Kim, Identification of a family of low-affinity insulin-like growth factor binding proteins (IGFBPs): characterization of connective tissue growth factor as a member of the IGFBP superfamily. 1997, Pubmed
Kinna, Knockdown of zebrafish crim1 results in a bent tail phenotype with defects in somite and vascular development. 2006, Pubmed
Kofron, The roles of maternal alpha-catenin and plakoglobin in the early Xenopus embryo. 1997, Pubmed , Xenbase
Kolle, CRIM1, a novel gene encoding a cysteine-rich repeat protein, is developmentally regulated and implicated in vertebrate CNS development and organogenesis. 2000, Pubmed
Kolle, In ovo electroporation of Crim1 in the developing chick spinal cord. 2003, Pubmed
Latinkic, Xenopus Cyr61 regulates gastrulation movements and modulates Wnt signalling. 2003, Pubmed , Xenbase
Lovicu, Expression of Crim1 during murine ocular development. 2000, Pubmed
Marambaud, A presenilin-1/gamma-secretase cleavage releases the E-cadherin intracellular domain and regulates disassembly of adherens junctions. 2002, Pubmed
Maretzky, ADAM10 mediates E-cadherin shedding and regulates epithelial cell-cell adhesion, migration, and beta-catenin translocation. 2005, Pubmed
Nandadasa, N- and E-cadherins in Xenopus are specifically required in the neural and non-neural ectoderm, respectively, for F-actin assembly and morphogenetic movements. 2009, Pubmed , Xenbase
Nelson, Convergence of Wnt, beta-catenin, and cadherin pathways. 2004, Pubmed
Pennisi, Crim1KST264/KST264 mice display a disruption of the Crim1 gene resulting in perinatal lethality with defects in multiple organ systems. 2007, Pubmed
Perez-Moreno, Sticky business: orchestrating cellular signals at adherens junctions. 2003, Pubmed
Sasai, Xenopus chordin: a novel dorsalizing factor activated by organizer-specific homeobox genes. 1994, Pubmed , Xenbase
Sasai, Regulation of neural induction by the Chd and Bmp-4 antagonistic patterning signals in Xenopus. 1995, Pubmed , Xenbase
Smith, The duality of beta-catenin function: a requirement in lens morphogenesis and signaling suppression of lens fate in periocular ectoderm. 2005, Pubmed
Tao, G-protein-coupled signals control cortical actin assembly by controlling cadherin expression in the early Xenopus embryo. 2007, Pubmed , Xenbase
Wallingford, Neural tube closure and neural tube defects: studies in animal models reveal known knowns and known unknowns. 2005, Pubmed
Wilkinson, CRIM1 regulates the rate of processing and delivery of bone morphogenetic proteins to the cell surface. 2003, Pubmed
Wilkinson, Crim1KST264/KST264 mice implicate Crim1 in the regulation of vascular endothelial growth factor-A activity during glomerular vascular development. 2007, Pubmed
Xu, Systematic analysis of E-, N- and P-cadherin expression in mouse eye development. 2002, Pubmed
Yap, Direct cadherin-activated cell signaling: a view from the plasma membrane. 2003, Pubmed
Zhong, Analysis of C-cadherin regulation during tissue morphogenesis with an activating antibody. 1999, Pubmed , Xenbase
