XB-ART-44966
J Neurosci
2012 Mar 07;3210:3563-74. doi: 10.1523/JNEUROSCI.5197-11.2012.
Show Gene links
Show Anatomy links
Heterogeneous nuclear ribonucleoprotein K, an RNA-binding protein, is required for optic axon regeneration in Xenopus laevis.
???displayArticle.abstract???
Axotomized optic axons of Xenopus laevis, in contrast to those of mammals, retain their ability to regenerate throughout life. To better understand the molecular basis for this successful regeneration, we focused on the role of an RNA-binding protein, heterogeneous nuclear ribonucleoprotein (hnRNP) K, because it is required for axonogenesis during development and because several of its RNA targets are under strong post-transcriptional control during regeneration. At 11 d after optic nerve crush, hnRNP K underwent significant translocation into the nucleus of retinal ganglion cells (RGCs), indicating that the protein became activated during regeneration. To suppress its expression, we intravitreously injected an antisense Vivo-Morpholino oligonucleotide targeting hnRNP K. In uninjured eyes, it efficiently knocked down hnRNP K expression in only the RGCs, without inducing either an axotomy response or axon degeneration. After optic nerve crush, staining for multiple markers of regenerating axons showed no regrowth of axons beyond the lesion site with hnRNP K knockdown. RGCs nonetheless responded to the injury by increasing expression of multiple growth-associated RNAs and experienced no additional neurodegeneration above that normally seen with optic nerve injury. At the molecular level, hnRNP K knockdown during regeneration inhibited protein, but not mRNA, expression of several known hnRNP K RNA targets (NF-M, GAP-43) by compromising their efficient nuclear transport and disrupting their loading onto polysomes for translation. Our study therefore provides evidence of a novel post-transcriptional regulatory pathway orchestrated by hnRNP K that is essential for successful CNS axon regeneration.
???displayArticle.pubmedLink??? 22399778
???displayArticle.pmcLink??? PMC6621057
???displayArticle.link??? J Neurosci
Species referenced: Xenopus laevis
Genes referenced: hnrnpc hnrnpk mapt prph
???displayArticle.morpholinos??? hnrnpk MO1
Phenotypes: Xla Wt + hnrnpk MO + optic nerve amputation(fig.4. b2, c2, d2) [+]
Xla Wt + hnrnpk MO + optic nerve amputation(fig.4. e2)
Xla Wt + hnrnpk MO + optic nerve amputation(fig.4. f2)
Xla Wt + hnrnpk MO + optic nerve amputation(fig.4. g2)
Xla Wt + hnrnpk MO + optic nerve amputation(fig.5. a3)
Xla Wt + hnrnpk MO + optic nerve amputation(fig. 5. c4)
Xla Wt + hnrnpk MO + optic nerve amputation(fig. 6. b3)
Xla Wt + hnrnpk MO + optic nerve amputation(fig. 6. c3)
Xla Wt + hnrnpk MO + optic nerve amputation(fig. 6. d3)
Xla Wt + hnrnpk MO + optic nerve amputation(fig. 6. e3)
Xla Wt + hnrnpk MO + optic nerve amputation(fig. 6. f3)
Xla Wt + optic nerve amputation(fig.1.d1, d3)
Xla Wt + optic nerve amputation(fig.2.b1, b3, c)
Xla Wt + optic nerve amputation(fig.5. a2)
Xla Wt + optic nerve amputation(fig. 5. c4)
Xla Wt + optic nerve amputation(fig. 6. a2)
Xla Wt + optic nerve amputation(fig. 6. b2)
Xla Wt + optic nerve amputation(fig. 6. c2)
Xla Wt + optic nerve amputation(fig. 6. d2)
Xla Wt + optic nerve amputation(fig. 6. e2)
Xla Wt + optic nerve amputation(fig. 6. f2)
Xla Wt + hnrnpk MO + optic nerve amputation(fig.4. f2)
Xla Wt + hnrnpk MO + optic nerve amputation(fig.4. g2)
Xla Wt + hnrnpk MO + optic nerve amputation(fig.5. a3)
Xla Wt + hnrnpk MO + optic nerve amputation(fig. 5. c4)
Xla Wt + hnrnpk MO + optic nerve amputation(fig. 6. b3)
Xla Wt + hnrnpk MO + optic nerve amputation(fig. 6. c3)
Xla Wt + hnrnpk MO + optic nerve amputation(fig. 6. d3)
Xla Wt + hnrnpk MO + optic nerve amputation(fig. 6. e3)
Xla Wt + hnrnpk MO + optic nerve amputation(fig. 6. f3)
Xla Wt + optic nerve amputation(fig.1.d1, d3)
Xla Wt + optic nerve amputation(fig.2.b1, b3, c)
Xla Wt + optic nerve amputation(fig.5. a2)
Xla Wt + optic nerve amputation(fig. 5. c4)
Xla Wt + optic nerve amputation(fig. 6. a2)
Xla Wt + optic nerve amputation(fig. 6. b2)
Xla Wt + optic nerve amputation(fig. 6. c2)
Xla Wt + optic nerve amputation(fig. 6. d2)
Xla Wt + optic nerve amputation(fig. 6. e2)
Xla Wt + optic nerve amputation(fig. 6. f2)
???attribute.lit??? ???displayArticles.show???
|
|
Figure 1. Cytoplasmic versus nuclear localization of hnRNP K shifted in RGCs at the peak period of axon regrowth. A1âD3, Retinal sections were immunostained for hnRNP K (green) and the cytoplasm was counterstained by immunostaining for S6, a ribosomal protein (red), at early [3 d after crush (A1âB3)] and peak [11 d after crush (C1âD3)] phases of axonal regrowth to the optic tectum. CLSM images (63Ã objective) were taken from the operated and contralateral unoperated eyes within the same section. At 3 d after crush, immunostaining was comparable between the operated and unoperated eyes, with hnRNP K immunoreactivity readily detectable in the cytoplasm as well as in the nucleus of RGCs (A1âB3, arrowheads). At 11 d, hnRNP K immunostaining in RGCs of the operated eye was sharply reduced in the cytoplasm and intensified in the nucleus; nuclear staining surrounded a relatively poorly stained nucleolus, positively stained for S6 (D1âD3, arrows indicate examples of cytoplasmic areas exhibiting significantly reduced hnRNP K staining). In contrast, hnRNP K staining in RGCs of the unoperated eye at 11 d resembled those of both the operated and unoperated eyes at 3 d (C1âC3, arrowheads indicate examples of cytoplasmic staining for hnRNP K). Scale bar in A1 applies to all panels. |
|
|
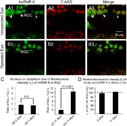
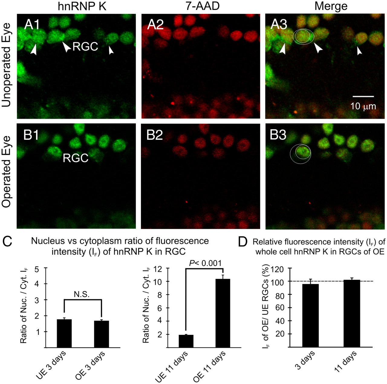
Figure 2. Quantification of nuclear versus cytoplasmic localization of hnRNP K during regeneration. A1âB3, Representative sections of retina (11 d after crush) immunostained for hnRNP K (green) and nuclear counterstained with 7-AAD (red) from the operated (B1âB3) and contralateral unoperated (A1âA3) eyes within the same section. Circles (A3, B3) indicate examples of the cytoplasmic (between the inner and outer circles) and nuclear (inner circle) regions analyzed for an individual RGC. A1, A3, Arrowheads indicate examples in the unoperated eye of RGCs having cytoplasmic immunostaining. A3, Scale bar applies to all panels. C, Ratio of the area-normalized average intensity of hnRNP K IF in the nucleus versus the cytoplasm of RGCs (mean ± SEM) of the OEs versus contralateral UEs of the same sections. Nuclear versus cytoplasmic staining was significantly greater (p < 0.001, t test) in OE (10.4 ± 0.6) versus UE (1.9 ± 0.1) at 11 d, but not at 3 d (OE, 1.7 ± 0.1; UE, 1.8 ± 0.1; N.S., not significant; p = 0.4, t test, n = 3 animals). The ratio in the UE at 11 d was also not significantly different from that at 3 d (p = 0.16). D, Fluorescence intensities were not significantly different between RGCs of the OE versus those of the contralateral UE at either time point [OE/UE (±SEM): 3 d, 96 ± 7%, p = 0.5; 11 d, 103 ± 3%, p = 0.7; t test, n = 3 animals]. |
|
|
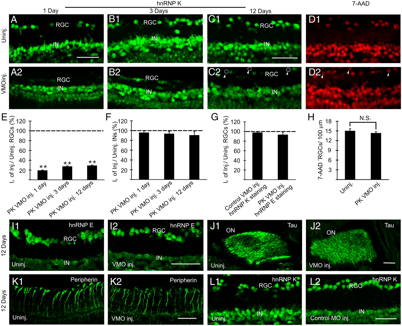
Figure 3. Antisense VMO suppressed hnRNP K expression in RGCs. Following repeated, unilateral, intravitreal injection of VMO, unoperated frogs were killed at the indicated time points, processed for immunofluorescence, and viewed by CLSM. A1âC2, Severe depletion of hnRNP K expression from RGCs, but not INs in eyes injected with hnRNP K VMO (lower micrograph, VMO inj.) compared to the contralateral uninjected eye (upper micrograph, Uninj.). D1, D2, Nuclear counterstaining (7-AAD) of retinal sections depicted in C1 and C2. Arrowheads indicate examples of RGCs in which hnRNP K protein expression was undetectable by immunostaining (C2, Arrowheads with dotted lines circumscribing the position of cell). E, F, Quantification of the ratio of hnRNP K immunofluorescence intensity per cell between the hnRNP K VMO-injected (PK VMO inj.) and uninjected eyes (mean ± SEM%) confirmed that suppression of hnRNP K expression was significant at all time points for RGCs (E, p < 0.001, t test, n = 4 animals) but not for interneurons (F, p = 0.3, 0.2, and 0.2, for 1, 3, and 12 d, respectively, t test). H, Density (average number of 7-AAD+ RGCs/100 μm of retinal arc per animal ± SD) of 7-AAD-labeled nuclei in the RGC layer was not significantly different between hnRNP K VMO-injected (VMO inj.) and uninjected (Uninj.) eyes at 12 d (p = 0.29, t test). I1âK2, Immunofluorescence indicated that hnRNP K VMO (12 d) affected neither the expression of hnRNP E2 (I1, I2) and peripherin (K1, K2) in retina nor of tau (J1, J2) in optic nerve. L1, L2, Mismatched control VMO (12 d) had no effect on hnRNP K immunofluorescence in RGCs. G, Quantification of data illustrated in I1, I2, L1, and L2 (Inj. eye/Uninj. eye; mean ± SEM; p = 0.2 for I1 and I2; p = 0.25 for L1 and L2; t test, n = 3 animals). Scale bars, 50 μm. Scales bar in A1 also applies to A2âB2; scale bar in C1, also applies to C2âD2; scale bar in I2, also applies to I1; scale bar in J2 also applies to J1; scale bar in K2 also applies to K1; scale bar in L2 also applies to L1. |
|
|
Figure 4. hnRNP K knockdown inhibited optic axon regeneration. B1âI2, Animals were subjected to orbital optic nerve crush on both sides but injected with hnRNP K VMO (B2, C2, D2, E2, F2, G2), mismatched control VMO (H2), or saline (I2) on only one side. Animals were processed for immunostaining at 12 d after crush. A1âA3, Tracings of representative transverse sections of the optic nerve at progressively more caudal levels from where the optic nerve exits the eye (A1) to the optic chiasm (A3). Approximately 36 sections are between A1 and A2. Approximately 52 sections are between A2 and A3. B1âI2, Images of the optic nerve were taken from either near the lesion site (B1âC2, at the position illustrated in A1) or near the position illustrated in A2 (D1âI2). All images of the injected and uninjected sides were taken from the same sections. B1, C1, On the uninjected side, N-β-tubulin-positive regenerating optic axons penetrated the lesion site (B1, LS) to occupy the periphery of the optic nerve in the immediately adjacent section (C1, arrow). B2, C2, On the hnRNP K VMO-injected side, axons stopped at the lesion site (B2, LS) and could not be detected in the section immediately beyond [C2, ON (optic nerve); staining of the adjacent peripheral nerve (PN) indicates that the immunostaining procedure was successful]. D1âG2, Immunostaining of hnRNP K VMO-injected animals for axonal markers [N-β-tubulin (D1, D2), GAP-43 (E1, E2), NF-M (F1, F2) by immunofluorescence] or the intravitreally injected axonal tracer WGA (G1, G2; by immunoperoxidase). On the uninjected side, labeled regenerating axons circumscribed the core of degenerating axons (arrows) but were undetectable on the injected side (dotted ellipse indicates outer circumference of the optic nerve). H1âI2, N-β-tubulin staining of regenerating optic axons of control VMO-injected (H1, H2) or saline-injected (I1, I2) animals at 12 d after crush indicated that these treatments had no effect on regeneration. Scale bar in F1 also applies to D1âE2 and to F2; scale bar in G2 also applies to G1; scale bar in H2 also applies to H1; scale bar in I2 also applies to I1. |
|
|
Figure 5. hnRNP K knockdown by itself did not induce neurodegeneration during optic axon regeneration. Frogs receiving bilateral, orbital optic nerve crushes and unilateral injections of hnRNP K VMO were killed at 12 d after crush. A1, A2, A3, Immunostaining for N-β-tubulin in the ganglion cell (GCL) and inner plexiform (IPL) layers was more robust at 12 d after crush (A2, A3) than in surgically naive, unoperated eye (A1) and in the hnRNP K VMO-injected eye (A3) than in the contralateral uninjected eye (A2). B1, B2, Uptake of WGA in RGCs was unchanged in the hnRNP K VMO-injected eye (B2), compared with the contralateral uninjected eye (B1). The density of WGA-labeled RGCs (RGCs/100 μm of retinal arc ± SD) was not significantly different between the uninjected and injected eyes (11.6 ± 0.3 vs 11.4 ± 0.5, respectively; p = 0.28, t test) (B2 became cropped in the lower right hand corner when the image was rotated). C1âC4, Fluoro-Jade C staining was similar between the retina of hnRNP K VMO-injected (C2) and uninjected (C1) eyes. In both eyes, Fluoro-Jade C staining of retina was much less intense than in cells adjacent to a spinal cord transection (C3). C4, Density of DAPI-labeled nuclei in the retinal ganglion cell layer (DAPI+ RGCs/100 μm of retinal arc ± SD) was not significantly different between hnRNP K VMO-injected (VMO inj.) and uninjected (Uninj.) eyes (N.S., p = 0.12, t test); although both exhibited a significant decrease (19% loss; *p < 0.01, t test on counts derived from 3 frogs) compared with the uninjured eye. D1, D2, Fluoro-Jade C staining of degenerating optic axons (dON) was similar between VMO-injected (D2) and uninjected (D1) eyes. D1, Dotted outline indicates the positions of regenerating axons, unstained by Fluoro-Jade C, surrounding the degenerating core. No such region is visible on the VMO-injected side. INL, inner nuclear layer; ONL, outer nuclear layer. Scale bar in A3 applies to A1 and A2; scale bar in B2 applies to B1; scale bar in C2 applies to C1; scale bar in D2 applies to D1. |
|
|
Figure 6. hnRNP K knockdown inhibited protein, but not mRNA, expression of select cytoskeletal-associated targets activated during optic nerve regeneration. A1âF3, Sections containing hnRNP K VMO-injected and contralateral uninjected eyes from animals receiving bilateral optic nerve crush 12 d earlier, and sections of uninjected eyes receiving no crush were processed for immunofluorescence (A1âA3, C1âC3, E1âE3; imaged with conventional epifluorescence) and digoxigenin-labeled in situ hybridization (B1âB3, D1âD3, F1âF3; imaged in brightfield) to compare protein with mRNA expression for NF-M (A1âB3), GAP-43 (C1âD3), and peripherin (E1âF3). mRNA expression of all three genes increased dramatically in the GCL with optic nerve crush, regardless of whether or not eyes were treated with hnRNP K VMO (B2, B3 vs B1; D2, D3 vs D1; F2, F3 vs F1). NF-M protein [mainly visible in RGC axons, in the nerve fiber layer (NFL)] and GAP-43 protein (mainly present in RGC dendrites, located in the IPL), increased during regeneration in only the uninjected eyes (A2, C2), whereas peripherin protein [which in unoperated eye is restricted to Mueller radial glia (E1)] increases in RGCs (E2, E3, arrowheads) in both hnRNP K VMO-injected and uninjected eyes. Scale bars, 50 μm. Scale bar in A3 applies to A1, A2; scale bar in C3 applies to C1, C2; scale bar in E3 applies to E1, E2; scale bar in B3 applies to B1, B2, D1âD3, F1âF3. |
|
|
Figure 7. hnRNP K knockdown induces defects in the translation of select cytoskeletal-associated RNA targets during optic axon regeneration. A, Efficiency of nuclear export of NF-M, GAP-43, tau, and peripherin mRNAs. qRT-PCR of nuclear versus cytosolic fractions from eye was performed for each mRNA at 12 d after optic nerve crush under the indicated conditions (color key, right). δCt, difference in the number of PCR cycles to reach threshold (±SD) between the nuclear and cytosolic fractions (**p ⤠0.01; *p ⤠0.05, N.S., p > 0.25, t test on 3 replicates). B, Polysomal profiles of NF-M (top) and peripherin (bottom) RNA at 12 d after optic nerve crush under four different conditions, as indicated. P, polysomal fractions; SP, subpolysomal fractions; M, monosomal fractions; abscissa, fraction number; left ordinate and solid line, total RNA (A260); right ordinate and bars, percentage of NF-M or peripherin RNA loaded onto the gradient present in each fraction. C, The mean percentage (±SD) of each RNA in efficiently translated fractions (percentage RNA in polysomes) of NF-M, GAP-43, tau, and peripherin mRNAs under four different conditions (color key, right). In uninjected eyes, the efficiency of translation increased significantly for all four mRNAs during optic nerve regeneration. This regenerative increase was inhibited by hnRNP K VMO for the three hnRNP K mRNA targets (NF-M, tau, GAP-43) but not for the nontargeted mRNA (peripherin) (**p ⤠0.01; N.S., p > 0.15; t test on 3 replicates). |
References [+] :
Ananthakrishnan,
Transcriptional and translational dynamics of light neurofilament subunit RNAs during Xenopus laevis optic nerve regeneration.
2009, Pubmed,
Xenbase
Ananthakrishnan, Transcriptional and translational dynamics of light neurofilament subunit RNAs during Xenopus laevis optic nerve regeneration. 2009, Pubmed , Xenbase
Ananthakrishnan, Dynamic regulation of middle neurofilament RNA pools during optic nerve regeneration. 2008, Pubmed , Xenbase
Bates, The heavy neurofilament protein is expressed in regenerating adult but not embryonic mammalian optic fibers in vitro. 1993, Pubmed
Benowitz, Specific changes in rapidly transported proteins during regeneration of the goldfish optic nerve. 1981, Pubmed
Black, Tau is enriched on dynamic microtubules in the distal region of growing axons. 1996, Pubmed
Blanchette, Cell-type-specific and developmental regulation of heterogeneous nuclear ribonucleoprotein K mRNA in the rat nervous system. 2006, Pubmed
Bomsztyk, Diverse molecular interactions of the hnRNP K protein. 1997, Pubmed
Bomsztyk, hnRNP K: one protein multiple processes. 2004, Pubmed
Bomze, Spinal axon regeneration evoked by replacing two growth cone proteins in adult neurons. 2001, Pubmed
Busch, Evolution of SR protein and hnRNP splicing regulatory factors. 2012, Pubmed
Chablais, IGF signaling between blastema and wound epidermis is required for fin regeneration. 2010, Pubmed
Chidlow, Evaluation of Fluoro-Jade C as a marker of degenerating neurons in the rat retina and optic nerve. 2009, Pubmed
Cho, Re-establishing the regenerative potential of central nervous system axons in postnatal mice. 2005, Pubmed
Fan, Overexpression of HuR, a nuclear-cytoplasmic shuttling protein, increases the in vivo stability of ARE-containing mRNAs. 1998, Pubmed
Fawcett, The organization of regenerating axons in the Xenopus optic nerve. 1981, Pubmed , Xenbase
Filbin, Recapitulate development to promote axonal regeneration: good or bad approach? 2006, Pubmed
GAZE, Regeneration of the optic nerve in Xenopus laevis. 1959, Pubmed , Xenbase
Gervasi, Xenopus laevis peripherin (XIF3) is expressed in radial glia and proliferating neural epithelial cells as well as in neurons. 2000, Pubmed , Xenbase
Gervasi, Increased expression of multiple neurofilament mRNAs during regeneration of vertebrate central nervous system axons. 2003, Pubmed , Xenbase
Gibbs, Metamorphosis and the regenerative capacity of spinal cord axons in Xenopus laevis. 2011, Pubmed , Xenbase
Glasgow, Plasticin, a novel type III neurofilament protein from goldfish retina: increased expression during optic nerve regeneration. 1992, Pubmed
Goodbrand, Microglia in tadpoles of Xenopus laevis: normal distribution and the response to optic nerve injury. 1991, Pubmed , Xenbase
Gravina, Complementary DNA analysis, expression and subcellular localization of hnRNP E2 gene in Xenopus laevis. 2002, Pubmed , Xenbase
Guo, Transcription factor Sox11b is involved in spinal cord regeneration in adult zebrafish. 2011, Pubmed
Heacock, Enhanced labeling of a retinal protein during regeneration of optic nerve in goldfish. 1976, Pubmed
Ignelzi, Impaired neurite outgrowth of src-minus cerebellar neurons on the cell adhesion molecule L1. 1994, Pubmed
Irwin, Identification of two proteins that bind to a pyrimidine-rich sequence in the 3'-untranslated region of GAP-43 mRNA. 1997, Pubmed
Kajimura, Identification of genes regulated by transcription factor KLF7 in differentiating olfactory sensory neurons. 2007, Pubmed
Kaneda, Changes of phospho-growth-associated protein 43 (phospho-GAP43) in the zebrafish retina after optic nerve injury: a long-term observation. 2008, Pubmed
Kowalik, A search for factors specifying tonotopy implicates DNER in hair-cell development in the chick's cochlea. 2011, Pubmed
Kruger, Retinal ganglion cell axon progression from the optic chiasm to initiate optic tract development requires cell autonomous function of GAP-43. 1998, Pubmed
Kusik, Transcriptional regulatory regions of gap43 needed in developing and regenerating retinal ganglion cells. 2010, Pubmed
Leibovici, Nuclear distribution of PCNA during embryonic development in Xenopus laevis: a reinvestigation of early cell cycles. 1992, Pubmed , Xenbase
Leu, GAP43 phosphorylation is critical for growth and branching of retinotectal arbors in zebrafish. 2010, Pubmed
Lin, Neurofilaments help maintain normal morphologies and support elongation of neurites in Xenopus laevis cultured embryonic spinal cord neurons. 1995, Pubmed , Xenbase
Ling, Induction of neurites by the regulatory domains of PKCdelta and epsilon is counteracted by PKC catalytic activity and by the RhoA pathway. 2004, Pubmed
Liu, hnRNP K post-transcriptionally co-regulates multiple cytoskeletal genes needed for axonogenesis. 2011, Pubmed , Xenbase
Liu, A crucial role for hnRNP K in axon development in Xenopus laevis. 2008, Pubmed , Xenbase
Makeyev, The poly(C)-binding proteins: a multiplicity of functions and a search for mechanisms. 2002, Pubmed
Michael, The K nuclear shuttling domain: a novel signal for nuclear import and nuclear export in the hnRNP K protein. 1997, Pubmed , Xenbase
Mikucki, Corticospinal neurons exhibit a novel pattern of cytoskeletal gene expression after injury. 1991, Pubmed
Mikula, Landscape of the hnRNP K protein-protein interactome. 2006, Pubmed
Mikula, Casein kinases phosphorylate multiple residues spanning the entire hnRNP K length. 2006, Pubmed
Moody, Developmental expression of a neuron-specific beta-tubulin in frog (Xenopus laevis): a marker for growing axons during the embryonic period. 1996, Pubmed , Xenbase
Moore, KLF family members regulate intrinsic axon regeneration ability. 2009, Pubmed
Morcos, Vivo-Morpholinos: a non-peptide transporter delivers Morpholinos into a wide array of mouse tissues. 2008, Pubmed , Xenbase
Nadeau, A transcriptional role for C/EBP beta in the neuronal response to axonal injury. 2005, Pubmed
Nakielny, Nuclear export of proteins and RNAs. 1997, Pubmed
Nix, Axon regeneration requires coordinate activation of p38 and JNK MAPK pathways. 2011, Pubmed
Oliva, Activated c-Jun N-terminal kinase is required for axon formation. 2006, Pubmed
Ostareck-Lederer, Cytoplasmic regulatory functions of the KH-domain proteins hnRNPs K and E1/E2. 1998, Pubmed
Park, PTEN/mTOR and axon regeneration. 2010, Pubmed
Park, Promoting axon regeneration in the adult CNS by modulation of the PTEN/mTOR pathway. 2008, Pubmed
Park, Cytokine-induced SOCS expression is inhibited by cAMP analogue: impact on regeneration in injured retina. 2009, Pubmed
Perrone-Bizzozero, Post-transcriptional regulation of GAP-43 rnRNA levels during neuronal differentiation and nerve regeneration. 1991, Pubmed
Rodger, Evidence that regenerating optic axons maintain long-term growth in the lizard Ctenophorus ornatus: growth-associated protein-43 and gefiltin expression. 2001, Pubmed
Sataranatarajan, PKCdelta regulates the stimulation of vascular endothelial factor mRNA translation by angiotensin II through hnRNP K. 2008, Pubmed
Schaden, GAP-43 immunoreactivity and axon regeneration in retinal ganglion cells of the rat. 1994, Pubmed
Schmued, Fluoro-Jade C results in ultra high resolution and contrast labeling of degenerating neurons. 2005, Pubmed
Schrama, B-50/growth-associated protein-43, a marker of neural development in Xenopus laevis. 1997, Pubmed , Xenbase
Skene, Changes in axonally transported proteins during axon regeneration in toad retinal ganglion cells. 1981, Pubmed
Smith, SOCS3 deletion promotes optic nerve regeneration in vivo. 2009, Pubmed
SPERRY, Patterning of central synapses in regeneration of the optic nerve in teleosts. 1948, Pubmed
Strittmatter, Neuronal pathfinding is abnormal in mice lacking the neuronal growth cone protein GAP-43. 1995, Pubmed
Sun, Neuronal intrinsic barriers for axon regeneration in the adult CNS. 2010, Pubmed
Szaro, Specific changes in axonally transported proteins during regeneration of the frog (Xenopus laevis) optic nerve. 1985, Pubmed , Xenbase
Szaro, Spatial and temporal expression of phosphorylated and non-phosphorylated forms of neurofilament proteins in the developing nervous system of Xenopus laevis. 1989, Pubmed , Xenbase
Tanaka, Considering the evolution of regeneration in the central nervous system. 2009, Pubmed
Taylor, Is the capacity for optic nerve regeneration related to continued retinal ganglion cell production in the frog? 1989, Pubmed , Xenbase
Thyagarajan, Phylogenetically conserved binding of specific K homology domain proteins to the 3'-untranslated region of the vertebrate middle neurofilament mRNA. 2004, Pubmed , Xenbase
Thyagarajan, Dynamic endogenous association of neurofilament mRNAs with K-homology domain ribonucleoproteins in developing cerebral cortex. 2008, Pubmed
Udvadia, GAP-43 promoter elements in transgenic zebrafish reveal a difference in signals for axon growth during CNS development and regeneration. 2001, Pubmed
Veldman, Gene expression analysis of zebrafish retinal ganglion cells during optic nerve regeneration identifies KLF6a and KLF7a as important regulators of axon regeneration. 2007, Pubmed
Walker, Loss of neurofilaments alters axonal growth dynamics. 2001, Pubmed , Xenbase
Waseem, Monoclonal antibody analysis of the proliferating cell nuclear antigen (PCNA). Structural conservation and the detection of a nucleolar form. 1990, Pubmed
Wetzel, Long-term cultures of neurons from adult frog brain express GABA and glutamate-activated channels. 1989, Pubmed , Xenbase
Wilson, Regeneration in the Xenopus tadpole optic nerve is preceded by a massive macrophage/microglial response. 1992, Pubmed , Xenbase
Yan, The DLK-1 kinase promotes mRNA stability and local translation in C. elegans synapses and axon regeneration. 2009, Pubmed
Yang, Enhancing intrinsic growth capacity promotes adult CNS regeneration. 2012, Pubmed
Yano, Involvement of Hu and heterogeneous nuclear ribonucleoprotein K in neuronal differentiation through p21 mRNA post-transcriptional regulation. 2005, Pubmed
Zhang, Growth-associated protein GAP-43 and L1 act synergistically to promote regenerative growth of Purkinje cell axons in vivo. 2005, Pubmed
Zhao, The optic tract and tectal ablation influence the composition of neurofilaments in regenerating optic axons of Xenopus laevis. 1995, Pubmed , Xenbase
Zhao, The return of phosphorylated and nonphosphorylated epitopes of neurofilament proteins to the regenerating optic nerve of Xenopus laevis. 1994, Pubmed , Xenbase
Zhao, Active Src expression is induced after rat peripheral nerve injury. 2003, Pubmed
Zhu, Delayed maturation of regenerating myelinated axons in mice lacking neurofilaments. 1997, Pubmed
