|
Fig. 1. A neural Wnt3a-Meis3 loop restricts hindbrain development. (A)Wnt3a expression in late-gastrula (a-c) or mid-neurula (d-f) embryos injected at the one- cell stage with either Meis3-MO (25 ng) or Meis3 mRNA (0.5 ng). In all figures, the phenotype frequency is indicated in each panel. (g)ï A schematic summary of the results. (B)ï Meis3 expression in late-gastrula (a-c) or mid-neurula (d-g) stage embryos injected at the one-cell stage with either THVGR (50 pg) or Dkk1 (35 pg) mRNAs. THVGR was activated by 1ï ïM dexamethasone (Dex) at gastrula (b,e,i) or mid-neurula (f,j) stages. Unactivated THVGR controls develop normally (insets in f, j). (k)A schematic summary of the results. See supplementary material Fig. S1. (C)EphA2 (a,b), n-Tub (d,c) and Slug (g,h) expression in mid-neurula stage DLMZ/NE recombinant explants (see text). For each recombinant: DLMZ is the pigmented-brownish tissue on the left/top (except in b, where it is on the back of the explant); NE is the albino tissue on the right/bottom. NEs are from embryos injected with BMP dominant-negative receptor (DNR) mRNA (160pg) and/or Wnt3a- MO (40ng). (c,f,i) The expression phenotype for pooled explants; for each group, 14-16 explants were examined per marker. |
|
Fig. 2. Wnt3a represses Meis3 expression via auto-regulation by Meis3 protein. (A)Meis3-5'UTR (a,b) and Meis3-ORF (c,d) expression in mid-neurula embryos injected at the one-cell stage with high levels of Meis3 mRNA (1 ng). (B)Meis3-5'TR expression in mid-neurula embryos injected at the one-cell stage with Wnt3 CMV-driving plasmid (60 pg; pCMV:Wnt3; b) or Meis3-MO (30 ng; c), or both (d). (C)RT-PCR to endogenous Meis3 (Meis3-5'UTR primers) in AC explants from embryos injected with THVGR mRNA (50 pg) or Meis3-MO (30 ng), or both. RNA was isolated from a pool of 18 mid-neurula explants in each group. Results were quantified, normalized to Ef1-alpha loading control and plotted as fold-repression. Bars are s.e.m. from three independent experiments. (D)CHX assay and RT-PCR in embryos (lanes 1-2) and AC explants (lanes 3-7) injected with Meis3-GR mRNA (250 pg). At early gastrula stages, 5uM CHX was added to explant medium 2 hours prior to Dex activation (1uM). Explants were analyzed at late gastrula stages. Unactivated Meis3-GR shows no leaky activity. Ef1-alpha is a positive control for CHX activity, ODC is a loading control. T samples showed no DNA contamination. (E)A schematic summary of the results. |
|
Fig. 3. Tsh1 is a Meis3 gene repressor that modulates Wnt/Beta-catenin activity and is regulated by Meis3 protein. (A,B)Meis3 expression in (Aa,b) mid-neurula and (Ba-d) gastrula embryos injected at the one-cell stage with Tsh1 mRNA (0.5 ng). (C)Meis3 expression in mid-neurula embryos injected at the one-cell stage with THVGR mRNA (40 pg; b) or Tsh1-MO (5 pmol; c), or both (d). Insets in c, d show Meis3 expression in late gastrula wild-type or THVGR- injected embryos, respectively. b' and d' schematically show Tsh1 modulation of the Wnt/Beta-catenin transcriptional response of Meis3. (D)Tsh1 expression in mid or early-neurula embryos injected at the one-cell stage with Meis3- MO (30 ng; b,e) or Meis3 mRNA (1 ng; c), or the Wnt3a-MO (45 ng; f). (E)RT-PCR to Tsh1 in mid- neurula stage AC explants from embryos injected with THVGR mRNA (40 pg) or Meis3-MO (30ng), or both. (F)RT-PCR to Tsh1 in mid-neurula embryos injected with Meis3 mRNA (0.8 ng) or Dkk1 mRNA (35 pg), or both. (G)Transcriptional kinetics of Tsh1 and Meis3 genes in response to increasing levels of Meis3 protein. RT-PCR was performed on pools of 18 mid-neurula AC explants from embryos injected with Meis3 mRNA (0.1-1.2ng). Results were quantitated and normalized to the Ef1-alpha control, and plotted as fold change. Bars are s.e.m. from three independent experiments. T samples showed no DNA contamination. A x-value is a non- injected control, with a y-value as a basal expression level. |
|
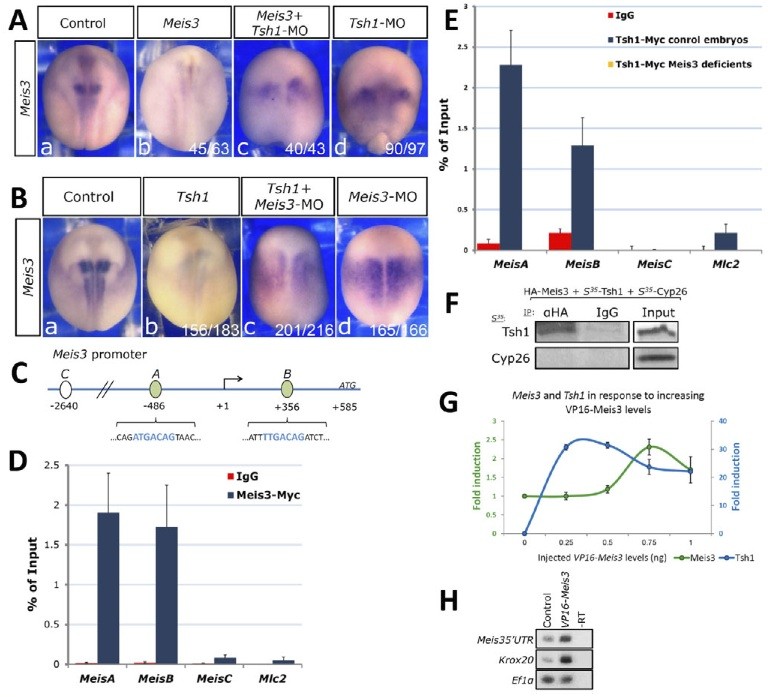
Fig. 4. Meis3 and Tsh1 act cooperatively on the Meis3 promoter; recruited Tsh1 represses transcription. (A)Meis3-5'UTR expression
analysis in mid-neurula embryos injected at the one-cell stage with Meis3 mRNA (1 ng; b) or Tsh1-MO (5 pmol; a), or both (c). (B)Meis3 expression in mid-neurula embryos injected at the one-cell stage with Tsh1 mRNA (0.4 ng; b) or Meis3-MO (28 ng; d), or both (c). (C)A schematic representation of the Meis3 proximal promoter region. Arrow indicates start of transcription; green ovals indicate two Meis consensus sites (A and B), indicated in light-blue text; white oval indicates ChIP-negative control site (C); numbers indicate positions relative to the transcription start site (+1); ATG (+585) is the translation initiation site. (D)ChIP-QPCR analysis on the Meis3 promoter in Meis3-Myc injected embryos (0.8 ng) at mid-neurula stages. MeisA and MeisB are Meis consensus site amplicons, MeisC and Mlc2 are negative control sites. IgG ChIP is a negative IP control. Pooled data from three independent experiments are represented as the percentage of input chromatin. Error bars are s.e.m. from three independent experiments. For amplicon primers, see supplementary material Table S2. (E)ChIP-QPCR analysis on the Meis3 promoter in Myc-Tsh1- injected embryos (0.4 ng), either wild type or Meis3-MO (28 ng) co-injected, at mid-neurula stages. IgG-IP, MeisC and Mlc2 are negative controls as in D. Pooled data from three independent experiments are represented as the percentage of input chromatin. Error bars are s.e.m. from three independent experiments. Tsh1-ChIP on Meis3-MO embryos (yellow) completely abolished the Tsh1-ChIP signal seen in wild-type embryos (dark blue). Tsh1 ChIP to both wild-type and Meis3-MO embryos were performed together in the same experiment and ChIP run; thus, Tsh1 ChIP on wild-type embryos is a positive control for Tsh1 ChIP on Meis3-MO embryos. (F)In vitro co-IP of Tsh1 and Meis3 proteins. In vitro synthesized HA- Meis3, S35-Met-Tsh1 and S35-Met-Cyp26 were mixed. HA-Meis3 IP was performed. IgG-IP and Cyp26 are a negative controls. (G)Kinetics of Tsh1 and Meis3 transcription in response to increasing levels of a forced Meis3 transcriptional activator. RT-PCR was performed on pools of 18 mid- neurula AC explants from VP16-Meis3 mRNA-injected embryos (0.25-1 ng). Results were quantitated, normalized to the Ef1-alpha control and plotted as fold change. Bars are s.e.m. from three independent experiments. T samples showed no DNA contamination. A x-value is the non-injected controls, with a y-value as a basal expression level. (H)RT-PCR to Meis3-5'UTR and Krox20 in mid-neurula embryos injected with VP16-Meis3 mRNA (250 pg). Robust Krox20 expression controls for a strong Meis3 protein activity. |
|
Fig. 5. Meis3 induces proliferative Iro3+ neural progenitors and inhibits their terminal differentiation. (A)ï Embryos were injected at the one-cell stage with Meis3-GR (250 pg; e-j), or VP16-Meis3 (250 pg; k-m) mRNAs, or Tsh1-MO (4 pmol; n-p) or Meis3-MOHypo (5 ng; q-s). Meis3-GR embryos were activated by 1ï ïM Dex at neurula stage 14, or kept untreated as controls. Iro3 and n-Tub expression was examined at neurula stages. The inset (n) shows Iro3 expression in early-stage wild-type embryos. u and w are magnifications of the hindbrain region (pink rectangle) of b and r, respectively. v and x show the trigeminal neuron of wild-type and Meis3- MOHypo embryos. Brackets and arrowheads indicate trigeminal expansion and ectopic differentiated foci, respectively. Cell proliferation was also assayed. Stacked images of 25 focal planes of cleared PH3-immunostained whole neural tubes are shown. Images are enlargements of the hindbrain region (pink rectangle in d). (t)ï Meis3- MOHypo phenotype frequency is shown. (y)ï Embryos were injected with Meis3-Myc (50 pg) and/or Meis3-MOHypo and western analysis at mid-neurula stages shows a moderate decrease in Meis3-Myc protein levels. (B)ï Transcriptional profiling of VP16-Meis3 neurons. RT-PCR to neural-specific developmental markers in mid-neurula embryos injected at the one-cell stage with VP16-Meis3 (250 pg) mRNA. (C)ï Meis3 represses p27Xic1 and Gadd45ï§ expression cell- autonomously. RT-PCR to p27Xic1 and Gadd45ï§ in mid- neurula stage intact or dispersed AC explants from embryos injected with VP16-Meis3 mRNA (0.8 ng) |
|
Fig. S1. Meis3 expression is repressed by neural Meis3-induced Wnt3a. (A) Scheme of the Meis3/NE recombinant explant experimental design. Meis3 mRNA (0.75 ng) overexpressing pigmented AC explants were recombined with neuralized AC ectoderm (NE). ACs were neurally induced by injecting embryos with BMP DNR mRNA (175 pg); Wnt3a-deficient NE, was co-injected with the Wnt3a MO (45 ng). Explants were cultured and Meis3 expression was examined at late gastrula or mid-neurula stages. (B) Results of the experiment in A. Meis3 expression is expanded in Wnt3a-deficient NEs. Expression of Wnt3a in the NE is dependent on Meis3 from the juxtaposed AC explant (not shown). Thus, neural, Meis3-induced Wnt3a represses Meis3 expression. The dashed line indicates the border between the Meis3 (left) and the NE (right) explants. The pigmented Meis3 AC is strongly over-stained by the Meis3 probe. (C) The experiment was performed as in A, but injections were Meis3 (0.5 ng), BMP DNR (160 pg) and Dkk1 (35 pg) instead of the Wnt3aMO. After culturing recombinants to mid-late neurula stages, the elongated albino NE explant-side was dissected and lysed for RT-PCR to hindbrain markers. Isolated NE-AC, not recombined with Meis3-AC serves as a control. While hindbrain marker expression was typically increased, the HoxB9 spinal cord marker is decreased as a result of Dkk1 activity. (D) RT-PCR to hindbrain markers in mid-neurula stage AC explants from embryos injected with Meis3 mRNA (250 pg), Meis3/Dkk1 (35 ng), or Meis3/Wnt3aMO (40 ng). (E) RT-PCR to Krox20 in mid-neurula stage neuralized AC explants from embryos injected with Noggin mRNA (10 pg) and Meis3 (400 pg) mRNA, or noggin/Meis3/Dkk1 (35 ng), or noggin/Meis3/Wnt3aMO (40 ng). |
|
Fig. S2. The Tsh1 MO is a specific Tsh1 inhibiting tool in the context of Meis3 repression. A Meis3 expression analysis in mid-neurula embryos injected with Tsh1 MO (4 pmol) and/or Tsh1 mRNA (0.8 ng). In Meis3-expanded Tsh1-deficient embryos, Tsh1 mRNA suffices for rescuing the normal wild-type pattern of Meis3 expression. |
|
Fig. S3. Knockdown of Meis3 and Tsh1 synergizes Meis3 gene expression. (A) Meis3 expression analysis in mid-neurula embryos injected with either the Meis3 MO (23 ng), Tsh1 MO (3 pmol), or both. Although the enhanced expression of Meis3 sustains a relative normal late pattern in either type of knockdown embryo, both deficiencies induce the robustly expanded early expression pattern of Meis3. (B) Overlapping expression of Meis3 and Tsh1 in the hindbrain. Double in situ hybridization to Meis3 (red) and Tsh1 (purple) in mid-neurula embryos. (a) Whole embryo. (b) Higher magnification, bars indicate the overlapping hindbrain expression. (C) Tsh1 represses Meis3 expression cell-autonomously. RT-PCR to Meis3 in mid-neurula stage dispersed AC explants from embryos injected with Tsh1 mRNA (500 pg). |
|
Fig. S4. Meis3 protein positively auto-regulates initial Meis3 gene expression. A Meis3 expression analysis in late gastrula embryos injected with the Meis3 MO (25 ng). Meis3 expression is inhibited in Meis3 deficient embryos. |
|
Fig. S5. Meis3 maintenance of proliferative Iro3+ cells at neurula stages is uncoupled from its caudalizing activity at gastrula stages. (A) Iro3 (purple) and Sox3 (red) expression in mid-late neurula embryos co-injected unilaterally with VP16-Meis3 (0.4 ng) and β-galactosidase (β-Gal; 25 pg) mRNAs. β-Gal staining was weakly developed (light blue stain) to allow clear visualization of red and purple probes. Broken line indicates the dorsal mid-line of the embryo, injected β-Gal+ side is to the right. Sox3 and Iro3 expression was co-expanded on the injected side in 6/8 embryos versus 0/16 uninjected control embryos. Note the overlapping Sox3 and Iro3 expression in an ectopic region of β-Gal+ cells (white arrows). (B) sqRT-PCR comparing neuron versus anteroposterior neural marker expression in mid-neurula embryos injected with Meis3-GR (250 pg). Meis3-GR was activated by 1 Dex at either, early gastrula (stage 10), late gastrula (stage 12) or early neurula (stage 14) stages. Activation at early gastrula stages induces Krox20 (hindbrain) and represses Anf1 (forebrain) expression, while n-Tub expression is unaffected. By contrast, while activation at early neurula does not affect Krox20 expression and Anf1 repression is less pronounce, it induces robust Iro3 expression and strongly represses n-Tub expression. Activation at late gastrula seems to represent an intermediate state. This is consistent with the neural plate losing its competence to Wnt/β-catenin caudalizing activity at early neurula stages (Fig. 1B). |