Click here to close
Hello! We notice that you are using Internet Explorer, which is not supported by Xenbase and may cause the site to display incorrectly.
We suggest using a current version of Chrome,
FireFox, or Safari.
???displayArticle.abstract???
Nanos is expressed in multipotent cells, stem cells and primordial germ cells (PGCs) of organisms as diverse as jellyfish and humans. It functions together with Pumilio to translationally repress targeted mRNAs. Here we show by loss-of-function experiments that Xenopus Nanos1 is required to preserve PGC fate. Morpholino knockdown of maternal Nanos1 resulted in a striking decrease in PGCs and a loss of germ cells from the gonads. Lineage tracing and TUNEL staining reveal that Nanos1-deficient PGCs fail to migrate out of the endoderm. They appear to undergo apoptosis rather than convert to normal endoderm. Whereas normal PGCs do not become transcriptionally active until neurula, Nanos1-depleted PGCs prematurely exhibit a hyperphosphorylated RNA polymerase II C-terminal domain at the midblastula transition. Furthermore, they inappropriately express somatic genes characteristic of endoderm regulated by maternal VegT, including Xsox17α, Bix4, Mixer, GATA4 and Edd. We further demonstrate that Pumilio specifically binds VegT RNA in vitro and represses, along with Nanos1, VegT translation within PGCs. Repressed VegT RNA in wild-type PGCs is significantly less stable than VegT in Nanos1-depleted PGCs. Our data indicate that maternal VegT RNA is an authentic target of Nanos1/Pumilio translational repression. We propose that Nanos1 functions to translationally repress RNAs that normally specify endoderm and promote apoptosis, thus preserving the germline.
Fig. 1. Nanos1-depleted Xenopus embryos are deficient in PGCs. (A) Nanos1-MO blocks the translation of endogenous nanos1. Confocal analysis showing the expression of Nanos1 (red) and Xiwi (germ plasm marker, green) at the eight-cell stage of embryos previously injected with Nanos1-Ctrl-MO or Nanos1-MO at the one-cell stage. Uninjected embryos served as controls. Arrows indicate Nanos1 signal. (B) Knockdown of Nanos1 results in loss of PGCs. WISH Xpat analysis of stage 37/38 wild-type (WT), Nanos1-Ctrl-MO- and Nanos1-MO-injected embryos. For the rescue, Nanos1-MO embryos were injected with nanos1-mut RNA. (C) Summary of PGC loss at different stages after Nanos1 knockdown. P-values by one-way ANOVA. Error bars indicate s.e. (D) Hematoxylin and Eosin-stained sections of gonads from WT (stage 54), Nanos1-Ctrl-MO (stage 55), Nanos1-MO (stage 54) and rescued (stage 54) embryos, Arrows indicate germ cells. Note that nanos1 morphants were completely rescued by nanos1-mut RNA injection. Scale bars: 130 μm in A; 100 μm in B; 20 μm in D.
Fig. 2. Nanos1-depleted PGCs enter apoptosis. (A) PGCs deficient in Nanos1 are not apoptotic throughout early development (stage 18). WISH Xpat (germ plasm marker, green) and TUNEL staining (red) of WT, Nanos1-Ctrl-MO- and Nanos1-MO-injected embryos. Arrows indicate TUNEL-positive cells in neural ectoderm. (B) TUNEL-positive PGCs are detected during tailbud stage (stage 28) in Nanos1-depleted embryos, but not in control embryos. Arrows indicate TUNEL-positive PGCs. Confocal images were taken from the region indicated in the diagram (red box). Scale bars: 100 μm in A; 150 μm in B.
Fig. 3. Nanos1-depleted PGCs fail to migrate from the endoderm. (A) Experimental design for lineage tracing of PGCs. MOs were injected at stage 1. Germline lineage tracer NLD mRNA was injected into germ plasm-containing blastomeres at the 32-cell stage. Embryos were allowed to develop until stage 46/47 and stained for lacZ expression. (B) Whole-mount lineage analysis at stage 46/47 showing lacZ-positive PGCs (blue) in WT, Nanos1-Ctrl-MO- and Nanos1-MO-injected embryos. PGCs migrating in the dorsal mesenchyme are circled (red). PGCs were not detected in Nanos1-depleted embryos in this region. Black arrows indicate wild-type ectopic PGCs in the gut. In the sagittal paraffin section of a WT embryo stained with Eosin, PGCs are indicated by blue arrows. Scale bars: 100 μm. (C) Summary of lineage traced PGCs in stage 46/47 tadpoles. Ectopic PGCs within the gut occurred in both control and experimental embryos. Statistical analysis was performed only for PGCs in the genital ridges (Studentâs t-test for two-group analysis, one-way ANOVA for three-group analysis). Error bars indicate s.e. for the green bars.
Fig. 4. Nanos1-depleted PGCs exhibit CTD-PSer2 prematurely. (A) Confocal analysis of WT, Nanos1-Ctrl-MO- and Nanos1-MO-injected embryos at stage 11, showing double immunostaining with H5 monoclonal antibody (CTD-PSer2, green) and rabbit anti-Xiwi antibody (germ plasm, red). Merged images are shown at the top, with separate channels beneath. Images were taken from the endoderm core (see the diagram in Fig. 5). Scale bars: 50 μm. (B) PGCs immunopositive for H5 (which is specific for the CTD-PSer2 epitope) in Nanos1-MO (74%) as compared with WT (21%) and Nanos1-Ctrl-MO (16%) embryos. Differences between each group were highly significant by one-way ANOVA. The experiment was repeated three times.
Fig. 5. PGCs deficient in Nanos1 activity express endoderm-specific genes. (A,C) RT-PCR analysis of PGCs or endoderm cells isolated from the endoderm core at stage 11 (circled in red, surrounded by endomesoderm in blue) (A) and stage 15 (C). P, primordial germ cells; E, endoderm; WE, whole embryo. Xpat is a germ plasm marker, Xsox17α an endoderm marker, Bix4 an endomesoderm marker and Xbra a mesoderm marker. ODC provides an internal control. The asterisk marks endoderm cell contamination. (B) Confocal analysis of WT, Nanos1-Ctrl-MO- and Nanos1-MO-injected embryos at stage 11. Xsox17α RNA (red) was detected by WISH and PGCs (outlined by dashed line) were identified by Xiwi immunostaining (green). Merged images are shown at the top, with separate channels beneath. Images were taken from the endoderm core. Scale bars: 50 μm.
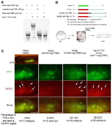
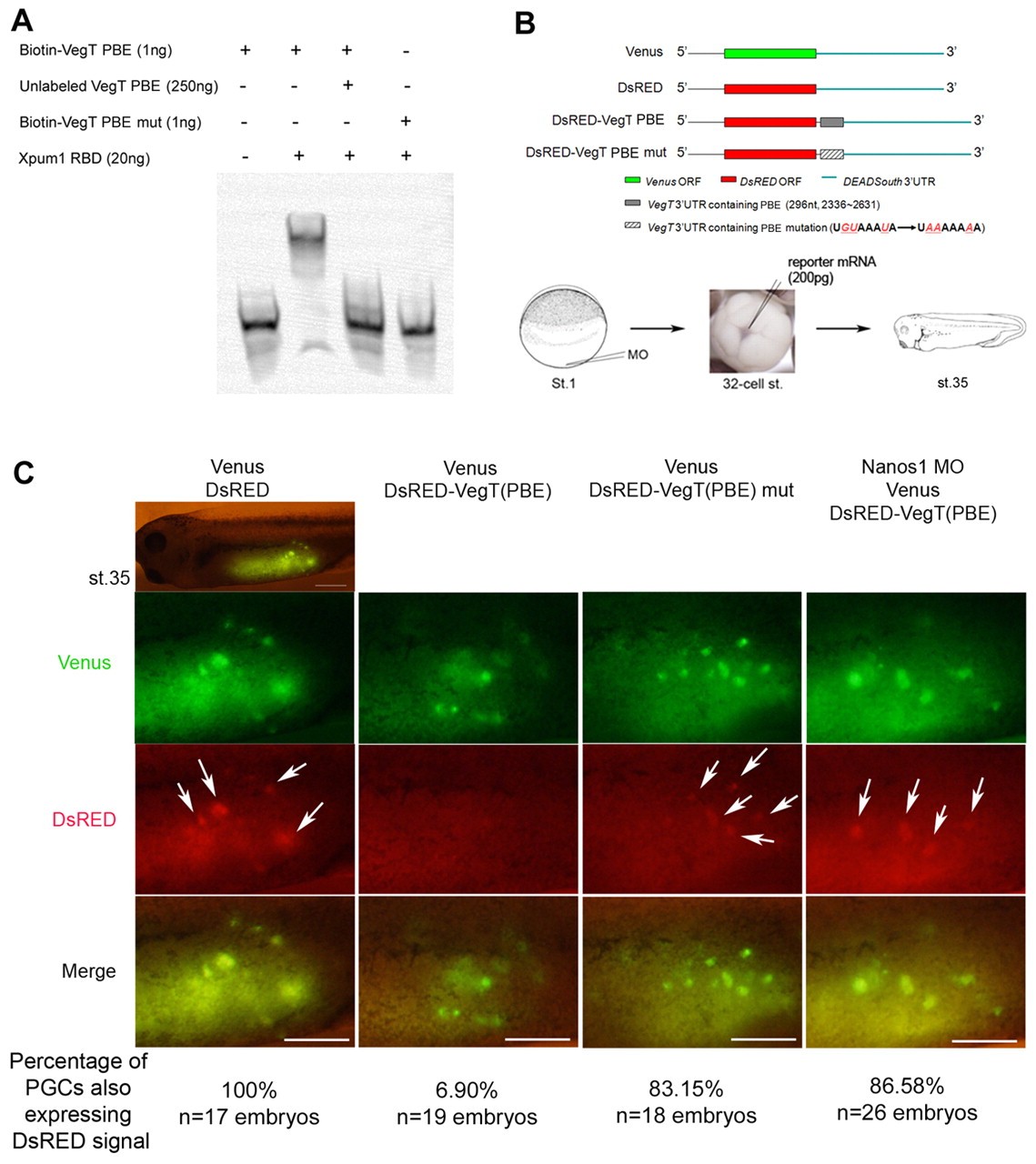
Fig. 6. Nanos1 represses VegT translation in PGCs. (A) RNA EMSA analysis shows that the Xenopus Pumilio1 RNA-binding domain (Xpum1 RBD) can bind biotin-labeled VegT PBE (1 ng) but not the mutant VegT PBE. This binding reaction was competed by unlabeled VegT PBE. (B) Experimental design for results shown in C. Venus-DEADSouth 3â²UTR and DsRED-DEADSouth 3â²UTR are germline lineage tracers. VegT PBE or its mutant was subcloned downstream of the DsRED open reading frame. Nanos1-MO was injected at stage 1. Germline lineage reporters were injected into four germ plasm-containing blastomeres at the 32-cell stage. Embryos were allowed to develop until stage 35 and the fluorescent images were taken from live embryos. (C) In vivo fluorescent reporter assay indicates that VegT PBE mediates translational repression of DsRED (red) in PGCs (green). Repression was lost in embryos bearing a PBE mutation or that were depleted of Nanos1. Reporters injected are noted across the top. This experiment was repeated three times. Arrows indicate DsRED signal detected in PGCs. Data from one experiment are presented beneath the images for each group. Scale bars: 50 μm.
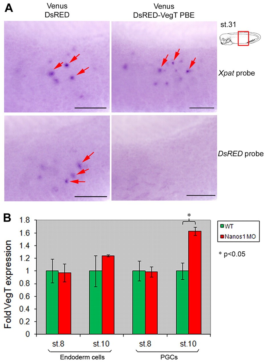
Fig. 7. VegT RNA is stabilized in PGCs after Nanos1 knockdown. (A) VegT PBE mediates the degradation of the reporter message DsRED. PGCs were detected by either WISH for Xpat (top panels) or for DsRED antisense probe (bottom panels) in tailbud stage 31 embryos. Note that the DsRED reporter with a PBE was specifically degraded. Arrows indicate PGCs. (B) Real-time PCR analysis of VegT expression at stages 8 and 10. Expression of VegT in Nanos1 knockdown samples was normalized to that of wild-type samples. Real-time PCR was performed in duplicate, and experiments were repeated three times and showed a similar pattern. Error bars indicate s.e. P-value by unpaired Studentâs t-test.
Fig. 8. Model for Nanos1 function in Xenopus PGCs. Xenopus Nanos1 preserves the germline fate through multiple functions: preventing endoderm gene expression by repressing VegT translation, blocking RNA Pol II transcription at MBT, and inhibiting apoptosis. PUM, Pumilio.
Ahringer,
Control of the sperm-oocyte switch in Caenorhabditis elegans hermaphrodites by the fem-3 3' untranslated region.
1991, Pubmed
Ahringer,
Control of the sperm-oocyte switch in Caenorhabditis elegans hermaphrodites by the fem-3 3' untranslated region.
1991,
Pubmed Asaoka-Taguchi,
Maternal Pumilio acts together with Nanos in germline development in Drosophila embryos.
1999,
Pubmed Batchelder,
Transcriptional repression by the Caenorhabditis elegans germ-line protein PIE-1.
1999,
Pubmed Bouwmeester,
Cerberus is a head-inducing secreted factor expressed in the anterior endoderm of Spemann's organizer.
1996,
Pubmed
,
Xenbase Cao,
POU-V factors antagonize maternal VegT activity and beta-Catenin signaling in Xenopus embryos.
2007,
Pubmed
,
Xenbase Casey,
Bix4 is activated directly by VegT and mediates endoderm formation in Xenopus development.
1999,
Pubmed
,
Xenbase Chang,
A post-mid-blastula transition requirement for TGFbeta signaling in early endodermal specification.
2000,
Pubmed
,
Xenbase Cheong,
Engineering RNA sequence specificity of Pumilio repeats.
2006,
Pubmed Curtis,
A CCHC metal-binding domain in Nanos is essential for translational regulation.
1997,
Pubmed Dalby,
Discrete sequence elements control posterior pole accumulation and translational repression of maternal cyclin B RNA in Drosophila.
1993,
Pubmed Darras,
Animal and vegetal pole cells of early Xenopus embryos respond differently to maternal dorsal determinants: implications for the patterning of the organiser.
1997,
Pubmed
,
Xenbase Deshpande,
Novel functions of nanos in downregulating mitosis and transcription during the development of the Drosophila germline.
1999,
Pubmed Deshpande,
Nanos downregulates transcription and modulates CTD phosphorylation in the soma of early Drosophila embryos.
2005,
Pubmed Forbes,
Nanos and Pumilio have critical roles in the development and function of Drosophila germline stem cells.
1998,
Pubmed Fox,
Identification and characterization of RNA sequences to which human PUMILIO-2 (PUM2) and deleted in Azoospermia-like (DAZL) bind.
2005,
Pubmed
,
Xenbase Gove,
Over-expression of GATA-6 in Xenopus embryos blocks differentiation of heart precursors.
1997,
Pubmed
,
Xenbase Hanyu-Nakamura,
Drosophila Pgc protein inhibits P-TEFb recruitment to chromatin in primordial germ cells.
2008,
Pubmed Hashimoto,
Crystal structure of zinc-finger domain of Nanos and its functional implications.
2010,
Pubmed Hayashi,
Nanos suppresses somatic cell fate in Drosophila germ line.
2004,
Pubmed Henig,
A POU protein regulates mesodermal competence to FGF in Xenopus.
1998,
Pubmed
,
Xenbase Henry,
Mixer, a homeobox gene required for endoderm development.
1998,
Pubmed
,
Xenbase Hensey,
A developmental timer that regulates apoptosis at the onset of gastrulation.
1997,
Pubmed
,
Xenbase Hirose,
Phosphorylation of the C-terminal domain of RNA polymerase II plays central roles in the integrated events of eucaryotic gene expression.
2007,
Pubmed Horvay,
Xenopus Dead end mRNA is a localized maternal determinant that serves a conserved function in germ cell development.
2006,
Pubmed
,
Xenbase Houston,
A Xenopus DAZ-like gene encodes an RNA component of germ plasm and is a functional homologue of Drosophila boule.
1998,
Pubmed
,
Xenbase Houston,
A critical role for Xdazl, a germ plasm-localized RNA, in the differentiation of primordial germ cells in Xenopus.
2000,
Pubmed
,
Xenbase Hudson,
Xsox17alpha and -beta mediate endoderm formation in Xenopus.
1997,
Pubmed
,
Xenbase Hudson,
Xpat, a gene expressed specifically in germ plasm and primordial germ cells of Xenopus laevis.
1998,
Pubmed
,
Xenbase Ikenishi,
Ectopic germline cells in embryos of Xenopus laevis.
2007,
Pubmed
,
Xenbase Jaruzelska,
Conservation of a Pumilio-Nanos complex from Drosophila germ plasm to human germ cells.
2003,
Pubmed Kadyrova,
Translational control of maternal Cyclin B mRNA by Nanos in the Drosophila germline.
2007,
Pubmed Kataoka,
Visualization of the Xenopus primordial germ cells using a green fluorescent protein controlled by cis elements of the 3' untranslated region of the DEADSouth gene.
2006,
Pubmed
,
Xenbase Kelley,
GATA-4 is a novel transcription factor expressed in endocardium of the developing heart.
1993,
Pubmed
,
Xenbase Kobayashi,
Essential role of the posterior morphogen nanos for germline development in Drosophila.
1996,
Pubmed Köprunner,
A zebrafish nanos-related gene is essential for the development of primordial germ cells.
2001,
Pubmed Lai,
Nanos1 functions as a translational repressor in the Xenopus germline.
2011,
Pubmed
,
Xenbase Lau,
Systematic and single cell analysis of Xenopus Piwi-interacting RNAs and Xiwi.
2009,
Pubmed
,
Xenbase Luo,
Xenopus germline nanos1 is translationally repressed by a novel structure-based mechanism.
2011,
Pubmed
,
Xenbase MacArthur,
DEADSouth is a germ plasm specific DEAD-box RNA helicase in Xenopus related to eIF4A.
2000,
Pubmed
,
Xenbase MacArthur,
Xcat2 RNA is a translationally sequestered germ plasm component in Xenopus.
1999,
Pubmed
,
Xenbase Machado,
Xenopus Xpat protein is a major component of germ plasm and may function in its organisation and positioning.
2005,
Pubmed
,
Xenbase Majno,
Apoptosis, oncosis, and necrosis. An overview of cell death.
1995,
Pubmed Mishima,
Differential regulation of germline mRNAs in soma and germ cells by zebrafish miR-430.
2006,
Pubmed Mosquera,
A mRNA localized to the vegetal cortex of Xenopus oocytes encodes a protein with a nanos-like zinc finger domain.
1993,
Pubmed
,
Xenbase Murata,
Binding of pumilio to maternal hunchback mRNA is required for posterior patterning in Drosophila embryos.
1995,
Pubmed Nakahata,
Biochemical identification of Xenopus Pumilio as a sequence-specific cyclin B1 mRNA-binding protein that physically interacts with a Nanos homolog, Xcat-2, and a cytoplasmic polyadenylation element-binding protein.
2001,
Pubmed
,
Xenbase Nishiumi,
The mode and molecular mechanisms of the migration of presumptive PGC in the endoderm cell mass of Xenopus embryos.
2005,
Pubmed
,
Xenbase Sato,
Maternal Nanos represses hid/skl-dependent apoptosis to maintain the germ line in Drosophila embryos.
2007,
Pubmed Schaner,
A conserved chromatin architecture marks and maintains the restricted germ cell lineage in worms and flies.
2003,
Pubmed Smith,
Expression of a Xenopus homolog of Brachyury (T) is an immediate-early response to mesoderm induction.
1991,
Pubmed
,
Xenbase Smithers,
Xhex-expressing endodermal tissues are essential for anterior patterning in Xenopus.
2002,
Pubmed
,
Xenbase Sonoda,
Drosophila Brain Tumor is a translational repressor.
2001,
Pubmed Sonoda,
Recruitment of Nanos to hunchback mRNA by Pumilio.
1999,
Pubmed Suzuki,
NANOS2 interacts with the CCR4-NOT deadenylation complex and leads to suppression of specific RNAs.
2010,
Pubmed Suzuki,
Nanos3 maintains the germ cell lineage in the mouse by suppressing both Bax-dependent and -independent apoptotic pathways.
2008,
Pubmed Suzuki,
Nanos2 suppresses meiosis and promotes male germ cell differentiation.
2008,
Pubmed Takeuchi,
Analysis of SDF-1/CXCR4 signaling in primordial germ cell migration and survival or differentiation in Xenopus laevis.
2010,
Pubmed
,
Xenbase Tao,
Maternal wnt11 activates the canonical wnt signaling pathway required for axis formation in Xenopus embryos.
2005,
Pubmed
,
Xenbase Tsuda,
Conserved role of nanos proteins in germ cell development.
2003,
Pubmed Venkatarama,
Repression of zygotic gene expression in the Xenopus germline.
2010,
Pubmed
,
Xenbase Weber,
A role for GATA5 in Xenopus endoderm specification.
2000,
Pubmed
,
Xenbase Wharton,
RNA regulatory elements mediate control of Drosophila body pattern by the posterior morphogen nanos.
1991,
Pubmed Wharton,
The Pumilio RNA-binding domain is also a translational regulator.
1998,
Pubmed Wilczynska,
Two Piwi proteins, Xiwi and Xili, are expressed in the Xenopus female germline.
2009,
Pubmed
,
Xenbase Wilson,
Mesodermal patterning by an inducer gradient depends on secondary cell-cell communication.
1994,
Pubmed
,
Xenbase Wreden,
Nanos and pumilio establish embryonic polarity in Drosophila by promoting posterior deadenylation of hunchback mRNA.
1997,
Pubmed Xanthos,
Maternal VegT is the initiator of a molecular network specifying endoderm in Xenopus laevis.
2001,
Pubmed
,
Xenbase Zhang,
The role of maternal VegT in establishing the primary germ layers in Xenopus embryos.
1998,
Pubmed
,
Xenbase Zhang,
A conserved RNA-binding protein that regulates sexual fates in the C. elegans hermaphrodite germ line.
1997,
Pubmed Zhang,
A model of repression: CTD analogs and PIE-1 inhibit transcriptional elongation by P-TEFb.
2003,
Pubmed Zhou,
Localization of Xcat-2 RNA, a putative germ plasm component, to the mitochondrial cloud in Xenopus stage I oocytes.
1996,
Pubmed
,
Xenbase