XB-ART-44923
J Cell Sci
2012 Feb 01;125Pt 3:561-9. doi: 10.1242/jcs.086173.
Show Gene links
Show Anatomy links
Down's-syndrome-related kinase Dyrk1A modulates the p120-catenin-Kaiso trajectory of the Wnt signaling pathway.
???displayArticle.abstract???
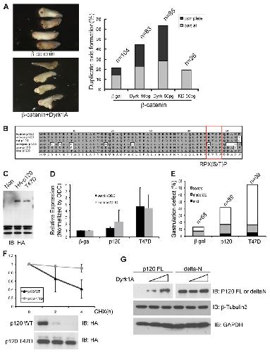
The Wnt pathways contribute to many processes in cancer and development, with β-catenin being a key canonical component. p120-catenin, which is structurally similar to β-catenin, regulates the expression of certain Wnt target genes, relieving repression conferred by the POZ- and zinc-finger-domain-containing transcription factor Kaiso. We have identified the kinase Dyrk1A as a component of the p120-catenin-Kaiso trajectory of the Wnt pathway. Using rescue and other approaches in Xenopus laevis embryos and mammalian cells, we found that Dyrk1A positively and selectively modulates p120-catenin protein levels, thus having an impact on p120-catenin and Kaiso (and canonical Wnt) gene targets such as siamois and wnt11. The Dyrk1A gene resides within the Down's syndrome critical region, which is amplified in Down's syndrome. A consensus Dyrk phosphorylation site in p120-catenin was identified, with a mutant mimicking phosphorylation exhibiting the predicted enhanced capacity to promote endogenous Wnt-11 and Siamois expression, and gastrulation defects. In summary, we report the biochemical and functional relationship of Dyrk1A with the p120-catenin-Kaiso signaling trajectory, with a linkage to canonical Wnt target genes. Conceivably, this work might also prove relevant to understanding the contribution of Dyrk1A dosage imbalance in Down's syndrome.
???displayArticle.pubmedLink??? 22389395
???displayArticle.pmcLink??? PMC3367828
???displayArticle.link??? J Cell Sci
???displayArticle.grants??? [+]
CA-16672 NCI NIH HHS , P50 CA070907 NCI NIH HHS , R01GM52112 NIGMS NIH HHS , P30 CA016672 NCI NIH HHS , R01 GM052112 NIGMS NIH HHS
Species referenced: Xenopus laevis
Genes referenced: actl6a arvcf cdh3 ctnnd1 dyrk1a.2 myc odc1 sia1 tbx2 wnt11 zbtb33
???displayArticle.morpholinos??? dyrk1a MO1
???attribute.lit??? ???displayArticles.show???
References [+] :
Altafaj,
Neurodevelopmental delay, motor abnormalities and cognitive deficits in transgenic mice overexpressing Dyrk1A (minibrain), a murine model of Down's syndrome.
2001, Pubmed
Altafaj, Neurodevelopmental delay, motor abnormalities and cognitive deficits in transgenic mice overexpressing Dyrk1A (minibrain), a murine model of Down's syndrome. 2001, Pubmed
Anastasiadis, Regulation of Rho GTPases by p120-catenin. 2001, Pubmed
Anastasiadis, p120-ctn: A nexus for contextual signaling via Rho GTPases. 2007, Pubmed
Bartlett, Targeted p120-catenin ablation disrupts dental enamel development. 2010, Pubmed
Behrens, The Wnt connection to tumorigenesis. 2004, Pubmed
Bernards, GAPs in growth factor signalling. 2005, Pubmed
Casagolda, A p120-catenin-CK1epsilon complex regulates Wnt signaling. 2010, Pubmed
Cheon, Protein levels of genes encoded on chromosome 21 in fetal Down syndrome brain: Challenging the gene dosage effect hypothesis (Part IV). 2003, Pubmed
Daniel, Dancing in and out of the nucleus: p120(ctn) and the transcription factor Kaiso. 2007, Pubmed
Daniel, The p120(ctn)-binding partner Kaiso is a bi-modal DNA-binding protein that recognizes both a sequence-specific consensus and methylated CpG dinucleotides. 2002, Pubmed
Daniel, The catenin p120(ctn) interacts with Kaiso, a novel BTB/POZ domain zinc finger transcription factor. 1999, Pubmed
Davis, Blocked acinar development, E-cadherin reduction, and intraepithelial neoplasia upon ablation of p120-catenin in the mouse salivary gland. 2006, Pubmed
Davis, A core function for p120-catenin in cadherin turnover. 2003, Pubmed
Dohn, An essential role for p120-catenin in Src- and Rac1-mediated anchorage-independent cell growth. 2009, Pubmed
Fang, Vertebrate development requires ARVCF and p120 catenins and their interplay with RhoA and Rac. 2004, Pubmed , Xenbase
Fotaki, Dyrk1A haploinsufficiency affects viability and causes developmental delay and abnormal brain morphology in mice. 2002, Pubmed
Grigoryan, Deciphering the function of canonical Wnt signals in development and disease: conditional loss- and gain-of-function mutations of beta-catenin in mice. 2008, Pubmed
Gu, Xenopus delta-catenin is essential in early embryogenesis and is functionally linked to cadherins and small GTPases. 2009, Pubmed , Xenbase
Hämmerle, The spatio-temporal and subcellular expression of the candidate Down syndrome gene Mnb/Dyrk1A in the developing mouse brain suggests distinct sequential roles in neuronal development. 2008, Pubmed
Hämmerle, Expression patterns and subcellular localization of the Down syndrome candidate protein MNB/DYRK1A suggest a role in late neuronal differentiation. 2003, Pubmed
Hikasa, Regulation of TCF3 by Wnt-dependent phosphorylation during vertebrate axis specification. 2010, Pubmed , Xenbase
Himpel, Specificity determinants of substrate recognition by the protein kinase DYRK1A. 2000, Pubmed
Hong, Shared molecular mechanisms regulate multiple catenin proteins: canonical Wnt signals and components modulate p120-catenin isoform-1 and additional p120 subfamily members. 2010, Pubmed , Xenbase
Huelsken, New aspects of Wnt signaling pathways in higher vertebrates. 2001, Pubmed , Xenbase
Iioka, Kaiso is a bimodal modulator for Wnt/beta-catenin signaling. 2009, Pubmed , Xenbase
Johnson, HER2/ErbB2-induced breast cancer cell migration and invasion require p120 catenin activation of Rac1 and Cdc42. 2010, Pubmed
Kelly, NLS-dependent nuclear localization of p120ctn is necessary to relieve Kaiso-mediated transcriptional repression. 2004, Pubmed
Kim, Homeodomain-interacting protein kinase 2 (HIPK2) targets beta-catenin for phosphorylation and proteasomal degradation. 2010, Pubmed , Xenbase
Kim, Isolation and characterization of XKaiso, a transcriptional repressor that associates with the catenin Xp120(ctn) in Xenopus laevis. 2002, Pubmed , Xenbase
Kim, Non-canonical Wnt signals are modulated by the Kaiso transcriptional repressor and p120-catenin. 2004, Pubmed , Xenbase
Klaus, Wnt signalling and its impact on development and cancer. 2008, Pubmed
Lai, Wnt/Fz signaling and the cytoskeleton: potential roles in tumorigenesis. 2009, Pubmed
Lee, Homeodomain-interacting protein kinases (Hipks) promote Wnt/Wg signaling through stabilization of beta-catenin/Arm and stimulation of target gene expression. 2009, Pubmed
Liu, Control of beta-catenin phosphorylation/degradation by a dual-kinase mechanism. 2002, Pubmed , Xenbase
Liu, P120-catenin isoforms 1A and 3A differently affect invasion and proliferation of lung cancer cells. 2009, Pubmed
Louie, Modulation of the beta-catenin signaling pathway by the dishevelled-associated protein Hipk1. 2009, Pubmed , Xenbase
MacDonald, Wnt/beta-catenin signaling: components, mechanisms, and diseases. 2009, Pubmed , Xenbase
Moon, WNT and beta-catenin signalling: diseases and therapies. 2004, Pubmed
Moon, Wnt/beta-catenin pathway. 2005, Pubmed
Mosimann, Beta-catenin hits chromatin: regulation of Wnt target gene activation. 2009, Pubmed
Oh, GSK-3 phosphorylates delta-catenin and negatively regulates its stability via ubiquitination/proteosome-mediated proteolysis. 2009, Pubmed
Okui, High-level expression of the Mnb/Dyrk1A gene in brain and heart during rat early development. 1999, Pubmed
Park, Function and regulation of Dyrk1A: towards understanding Down syndrome. 2009, Pubmed
Park, Frodo links Dishevelled to the p120-catenin/Kaiso pathway: distinct catenin subfamilies promote Wnt signals. 2006, Pubmed , Xenbase
Park, Kaiso/p120-catenin and TCF/beta-catenin complexes coordinately regulate canonical Wnt gene targets. 2005, Pubmed , Xenbase
Perez-Moreno, Loss of p120 catenin and links to mitotic alterations, inflammation, and skin cancer. 2008, Pubmed
Perez-Moreno, p120-catenin mediates inflammatory responses in the skin. 2006, Pubmed
Prokhortchouk, The p120 catenin partner Kaiso is a DNA methylation-dependent transcriptional repressor. 2001, Pubmed
Reynolds, Emerging roles for p120-catenin in cell adhesion and cancer. 2004, Pubmed
Reynolds, Regulation of cadherin stability and turnover by p120ctn: implications in disease and cancer. 2004, Pubmed
Ruzov, The non-methylated DNA-binding function of Kaiso is not required in early Xenopus laevis development. 2009, Pubmed , Xenbase
Ruzov, The interaction of xKaiso with xTcf3: a revised model for integration of epigenetic and Wnt signalling pathways. 2009, Pubmed , Xenbase
Seifert, DYRK1A phosphorylates caspase 9 at an inhibitory site and is potently inhibited in human cells by harmine. 2008, Pubmed
Shi, Increased dosage of Dyrk1A alters alternative splicing factor (ASF)-regulated alternative splicing of tau in Down syndrome. 2008, Pubmed
Shindoh, Cloning of a human homolog of the Drosophila minibrain/rat Dyrk gene from "the Down syndrome critical region" of chromosome 21. 1996, Pubmed
Smith, Functional screening of 2 Mb of human chromosome 21q22.2 in transgenic mice implicates minibrain in learning defects associated with Down syndrome. 1997, Pubmed
Song, Isolation of human and murine homologues of the Drosophila minibrain gene: human homologue maps to 21q22.2 in the Down syndrome "critical region". 1996, Pubmed
Spring, The catenin p120ctn inhibits Kaiso-mediated transcriptional repression of the beta-catenin/TCF target gene matrilysin. 2005, Pubmed
Tejedor, MNB/DYRK1A as a multiple regulator of neuronal development. 2011, Pubmed
van Amerongen, Towards an integrated view of Wnt signaling in development. 2009, Pubmed
van Roy, A role for Kaiso-p120ctn complexes in cancer? 2005, Pubmed , Xenbase
Verheyen, Regulation of Wnt/beta-catenin signaling by protein kinases. 2010, Pubmed
Wegiel, The role of DYRK1A in neurodegenerative diseases. 2011, Pubmed
Wend, Wnt signaling in stem and cancer stem cells. 2010, Pubmed
Wildenberg, p120-catenin and p190RhoGAP regulate cell-cell adhesion by coordinating antagonism between Rac and Rho. 2006, Pubmed
Xiao, Role of p120-catenin in cadherin trafficking. 2007, Pubmed
