XB-ART-44918
PLoS One
2012 Jan 01;72:e32318. doi: 10.1371/journal.pone.0032318.
Show Gene links
Show Anatomy links
Targeted inactivation of Snail family EMT regulatory factors by a Co(III)-Ebox conjugate.
???displayArticle.abstract???
Snail family proteins are core EMT (epithelial-mesenchymal transition) regulatory factors that play essential roles in both development and disease processes and have been associated with metastasis in carcinomas. Snail factors are required for the formation of neural crest stem cells in most vertebrate embryos, as well as for the migratory invasive behavior of these cells. Snail factors have recently been linked to the formation of cancer stem cells, and expression of Snail proteins may be associated with tumor recurrence and resistance to chemotherapy and radiotherapy. We report that Co(III)-Ebox is a potent inhibitor of Snail-mediated transcriptional repression in breast cancer cells and in the neural crest of Xenopus. We further show that the activity of Co(III)-Ebox can be modulated by temperature, increasing the utility of this conjugate as a Snail inhibitor in model organisms. We exploit this feature to further delineate the requirements for Snail function during neural crest development, showing that in addition to the roles that Snail factors play in neural crest precursor formation and neural crest EMT/migration, inhibition of Snail function after the onset of neural crest migration leads to a loss of neural crest derived melanocytes. Co(III)-Ebox-mediated inhibition therefore provides a powerful tool for analysing the function of these core EMT factors with unparalleled temporal resolution. Moreover, the potency of Co(III)-Ebox as a Snail inhibitor in breast cancer cells suggests its potential as a therapeutic inhibitor of tumor progression and metastasis.
???displayArticle.pubmedLink??? 22393397
???displayArticle.pmcLink??? PMC3290632
???displayArticle.link??? PLoS One
???displayArticle.grants??? [+]
R01CA114058 NCI NIH HHS , U54CA151880 NCI NIH HHS , R01 CA114058 NCI NIH HHS , U54 CA151880 NCI NIH HHS
Species referenced: Xenopus laevis
Genes referenced: actl6a cdh1 egr2 foxd3 itk snai1 snai2 sox10 tubb2b twist1
GO keywords: neural crest cell migration [+]
epithelial to mesenchymal transition
DNA binding transcription factor activity
neural crest cell development
???displayArticle.disOnts??? cancer
???attribute.lit??? ???displayArticles.show???
|
|
Figure 3. Co(III)-Ebox inhibits Snail-mediated neural crest cell specification in Xenopus via a temperature-dependent mechanism. (A) In situ hybridization of Sox10 expression showing neural crest formation (left) and Twist expression showing neural crest migration (right) of embryos injected with Co(III)-Ebox into one cells of embryos at the 8-cell stage. Embryos were co-injected with β-galactosidase mRNA as a lineage tracer (red staining). Neural crest forming/migrating regions indicated with arrowheads on the injected side. (B, C) In situ hybridization showing the neural crest of control embryos or embryos injected with Co(III)-sb, Ebox, Co(III)-EboxMut or Co(III)-Ebox and grown at 14 (B) or 27 (C). Top panel: whole mount in situ hybridization showing FoxD3 expression in the neural crest and Krox20 expression in rhombomeres 3/5 of the CNS. For FoxD3 embryos reared at 14, Co(III)-sb n = 12; Ebox n = 16; Co(III)-EboxMut n = 16; and Co(III)-Ebox n = 13. For FoxD3 embryos reared at 27, Co(III)-sb = 13; Ebox n = 18; Co(III)-EboxMut n = 14; and Co(III)-Ebox n = 18. Bottom panel: expression of Sox10 in the neural crest and Krox20 (blue arrowheads). For Sox10 embryos reared at 14, Co(III)-sb n = 21; Ebox n = 33; Co(III)-EboxMut n = 35; and Co(III)-Ebox n = 38. For Sox10 embryos reared at 27, Co(III)-sb = 33; Ebox n = 35; Co(III)-EboxMut n = 35; and Co(III)-Ebox n = 36. Loss of Sox10 and FoxD3 is seen in the neural crest forming regions of embryos treated with Co(III)-Ebox grown at 27 (red arrowheads). (D) Cartoon representation of expected in situ hybridization result for Krox20 and neural crest markers (Sox10 and FoxD3) at stage 17. Black staining represents neural crest forming regions visualized by in situ hybridization for Sox10 or FoxD3 and indicated by red arrows. Pale blue staining indicates hindbrain forming regions of rhombomeres 3 and 5 visualized by in situ hybridization with Krox20 and indicated by blue arrows. (E) Cartoon representation of expected in situ hybridization result for Krox20 and neural crest markers (Sox10 and Twist) during neural crest cell migration. Black staining represents migrating neural crest regions visualized by in situ hybridization for Sox10 or Twist and indicated by red arrows. Pale blue staining indicates hindbrain forming regions of rhombomeres 3 and 5 visualized by in situ hybridization with Krox20 and indicated by blue arrows. (F) Co(III)-Ebox incubated in embryo lysate for 0 to 24 hours retains the and ability to inhibit XSnai2 DNA binding as visualized by EMSA. |
|
|
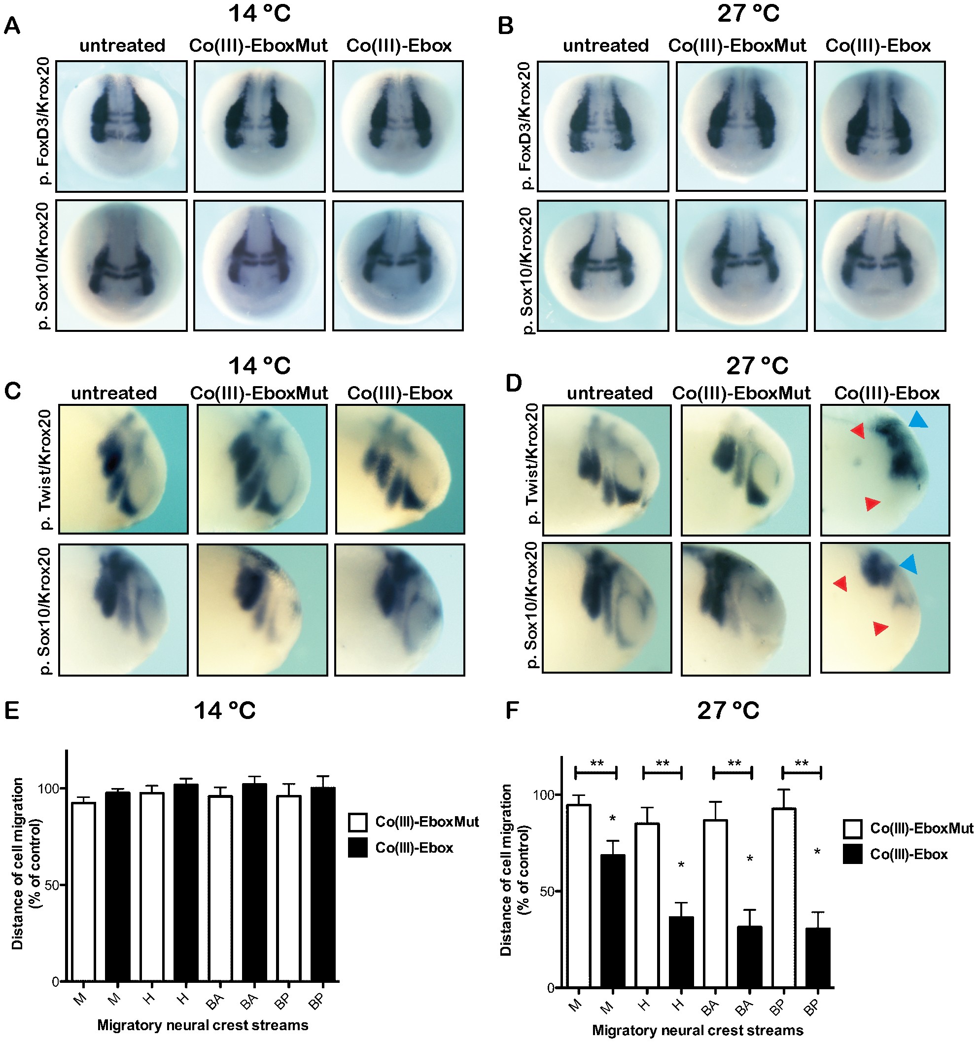
Figure 4. Co(III)-Ebox impairs neural crest cell migration in Xenopus embryos independently of neural crest specification. (A) In situ hybridization showing neural crest of embryos injected with Co(III)-Ebox or Co(III)-EboxMut during neurulation stages maintained at 14 (A, C) or 27 (B, D). (A, B) Co(III)-Ebox does not affect pre-migratory neural crest at 14 (A) or 27 (B) seen by in situ hybridization for FoxD3 (top panel) or Sox10 (bottom panel) For FoxD3 embryos maintained at 14, untreated n = 14; Co(III)-EboxMut n = 15; and Co(III)-Ebox n = 15. For embryos maintained at 27, untreated = 15; Co(III)-EboxMut n = 15; and Co(III)-Ebox n = 15. For Sox10 embryos maintained at 14, untreated n = 12; Co(III)-EboxMut n = 15; and Co(III)-Ebox n = 15. For embryos maintained at 27, untreated = 15; Co(III)-EboxMut n = 15; and Co(III)-Ebox n = 15. Krox20 is used to visualize non neural crest tissue in the hindbrain. (C) Embryos treated with Co(III)-Ebox have normal neural crest migration at 14. (D) Embryos treated with Co(III)-Ebox grown at 27 show impaired neural crest migration (red arrowheads) visualized by in situ hybridization for Twist and Krox20 (top panel) or Sox10 and Krox20 (bottom panel). For Twist embryos maintained at 14, untreated n = 14; Co(III)-EboxMut n = 14; and Co(III)-Ebox n = 14. For embryos maintained at 27, untreated n = 11; Co(III)-EboxMut n = 10; and Co(III)-Ebox n = 17. For Sox10 embryos maintained at 14, untreated n = 14; Co(III)-EboxMut n = 11; and Co(III)-Ebox n = 12. For embryos maintained at 27, untreated n = 13; Co(III)-EboxMut n = 12; and Co(III)-Ebox n = 14. (E, F) Quantification of normalized neural crest migration from Twist expression represented as means s.e.m. M = mandibular, H = hyoid, BA = anterior branchial, BP = posterior branchial. (E) T-tests determined no significant difference between embryos at 14. (F) T-tests determined that neural crest streams of embryos treated with Co(III)-Ebox are significantly different from controls [single star (*), M, P = 0.0002; H, P<0.0001; BA, P<0.0001 and BP, P<0.0001] and from embryos treated with Co(III)-EboxMut [double stars (**)] M, P = 0.0245; H, P = 0.0004, BA, P = 0.0005; and BP, P = 0.0001] at 27. |
|
|
Figure 5. Temperature modulation of Co(III)-Ebox-mediated Snail inhibition reveals a requirement for Snail in melanocyte formation. Neurula stage embryos injected with Co(III)-Ebox or Co(III)-EboxMut in the archenteron space were maintained at 14 and (A) neural crest migration visualized by whole mount in situ hybridization for Twist expression. Krox20 is used to visualize rhombomeres 3/5 in the hindbrain. Untreated n = 8; Co(III)-EboxMut n = 8; and Co(III)-Ebox n = 12. (B) Quantification of mandibular, hyoid and branchial streams of neural crest cells are represented as the distance migrated as a percentage of control embryos. T-tests determined that neither Co(III)-EboxMut nor Co(III)-Ebox had a significant effect on neural crest cell migration. (C) Sibling embryos were maintained until swimming tadpole stages at 14 (top panel) or 27 (bottom panel) when melanocyte formation could be assessed. Arrowheads point to regions of diminished melanocytes. For embryos maintained at 14, untreated n = 12; Co(III)-EboxMut n = 12; and Co(III)-Ebox n = 12. For embryos maintained at 27, untreated n = 12; Co(III)-EboxMut n = 12; and Co(III)-Ebox n = 13. (D) Same embryos were maintained until swimming tadpole stages at 14 (top panel) or 27 (bottom panel) when craniofacial cartilage formation could be assessed. Cartliage was stained with Alcian blue and dissected to visualize cartilage formation. (E) Injected embryos were reared at 14 (top panel) or 27 (bottom panel) until stage 28 and glial cell formation was visualized by whole mount in situ hybridization for FoxD3 expression. For embryos maintained at 14, untreated n = 15; Co(III)-EboxMut n = 17; and Co(III)-Ebox n = 11. For embryos maintained at 27, untreated n = 15; Co(III)-EboxMut n = 15; and Co(III)-Ebox n = 22. (F) Injected embryos were reared at 14 (top panel) or 27 (bottom panel) until stage 28 and primary neuron formation was visualized by whole mount in situ hybridization for N-tubulin expression. For embryos maintained at 14, untreated n = 15; Co(III)-EboxMut n = 17; and Co(III)-Ebox n = 13. For embryos maintained at 27, untreated n = 20; Co(III)-EboxMut n = 21; and Co(III)-Ebox n = 21. |
|
|
Figure 1. Co(III)-Ebox alleviates murine Snai1-mediated E-cadherin promoter repression.(A) Chemical structures; Co(III) Schiff base complex, Co(III)-sb; Ebox duplex oligonucleotide, Ebox; Co(III)-DNA conjugate with 2-base pair substitution in the Ebox region; Co(III)-EboxMut; Co(III)-DNA conjugate targeted to Snail factors, Co(III)-Ebox. (B) E-cadherin reporter gene activity in MCF7 cells expressing MSnail treated with Co(III)-Ebox from 0 to 15 nM. Data are represented as means ± s.e.m., n = 4. T-tests determined statistical significance from controls of 10 nM (P = 0.0034), 12.5 nM (P = 0.0060) and 15 nM (P = 0.0109) (*). (C) E-cadherin reporter gene activity in MCF7 cells expressing MSnail treated with 15 nM Co(III)-sb, Ebox, Co(III)-EboxMut or Co(III)-Ebox. Data are represented as means ± s.e.m., n = 4. T-tests determined statistical significance from controls of Co(III)-EboxMut (P = 0.0214) and Co(III)-Ebox (P = 0.0035) (*). Co(III)-Ebox to be significantly different from Co(III)-EboxMut (P = 0.0008) (**). (D) E-cadherin reporter gene activity in MCF7 cells transfected with pCS2+ (vector) treated with 15 nM Co(III)-sb, Ebox, Co(III)-EboxMut or Co(III)-Ebox. Data are represented as means ± s.e.m., n = 4. T-tests determined no statistical significance between the means. (E) MCF7 cell viability after treatment with Co(III)-Ebox at indicated concentrations after 24 h. Data are represented as means ± s.e.m., n = 3. T-tests determined no statistical significance between the means. |
|
|
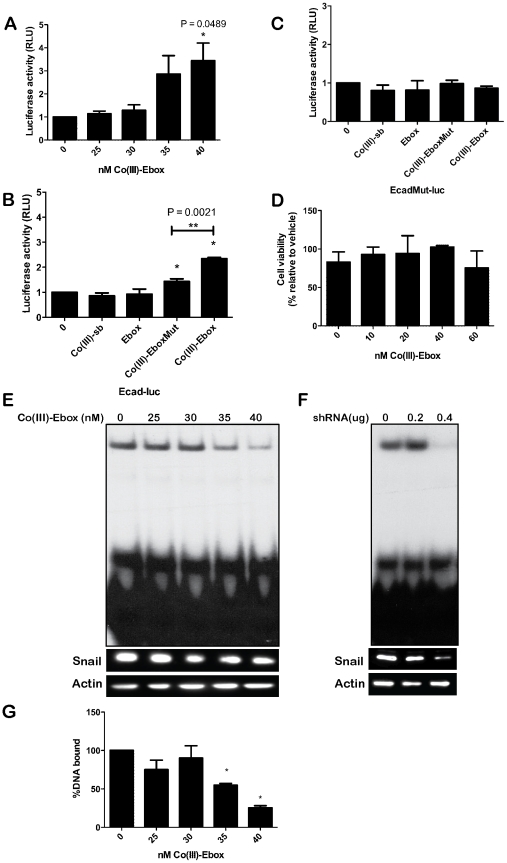
Figure 2. Co(III)-Ebox binds target proteins to alleviate transcriptional repression in metastatic MDA-MB-231 cells.(A) E-cadherin reporter gene activity in MDA-MB-231 cells treated with Co(III)-Ebox from 0 to 40 nM. Data are represented as means ± s.e.m., n = 4. T-tests determined statistical significance from controls of 40 nM (P = 0.0489) (*). (B) E-cadherin reporter gene activity in MDA-MB-231 cells treated with 35 nM Co(III)-sb, Ebox, Co(III)-EboxMut or Co(III)-Ebox. Data are represented as means ± s.e.m., n = 4. T-tests determined statistical significance from controls of Co(III)-EboxMut (P = 0.0290) and Co(III)-Ebox (P = 0.0001) (*). Co(III)-Ebox to be significantly different from Co(III)-EboxMut (P = 0.0008) (**). (C) Luciferase reporter gene activity in MDA-MB-231 cells with EcadMut-luc reporter treated with 35 nM Co(III)-sb, Ebox, Co(III)-EboxMut or Co(III)-Ebox. Data are represented as means ± s.e.m., n = 4. T-tests determined no statistical significance between the means. (D) MDA-MB-231 cell viability after treatment with Co(III)-Ebox at indicated concentrations after 24 h. Data are represented as means ± s.e.m., n = 3. T-tests determined no statistical significance between the means. (E) Inhibition of Snail DNA binding in MDA-MB-231 cells after 24 h with 0 to 40 nM Co(III)-Ebox. A representative EMSA of triplicate samples is shown with Western blots of Snai1 and Actin. (F) A representative EMSA of MDA-MB-231 cells treated with shRNA targeting Snai1 with Western blots of Snai1 and Actin. (G) Quantification of the percentage of Slug probe bound to Snai1 in (E) by using a STORM 680 phosphoimager. Data are represented as the means ± s.e.m., n = 3. |
|
|
Figure 6. Proposed model for the temperature-dependent inactivation of proteins targeted by Co(III)-Ebox. |
References [+] :
Aigner,
The transcription factor ZEB1 (deltaEF1) promotes tumour cell dedifferentiation by repressing master regulators of epithelial polarity.
2007, Pubmed
Aigner, The transcription factor ZEB1 (deltaEF1) promotes tumour cell dedifferentiation by repressing master regulators of epithelial polarity. 2007, Pubmed
Alves, Slug is overexpressed in gastric carcinomas and may act synergistically with SIP1 and Snail in the down-regulation of E-cadherin. 2007, Pubmed
Aoki, Sox10 regulates the development of neural crest-derived melanocytes in Xenopus. 2003, Pubmed , Xenbase
Asbell, Efficacy of cobalt chelates in the rabbit eye model for epithelial herpetic keratitis. 1998, Pubmed
Aybar, Snail precedes slug in the genetic cascade required for the specification and migration of the Xenopus neural crest. 2003, Pubmed , Xenbase
Bellmeyer, The protooncogene c-myc is an essential regulator of neural crest formation in xenopus. 2003, Pubmed , Xenbase
Blanco, Correlation of Snail expression with histological grade and lymph node status in breast carcinomas. 2002, Pubmed
Bolós, The transcription factor Slug represses E-cadherin expression and induces epithelial to mesenchymal transitions: a comparison with Snail and E47 repressors. 2003, Pubmed
Carl, Inhibition of neural crest migration in Xenopus using antisense slug RNA. 1999, Pubmed , Xenbase
Carver, The mouse snail gene encodes a key regulator of the epithelial-mesenchymal transition. 2001, Pubmed
Chandler, The role of the slug transcription factor in cell migration during corneal re-epithelialization in the dog. 2007, Pubmed
Comijn, The two-handed E box binding zinc finger protein SIP1 downregulates E-cadherin and induces invasion. 2001, Pubmed
de Herreros, Snail family regulation and epithelial mesenchymal transitions in breast cancer progression. 2010, Pubmed
DiMeo, A novel lung metastasis signature links Wnt signaling with cancer cell self-renewal and epithelial-mesenchymal transition in basal-like breast cancer. 2009, Pubmed
Elloul, Snail, Slug, and Smad-interacting protein 1 as novel parameters of disease aggressiveness in metastatic ovarian and breast carcinoma. 2005, Pubmed
Emadi Baygi, Slug/SNAI2 regulates cell proliferation and invasiveness of metastatic prostate cancer cell lines. 2010, Pubmed
Epstein, Efficacy of topical cobalt chelate CTC-96 against adenovirus in a cell culture model and against adenovirus keratoconjunctivitis in a rabbit model. 2006, Pubmed
Fillmore, Human breast cancer cell lines contain stem-like cells that self-renew, give rise to phenotypically diverse progeny and survive chemotherapy. 2008, Pubmed
Foubert, Key signalling nodes in mammary gland development and cancer. The Snail1-Twist1 conspiracy in malignant breast cancer progression. 2010, Pubmed
Geradts, Nuclear Snail1 and nuclear ZEB1 protein expression in invasive and intraductal human breast carcinomas. 2011, Pubmed
Goswami, Identification of invasion specific splice variants of the cytoskeletal protein Mena present in mammary tumor cells during invasion in vivo. 2009, Pubmed
Gupta, The melanocyte differentiation program predisposes to metastasis after neoplastic transformation. 2005, Pubmed
Hajra, The SLUG zinc-finger protein represses E-cadherin in breast cancer. 2002, Pubmed
Harney, Targeted inhibition of Snail family zinc finger transcription factors by oligonucleotide-Co(III) Schiff base conjugate. 2009, Pubmed , Xenbase
Hemavathy, The repressor function of snail is required for Drosophila gastrulation and is not replaceable by Escargot or Worniu. 2004, Pubmed
Honoré, Sox10 is required for the early development of the prospective neural crest in Xenopus embryos. 2003, Pubmed , Xenbase
Hwang, SNAIL regulates interleukin-8 expression, stem cell-like activity, and tumorigenicity of human colorectal carcinoma cells. 2011, Pubmed
Kouros-Mehr, Candidate regulators of mammary branching morphogenesis identified by genome-wide transcript analysis. 2006, Pubmed
Kuphal, Snail-regulated genes in malignant melanoma. 2005, Pubmed
LaBonne, Neural crest induction in Xenopus: evidence for a two-signal model. 1998, Pubmed , Xenbase
LaBonne, Induction and patterning of the neural crest, a stem cell-like precursor population. 1998, Pubmed , Xenbase
LaBonne, Snail-related transcriptional repressors are required in Xenopus for both the induction of the neural crest and its subsequent migration. 2000, Pubmed , Xenbase
Le Douarin, Neural crest cell plasticity and its limits. 2004, Pubmed
Louie, A cobalt complex that selectively disrupts the structure and function of zinc fingers. 1998, Pubmed
Mani, The epithelial-mesenchymal transition generates cells with properties of stem cells. 2008, Pubmed
Martin, Expression of the transcription factors snail, slug, and twist and their clinical significance in human breast cancer. 2005, Pubmed
Murray, Multiple functions of Snail family genes during palate development in mice. 2007, Pubmed
Nieto, Control of cell behavior during vertebrate development by Slug, a zinc finger gene. 1994, Pubmed
Olmeda, SNAI1 is required for tumor growth and lymph node metastasis of human breast carcinoma MDA-MB-231 cells. 2007, Pubmed
Schwartz, Herpes simplex virus type 1 entry is inhibited by the cobalt chelate complex CTC-96. 2001, Pubmed
Takeuchi, Inhibition of thermolysin and human alpha-thrombin by cobalt(III) Schiff base complexes. 1999, Pubmed
Taylor, SoxE factors function equivalently during neural crest and inner ear development and their activity is regulated by SUMOylation. 2005, Pubmed , Xenbase
Thomas, FOXD3 regulates the lineage switch between neural crest-derived glial cells and pigment cells by repressing MITF through a non-canonical mechanism. 2009, Pubmed
Tucker, Neural crest cells: a model for invasive behavior. 2004, Pubmed
Vandewalle, SIP1/ZEB2 induces EMT by repressing genes of different epithelial cell-cell junctions. 2005, Pubmed
Vega, Snail blocks the cell cycle and confers resistance to cell death. 2004, Pubmed
Vernon, Tumor metastasis: a new twist on epithelial-mesenchymal transitions. 2004, Pubmed , Xenbase
Wu, Slug antagonizes p53-mediated apoptosis of hematopoietic progenitors by repressing puma. 2005, Pubmed
Yang, Pak1 phosphorylation of snail, a master regulator of epithelial-to-mesenchyme transition, modulates snail's subcellular localization and functions. 2005, Pubmed
