Click here to close
Hello! We notice that you are using Internet Explorer, which is not supported by Xenbase and may cause the site to display incorrectly.
We suggest using a current version of Chrome,
FireFox, or Safari.
Amphibian in vitro heart induction: a simple and reliable model for the study of vertebrate cardiac development.
Ariizumi T, Kinoshita M, Yokota C, Takano K, Fukuda K, Moriyama N, Malacinski GM, Asashima M.
???displayArticle.abstract???
Amphibian embryos are an excellent model system for analyzing the mechanisms of vertebrate cardiogenesis. Studies of heart development in Xenopus have, for example, revealed that the inductive interaction of the heart primordia with the adjacent underlying endoderm and dorsal lip starts at the early stages of gastrulation. However, the molecular basis of those early inductive events and the genes expressed during the early phases of heart differentiation remain largely unknown. Amphibian blastula embryos contain pluripotent cells in their ectodermal region, called the "animal cap," which fortunately can be exploited for understanding a variety of organogenesis processes. Despite an enormous potential for analysis, the use of this system in cardiogenesis research has languished due to a lack of information concerning appropriate culture methods. Herein we report conditions for generating an in vitro heart induction system and present evidence from two types of in vivo transplantations, that the cultured heart rudiment can develop and function in the adult organism. It is expected that the fundamental principles established in this model system will provide a versatile research platform for a variety of organ engineering projects, including modifying in vitro organ growth with exogenous components (e.g. various growth factors) and developing methods for preparing tissue for transplantation.
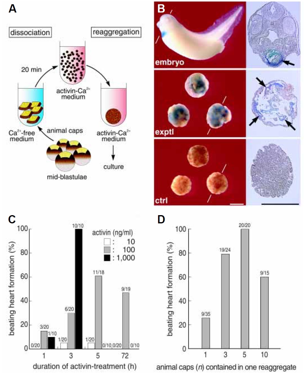
Fig. 1. In vitro heart induction system using embryonic pluripotent cells. (A) The
dissociation/reaggregation protocol for in vitro heart induction. The cell adhesion of mid-blastula
animal caps were loosened in Ca2+-free medium. Dissociated (by gentle pipetting) cells began
to form a spherical reaggregate in the medium containing Ca2+ and an appropriate concentration
of activin. (B) Xenopus cardiac troponin I (XTnIc), a marker gene for myocardial differentiation,
expressed specifically in myocardium of a normal 3-day-old embryo (upper). The dissociated
animal cap cells formed spherical reaggregates, regardless of whether they had been treated
with activin. However, untreated reaggregates showed negative staining of the XTnIc signal
after they were cultured for 3 days (lower). XTnIc signals were detected only in activin-treated
reaggregates (middle). Note the XTnIc signals (arrows) at the tubular hearts on the transverse
sections of the normal embryo and the activin-treated reaggregate. Scale bar, 0.5 mm. (C)
Activin frequently induced beating hearts at concentrations higher than 100 ng/ml. The
frequency of beating-heart formation reached 100% when the animal cap cells were treated
with 1,000 ng/ml activin for 3 h. Each reaggregate was comprised of 10 animal caps (approx.
2,000 cells). (D) The number of cells contained in a reaggregate also affected heart formation.
The dissociated cells were treated with 100 ng/ml activin for 5 h in this experiment. The
frequency of heart formation reached 100% when 5 animal caps (approx. 1,000 cells) were
contained in a reaggregate. The number on the top of each column refers to the number of
reaggregates with beating hearts per the total number of reaggregates.
Fig. 2. Gene expression patterns of the in vitro-induced heart rudiments. (A) Comparison of early gene expression patterns between the intact
(undissociated) and dissociated/reaggregated animal caps after activin treatment (100 ng/ml). The left-hand column indicates the time course of gene
expressions in the intact but activin-induced animal caps. Neural and mesoderm differentiation markers (XSox2 and Xbra/XWnt-11/XNot, respectively)
expressed constantly when the animal caps were treated with activin for more than 3 h. Conversely, the expressions of XGATA-4 (a marker for both heart
and anteriorendoderm), XHex (for anteriorendoderm), and XSox17β (for pan-endoderm) disappeared by treating with activin for more than 9 h. Note that
XNkx2.5, an early heart-field marker, was never detected in these samples. The right-hand column shows the profile of gene expressions in the animal caps
after the combined activin and dissociation/reaggregation treatments. In contrast to the profile in the left-hand column, the expressions of the neural and
mesoderm markers were faded out by exposure to activin for more than 5 h. The expressions of XGATA-4 and XHex were maintained for at least 9 h after
the beginning of activin treatment. Note that XNkx2.5 was initially detected at 5 h after the beginning of activin treatment and gradually increased its expression
level. ODC, loading control; (RT-), negative control lacking reverse transcriptase. (B) Gene expression patterns in the intact or reaggregated animal caps
cultured for 3 days. Non-activin-induced cells expressed none of the markers even after they were subjected to the dissociation/reaggregation protocol (lanes
1 and 3). Activin treatment (100 ng/ml, 5 h) induced the expression of the pan-neural (NCAM), muscle (ms-actin), and notochord (Col II) markers in intact animal
caps cultured for 3 days (lane 2). No heart-specific marker was detected in these samples. By contrast, the reaggregates consisting of activin-induced cells
exclusively expressed all of the heart-differentiation markers, such as XNkx2.5, XGATA-4, XTbx5, XMHCα, XTnIc, and XANF (lane 4). The expression of
endodermin (edd), a pan-endoderm marker, was induced by activin treatment, irrespective of dissociation/reaggregation (lanes 2 and 4). EF1α, loading control;
(RT-), negative control lacking reverse transcriptase.
Fig. 3.In vivo transplantation of the in vitro-induced heart
rudiments. (A) Two types of in vivo heart transplantations.
Following preculture for 1 day, a fragment of reaggregate was
transplanted as donor tissue into late neurulae. The original
heart rudiment of the host embryo was replaced with a donor
heart rudiment in replacement transplantation, while a donor
fragment was inserted into a slit made in the hostâs abdomen
in ectopic transplantation. (B) Embryos that received a replacement
transplantation of an in vitro-induced heart developed
normally for 5 days. The substitute heart (arrow) was
beating regularly and contained a small amount of host blood
cells in its interior. Scale bar, 1 mm. (C) Embryos which
received an ectopic transplantation developed normally without
edema formation. The ectopic heart (arrow) contained a
large number of red blood cells derived from the host embryo.
Scale bar, 1 mm. (D) Cell-lineage analysis of an ectopic
transplantation revealed that the ectopic heart (red, arrow)
contained blood cells (green, asterisk) of the host. The external
view of the embryo is shown in the upper right. Scale bar,
0.1 mm. (E) A young frog which was ectopically transplanted
with an in vitro-induced heart rudiment at the neurula stage.
In vitro-induced hearts remained in the recipientsâ left abdomen
even after they had metamorphosed into frogs. An
ectopic heart (arrow) filled with red blood cells can easily be
seen through the thin skin. (F) Example of internal anatomy of
an 1-year-old frog with a well-developed ectopic heart. The
ectopic heart (h) adjacent to the hostâs intestine was incorporated
into the hostâs vascular system. The blood from the
hostâs mesenteric artery (black arrows) was flowing into the
hostâs anterior abdominal vein (white arrows) via the ectopic
heart. Scale bar, 5 mm. (G) Histological section of an ectopic
heart. The heart can be divided into two chambers, a thin
atrium (a) and a thick ventricle (v), based on the thickness of
myocardium. r, red blood cells; scale bar, 0.5 mm.