Click here to close
Hello! We notice that you are using Internet Explorer, which is not supported by Xenbase and may cause the site to display incorrectly.
We suggest using a current version of Chrome,
FireFox, or Safari.
Nature
2011 Nov 16;4797373:410-4. doi: 10.1038/nature10607.
Show Gene links
Show Anatomy links
A heteromeric Texas coral snake toxin targets acid-sensing ion channels to produce pain.
Bohlen CJ, Chesler AT, Sharif-Naeini R, Medzihradszky KF, Zhou S, King D, Sánchez EE, Burlingame AL, Basbaum AI, Julius D.
???displayArticle.abstract???
Natural products that elicit discomfort or pain represent invaluable tools for probing molecular mechanisms underlying pain sensation. Plant-derived irritants have predominated in this regard, but animal venoms have also evolved to avert predators by targeting neurons and receptors whose activation produces noxious sensations. As such, venoms provide a rich and varied source of small molecule and protein pharmacophores that can be exploited to characterize and manipulate key components of the pain-signalling pathway. With this in mind, here we perform an unbiased in vitro screen to identify snake venoms capable of activating somatosensory neurons. Venom from the Texas coral snake (Micrurus tener tener), whose bite produces intense and unremitting pain, excites a large cohort of sensory neurons. The purified active species (MitTx) consists of a heteromeric complex between Kunitz- and phospholipase-A2-like proteins that together function as a potent, persistent and selective agonist for acid-sensing ion channels (ASICs), showing equal or greater efficacy compared with acidic pH. MitTx is highly selective for the ASIC1 subtype at neutral pH; under more acidic conditions (pH < 6.5), MitTx massively potentiates (>100-fold) proton-evoked activation of ASIC2a channels. These observations raise the possibility that ASIC channels function as coincidence detectors for extracellular protons and other, as yet unidentified, endogenous factors. Purified MitTx elicits robust pain-related behaviour in mice by activation of ASIC1 channels on capsaicin-sensitive nerve fibres. These findings reveal a mechanism whereby snake venoms produce pain, and highlight an unexpected contribution of ASIC1 channels to nociception.
Figure 2. MitTx activates ASICsa, Current-voltage relationships of MitTx (300 nM)-evoked conductances from TG neurons (whole-cell configuration) demonstrate higher permeability for Na+ over Cs+. The intracellular solution contained 150 mM Na+, and a leftward-shift in the reversal potential was observed when the major extracellular cation was changed from 150 mM Na+ to 150 mM Cs+. b, Voltage clamp recordings show that ASIC1b-expressing oocytes respond to both extracellular acidification (H+, pH 4) and MitTx, but are insensitive to MitTxα (30 nM) or MitTxβ (300 nM) individually. Toxin-evoked responses were blocked by amiloride (Amil, 1mM). c, MitTx (75 nM)-evoked currents are comparable in magnitude to pH 4-evoked currents in ASIC1b-expressing oocytes. Toxin responses are non-desensitizing and persistent compared to transient proton-evoked currents. d, Dose-response analysis of toxin-evoked currents normalized to maximal pH 4-evoked response in ASIC-expressing oocytes. Data were fit to the Hill equation. e, MitTx (75 nM) is a poor ASIC2a agonist, but dramatically potentiates pH 5.5-evoked responses. f, pH dose-response of ASIC2a in the absence (dark green) or presence (light green) of 75 nM MitTx. Data were fit to the Hill equation. g, PcTx1 (100 nM) inhibits both pH 6- and MitTx-evoked currents in ASIC1a-expressing oocytes. h, MitTx occludes PcTx1 inhibition. Vertical scale bars: 1μA; horizontal bars: 1 min; Vh = -60 mV.
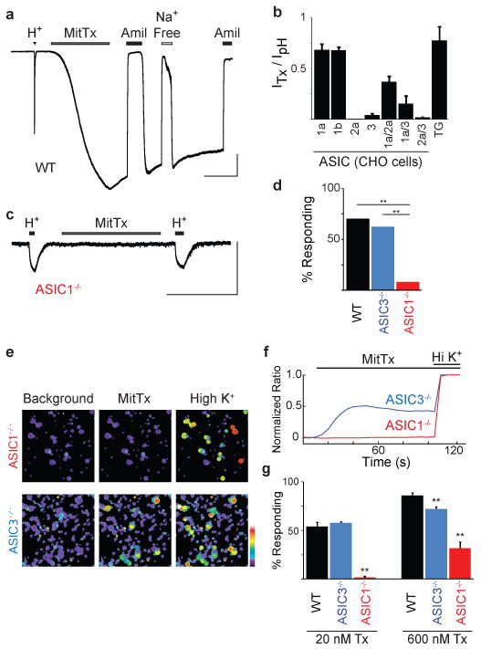
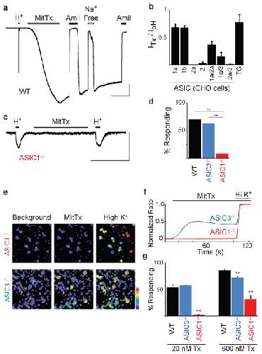
Figure 3. ASICs are the neuronal receptor for MitTxa, Whole-cell recording (Vh = -60 mV) from newborn rat TG neuron shows representative pH 4 (H+)- and MitTx (75 nM)-evoked responses. Toxin responses were blocked by amiloride (Amil; 1 mM), and eliminated when extracellular Na+ was replaced with Cs+ (Na+ Free). b, MitTx (75 nM) activates homo- and heteromeric ASIC family members expressed in CHO cells. MitTx to pH current ratios for ASIC1a or 1b (n = 3-6) resembled profile observed in TG neurons (n = 28). pH 4 was used for all ratios except for measurements of ASIC1a, in which case pH 6 was used to minimize tachyphylaxis. c, TG neurons from newborn ASIC1-/- mice lacked MitTx sensitivity. H+ indicates pH 4. d, Percentage of wild type or knockout TG neurons in which toxin-evoked currents were observed by whole cell patch clamp analysis (n = 10-30, **p < 0.01, chi-squared test). e, MitTx (20 nM) activates TG neurons from ASIC3-/-, but not ASIC1-/- mice. f, Average MitTx-evoked calcium response of TG neurons (n > 300) normalized to a high-potassium response (Hi K+). g, Fraction of neurons responding to 20 nM or 600 nM MitTx assessed by calcium imaging (n = 3-4 trials, each with > 100 cells; ** p < 0.01, one-way ANOVA with post hoc Tukey's test) Vertical scale bars: 1nA in a, 100 pA in b. Horizontal scale bars: 1 min. Error bars represent mean ± sem.
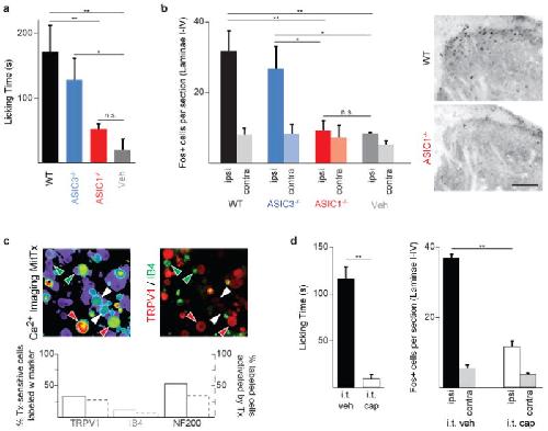
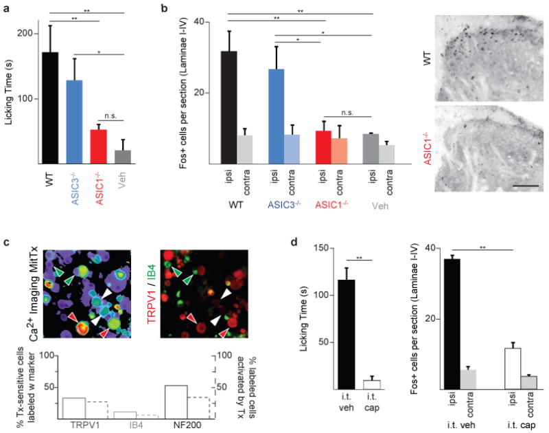
Figure 4. MitTx elicits pain behavior via ASIC1- and TRPV1-expressing nociceptorsa, Hind paws of wild-type (WT) or ASIC-knockout mice were injected with MitTx (5 μM in 20 μl PBS with 0.1% BSA) or vehicle alone. Total time spent licking the injected paw was recorded over 15 min. b, Quantification and representative images of Fos immunostaining in superficial laminae of spinal cord sections from toxin-injected mice (ipsilateral or contralateral to the injection site). Scale bar: 50 μm. For a and b, n = 4-7; *p < 0.05; **p < 0.01, one-way ANOVA with post hoc Tukey's test. c, Adult mouse DRG neurons were tested for toxin-sensitivity using calcium imaging, then stained with antibodies that mark specific subpopulations of cells. Red arrows: Tx-sensitive/TRPV1-positive cells; white arrows: Tx-sensitive/TRPV1-negative cells; green arrows, IB4-positive/Tx-insensitive cells. Percentages were counted for >200 cells per marker and graphed below. d, Intrathecal administration of capsaicin (i.t. cap, 10 μg in 5 μl), but not vehicle, eliminates behavioral response and spinal Fos induction after intraplantar toxin injection (as in a, b). n = 3–4; **p < 0.001, Student's t-test. Error bars represent mean ± sem.
Askwith,
Neuropeptide FF and FMRFamide potentiate acid-evoked currents from sensory neurons and proton-gated DEG/ENaC channels.
2000, Pubmed,
Xenbase
Askwith,
Neuropeptide FF and FMRFamide potentiate acid-evoked currents from sensory neurons and proton-gated DEG/ENaC channels.
2000,
Pubmed
,
Xenbase Basbaum,
Cellular and molecular mechanisms of pain.
2009,
Pubmed Berg,
Interfacial enzymology: the secreted phospholipase A(2)-paradigm.
2001,
Pubmed Bladen,
Taking a bite out of pain: snake venom can be both a curse and a cure when targeting acid sensing ion channels (ASICs) in the pain pathway.
2013,
Pubmed Bohlen,
A bivalent tarantula toxin activates the capsaicin receptor, TRPV1, by targeting the outer pore domain.
2010,
Pubmed
,
Xenbase Caterina,
Impaired nociception and pain sensation in mice lacking the capsaicin receptor.
2000,
Pubmed Cavanaugh,
Distinct subsets of unmyelinated primary sensory fibers mediate behavioral responses to noxious thermal and mechanical stimuli.
2009,
Pubmed Chahl,
Toxins which produce pain.
1975,
Pubmed Chen,
Interaction of acid-sensing ion channel (ASIC) 1 with the tarantula toxin psalmotoxin 1 is state dependent.
2006,
Pubmed
,
Xenbase Deval,
Acid-sensing ion channels (ASICs): pharmacology and implication in pain.
2010,
Pubmed Doley,
Protein complexes in snake venom.
2009,
Pubmed Escoubas,
Isolation of a tarantula toxin specific for a class of proton-gated Na+ channels.
2000,
Pubmed
,
Xenbase Fry,
The toxicogenomic multiverse: convergent recruitment of proteins into animal venoms.
2009,
Pubmed Jacobson,
A hierarchical approach to all-atom protein loop prediction.
2004,
Pubmed Leffler,
The role of the capsaicin receptor TRPV1 and acid-sensing ion channels (ASICS) in proton sensitivity of subpopulations of primary nociceptive neurons in rats and mice.
2006,
Pubmed Morgan,
Texas coral snake (Micrurus tener) bites.
2007,
Pubmed Nishioka,
Coral snake bite and severe local pain.
1993,
Pubmed Olivera,
Neuroscience: chemical ecology of pain.
2011,
Pubmed Poirot,
Distinct ASIC currents are expressed in rat putative nociceptors and are modulated by nerve injury.
2006,
Pubmed Price,
The DRASIC cation channel contributes to the detection of cutaneous touch and acid stimuli in mice.
2001,
Pubmed Schmidt,
Biochemistry of insect venoms.
1982,
Pubmed Siemens,
Spider toxins activate the capsaicin receptor to produce inflammatory pain.
2006,
Pubmed Sutherland,
Acid-sensing ion channel 3 matches the acid-gated current in cardiac ischemia-sensing neurons.
2001,
Pubmed Terlau,
Conus venoms: a rich source of novel ion channel-targeted peptides.
2004,
Pubmed Waldmann,
Molecular cloning of a non-inactivating proton-gated Na+ channel specific for sensory neurons.
1997,
Pubmed Waldmann,
A proton-gated cation channel involved in acid-sensing.
1997,
Pubmed
,
Xenbase Wemmie,
The acid-activated ion channel ASIC contributes to synaptic plasticity, learning, and memory.
2002,
Pubmed Wemmie,
Acid-sensing ion channels: advances, questions and therapeutic opportunities.
2006,
Pubmed Wu,
Characterization of acid-sensing ion channels in dorsal horn neurons of rat spinal cord.
2004,
Pubmed Yu,
A nonproton ligand sensor in the acid-sensing ion channel.
2010,
Pubmed Ziemann,
The amygdala is a chemosensor that detects carbon dioxide and acidosis to elicit fear behavior.
2009,
Pubmed