XB-ART-44825
Dev Cell
2011 Dec 13;216:1026-37. doi: 10.1016/j.devcel.2011.10.012.
Show Gene links
Show Anatomy links
Complement fragment C3a controls mutual cell attraction during collective cell migration.
Carmona-Fontaine C, Theveneau E, Tzekou A, Tada M, Woods M, Page KM, Parsons M, Lambris JD, Mayor R.
???displayArticle.abstract???
Collective cell migration is a mode of movement crucial for morphogenesis and cancer metastasis. However, little is known about how migratory cells coordinate collectively. Here we show that mutual cell-cell attraction (named here coattraction) is required to maintain cohesive clusters of migrating mesenchymal cells. Coattraction can counterbalance the natural tendency of cells to disperse via mechanisms such as contact inhibition and epithelial-to-mesenchymal transition. Neural crest cells are coattracted via the complement fragment C3a and its receptor C3aR, revealing an unexpected role of complement proteins in early vertebrate development. Loss of coattraction disrupts collective and coordinated movements of these cells. We propose that coattraction and contact inhibition act in concert to allow cell collectives to self-organize and respond efficiently to external signals, such as chemoattractants and repellents.
???displayArticle.pubmedLink??? 22118769
???displayArticle.pmcLink??? PMC3272547
???displayArticle.link??? Dev Cell
???displayArticle.grants??? [+]
AI068730 NIAID NIH HHS , Biotechnology and Biological Sciences Research Council , Medical Research Council , Wellcome Trust , G0801145 Medical Research Council , P01 AI068730 NIAID NIH HHS , MRC_G0801145 Medical Research Council
Species referenced: Xenopus laevis
Genes referenced: akt1 c3 c3ar1 cad cald1 cdh2 cxcl12 fn1 gnl3 rac1 snai1 snai2 twist1
???displayArticle.morpholinos??? c3ar1 MO1 c3 MO1
???attribute.lit??? ???displayArticles.show???
|
|
|
|
|
Figure 1. NC Cells Exhibit Mutual Cell Attraction(A) NC migration in vivo in a zebrafish embryo (time in minutes). Colored cells show that they maintain their neighbor relations during migration in vivo.(B) In vitro Xenopus migratory NC cell cluster showing spontaneous collective migration in a restricted space.(C and D) Temporal evolution of a computer model that shows that CIL alone leads to cell dispersion (C), but if an attractive interaction (coattraction [CoA]) counterbalances CIL, collective migration may emerge (D). Cells are allowed to migrate in the black zone and repelled by the blue borders. They stop moving when they reach the bottom and turn orange.(E) NC explants attract each other in vitro.(F) Quantification method to determine CoA vector.(G and H) CoA vector plots. NC/NC confrontation pairs show significant CoA (G; p < 0.001; n = 36), but NC/Epidermis pairs do not (H; NS, n = 12). NS, not significant. Red arrow shows average vector. Gray area indicates circular dispersion.(I and J) Temporal evolution of a computational model showing that CoA is feasible. (I) Profiles of the attractant concentration. (J) Spatial distribution of two groups of particles. Note that the two groups move toward each other.(K and L) CoA in vivo. Left panel shows experimental scheme. Middle panels illustrate start and end point. Right panel indicates centered tracks. Grafts of labeled NC cells (green) join endogenous (red) NC cells (K; 77%; n = 13) but disperse radially when grafted in embryos without NC cells (L; 0%; n = 15).See also Figure S1 and Movies S1, S2, and S3. |
|
|
Figure 2. C3a and C3aR Are a Chemotactic Pair, Both Produced and Sensed by NC Cells and Required for NC Migration(A) Venn diagram of genes expressed in the NC (pink) and that encode secreted proteins (light blue), from a total of 996 genes (gray) whose expression patterns during Xenopus development have been previously determined (Pollet et al., 2005).(B and C) Ten candidate genes were found (purple) (B). From these genes C3 was particularly interesting because when it is cleaved, it releases a chemotactic peptide C3a that binds to its receptor C3aR (C).(D–F) Premigratory NC stages. (D) Expression of NC markers snail2 and twist. (E) C3 expression in the NC. (F) C3aR in situ hybridization showing no NC expression.(G–I) Migratory NC stages. Arrowheads indicate migratory streams. (G) Expression of NC markers snail2 and twist. (H) C3 expression. (I) C3aR expression.(J and K) C3 proteins. C3 (J) and C3a (K) are detected by western blot. Lanes are loaded with purified proteins or Xenopus extracts as indicated. Anti-α and anti-β are specific antibodies for corresponding C3 chains.(L) C3aR western blots of Xenopus extract injected with a control MO (Co) or different doses (1×, 2×) of C3aR MO. Note the decrease in C3aR protein by the C3aR MO.(M–R) Analysis of cell migration via in situ hybridization. Embryos treated with a bead soaked in antiC3a (black arrow) to inhibit C3a (M–O) or with C3aR MO (asterisk) to block C3aR (P–R) were fixed at NC specification (M and P) or migration stages (N and Q). Then, NC specification and migration were assessed using the expression of snail and twist, genes specifically expressed in NC cells. (M) C3a inhibition does not affect NC specification. (N) Range of effect in NC migration after C3a inhibition. (O) Quantification of the phenotypes as percentage of the total. Note the specificity of the treatment because beads coated with control antibodies do not significantly affect NC migration (n > 20 for all cases). (P–R) Similar to (A)–(C) but after treatment with C3aR MO. Note the rescue of C3aR mRNA showing the specificity of C3aR MO (R).See also Figure S2. |
|
|
Figure 3. C3a Works as a Neural Crest Chemoattractant(AâE) C3a forms a stable gradient on fibronectin. Under saline medium, beads (C3a-coated or not) were placed on silicone grease on a surface with or without fibronectin. After 1â3 hr, the surface was carefully washed and then C3a was detected using immunofluorescence. Note that no signal was observed in the absence of C3a or of the C3a primary antibody (not shown). (A) C3a forms a gradient on fibronectin. (B) Similar to (A), but the C3a-soaked bead was placed on a surface without fibronectin. Note that no C3a is detected outside the bead region. (C) Quantification of fluorescence level for ten different beads. The x axis shows distance to the bead in micrometers (μm), and the y axis indicates fluorescent intensity, in arbitrary units. (DâJ) C3a is a NC chemoattractant. (D) Experimental design. C3a beads were fixed on fibronectin, and NC cells were cultured next to the bead. (E) Tracks of control MO NC clusters exposed to a C3a source (chemotaxis index [CI], 0.987; p < 0.001).(F) Tracks of C3aR MO NC clusters exposed to a C3a source (CI: 0.211; not significant).(G) Summary of the CI for different treatments. Control (c) or C3aR morphant (mo) NC cells were used. At least three experiments for each condition were performed.(HâJ) Stability of the C3a gradient. (H) Experimental design. A C3a bead was placed on a fibronectin surface for 1â3 hr, which suffice to establish a gradient (A and C). Next, the bead was removed, and a NC cluster was placed next to the position where the bead was. Then, time-lapse and tracking of migrating cells were performed (I). As a control, tracks of NC cells where the C3a bead was not removed are shown (J). No difference in NC chemotaxis was observed between migration to C3a-coated beads and through the C3a bound to fibronectin only.(K and L) Confronted explants stabilize protrusions in a C3a-dependent manner. (K) Stability of cell protrusions was measured and compared between cells at the front and back, as shown in the cartoon on the left. Note that the difference between front and back cells is lost when C3aR is blocked (âââp < 0.001). (L) Representative images of recently formed protrusions and the time when they collapsed under the different conditions. Note that control front protrusions remain stable for more than 30 min.(MâO) C3a regulates Rac activity. (M and N) Rac1 activity analyzed by FRET. (M) Representative cases of control and c3a-treated cells are shown. Note the polarized Rac1 activity in the C3a condition. Percentage (%) of FRET efficiency (p < 0.05; control n = 19, C3a n = 17). Note that this method may alter cell morphology. (N) C3aR morphant cells were treated with a control peptide (C3aDesArg) or C3a. No difference in FRET efficiency was observed, indicating that the response to C3a is C3aR dependent. (O) Rac activity analyzed by FRET after treating NC cells with the Rac inhibitor NSC23766, showing an efficient Rac inhibition. Vector plot showing loss of coattraction after Rac1 inhibition.Error bars in (G) and (M)â(O) correspond to the standard deviation from the mean. See also Movie S4. |
|
|
Figure 4. C3a and C3aR Mediate Coattraction(A–D) Vector plots showing that CoA in control IgG (A) is inhibited by a C3a via blocking antibody (B); and that normal CoA in control MO (C) is inhibited by C3aR MO (D).(E) Effect of different C3a/C3aR inhibitors on CoA (p < 0.01; n ∼20 for each experiment). The control bar includes measurements of control peptide (to control the effect of C3a), Rabbit-IgG (to control C3a and C3aR antibodies), control morpholino (to control C3aR MO), and DMSO (to control SB290157). No significant difference was found between different control treatments. Standard deviation obtained from three independent experiments. ∗∗p < 0.01. Error bars correspond to the standard deviation from the mean.(F and G) Loss of CoA in vivo. Left panel shows experiment scheme. Middle panels illustrate start and end point. Right panel indicates centered tracks. White arrows show dispersed single cells. (F) Grafts of control NC cells (green) join endogenous (red) NC cells (80%; n = 10). (G) Grafts of C3aR MO cells disperse radially (8%; n = 12).(H and I) Control or C3aR MO NC cells were dissociated into single cells and then scattered in the vicinities of differently labeled NC explants. Rose plots (green, control cells; red, C3aR MO cells). (H) Control cells proximal to the cluster (<300 μm) have a trend to migrate toward the cluster, whereas distant cells are not affected, and they move randomly. (I) Similar experiments for C3aR morphant NC cells show that these cells exhibited random migration, regardless of their distance to the explant.See also Figure S3 and Movie S5. |
|
|
Figure 5. C3a/C3aR Loss of Function Leads to Increased NC Dispersion and a Concomitant Poor Response to External Signals(A) Delaunay triangulations (center) of NC explants after 3 hr of culture (left) show enhanced dispersion after C3a/C3aR loss of function as areas in between neighbors are increased (right).(B) Quantification of many explants (triplicates with n > 10, each) shows that this effect is consistent and significant (∗∗∗p < 0.001).(C–I) Response toward Sdf1. Control NC cells respond uniformly to an Sdf1 source (C), whereas C3aR MO cells respond heterogeneously (E). (D and F) Tracks represent the displacement of rear cells. Box plot showing the distribution of chemotaxis indexes (G) and persistence (H). Note that some C3aR cells respond as good as control cells, but they are much more heterogeneous as a group. (I) Tracks for control and C3aR MO cells near the Sdf1 source, showing that both cells are able to sense Sdf1.Error bars in (B), (G), and (H) correspond to the standard deviation from the mean. See also Movie S6. |
|
|
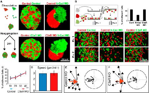
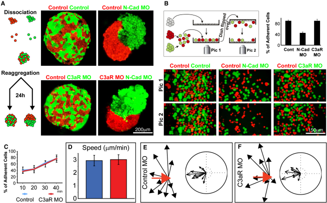
Figure 6. C3a/C3aR Do Not Have a Major Effect on Cell Adhesion, Motility, or CIL(A) Cell-sorting assay to estimate differential cell-cell adhesive properties. Dissociated cells were reaggregated and cultured for 24 hr before analysis. As expected, NC cells labeled with two different colors mix with each other because they show equal adhesive properties. As a positive control for cell sorting, control NC cells were mixed with N-Cadherin morphant NC cells. Clear cell segregation is observed. However, C3aR MO does not affect cell sorting of NC cells because morphant cells mix perfectly with control and segregate from N-Cad MO NC cells.(B) Cell-cell adhesion assay. NC cells were cultured as a monolayer on fibronectin (gray cells). Control (red) and treated (green) NC cells were dissociated, mixed, and seeded on the NC monolayer. After 3–5 min, the dish was flipped over, shaken, and the number of remaining cells was counted. Pictures were taken before (Pic 1) and after (Pic 2) the dish was flipped over. Most of the control cells remained adhered to the NC monolayer; however, a large proportion of the N-Cadherin MO cells was lost, indicating a decrease in NC-NC adhesion in the N-Cadherin depleted cells. C3aR MO cells remained adhered to the NC monolayer, suggesting no major effect on cell-cell adhesion.(C) Quantification of the adhesion to substrate assay. Control (blue) or C3aR MO (red) NC explants were cultured on fibronectin, and the culture dish was flipped over at the indicated times. The percentage of adhered explants was then quantified. Standard deviation was obtained from three independent experiments (p > 0.05).(D) Cell motility is not affected by C3aR MO as single control (blue bar), and C3aR MO (red bar) cells show the same speed of migration.(E and F) Control and C3aR MO NC cells have normal CIL. Confrontation of NC explants to measure CIL was performed as described (Carmona-Fontaine et al., 2008). Red arrows show velocity vector before collision; black arrows indicate velocity vector after collision. Cluster of acceleration vectors is not changed by C3aR MO, indicating that CIL if not affected.Error bars in (B) and (D) correspond to the standard deviation from the mean. |
|
|
Figure 7. Coattraction Is Required and Sufficient for Collective Cell Migration(A) Analysis of cell migration via live imaging. Cell distribution (left), dispersion (middle), and migratory tracks (right) of control NC cells (green nuclei) after 10 hr of migration in vivo. Yellow lines indicate embryo and eye (dashed) outlines. Red line shows average track.(B) Similar to (A) but for C3aR MO NC cells.(C) Scheme to show the deviation angle from the average direction, θ.(D) Box plot showing the dispersion of θ for each time point.(E) Similar to (D) but for NC migrating in vitro.(F and G) Myeloid cells (green) migrate as individual cells (F) but turn to a more cohesive type of migration if coexpressing C3a and C3aR (G). Left panels show start and end of migration (time: 7 hr). Right panel illustrates representative tracks.(HâJ) Model of collective NC migration. (H) CIL leads to cell dispersion, whereas CoA keeps the cells together. A permanent cycle between CIL and CoA is required for collective migration. (I) CIL polarizes NC cells in a contact-dependent manner. This polarization is controlled by localized regulation of small GTPase activities, and allows a more efficient response to external signals. (J) CoA, which is C3a/C3aR dependent, repolarizes cells that are moving away from the cluster and thus keeps cells together. CoA involves activation of Rac and by bringing cells together allows CIL to start again, as depicted in (H).See also Figure S4 and Movies S7 and S8. |
References [+] :
Buhl,
From disorder to order in marching locusts.
2006, Pubmed
Buhl, From disorder to order in marching locusts. 2006, Pubmed
Carmona-Fontaine, Contact inhibition of locomotion in vivo controls neural crest directional migration. 2008, Pubmed , Xenbase
Costa, spib is required for primitive myeloid development in Xenopus. 2008, Pubmed , Xenbase
Davy, Ephrin-B1 forward and reverse signaling are required during mouse development. 2004, Pubmed
Eickholt, Evidence for collapsin-1 functioning in the control of neural crest migration in both trunk and hindbrain regions. 1999, Pubmed
Erickson, Neural crest development: the interplay between morphogenesis and cell differentiation. 1998, Pubmed
Friedl, Tumour-cell invasion and migration: diversity and escape mechanisms. 2003, Pubmed
Friedl, Collective cell migration in morphogenesis, regeneration and cancer. 2009, Pubmed
Gammill, Guidance of trunk neural crest migration requires neuropilin 2/semaphorin 3F signaling. 2006, Pubmed
Itoh, Activation of rac and cdc42 video imaged by fluorescent resonance energy transfer-based single-molecule probes in the membrane of living cells. 2002, Pubmed
Kuriyama, Molecular analysis of neural crest migration. 2008, Pubmed , Xenbase
Matthews, Directional migration of neural crest cells in vivo is regulated by Syndecan-4/Rac1 and non-canonical Wnt signaling/RhoA. 2008, Pubmed , Xenbase
Mayor, Keeping in touch with contact inhibition of locomotion. 2010, Pubmed
McLennan, Vascular endothelial growth factor (VEGF) regulates cranial neural crest migration in vivo. 2010, Pubmed
McLin, Expression of complement components coincides with early patterning and organogenesis in Xenopus laevis. 2008, Pubmed , Xenbase
Montell, Morphogenetic cell movements: diversity from modular mechanical properties. 2008, Pubmed
Nakagawa, Neural crest cell-cell adhesion controlled by sequential and subpopulation-specific expression of novel cadherins. 1995, Pubmed
Nakagawa, Neural crest emigration from the neural tube depends on regulated cadherin expression. 1998, Pubmed
Nandadasa, N- and E-cadherins in Xenopus are specifically required in the neural and non-neural ectoderm, respectively, for F-actin assembly and morphogenetic movements. 2009, Pubmed , Xenbase
Ninomiya, Antero-posterior tissue polarity links mesoderm convergent extension to axial patterning. 2004, Pubmed , Xenbase
Pollet, An atlas of differential gene expression during early Xenopus embryogenesis. 2005, Pubmed , Xenbase
Ricklin, Complement: a key system for immune surveillance and homeostasis. 2010, Pubmed
Ridley, The small GTP-binding protein rac regulates growth factor-induced membrane ruffling. 1992, Pubmed
Romanczuk, Collective motion due to individual escape and pursuit response. 2009, Pubmed
Rørth, Collective cell migration. 2009, Pubmed
Sauka-Spengler, A gene regulatory network orchestrates neural crest formation. 2008, Pubmed
Stramer, Clasp-mediated microtubule bundling regulates persistent motility and contact repulsion in Drosophila macrophages in vivo. 2010, Pubmed
Teddy, In vivo evidence for short- and long-range cell communication in cranial neural crest cells. 2004, Pubmed
Theveneau, Collective chemotaxis requires contact-dependent cell polarity. 2010, Pubmed , Xenbase
Thiery, Epithelial-mesenchymal transitions in development and disease. 2009, Pubmed
Wolf, Multi-step pericellular proteolysis controls the transition from individual to collective cancer cell invasion. 2007, Pubmed
