Click here to close
Hello! We notice that you are using Internet Explorer, which is not supported by Xenbase and may cause the site to display incorrectly.
We suggest using a current version of Chrome,
FireFox, or Safari.
Nucleic Acids Res
2012 May 01;4010:4496-506. doi: 10.1093/nar/gks044.
Show Gene links
Show Anatomy links
Analysis of MRE11's function in the 5'-->3' processing of DNA double-strand breaks.
Liao S, Guay C, Toczylowski T, Yan H.
???displayArticle.abstract???
The resection of DNA double-strand breaks (DSBs) into 3' single-strand tails is the initiating step of homology-dependent repair pathways. A key player in this process is the MRE11-RAD50-NBS1 complex, but its contribution to and mechanistic role in resection are not well understood. In this study, we took advantage of the Xenopus egg extract system to address these questions. We found that depletion of MRE11 caused a dramatic inhibition of 5'-resection, even for the first nucleotide at the 5'-end. Depletion of Xenopus CtIP also inhibited 5'-strand resection, but this inhibition could be alleviated by excess MRN. Both MRE11 and CtIP could be bypassed by a DNA that carried a 3'-ss-tail. Finally, using purified proteins, we found that MRN could stimulate both the WRN-DNA2-RPA pathway and the EXO1 pathway of resection. These findings provide important insights into the function of MRE11 in 5'-strand resection.
Figure 1.
Depletion of MRE11 blocks 5â²-strand resection. (A) Detection of MRE11 in cytosol and NPE by Western blot with anti-Xenopus MRE11 antibodies. (B) Efficiency of MRE11 depletion from cytosol. The standards for quantitation were cytosol loaded at different amounts relative to the depleted cytosol. (C) Effect of MRE11 depletion on 5â²-strand resection. 3â²-32P-labeled (at the underlined A) linear pBLP DNA with ddC-blocked ends (1âng/ul) was incubated in the MRE11-depleted or mock-depleted cytosol. Samples were taken at the indicated times, treated with SDS/proteinase K and separated on a 1% TAE/agarose gel. The gel was first stained with SYBR Gold and then dried for exposure to an X-ray film. (D) Effect of MRE11 depletion on the initiation of 5â²-strand processing. The 5â²-32P-labeled linear pBLP DNA with ddC-blocked ends (1âng/ul) was incubated with the MRE11-depleted or mock-depleted cytosol. Samples taken at the indicated times were analyzed as in (C). (E) Plot of the amounts of 3â²- and 5â²-32P on the remaining substrates at the indicated times after incubation in the MRE11-depleted or mock-depleted extracts. The averages and standard deviations were calculated with three sets of data.
Figure 2.
Complementation of MRE11 depletion by the purified MRN protein. (A) A SDS-PAGE showing the final gel-filtration fractions of the purified Xenopus MRN complex. The gel was stained with Coomassie blue and the staining intensity of fraction #9 was plotted. (B) Complementation of MRE11 depletion with the purified MRN complex. The 3â²-labeled linear pBLP DNA substrate was incubated in the MRE11-depleted cytosol supplemented with MRN or buffer. Samples taken at the indicated times were analyzed as in Figure 1C. (C) Plot of the complementation assays. The 3â²-32P on the remaining substrate DNA at the indicated times from three experiments were used to calculate the averages and standard deviations.
Figure 3.
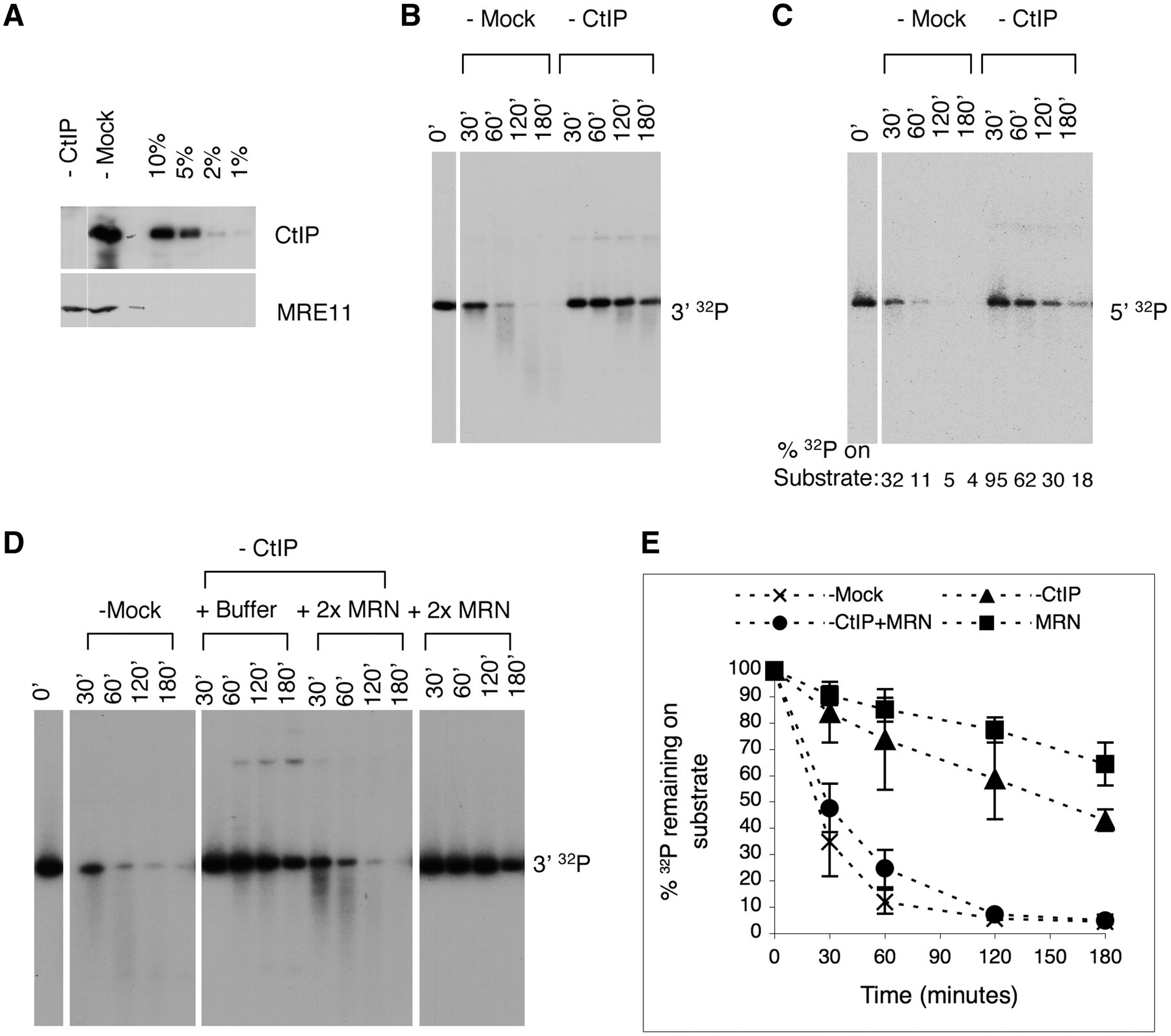
CtIP is important for 5â²-strand resection but can be bypassed by excess MRN. (A) Efficiency of CtIP depletion. The standards for quantitation were cytosol loaded at different amounts relative to the depleted cytosol. (B) Effect of CtIP depletion on 5â²-strand resection. 3â²-32P-labeled linear pBLP DNA with ddC-blocked ends (1âng/ul) was incubated in the CtIP-depleted or mock-depleted cytosol. Samples taken at the indicated times were analyzed by agarose gel electrophoresis. (C) Effect of CtIP depletion on the removal of the 5â²-32P label. Samples taken at the indicated times were analyzed by agarose gel electrophoresis. (D) Complementation of CtIP depletion with excess MRN. 3â²-labeled substrate was incubated in the CtIP-depleted cytosol supplemented with MRN (2x the endogenous levelâ=âca. 16âng/ul) or buffer. Samples taken at the indicated times were analyzed by agarose gel electrophoresis. (E) Plot of the complementation assays. The amounts of 3â²-32P on the remaining substrates at the indicated times from three experiments were used to calculate the averages and standard deviations.
Figure 4.
Excess MRN cannot bypass WRN and EXO1. (A) Effect of excess MRN on 5â²-strand processing in WRN and EXO1 co-depleted cytosol. The 3â²-32P-labeled pBLP DNA with ddC-blocked ends (1âng/ul) was incubated in the mock-depleted cytosol or WRN and EXO1 co-depleted cytosol [supplemented with buffer, EXO1 or MRN (2x)]. Samples taken at the indicated times were treated with SDS/proteinase K and analyzed on a 1% TAE-agarose gel. (B) Effect of excess MRN on the removal of the 5â²-32P label in WRN and EXO1 co-depleted cytosol. 5â²-labeled pBLP (1âng/ul) was incubated in mock-depleted cytosol or WRN and EXO1 co-depleted cytosol (supplemented with buffer or 2x MRN). Samples were treated and analyzed similarly to that in A.
Figure 5.
MRE11 and CtIP can be bypassed by a 3â²-ss-tail. (A) 3â²-labeled DNA (at the underlined nucleotide), either blunt ended or with a 3â²-ss-tail was incubated with the indicated depleted cytosol. Samples taken at the indicated times were analyzed by TAE-agarose and the products were detected by exposure to an X-ray film. (B) Plot of the kinetics of 5â²-32P removal by the purified MRN (2x) and the kinetics of 3â²-labeled DNA degradation in the CtIP-depleted cytosol supplemented with MRN (2x). Three sets of data were used to calculate the averages and standard deviations.
Figure 6.
Purified MRN, WRN, DNA2 and RPA are sufficient to reconstitute 5â²-strand resection. (A) MRN stimulated the activity of WRN-DNA2-RPA towards blunt-ended DNA. WRN, DNA2 and RPA were incubated with 3â²-labeled DNA in the presence or absence of MRN. Samples taken at the indicated times were separated on a 1% TAE-agarose and the products were detected by exposure to an X-ray film. (B) The effect of each component on the reconstituted MRN-WRN-DNA2-RPA pathway. Various combinations of proteins and ATP were incubated with the 3â²-labeled blunt-ended DNA. Samples taken at the indicated times were analyzed similarly to those in A. A long exposure was also presented to show the faint products. (C) Interactions of MRN with DNA2 and RPA. MRN was incubated with DNA2 or RPA and then immunoprecipitated by anti-MRN antibodies. The beads and supernatants were analyzed by Western blot with antibodies against DNA2, RPA, and RAD50.
Figure 7.
MRN stimulates the activity of EXO1. (A) EXO1 and MRN, alone or together, were incubated with 3â²-32P labeled blunt-ended DNA. Samples taken at the indicated times were separated on a 1% TAE-agarose and the products were detected by exposure to an X-ray film. (B) EXO1 and MRN, alone or together, were incubated with 3â²-labeled DNA with a 3â²-overhang (ca. 200-300ânt). Samples taken at the indicated times were separated on a 1% TAE-agarose and the products were detected by exposure to an X-ray film. (C) MRN helps recruit EXO1 to DNA ends. EXO1 and MRN, alone or together, were incubated with 1.5âkb DNA anchored via biotin at one end onto Streptavidin magnetic beads. A reaction with EXO1, MRN and blank beads was also set up as a control. The beads and supernatant fractions were analyzed for EXO1 and RAD50 by Western blot analysis.
Figure 8.
Model for the two pathways of 5â²-strand resection. MRN is directly involved in the initiation of resection while CtIP stimulates the activity of MRN. The other resection proteins are involved in both the initiation step and the extension step.
Bernstein,
The RecQ DNA helicases in DNA repair.
2010, Pubmed
Bernstein,
The RecQ DNA helicases in DNA repair.
2010,
Pubmed Cejka,
DNA end resection by Dna2-Sgs1-RPA and its stimulation by Top3-Rmi1 and Mre11-Rad50-Xrs2.
2010,
Pubmed Chen,
Cell cycle-dependent complex formation of BRCA1.CtIP.MRN is important for DNA double-strand break repair.
2008,
Pubmed Chen,
Evidence for a replication function of FFA-1, the Xenopus orthologue of Werner syndrome protein.
2001,
Pubmed
,
Xenbase Cheng,
Linkage between Werner syndrome protein and the Mre11 complex via Nbs1.
2004,
Pubmed Costanzo,
Mre11 protein complex prevents double-strand break accumulation during chromosomal DNA replication.
2001,
Pubmed
,
Xenbase Diede,
Exonuclease activity is required for sequence addition and Cdc13p loading at a de novo telomere.
2001,
Pubmed Furuse,
Distinct roles of two separable in vitro activities of yeast Mre11 in mitotic and meiotic recombination.
1998,
Pubmed Gravel,
DNA helicases Sgs1 and BLM promote DNA double-strand break resection.
2008,
Pubmed Ira,
DNA end resection, homologous recombination and DNA damage checkpoint activation require CDK1.
2004,
Pubmed Jazayeri,
ATM- and cell cycle-dependent regulation of ATR in response to DNA double-strand breaks.
2006,
Pubmed Lee,
Saccharomyces Ku70, mre11/rad50 and RPA proteins regulate adaptation to G2/M arrest after DNA damage.
1998,
Pubmed Lengsfeld,
Sae2 is an endonuclease that processes hairpin DNA cooperatively with the Mre11/Rad50/Xrs2 complex.
2007,
Pubmed Liao,
Identification of the Xenopus DNA2 protein as a major nuclease for the 5'->3' strand-specific processing of DNA ends.
2008,
Pubmed
,
Xenbase Liao,
Mechanistic analysis of Xenopus EXO1's function in 5'-strand resection at DNA double-strand breaks.
2011,
Pubmed
,
Xenbase Mimitou,
Sae2, Exo1 and Sgs1 collaborate in DNA double-strand break processing.
2008,
Pubmed Nimonkar,
BLM-DNA2-RPA-MRN and EXO1-BLM-RPA-MRN constitute two DNA end resection machineries for human DNA break repair.
2011,
Pubmed Niu,
Mechanism of the ATP-dependent DNA end-resection machinery from Saccharomyces cerevisiae.
2010,
Pubmed Paull,
The 3' to 5' exonuclease activity of Mre 11 facilitates repair of DNA double-strand breaks.
1998,
Pubmed Sartori,
Human CtIP promotes DNA end resection.
2007,
Pubmed Smythe,
Systems for the study of nuclear assembly, DNA replication, and nuclear breakdown in Xenopus laevis egg extracts.
1991,
Pubmed
,
Xenbase Symington,
Role of RAD52 epistasis group genes in homologous recombination and double-strand break repair.
2002,
Pubmed Taylor,
The Mre11/Rad50/Nbs1 complex functions in resection-based DNA end joining in Xenopus laevis.
2010,
Pubmed
,
Xenbase Toczylowski,
Mechanistic analysis of a DNA end processing pathway mediated by the Xenopus Werner syndrome protein.
2006,
Pubmed
,
Xenbase Wawrousek,
Xenopus DNA2 is a helicase/nuclease that is found in complexes with replication proteins And-1/Ctf4 and Mcm10 and DSB response proteins Nbs1 and ATM.
2010,
Pubmed
,
Xenbase Yan,
Replication protein A promotes 5'-->3' end processing during homology-dependent DNA double-strand break repair.
2011,
Pubmed
,
Xenbase Yan,
Replication focus-forming activity 1 and the Werner syndrome gene product.
1998,
Pubmed
,
Xenbase You,
CtIP links DNA double-strand break sensing to resection.
2009,
Pubmed
,
Xenbase Zhu,
Sgs1 helicase and two nucleases Dna2 and Exo1 resect DNA double-strand break ends.
2008,
Pubmed