|
Fig.1. Effects of C-cad-MO. (AâH) Late gastrula sagittal sections, after dorsovegetal injection of control MO or C-cad-MO (40 ng/embryo). (AâD) In situ hybridization. gsc-expressing anterior mesoderm (arrowheads, A,B, dark purple); Xbra-expressing chordamesoderm (arrowheads, C,D). Injected cells, magenta. (EâH) High magnification, injected mesoderm cells (green) counterstained for actin (red). Brachet's cleft (arrows) separates mesoderm (left) and ectoderm (right). Tightly packed cells in control MO (E) and C-cad-MO (F) anterior mesoderm. Chordamesoderm cells are spindle-shaped in controls (arrowheads, G), but rounded in C-cad-MO embryos (arrowheads, H). (I) RT-PCR for cadherins and protocadherins in embryos injected with C-cad-MO (40 ng) or C-cadherin mRNA (2 ng). (J,K) RT-PCR to show gsc and Xbra expression after C-cad-MO or C-cadherin mRNA (J) or β-catenin MO (K; 6 ng/embryo) injection. (LâLâ²) β-catenin membrane localization is reduced by C-cad-MO (10 ng) in anterior mesoderm. β-catenin staining (Lâ², red, arrowheads) in C-cad-MO cells co-injected with GFP mRNA (L, green; Lâ², merged). Anterior mesoderm is to the left of Brachet's cleft (arrows). Scale bars: 50 μm. |
|
Fig.2. Adhesiveness of ectoderm cells. (AâC) Cells on C-cadherin-Fc substratum before and after dish inversion: (A,Aâ²) control MO-injected cells; (B,Bâ²) C-cad-MO cells (10 ng/embryo); (C) fraction of cells remaining attached. *Ratio significantly different from control condition (P<0.05). (DâG) Surface tensions of ectoderm. (D,F) Side view of aggregates after 2 hours. (E,G) Drop shapes (red lines) were fitted to scanned outlines of aggregates (blue) by axisymmetric drop shape analysis (ADSA). (D,E) Control; (F,G) C-cad-MO aggregates. |
|
Fig.3. Cadherin expression and sorting. (AâD) Mixed and reaggregated ectoderm cells at the neurula stage. C-cad-MO (10 ng/embryo) cells sort from C-cadherin or EPδC cells (B,D); C-cadherin and EPδC cells do not segregate (C), similar to controls (A). (EâG) Ventral ectoderm C-cadherin and C-cad-MO cells do not segregate in vivo (G), similar to controls (E); M-PAPC-injected cells separate from normal cells (F). (HâJ) Chordamesoderm cell intercalation in the late gastrula. C-cadherin and C-cad-MO cells intercalate (J, arrowheads) as in controls (H, arrowheads). C-cad-MO cells are abnormally round (asterisk). Intercalation does not occur between M-PAPC-expressing and uninjected tissue (I). Nuclei were immunostained with FoxA4 (chordamesoderm) and MyoD (paraxial mesoderm) antibodies. Arrows indicate the notochordâsomite boundary. (KâM) Explantation does not induce sorting. Inner ectoderm isolated from early gastrulae, cultured to the neurula stage. The C-cadherinâC-cad-MO boundary (M) resembles that of the negative (K), rather than positive (MâPAPC injection, L) control. Scale bars: 200 μm. |
|
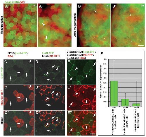
Fig.4. Cellular response to cadherin modulation. (AâBâ²) C-cad-MO (10 ng/embryo) and C-cadherin cells segregate during reaggregation (A,Aâ²), but not afterwards (B,Bâ²). (A) C-cadherin cells (green) establish early contacts (arrowheads, Aâ²), MO cells (red) remain round (Aâ²). (B,Bâ²) Random cell rearrangements, for example, deep C-cadherin cell moves to the surface (#) and surface C-cad-MO cells move inside (*), contrary to what would be expected from continued sorting. (CâF) β-catâYFP at the cell membrane varies with the amount of C-cadherin in adjacent cells. (CâDâ²) EPδC cells increase β-catenin when adjacent to normal cells (DâDâ², arrowheads and arrows), but not when adjacent to EPδC cells (CâCâ², arrowheads and arrows). (EâEâ²) In C-cadherin cells,β-catenin is more prominent at contacts with like cells (mb-RFP, arrowheads) than at those with C-cad-MO cells (RDA, arrows). Scale bars: 50 μm (Bâ²), 20 μm (Eâ²). (F) Quantification of β-catenin localization. Average pixel intensity was measured, and the ratio of intensities at contacts to high and to low cadherin cells was calculated for single cells for C-cadherin (left) and C-cad-MO (middle) cells. Ratio in controls shows no preference for sides (right). Left and middle bar, ratios significantly >1 (P<0.0001). |
|
Fig. S1. Embryonic phenotype produced by C-cad-MO or EPDC. (A-F) Disintegration of embryos. Animal views of midgastrula (A,B) or neurula (C-E) embryos. Disintegration is seen after injection with EPDC mRNA (4 ng; B) or C-cad-MO (40 ng/embryo; D). (F) Fraction of disintegrated embryos. Effect of C-cad MO is rescued by C-cad mRNA (1 ng/embryo), although development remains delayed (E,F). (G-K) Head and axis formation in tailbud embryos after injection into dorsal mesoderm region. C-cad-MO (40 ng/embryo) or EPDC (0.5ng/blastomere) was injected into 8-cell dorso-vegetal blastomeres, which are fated for anterior mesendoderm, responsible for head induction, and for some posterior mesoderm engaged in axis formation. While EPDC injection inhibits head formation (arrowheads in I) with or without axis shortening, C-cad-MO injection reduces axis extension, but not head formation (arrowheads in H). (J) Rates of axis extension defect. (K) Rates of head defect, as seen from defective eye formation. (L-Q) Epithelial layer of ectoderm separates from inner layer at low dose of C-cad-MO. (L-N) Ectoderm in the gastrula (stage 11). Low level of C-cad-MO (10 ng/embryo) causes separation of outer and inner ectoderm layer (M, asterisks). (O-Q) This shows later as a tuft of wrinkled epithelium (arrows in P, inset shows histological section). Phenotypes were rescued by C-cadherin mRNA injection (N,Q). Scale bars: 500 um in E,G and Q, 100 um in N and P (inset). |
|
Fig. S2. Changes in expressions after injection of C-cadherin mRNA, C-cad-MO or EPDC mRNA. C-cadherin mRNA (C-cad, 500 pg/blastomere), C-cad-MO (10 ng/blastomere) or EPDC mRNA (500 pg/blastomere) was injected animally into two of 4 blastomeres (labeled by co-injection of GFP, b-gal mRNA or FDA). Embryos were fixed at stage 10.5, sectioned and immunostained with C-cadherin (A-D), b-catenin (E-H), aPKC (apical marker, I-K), ZO-1 (marker for tight junction, L-N) or b1-integrin (basolateral marker, O-Q) antibody. C-cadherin protein expression is increased by the mRNAs (A-A0,D-D0), and decreased by the morpholino (B-B0) which is rescued by C-cadherin mRNA (C-C0). b-catenin protein density at the membrane is increased by C-cadherin mRNA (E-E0), and decreased by C-cad-MO (F-F0) which is rescued by C-cadherin mRNA (G-G0). EPDC mRNA does not change b-catenin expression except at the boundary with normal cells where the signal is stronger (H-H0, arrowheads). Expression of aPKC, ZO-1 and b1-integrin proteins do not differ from unlabeled control cells, indicating that epithelial polarity is not affected by modulation of C-cadherin expression. Apical to the top. Scale bar: 20 um. |
|
Fig. S3. Localization and density of C-cadherin coincide with that of b-catenin. (A-A0) Ectoderm expressing C-cadherin mRNA in a mosaic fashion was double-stained with anti-C-cadherin and anti-b-catenin antibody. (B-B0) b-catenin-YFP expressed in ectoderm cells was detected with anti-GFP antibody, in addition to C-cadherin. In both cases, expression of b-catenin follows that of C-cadherin. Apical to the top. Scale bar: 20 um. |