Click here to close
Hello! We notice that you are using Internet Explorer, which is not supported by Xenbase and may cause the site to display incorrectly.
We suggest using a current version of Chrome,
FireFox, or Safari.
Genome Biol
2012 Jan 23;131:R5. doi: 10.1186/gb-2012-13-1-r5.
Show Gene links
Show Anatomy links
Uberon, an integrative multi-species anatomy ontology.
Mungall CJ, Torniai C, Gkoutos GV, Lewis SE, Haendel MA.
???displayArticle.abstract???
We present Uberon, an integrated cross-species ontology consisting of over 6,500 classes representing a variety of anatomical entities, organized according to traditional anatomical classification criteria. The ontology represents structures in a species-neutral way and includes extensive associations to existing species-centric anatomical ontologies, allowing integration of model organism and human data. Uberon provides a necessary bridge between anatomical structures in different taxa for cross-species inference. It uses novel methods for representing taxonomic variation, and has proved to be essential for translational phenotype analyses. Uberon is available at http://uberon.org.
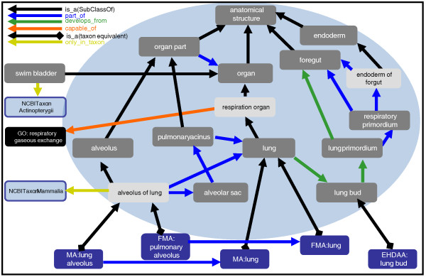
Figure 1. Uberon integrates anatomical ontologies. Anatomical representation of 'lung' and related types and processes are siloed in various ontologies with no connections. EHDAA/EHDAA2, Edinburgh Human Developmental Anatomy, abstract version/abstract version 2; FMA, Foundational Model of Anatomy; GO, Gene Ontology; MA, Mouse Anatomy Ontology; MPO, Mammalian Phenotype Ontology.
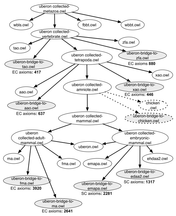
Figure 2. Illustration of how Uberon relates anatomical silos into a unified view. Uberon classes are shown in gray and classes from external ontologies are indicated with their respective prefix. Classes in light gray have computable definitions, which are indicated by the relations shown. For example, 'alveolus of lung' is_a 'alveolus' that is part_of some 'lung'. 'Respiration organ' is_a organ that is capable_of GO:respiratory gaseous exchange. The blue circle indicates what would be included in a mammal-restricted subset of Uberon, as swim bladder is not found in mammals. Use of Uberon together with taxon-specific anatomy ontologies enables bridging of the data with full reasoning capabilities. In this example, Uberon 'lung' subsumes the lung classes from the mouse and human anatomy ontologies. Classes in the blue circle plus the blue classes at the bottom would be available in uberon-collected-mammal.owl. Note that some relationships have been trimmed for illustration purposes.
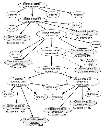
Figure 3. Import chain of taxonomically arranged Uberon modules. Each combined module at different taxonomic levels imports the relevant native ontologies as well as bridge files that specify the logical definitions. The number of equivalent class (EC) or SubClass (SC) axioms in each bridge file are shown, illustrating the contributions of each ontology to the total infrastructure. The files linked with dotted lines represent the mechanism by which a new chicken anatomy ontology (and similarly, archosaur) would be integrated.
Figure 4. Strategy for applying taxonomic constraints. If the fruitfly class FBbt:tibia (representing a segment of an insect leg) were accidentally placed as a child of UBERON:0000979 'tibia', the reasoner would flag this as an error because 'tibia' is_a 'bone' in Uberon, bones are found only in vertebrates, and FBbt:tibia is a Drosophila structure.
Figure 5. Expression of Distal-less (Dll) and Dll orthologs (Dlx) in 'legs'. (a) Three-day Molgula occidentalis ascidian larva from which an ampulla is extending. (b) Polychaete annelid Chaetopterus variopedatus, ventral view of larva just prior to metamorphosis (anterior to left). Dll expressing cells are visible in parapodial rudiments (arrows), antennae (out of focus on opposite dorsal surface), and in prospective feeding organs (bracket). (c) Metamorphosing Strongylocentrotus droebachiensis sea urchin larvae, aboral view. Cells at the distal tip of the tube feet (arrows) express Dll prior to and during extension from the body wall. (d) Expression in nine-day mouse embryo, lateral view, head top; arrows point to medial border of cells expressing one or more Dlx genes in the presumptive forelimb. (e) The evolutionary appearance of the various appendages for which Dll expression data are indicated in (a-d) are shown on this cladogram (branch lengths are not scaled). Reprinted with modification and permission from [49].
Baldock,
EMAP and EMAGE: a framework for understanding spatially organized data.
2003, Pubmed
Baldock,
EMAP and EMAGE: a framework for understanding spatially organized data.
2003,
Pubmed Bard,
An ontology for cell types.
2005,
Pubmed Bard,
Anatomics: the intersection of anatomy and bioinformatics.
2005,
Pubmed Brinkman,
Modeling biomedical experimental processes with OBI.
2010,
Pubmed Bug,
The NIFSTD and BIRNLex vocabularies: building comprehensive ontologies for neuroscience.
2008,
Pubmed Chang,
BRENDA, AMENDA and FRENDA the enzyme information system: new content and tools in 2009.
2009,
Pubmed Dahdul,
The teleost anatomy ontology: anatomical representation for the genomics age.
2010,
Pubmed Day-Richter,
OBO-Edit--an ontology editor for biologists.
2007,
Pubmed de Coronado,
The NCI Thesaurus quality assurance life cycle.
2009,
Pubmed Deegan née Clark,
Formalization of taxon-based constraints to detect inconsistencies in annotation and ontology development.
2010,
Pubmed Degtyarenko,
ChEBI: a database and ontology for chemical entities of biological interest.
2008,
Pubmed Favor,
Relationship of Pax6 activity levels to the extent of eye development in the mouse, Mus musculus.
2008,
Pubmed Gene Ontology Consortium,
The Gene Ontology project in 2008.
2008,
Pubmed Gkoutos,
Building mouse phenotype ontologies.
2004,
Pubmed Grumbling,
FlyBase: anatomical data, images and queries.
2006,
Pubmed Hawrylycz,
Digital atlasing and standardization in the mouse brain.
2011,
Pubmed Hayamizu,
The Adult Mouse Anatomical Dictionary: a tool for annotating and integrating data.
2005,
Pubmed Hochheiser,
The FaceBase Consortium: a comprehensive program to facilitate craniofacial research.
2011,
Pubmed Hoehndorf,
Interoperability between phenotype and anatomy ontologies.
2010,
Pubmed Hoehndorf,
A common layer of interoperability for biomedical ontologies based on OWL EL.
2011,
Pubmed Ilic,
The plant structure ontology, a unified vocabulary of anatomy and morphology of a flowering plant.
2007,
Pubmed Kleinjan,
Subfunctionalization of duplicated zebrafish pax6 genes by cis-regulatory divergence.
2008,
Pubmed Kruger,
Simplified ontologies allowing comparison of developmental mammalian gene expression.
2007,
Pubmed Maglia,
An anatomical ontology for amphibians.
2007,
Pubmed Malone,
Modeling sample variables with an Experimental Factor Ontology.
2010,
Pubmed Maynard,
A knowledge based approach to matching human neurodegenerative disease and animal models.
2013,
Pubmed Meehan,
Logical development of the cell ontology.
2011,
Pubmed Mungall,
Obol: integrating language and meaning in bio-ontologies.
2004,
Pubmed Mungall,
Cross-product extensions of the Gene Ontology.
2011,
Pubmed Mungall,
Integrating phenotype ontologies across multiple species.
2010,
Pubmed
,
Xenbase Natale,
Framework for a protein ontology.
2007,
Pubmed Nelms,
NULL
2010,
Pubmed Niknejad,
vHOG, a multispecies vertebrate ontology of homologous organs groups.
2012,
Pubmed Panganiban,
The origin and evolution of animal appendages.
1997,
Pubmed Parmentier,
Homolonto: generating homology relationships by pairwise alignment of ontologies and application to vertebrate anatomy.
2010,
Pubmed Rector,
Goals for concept representation in the GALEN project.
1993,
Pubmed Robinson,
The Human Phenotype Ontology: a tool for annotating and analyzing human hereditary disease.
2008,
Pubmed Rosse,
A reference ontology for biomedical informatics: the Foundational Model of Anatomy.
2003,
Pubmed Schindelman,
Worm Phenotype Ontology: integrating phenotype data within and beyond the C. elegans community.
2011,
Pubmed Scotland,
Deep homology: a view from systematics.
2010,
Pubmed Segerdell,
An ontology for Xenopus anatomy and development.
2008,
Pubmed
,
Xenbase Smith,
Relations in biomedical ontologies.
2005,
Pubmed Smith,
The OBO Foundry: coordinated evolution of ontologies to support biomedical data integration.
2007,
Pubmed
,
Xenbase Smith,
The Mammalian Phenotype Ontology as a tool for annotating, analyzing and comparing phenotypic information.
2005,
Pubmed Sprague,
The Zebrafish Information Network: the zebrafish model organism database provides expanded support for genotypes and phenotypes.
2008,
Pubmed
,
Xenbase Swart,
FRAGS: estimation of coding sequence substitution rates from fragmentary data.
2004,
Pubmed Tomancak,
Systematic determination of patterns of gene expression during Drosophila embryogenesis.
2002,
Pubmed Travillian,
An ontology-based comparative anatomy information system.
2011,
Pubmed Washington,
Linking human diseases to animal models using ontology-based phenotype annotation.
2009,
Pubmed Zhang,
Lessons learned from cross-validating alignments between large anatomical ontologies.
2007,
Pubmed Zhang,
Experience in Aligning Anatomical Ontologies.
2007,
Pubmed