XB-ART-44795
Dev Biol
2012 Apr 01;3641:42-55. doi: 10.1016/j.ydbio.2012.01.008.
Show Gene links
Show Anatomy links
The cytoplasmic tyrosine kinase Arg regulates gastrulation via control of actin organization.
???displayArticle.abstract???
Coordinated cell movements are crucial for vertebrate gastrulation and are controlled by multiple signals. Although many factors are shown to mediate non-canonical Wnt pathways to regulate cell polarity and intercalation during gastrulation, signaling molecules acting in other pathways are less investigated and the connections between various signals and cytoskeleton are not well understood. In this study, we show that the cytoplasmic tyrosine kinase Arg modulates gastrulation movements through control of actin remodeling. Arg is expressed in the dorsal mesoderm at the onset of gastrulation, and both gain- and loss-of-function of Arg disrupted axial development in Xenopus embryos. Arg controlled migration of anterior mesendoderm, influenced cell decision on individual versus collective migration, and modulated spreading and protrusive activities of anterior mesendodermal cells. Arg also regulated convergent extension of the trunk mesoderm by influencing cell intercalation behaviors. Arg modulated actin organization to control dynamic F-actin distribution at the cell-cell contact or in membrane protrusions. The functions of Arg required an intact tyrosine kinase domain but not the actin-binding motifs in its carboxyl terminus. Arg acted downstream of receptor tyrosine kinases to regulate phosphorylation of endogenous CrkII and paxillin, adaptor proteins involved in activation of Rho family GTPases and actin reorganization. Our data demonstrate that Arg is a crucial cytoplasmic signaling molecule that controls dynamic actin remodeling and mesodermal cell behaviors during Xenopus gastrulation.
???displayArticle.pubmedLink??? 22305799
???displayArticle.pmcLink??? PMC3294122
???displayArticle.link??? Dev Biol
???displayArticle.grants??? [+]
R01-GM083029 NIGMS NIH HHS , R01 GM083029-01A2 NIGMS NIH HHS , R01 GM083029-02 NIGMS NIH HHS , R01 GM083029 NIGMS NIH HHS
Species referenced: Xenopus laevis
Genes referenced: abl2 actl6a chrd crk egr2 fn1 gsc hoxb9 mapk1 myod1 nog otx2 pxn rho rho.2 sox2 tbxt twist1 ventx1.2 wnt11 wnt8a
???displayArticle.antibodies??? Crk Ab1 Crk Ab2 Mapk1 Ab15 Pxn Ab4
???displayArticle.morpholinos??? abl2 MO1 abl2 MO2
Phenotypes: Xla Wt + abl2(fig.2.a) [+]
Xla Wt + abl2(fig.2.b)
Xla Wt + abl2(fig.2.b, c)
Xla Wt + abl2(fig.4.b)
Xla Wt + abl2(fig.4.c)
Xla Wt + abl2(fig.5.a)
Xla Wt + abl2(fig.5.a)
Xla Wt + abl2(fig.9.a)
Xla Wt + abl2(fig.9.a, b)
Xla Wt + abl2(fig.S5.c)
Xla Wt + abl2{del}{1}(fig.9.a, b)
Xla Wt + abl2{del}{2}(fig.9.a, b)
Xla Wt + abl2 MO(fig.3.c)
Xla Wt + abl2 MO(fig.3.c)
Xla Wt + abl2 MO(fig.3.d)
Xla Wt + abl2 MO(fig.3.d)
Xla Wt + abl2 MO(fig.4.b)
Xla Wt + abl2 MO(fig.4.c)
Xla Wt + abl2 MO(fig.5.a)
Xla Wt + abl2 MO(fig.5.a)
Xla Wt + abl2 MO(fig.9.c)
Xla Wt + abl2 MO(fig.S5.c)
Xla Wt + {dn}abl2{K306R}(fig.S5.c)
Xla Wt + abl2(fig.2.b, c)
Xla Wt + abl2(fig.4.b)
Xla Wt + abl2(fig.4.c)
Xla Wt + abl2(fig.5.a)
Xla Wt + abl2(fig.5.a)
Xla Wt + abl2(fig.9.a)
Xla Wt + abl2(fig.9.a, b)
Xla Wt + abl2(fig.S5.c)
Xla Wt + abl2{del}{1}(fig.9.a, b)
Xla Wt + abl2{del}{2}(fig.9.a, b)
Xla Wt + abl2 MO(fig.3.c)
Xla Wt + abl2 MO(fig.3.c)
Xla Wt + abl2 MO(fig.3.d)
Xla Wt + abl2 MO(fig.3.d)
Xla Wt + abl2 MO(fig.4.b)
Xla Wt + abl2 MO(fig.4.c)
Xla Wt + abl2 MO(fig.5.a)
Xla Wt + abl2 MO(fig.5.a)
Xla Wt + abl2 MO(fig.9.c)
Xla Wt + abl2 MO(fig.S5.c)
Xla Wt + {dn}abl2{K306R}(fig.S5.c)
???attribute.lit??? ???displayArticles.show???
|
|
Fig. 1. Expression of Arg during early Xenopus development. A) Schematic representation of sequence alignment between human and Xenopus Arg proteins. The SH2, SH3 and tyrosine kinase domains are over 92% identical, while the actin binding domains (BDs) are 74â76% identical between the two proteins. B) Temporal expression of Arg assayed by RT-PCR (25 cycles) showed that Arg was expressed maternally and its transcripts persisted till at least tailbud stages. C) Spatial expression of Arg assayed by in situ hybridization of gastrula (panels a and b), neurula (panel c), tailbud (panels d and e) and early tadpole (panel f) embryos. The orientations of the embryos are: panel a, side view with dorsal to the right; panel b, vegetal view with dorsal to the right; panels c and e, dorsal view with anterior to the left; panels d and f, side view with anterior to the left. |
|
|
Fig. 2. Overexpression of Arg induced gastrulation defects in early Xenopus embryos. Ectopic expression of Arg led to failure of blastopore closure, reduced head structure and shortened body axis at neurula (A, dorsal view) or tadpole (B, side view) stages. The effects were dose-dependent, so that more severe defects (open back) were observed in a larger portion of the embryos when the doses of Arg RNA were increased (C). The expression level of Arg was shown in panel D. |
|
|
Fig. 3. Knockdown of Arg protein production led to gastrulation defects. A) Antisense Arg-MO specifically blocked translation of Arg from the RNA that contained its target sequence, but had no effect on protein translation from a RNA containing a modified 5â²-UTR [Arg(UTR*)]. 1 ng RNA and 20 ng Arg-MO were used. B) Arg-MO (40 ng) reduced endogenous Arg protein to about 35% of its original level. C) Expression of Arg-MO (40 ng) in early frog embryos resulted in delayed blastopore closure and neurulation, severe reduction of head structures, shortened and bent body axis, and open back phenotypes. D, E) The defects induced by Arg-MO (40 ng) were partially rescued by co-expression with the modified Arg(UTR*) RNA (5â10 pg). |
|
|
Fig. 4. Arg regulated gastrulation without affecting mesodermal cell fate. A) Alteration of Arg levels did not affect expression of the mesodermal markers XBra, Chordin, Gsc and Wnt11 at gastrula stages. B) Arg modulated migration of Gsc-expressing anterior mesendoderm cells during neurulation. C) Arg regulated the shape of the expression domains of the mesodermal markers Chordin and MyoD as well as the neural marker Sox2. D) RT-PCR studies revealed that Arg did not influence mesodermal cell fate determination. |
|
|
Fig. 5. Arg modulated migration of anterior mesendoderm. A) Alteration of Arg levels interfered with spreading of Gsc-expressing cells anteriorly. The position of the dorsal blastopore is marked by the red arrowhead. B) Arg modulated elevation of dorsal mesendoderm (yellow arrowhead) over the endodermal mantle of the blastocoel floor. Dorsal side is on the right. C) Arg influenced migratory behaviors of anterior mesendoderm on fibronectin, and the continuous area covered by spreading mesendoderm was significantly reduced when Arg levels were changed. D) The defects in anterior mesendoderm migration in Arg morphants were partially rescued by the modified Arg(UTR*). |
|
|
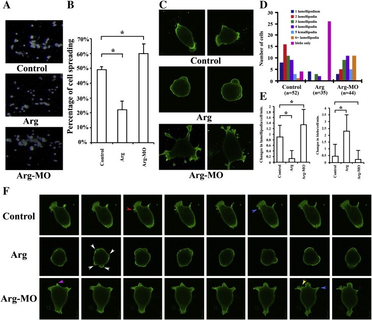
Fig. 6. Arg regulated cell spreading and dynamic changes in protrusive activity. A, B) Arg reduced, while Arg-MO enhanced, significantly the spreading of anterior mesendodermal cells on fibronectin. C) Arg modulated cell morphology. D) Distribution of cells with different numbers of lamellipodia or blebs only suggested that overexpression of Arg promoted formation of blebs, whereas reduction of Arg favored formation of multiple lamellipodia. E) Arg regulated dynamic changes of protrusive activities. Changes in lamellipodia or blebs were counted from recorded time lapse videos and the average changes per cell per minute were calculated and plotted here. Reduction of Arg significantly increased lamellipodia dynamics, whereas elevation of Arg levels resulted in augmented changes in membrane blebs. F) Changes in lamellipodia and blebs in selected cells from time lapse movies. Equal time intervals between each frame were used for all samples. The arrowheads pointed to the following changes: white: blebs; red: split lamellipodia; blue: withdrawal of existing lamellipodia; purple, expansion of lamellipodia; yellow, formation of a new lamellipodium.Fig. 7. Arg controlled convergent extension cell movements. A) DMZ explants taken from embryos with altered levels of Arg did not extend as much as those from control embryos. B) Ectopic expression or reduction of Arg led to statistically significant decrease in length over width ratio of the DMZ explants. C) Ectopic expression of Arg reduced mediolateral cell intercalation, but Arg-MO did not prevent, and seemed to enhance, cell mixing in the trunk mesoderm. 0.5 ng Arg RNA and 40 ng Arg-MO were used in these experiments. |
|
|
Fig. 7. Arg controlled convergent extension cell movements. A) DMZ explants taken from embryos with altered levels of Arg did not extend as much as those from control embryos. B) Ectopic expression or reduction of Arg led to statistically significant decrease in length over width ratio of the DMZ explants. C) Ectopic expression of Arg reduced mediolateral cell intercalation, but Arg-MO did not prevent, and seemed to enhance, cell mixing in the trunk mesoderm. 0.5 ng Arg RNA and 40 ng Arg-MO were used in these experiments. |
|
|
Fig. 8. Arg controlled actin organization. A) Anterior mesendodermal explants stained with phalloidin revealed that Arg controlled F-actin distribution at the cellâcell contact and in membrane protrusions. B) Arg modulated F-actin distribution and cell polarity in trunk mesoderm. C) Localization of F-actin in dissociated anterior mesendodermal cells revealed by phalloidin staining. D) Dynamic changes in F-actin remodeling in individual cells. Selected frames with equal time intervals for all samples were taken from time lapse video (Green = Utropin-GFP-labeled F-actin, red = membrane-tethered Cherry fluorescent protein). |
|
|
Fig. 9. The tyrosine kinase domain was required for efficient induction of gastrulation defects by Arg. A, B) The mutant Arg-N induced gastrulation defects at similar doses in similar percentages of embryos as Arg, but Arg-C was ineffective. C) Arg-N, but not Arg-C, partially rescued gastrulation defects in Arg morphant embryos. |
|
|
Fig. 10. Arg regulated phosphorylation of CrkII and paxillin. A) Arg enhanced, and Arg-MO reduced, phosphorylation of endogenous CrkII and paxillin, but neither significantly affected phosphorylation of Erk. B) Arg was required for activation of CrkII phosphorylation by RTKs. Protein phosphorylation was normalized with the total amount of that protein and the level in the control extracts was considered as 1. |
|
|
Supplemental Figure S2. Arg-MO2, which was ineffective in reducing endogenous Arg protein level, did not induce gastrulation defects. A) Unlike Arg-MO, Arg-MO2 did not effectively block Arg protein production in vivo. B) Arg-MO2 did not interfere with anterior mesendoderm migration on fibronectin. C) Arg-MO2 did not inhibit convergent extension in DMZ explants. D) Embryos injected with Arg-MO2 did not show gastrulation defects. 40 ng Arg-MO2 was used in all the experiments. |
|
|
Supplemental Figure S3. Arg did not directly regulate neural patterning. Animal caps from noggin-injected embryos expressed the pan-neural marker Sox2 and the anterior neural marker Otx2. Wnt8 both caudalizes and dorsalizes the neural tissues, so that the neural crest marker Twist, the hindbrain marker Krox20, and the spinal cord marker HoxB9 were all expressed. Overexpression or knockdown of Arg did not change the expression of any of the markers. The doses of RNAs used were: 10 pg Noggin, 20 pg Wnt8, and 0.5 ng Arg; and 40 ng Arg-MO was used. |
|
|
Supplemental Figure S4. Arg did not directly regulate cadherin-mediated cell adhesion. Dorsal mesodermal cells taken from early gastrula embryos were dissociated in calcium (Ca2 +)nd magnesium (Mg2 +)ree buffer. The cells were then transferred into the buffer containing Ca2 + and Mg2 + in tissue culture dishes coated with agarose, swirled to the center of the dishes, and either left alone without further disturbance (left column) or placed on the shaker with continuous slow swirling (right column) for 2 to 4 h. Reaggregation of the cells resulted in formation of cell clusters. Formation of cell clusters was similar in samples with elevated or reduced Arg expression, suggesting that cadherin-mediated cell adhesion was not affected by the changed levels of Arg. |
|
|
Supplemental Figure S5. The kinase-dead mutant Arg acted as a weak dominant-negative molecule and induced minor defects in body axes only at high doses. A) Arg(KR) contained a point mutation of a conserved lysine at the amino acid position 306 to arginine. B) Arg(KR) acted as a weak dominant negative molecule. At low doses (0.2.5 ng RNA), Arg(KR) did not block phosphorylation of CrkII by Arg (not shown); while at high doses (2 ng), Arg(KR) reduced CrkII phosphorylation by Arg (0.25 ng) and decreased endogenous CrkII phosphorylation. Arg-MO was used at the 40 ng dose. The amount of Arg or Arg(KR) proteins was shown by Western blot using an anti-Arg antibody from Santa Cruz Biotechnology. C) While Arg induced gastrulation defects at 0.25 ng (shown here), Arg(KR) did not alter embryonic development at the same dose (not shown). At the 2 ng RNA dose, Arg(KR) induced minor axial defects in Xenopus embryos (bottom panel). 40 ng Arg-MO was used. |
|
|
abl2 (ABL proto-oncogene 2) gene expression in Xenopus laevis embryo, assayed via in situ hybridization, NF stage 10, dorsal right, animal hemisphere up. |
|
|
abl2 (ABL proto-oncogene 2) gene expression in Xenopus laevis embryo, assayed via in situ hybridization, NF stage 11, vegetal view, dorsal right. |
|
|
abl2 (ABL proto-oncogene 2) gene expression in Xenopus laevis embryo, assayed via in situ hybridization, NF stage 17, dorsal view, anterior left. |
|
|
abl2 (ABL proto-oncogene 2) gene expression in Xenopus laevis embryo, assayed via in situ hybridization, NF stage 22, lateral view, anterior left, dorsal up. |
|
|
abl2 (ABL proto-oncogene 2) gene expression in Xenopus laevis embryo, assayed via in situ hybridization, NF stage 22, dorsal view, anterior left. |
|
|
abl2 (ABL proto-oncogene 2) gene expression in Xenopus laevis embryo, assayed via in situ hybridization, NF stage 11, lateral view, anterior left, dorsal up. |
References [+] :
Ataliotis, PDGF signalling is required for gastrulation of Xenopus laevis. 1995, Pubmed , Xenbase
Backert, Emerging roles of Abl family tyrosine kinases in microbial pathogenesis. 2008, Pubmed
Brown, Paxillin: adapting to change. 2004, Pubmed
Chang, A Xenopus type I activin receptor mediates mesodermal but not neural specification during embryogenesis. 1997, Pubmed , Xenbase
Cho, Molecular nature of Spemann's organizer: the role of the Xenopus homeobox gene goosecoid. 1991, Pubmed , Xenbase
Chodniewicz, Regulation of integrin-mediated cellular responses through assembly of a CAS/Crk scaffold. 2004, Pubmed
Choi, Xenopus Cdc42 regulates convergent extension movements during gastrulation through Wnt/Ca2+ signaling pathway. 2002, Pubmed , Xenbase
Conlon, Interference with brachyury function inhibits convergent extension, causes apoptosis, and reveals separate requirements in the FGF and activin signalling pathways. 1999, Pubmed , Xenbase
Cousin, A PTP-PEST-like protein affects alpha5beta1-integrin-dependent matrix assembly, cell adhesion, and migration in Xenopus gastrula. 2004, Pubmed , Xenbase
Davidson, Integrin alpha5beta1 and fibronectin regulate polarized cell protrusions required for Xenopus convergence and extension. 2006, Pubmed , Xenbase
Davidson, Mesendoderm extension and mantle closure in Xenopus laevis gastrulation: combined roles for integrin alpha(5)beta(1), fibronectin, and tissue geometry. 2002, Pubmed , Xenbase
Deakin, Paxillin comes of age. 2008, Pubmed
Denoyelle, Mesoderm-independent regulation of gastrulation movements by the src tyrosine kinase in Xenopus embryo. 2001, Pubmed , Xenbase
Elul, Monopolar protrusive activity: a new morphogenic cell behavior in the neural plate dependent on vertical interactions with the mesoderm in Xenopus. 2000, Pubmed , Xenbase
Erickson, Microvilli and blebs as sources of reserve surface membrane during cell spreading. 1976, Pubmed
Feller, Crk family adaptors-signalling complex formation and biological roles. 2001, Pubmed
Frasca, Role of c-Abl in directing metabolic versus mitogenic effects in insulin receptor signaling. 2007, Pubmed
Habas, Coactivation of Rac and Rho by Wnt/Frizzled signaling is required for vertebrate gastrulation. 2003, Pubmed , Xenbase
Habas, Wnt/Frizzled activation of Rho regulates vertebrate gastrulation and requires a novel Formin homology protein Daam1. 2001, Pubmed , Xenbase
Hernández, How do Abl family kinases regulate cell shape and movement? 2004, Pubmed
Huang, MAP kinases and cell migration. 2004, Pubmed
Iioka, Wnt signalling regulates paxillin ubiquitination essential for mesodermal cell motility. 2007, Pubmed , Xenbase
Kain, Inhibition of cell migration by Abl family tyrosine kinases through uncoupling of Crk-CAS complexes. 2001, Pubmed
Kain, Cytoplasmic c-Abl provides a molecular 'Rheostat' controlling carcinoma cell survival and invasion. 2003, Pubmed
Keller, How we are shaped: the biomechanics of gastrulation. 2003, Pubmed , Xenbase
Keller, The forces that shape embryos: physical aspects of convergent extension by cell intercalation. 2008, Pubmed , Xenbase
Kim, JNK and ROKalpha function in the noncanonical Wnt/RhoA signaling pathway to regulate Xenopus convergent extension movements. 2005, Pubmed , Xenbase
Kinoshita, PKC delta is essential for Dishevelled function in a noncanonical Wnt pathway that regulates Xenopus convergent extension movements. 2003, Pubmed , Xenbase
Klemke, CAS/Crk coupling serves as a "molecular switch" for induction of cell migration. 1998, Pubmed
Koleske, Essential roles for the Abl and Arg tyrosine kinases in neurulation. 1998, Pubmed
Lewis, Integrins regulate the association and phosphorylation of paxillin by c-Abl. 1998, Pubmed
Mizuseki, Xenopus Zic-related-1 and Sox-2, two factors induced by chordin, have distinct activities in the initiation of neural induction. 1998, Pubmed , Xenbase
Nagel, Guidance of mesoderm cell migration in the Xenopus gastrula requires PDGF signaling. 2004, Pubmed , Xenbase
Nie, PI3K and Erk MAPK mediate ErbB signaling in Xenopus gastrulation. 2007, Pubmed , Xenbase
Nie, Regulation of Xenopus gastrulation by ErbB signaling. 2007, Pubmed , Xenbase
Nutt, Xenopus Sprouty2 inhibits FGF-mediated gastrulation movements but does not affect mesoderm induction and patterning. 2001, Pubmed , Xenbase
Penzo-Mendèz, Activation of Gbetagamma signaling downstream of Wnt-11/Xfz7 regulates Cdc42 activity during Xenopus gastrulation. 2003, Pubmed , Xenbase
Plattner, Bidirectional signaling links the Abelson kinases to the platelet-derived growth factor receptor. 2004, Pubmed
Plattner, c-Abl is activated by growth factors and Src family kinases and has a role in the cellular response to PDGF. 1999, Pubmed
Pullikuth, Scaffold mediated regulation of MAPK signaling and cytoskeletal dynamics: a perspective. 2007, Pubmed
Ren, Migrating anterior mesoderm cells and intercalating trunk mesoderm cells have distinct responses to Rho and Rac during Xenopus gastrulation. 2006, Pubmed , Xenbase
Sasai, Xenopus chordin: a novel dorsalizing factor activated by organizer-specific homeobox genes. 1994, Pubmed , Xenbase
Schaller, FAK and paxillin: regulators of N-cadherin adhesion and inhibitors of cell migration? 2004, Pubmed
Schulze, Phosphotyrosine interactome of the ErbB-receptor kinase family. 2005, Pubmed
Shih, Cell motility driving mediolateral intercalation in explants of Xenopus laevis. 1992, Pubmed , Xenbase
Sivak, FGF signal interpretation is directed by Sprouty and Spred proteins during mesoderm formation. 2005, Pubmed , Xenbase
Skoglund, Convergence and extension at gastrulation require a myosin IIB-dependent cortical actin network. 2008, Pubmed , Xenbase
Smith, Expression of a Xenopus homolog of Brachyury (T) is an immediate-early response to mesoderm induction. 1991, Pubmed , Xenbase
Smith, PDGF-A interactions with fibronectin reveal a critical role for heparan sulfate in directed cell migration during Xenopus gastrulation. 2009, Pubmed , Xenbase
Song, Local activation of protein kinase A inhibits morphogenetic movements during Xenopus gastrulation. 2003, Pubmed , Xenbase
Symes, Embryonic mesoderm cells spread in response to platelet-derived growth factor and signaling by phosphatidylinositol 3-kinase. 1996, Pubmed , Xenbase
Tada, Xwnt11 is a target of Xenopus Brachyury: regulation of gastrulation movements via Dishevelled, but not through the canonical Wnt pathway. 2000, Pubmed , Xenbase
Tahinci, Distinct functions of Rho and Rac are required for convergent extension during Xenopus gastrulation. 2003, Pubmed , Xenbase
Tao, G-protein-coupled signals control cortical actin assembly by controlling cadherin expression in the early Xenopus embryo. 2007, Pubmed , Xenbase
Tickle, Observations on nudging cells in culture. 1976, Pubmed
Wallingford, Convergent extension: the molecular control of polarized cell movement during embryonic development. 2002, Pubmed , Xenbase
Wang, The Abl-related gene (Arg) nonreceptor tyrosine kinase uses two F-actin-binding domains to bundle F-actin. 2001, Pubmed
Winklbauer, Mesoderm migration in the Xenopus gastrula. 1996, Pubmed , Xenbase
Winklbauer, Directional mesoderm cell migration in the Xenopus gastrula. 1991, Pubmed , Xenbase
Woodring, Regulation of F-actin-dependent processes by the Abl family of tyrosine kinases. 2003, Pubmed
Yamanaka, JNK functions in the non-canonical Wnt pathway to regulate convergent extension movements in vertebrates. 2002, Pubmed , Xenbase
Yan, Distinct angiogenic mediators are required for basic fibroblast growth factor- and vascular endothelial growth factor-induced angiogenesis: the role of cytoplasmic tyrosine kinase c-Abl in tumor angiogenesis. 2008, Pubmed
Yano, Roles played by a subset of integrin signaling molecules in cadherin-based cell-cell adhesion. 2004, Pubmed
Zandy, Abl tyrosine kinases modulate cadherin-dependent adhesion upstream and downstream of Rho family GTPases. 2008, Pubmed
Zandy, Abl tyrosine kinases regulate cell-cell adhesion through Rho GTPases. 2007, Pubmed
Zhu, Direct analysis of the binding of the abl Src homology 2 domain to the activated epidermal growth factor receptor. 1993, Pubmed
