Click here to close
Hello! We notice that you are using Internet Explorer, which is not supported by Xenbase and may cause the site to display incorrectly.
We suggest using a current version of Chrome,
FireFox, or Safari.
???displayArticle.abstract???
Mutations in rhodopsin cause retinitis pigmentosa in humans and retinal degeneration in a multitude of other animals. We utilized high-resolution live imaging of the large rod photoreceptors from transgenic frogs (Xenopus) to compare the properties of fluorescently tagged rhodopsin, Rho-EGFP, and Rho(P23H)-EGFP. The mutant was abnormally distributed both in the inner and outer segments (OS), accumulating in the OS to a concentration of ∼0.1% compared to endogenous opsin. Rho(P23H)-EGFP formed dense fluorescent foci, with concentrations of mutant protein up to ten times higher than other regions. Wild-type transgenic Rho-EGFP did not concentrate in OS foci when co-expressed in the same rod with Rho(P23H)-EGFP. Outer segment regions containing fluorescent foci were refractory to fluorescence recovery after photobleaching, while foci in the inner segment exhibited recovery kinetics similar to OS regions without foci and Rho-EGFP. The Rho(P23H)-EGFP foci were often in older, more distal OS disks. Electron micrographs of OS revealed abnormal disk membranes, with the regular disk bilayers broken into vesiculotubular structures. Furthermore, we observed similar OS disturbances in transgenic mice expressing Rho(P23H), suggesting such structures are a general consequence of mutant expression. Together these results show that mutant opsin disrupts OS disks, destabilizing the outer segment possibly via the formation of aggregates. This may render rods susceptible to mechanical injury or compromise OS function, contributing to photoreceptor loss.
???displayArticle.pubmedLink???
22276148 ???displayArticle.pmcLink???PMC3261860 ???displayArticle.link???PLoS One ???displayArticle.grants???[+]
Figure 1. Expression of RhoP23H-EGFP in transgenic Xenopus.(a) Schematic drawing (left) of the Xenopus rod photoreceptor. The inner (IS) and outer (OS) segments, the nucleus (N), the prominent endoplasmic reticulum (ER), Golgi (G), connecting cilium (CC) and mitochondria (M) located apically in the IS are shown. The OS contains numerous stacks of disk membranes. (b) A segment of OS is shown in an electron micrograph. Scale bar, 100 nm. (c) A molecular model of the OS disk membrane (from a segment of a single disk, white box in b). The density of rhodopsin, approximately 90% of the protein in the OS disk membranes [32] is illustrated to scale in the molecular homology model based upon the high-resolution bovine rhodopsin structure [33]. The rhodopsin-phospholipid molar ratio is presented to scale. (e, f) Representative images of sections of live Xenopus retina showing rod cells expressing either Rho-EGFP (e) or RhoP23H-EGFP (f) The DIC image of a small piece of retina (left) and the corresponding three dimensional rendering of a confocal laser scanning z-stack using EGFP detection (middle) are shown. The outer and inner segments are labeled. To illustrate the range of transgene expression, a concentration heat map (red, maximum intensity) is shown (right). Scale bar, 5 µm.
Figure 2. Aberrant expression and aggregation of RhoP23H-EGFP in rod photoreceptors.Confocal images of representative live cells expressing rhodopsin-EGFP fusion proteins show distributions of Rho-EGFP (a) and mutant opsin, RhoP23H-EGFP (b). DIC (top) and fluorescence (middle) images were used to calculate the fluorescence distribution, displayed as a heat map (bottom): red for most intense, green for mid-level and blue for least intense. The border between the IS and OS is indicated by the arrow. (c) The fluorescence profile distribution was computed along the z-spline path through the center of the cell (white line), with the origin arbitrarily set in the nuclear region for each cell. The fluorescence intensity was normalized to the maximum value along the spline. (d) High resolution images of a representative live rod expressing fluorescent protein from two rhodopsin cassettes: Rho-mCherry (red, encoding wild type opsin) and RhoP23H-EGFP (green). The fluorescence intensity profile of two transgenes was determined simultaneously, and the individual distributions (mCherry, top and EGFP, middle are shown together with the distributions merged onto a DIC image (bottom). (e) Quantification of the fluorescent foci in two OS axial locations in live rods expressing RhoP23H-EGFP. The OS was divided into two sections (I and II), comprising ∼60% of the length. The more distal region of the OS was not included to avoid regions prone to swelling or other in vitro damage. The number of isolated fluorescent foci in the outer segment regions was counted in a total of 27 cells from 16 transgenic tadpoles expressing RhoP23H-EGFP. (f) Representative cross-sectional view of an OS from a live rod expressing two rhodopsin cassettes: Rho-mCherry and RhoP23H-EGFP. The z-section for the CSLM was parallel to the rod axis, and the fluorescence from each channel is shown separately and merged. Scale bars, 5 µm.
Figure 3. Quantification of transgene expression from dual rhodopsin cassettes in Xenopus rods.(a, b) Measurement of the EGFP and mCherry fluorescence distributions in cells expressing Rho-mCherry/Rho-EGFP (a) and Rho-mCherry-RhoP23H-EGFP (b). Control rods with no fluorescent protein had only background fluorescence which was set to zero. Images show the mCherry (red), EGFP (green) and merged distributions for representative rods. The merged image (a, right) shows synchronized changes in the expression level of both transgenes (Rho- EGFP and Rho-mCherry). The concentration of both proteins is comparable along the rod axis. (b) The RhoP23H-EGFP expression level is significantly lower (b, middle) than the co-expressed wild type Rho-mCherry (b, left). The inset in panel (b, middle) shows the intensified EGFP channel of the original figure to clarify its profile. (c, d) Distributions were measured along the central axis of the cell (white line), converted to concentration using the calibration in Fig. S3 and plotted as a function of distance from the OS base. The dual wild type cassettes are shown in (c) at the same scale for both green and red channels, while for the dual cassette containing RhoP23HEGFP (d), the EGFP values (green) are given on right Y-axis (green) and the mCherry values (red) on left Y-axis. The distance is measured from the base of the rod OS. The arrowhead indicates fluorescent foci in the RhoP23H-EGFP rod. Scale bar, 5 µm.
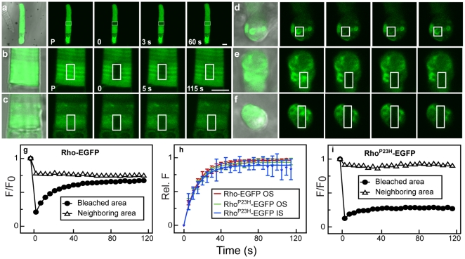
Figure 4. Aberrant mobility of RhoP23H-EGFP measured using fluorescence recovery after photobleaching.(a) Representative low magnification CSLM images of a live rod expressing soluble EGFP show the fluorescence distribution (merged with the DIC image, left) and with the region of interest (ROI) indicated (white box). The cell (P, pretreatment) was photobleached in the ROI (0 s) and the recovery was followed for the indicated time (in seconds). (b–f) Live rods expressing Rho-EGFP or RhoP23H-EGFP were photobleached in different regions and images from different times in the recovery period are shown at higher magnification. The pre-bleach sample is shown as a merge (fluorescence with DIC, left) and with fluorescence alone (P) followed by representative images immediately after bleach (0 s) and 5 s and 115 s post-bleach. The ROI is boxed in each image. Various compartments of the cells were photobleached: (b) base of the OS in cells expressing Rho-EGFP; (c) near the base of the OS in a region with no fluorescent foci in a cell expressing RhoP23H-EGFP; (d) IS in a cell expressing RhoP23H-EGFP; (e) in the OS with fluorescent RhoP23H-EGFP foci; (f) in an axial view of the OS with fluorescent RhoP23H-EGFP foci. (g) The photobleaching recovery profile of panel (b). Integrated fluorescence of Rho-EGFP in the ROI defined in (b), normalized to the integrated fluorescence of the same region in the pre-photobleached image (closed circles) compared to the fluorescence in a neighboring region (open triangles). (h) Integrated fluorescence recovery after photobleaching in regions of RhoP23H-EGFP that showed recovery following photobleaching (c and d). Averaged recovery profiles of photobleached areas in the two groups (c and d) were normalized in order to compare the half-time recovery of the mobile fraction of mutant opsin participating in recovery after photobleaching. Rho-EGFP (red trace) is included for comparison. (i) The photobleaching recovery profile of panel (e) from the ROI (closed circles) and a neighboring area (open triangles). There is no significant change in the fluorescence of the foci on the left of photobleaching box during the recovery period (open triangles). Scale bars, 5 µm.
Figure 5. Defects in OS disk membranes in rods expressing RhoP23H-EGFP.(a–e) Images from a rod expressing fluorescent protein from two rhodopsin cassettes: RhoP23H-EGFP and Rho-mCherry (b and c, respectively). Both the heat map representation of RhoP23H-EGFP distribution (b, arrow) and reconstruction images of the cell fluorescence show RhoP23H-EGFP fluorescent foci (e, arrow and dotted lines) near the base of the OS that correspond to inhomogeneous OS disturbances of the DIC image (d, arrows). Scale bars (a–e), 5 µm. (f–i) Electron micrographs of rod OS from transgenic retina expressing either Rho-EGFP (f, g) or RhoP23H-EGFP (h, i). Membranes from RhoP23H-EGFP transgenic animals exhibited vesiculotubular structures (h, i, arrowheads) of similar size to the fluorescent foci found in CSLM imaging. These structures were not observed in micrographs from Rho-EGFP transgenic animals (f). Mechanical disruption of retina prior to fixation (g) showed OS breaks and disk membrane separations but no vesiculotubular structures. Micrographs from four animals were examined for each group. (j–m) Electron micrographs of retina from wild-type (j) or RhoP23H (GHL) transgenic mice (l). Membranes from RhoP23H transgenic animals exhibited vesiculotubular structures (m, arrowheads). Vesiculotubular structures were not observed in micrographs from wild type animals (j, k). Scale bars, 100 nm (g, i, k, m), 200 nm (f, h) and 2 µm (j, l).
Figure 6. Schematic model to explain OS defect formation in disks that express mutant opsin.Wild type rhodopsin (red) distributes randomly throughout the disk membrane (except incisures which are not shown). In rods expressing RhoP23H (green), there is an initial random distribution of mutant with wild type protein in the disk, although the concentration of mutant protein is much lower than wild type protein. According to this model, over time, the RhoP23H mutant begins to self-associate and form aggregates in the membrane, excluding wild type protein. The resulting mutant protein concentrates in a localized area that causes deformation or defects in the membrane structure, leading to vesiculation and disk breakdown. This could lead to structural instability in the OS, initiating a breakdown and potentially rod death.
Batni,
Xenopus rod photoreceptor: model for expression of retinal genes.
2000, Pubmed,
Xenbase
Batni,
Xenopus rod photoreceptor: model for expression of retinal genes.
2000,
Pubmed
,
Xenbase Batni,
Characterization of the Xenopus rhodopsin gene.
1996,
Pubmed
,
Xenbase Berson,
Retinitis pigmentosa. The Friedenwald Lecture.
1993,
Pubmed Calvert,
Diffusion of a soluble protein, photoactivatable GFP, through a sensory cilium.
2010,
Pubmed
,
Xenbase Dillin,
Ageing and protein aggregation-mediated disorders: from invertebrates to mammals.
2011,
Pubmed Frederick,
Mutant rhodopsin transgene expression on a null background.
2001,
Pubmed Galy,
Rhodopsin maturation defects induce photoreceptor death by apoptosis: a fly model for RhodopsinPro23His human retinitis pigmentosa.
2005,
Pubmed Haeri,
Generation of transgenic Xenopus using restriction enzyme-mediated integration.
2012,
Pubmed
,
Xenbase Hartong,
Retinitis pigmentosa.
2006,
Pubmed Johnston,
Aggresomes: a cellular response to misfolded proteins.
1998,
Pubmed Knox,
Transgene expression in Xenopus rods.
1998,
Pubmed
,
Xenbase Lewin,
Ribozyme rescue of photoreceptor cells in a transgenic rat model of autosomal dominant retinitis pigmentosa.
1998,
Pubmed Machida,
P23H rhodopsin transgenic rat: correlation of retinal function with histopathology.
2000,
Pubmed MacKenzie,
Localization of binding sites for carboxyl terminal specific anti-rhodopsin monoclonal antibodies using synthetic peptides.
1984,
Pubmed Mani,
Xenopus rhodopsin promoter. Identification of immediate upstream sequences necessary for high level, rod-specific transcription.
2001,
Pubmed
,
Xenbase McKibbin,
Opsin stability and folding: the role of Cys185 and abnormal disulfide bond formation in the intradiscal domain.
2007,
Pubmed Mendes,
Mechanisms of cell death in rhodopsin retinitis pigmentosa: implications for therapy.
2005,
Pubmed Moritz,
A functional rhodopsin-green fluorescent protein fusion protein localizes correctly in transgenic Xenopus laevis retinal rods and is expressed in a time-dependent pattern.
2001,
Pubmed
,
Xenbase Naash,
Simulation of human autosomal dominant retinitis pigmentosa in transgenic mice expressing a mutated murine opsin gene.
1993,
Pubmed Noorwez,
Retinoids assist the cellular folding of the autosomal dominant retinitis pigmentosa opsin mutant P23H.
2004,
Pubmed Okada,
Functional role of internal water molecules in rhodopsin revealed by X-ray crystallography.
2002,
Pubmed Olsson,
Transgenic mice with a rhodopsin mutation (Pro23His): a mouse model of autosomal dominant retinitis pigmentosa.
1992,
Pubmed Papermaster,
Rhodopsin content in the outer segment membranes of bovine and frog retinal rods.
1974,
Pubmed Peet,
Quantification of the cytoplasmic spaces of living cells with EGFP reveals arrestin-EGFP to be in disequilibrium in dark adapted rod photoreceptors.
2004,
Pubmed
,
Xenbase Petters,
Genetically engineered large animal model for studying cone photoreceptor survival and degeneration in retinitis pigmentosa.
1997,
Pubmed Sakami,
Probing mechanisms of photoreceptor degeneration in a new mouse model of the common form of autosomal dominant retinitis pigmentosa due to P23H opsin mutations.
2011,
Pubmed Saliba,
The cellular fate of mutant rhodopsin: quality control, degradation and aggresome formation.
2002,
Pubmed Sokolov,
Massive light-driven translocation of transducin between the two major compartments of rod cells: a novel mechanism of light adaptation.
2002,
Pubmed Sullivan,
Prevalence of disease-causing mutations in families with autosomal dominant retinitis pigmentosa: a screen of known genes in 200 families.
2006,
Pubmed Tam,
Characterization of rhodopsin P23H-induced retinal degeneration in a Xenopus laevis model of retinitis pigmentosa.
2006,
Pubmed
,
Xenbase Ulshafer,
Tunicamycin-induced dysgenesis of retinal rod outer segment membranes. I. A scanning electron microscopy study.
1986,
Pubmed
,
Xenbase Whitaker,
Conserved transcriptional activators of the Xenopus rhodopsin gene.
2004,
Pubmed
,
Xenbase