XB-ART-44721
PLoS Biol
2012 Jan 01;101:e1001236. doi: 10.1371/journal.pbio.1001236.
Show Gene links
Show Anatomy links
Functional clustering drives encoding improvement in a developing brain network during awake visual learning.
Podgorski K, Dunfield D, Haas K.
???displayArticle.abstract???
Sensory experience drives dramatic structural and functional plasticity in developing neurons. However, for single-neuron plasticity to optimally improve whole-network encoding of sensory information, changes must be coordinated between neurons to ensure a full range of stimuli is efficiently represented. Using two-photon calcium imaging to monitor evoked activity in over 100 neurons simultaneously, we investigate network-level changes in the developing Xenopus laevis tectum during visual training with motion stimuli. Training causes stimulus-specific changes in neuronal responses and interactions, resulting in improved population encoding. This plasticity is spatially structured, increasing tuning curve similarity and interactions among nearby neurons, and decreasing interactions among distant neurons. Training does not improve encoding by single clusters of similarly responding neurons, but improves encoding across clusters, indicating coordinated plasticity across the network. NMDA receptor blockade prevents coordinated plasticity, reduces clustering, and abolishes whole-network encoding improvement. We conclude that NMDA receptors support experience-dependent network self-organization, allowing efficient population coding of a diverse range of stimuli.
???displayArticle.pubmedLink??? 22253571
???displayArticle.pmcLink??? PMC3254648
???displayArticle.link??? PLoS Biol
???displayArticle.grants??? [+]
Species referenced: Xenopus laevis
Genes referenced: adm ptch1
???attribute.lit??? ???displayArticles.show???
|
|
Figure 1. In vivo imaging of evoked network activity in the unanesthetized developing brain.(a) Experimental setup. Motion stimuli were presented to the left eye of awake, immobilized Xenopus tadpoles while imaging the right optic tectum. Neurons in the tectum (green circles) extend dendrites to receive visual input from retinal ganglion cells (red) of the contralateral eye. (b) Transmitted light image of a tadpole brain seen through the head. Green box, optic tectum. (c) Two-photon image of optical section corresponding to green box in (b). Tectum is loaded with OGB1-AM, a calcium-sensitive dye. Red box corresponds to the region of tectum monitored in our experiments. (d) Two-photon image of a patched neuron in awake tectum. (e) Simultaneous recording of somatic fluorescence (ÎF/F0, top) and action potentials (green) in response to full field light stimuli of varying intensity, with actual (gray) and inferred (black) firing rates in the 5 s following each stimulus. (f) Expanded voltage trace for electrophysiological recording. Pink shading marks time of stimulus. The electrical transients bounding the stimulus period are clipped. Colored dots mark individual action potentials, which are magnified in the boxes at bottom. |
|
|
Figure 2. Orientation and direction responses in optic tectum.(a,d) Maps of direction and orientation selectivity in naive Xenopus tectum obtained through rapid two-photon imaging and firing rate inference. Stimuli were dark bars moving over a light background for 600 ms in eight directions. Black circles mark neurons that responded significantly to stimuli. Colored arrows mark preferred directions (a) and orientations (d) of neurons showing stimulus specificity. Coronal optical section, rostrum to the left. Scale bar = 20 µm. (b,e) Tuning curves of a direction- (b) and an orientation- (e) selective neuron highlighted in (a,d). Error bars denote SEM. (c,f) Average temporal response of the two neurons to each stimulus direction. Colors match those in (b,e). Gray bar marks time of stimulus presentation. All measures calculated from n = 48 stimulus presentations for each of eight directions (1 h). |
|
|
Figure 3. Tectal noise correlations influence network decoding.(a) Recorded responses of two neurons (black and grey) in the same tadpole to eight consecutive presentations of the same stimulus. Responses vary in amplitude around their means (dotted lines). These neurons were noise correlated: variations in amplitude were shared. (b) Distribution of measured pairwise noise correlations (black dotted e) taken over a 1-h stimulation period, and values expected if neurons were independent (gray). Noise correlations were more positive (p<10â5, t-test) and more variable (p<10â8; X2 variance test) than chance. (c) Scatterplot of pairwise linear noise correlations measured in two consecutive 30-min periods. Consecutive noise correlation measurements are correlated (râ=â0.41, p<10â8; linear regression). (d) Distribution of decoding errors under independent and noise correlation decoding of actual response patterns (left) and with responses shuffled for each stimulus type to remove noise correlations (right). Data from seven tadpoles, 277 neurons (b,d), 384 stimulus presentations (c), 192 stimulus presentations each 30 min. Error bars denote SEM. *p<0.05; **p<0.01. |
|
|
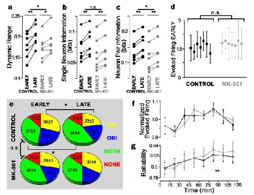
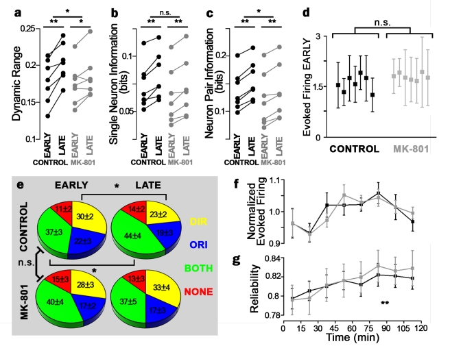
Figure 4. Effects of visual training on single-neuron response properties.(a) Tuning curve dynamic range, the fraction by which a neuron's firing changes in response to different stimuli during early and late epochs. (b,c) Stimulus mutual information conveyed by single neuron (b) and neuron pair (c) firing patterns. Upper asterisks denote difference in the change with treatment. Lower asterisks denote significant change across epochs (paired t-test). (d) Evoked firing rates in control (black) and MK-801 treated (gray) tadpoles during first hour of stimulation. Each point corresponds to a single tadpole; error bars denote standard deviation across neurons within a given tadpole. MK-801 does not acutely affect evoked firing rates (t-test, pâ=â0.61). (e) Proportion of neurons showing direction (yellow), orientation (blue), both (green), or neither (red) selectivity in control (top) and MK-801â(bottom) treated tadpoles, in the first (left) and second (right) hour of stimulation. Asterisks denote significant change across epochs (paired t-test). (f,g) Mean normalized amplitude (f) and response reliability (g) over the course of visual training (black). Reliability increased with training (ANCOVA, p<0.01). Neither measure was affected by MK-801 (gray) (ANCOVA, p>0.05). Reliability is the proportion of evoked responses with amplitude larger than the median spontaneous firing rate. Error bars denote SEM. *p<0.05. |
|
|
Figure 5. Training induces NMDAR-dependent improvement of whole-network encoding.(a) Time course of noise-correlation–based (red) and independent (blue) decoding performance. Light curves, improvement is blocked by MK-801. Bars denote early and late epochs. Decoding improvement is the decrease in decoding error relative to the independent decoder at the first timepoint. Both decoders improved from early to late epochs in control, but not MK-801–treated tadpoles (paired t-tests). (b) Decoding error of control (left, blue) and MK-801–treated (right, red) tadpoles over first hour of stimulation. Lighter shades denote decoding using the optimal independent decoder, darker shades mark noise correlation-based decoding. (c) Improvement, relative to the early epoch, of decoders trained on data from early (left two panels) or late (right two panels) epochs, used to decode early or late neuronal firing patterns. Performance decreased when decoding the epoch on which the decoder was not trained (center two panels; ANOVA). Asterisks in rightmost panel denote significant difference from corresponding value in leftmost panel. Error bars denote SEM. *p<0.05; **p<0.01. |
|
|
Figure 6. Training-induced changes are stimulus-specific.(a) Decoding error for each direction in tadpoles trained with four of eight stimuli (0â135°), using the correlation decoder. Gray, decoding error of naive control tadpoles. Training-induced decoding improvement is specific to the trained stimuli. (b) Proportion of neurons showing direction (yellow), orientation (blue), both (green), or neither (red) selectivity in tadpoles trained with four stimuli. Asterisks denote significant difference from corresponding proportion in naive control tadpoles. (c) Angle histogram of preferred directions of direction-selective neurons in tadpoles trained with four stimuli. Points are the proportion of neurons with center directions falling between adjacent stimulus directions. Pink shading indicates the trained directions. Responses strongly favored the center of the trained directions (one-sample t-test, p<10â5). Gray dotted line indicates preferred directions in naive control tadpoles. (d) Map of direction selectivity in a tadpole after training with four stimuli. Black circles mark neurons showing significant direction selectivity. Colored arrows mark preferred directions. Error bars denote SEM. (aâc) nâ=â3 tadpoles (152 neurons). *p<0.05; **p<0.01. |
|
|
Figure 7. Training strengthens clustering of receptive fields and network correlations.(a–d) Tuning curve similarity (a,c) and mean noise correlation (b,d) of neuron pairs binned by spatial distance, during early (teal) and late (purple) epochs, in control (a,b) and MK801-treated (c,d) tadpoles. (e,f) Tuning curve similarity (e) and noise correlations (f) in tadpoles trained with four stimuli (0°–135°), binned by distance, in response to trained (orange) and untrained (yellow) stimuli. (f) Shaded area highlights the range of plots in (b,d). Noise correlations to untrained stimuli were significantly lower than in naive control animals (p<10−5, two-way ANOVA) and those to trained stimuli were significantly higher than in naive controls (p<10−5, two-way ANOVA). Error bars denote SEM. Control, n = 7 tadpoles (277 neurons), MK801, n = 7 tadpoles (255 neurons) (e,f) n = 3 tadpoles (152 neurons). *p<0.05; **p<0.01. |
|
|
Figure 8. NMDAR-dependent coordination between clusters supports network encoding improvement.(a) Preferred directions of example control (top) and MK801-treated (bottom) tadpoles during early (left) and late (right) epochs. Scale bar = 20 µm. (b) Receptive field diversity across the tectum during early and late epochs, in untreated (black) and MK801-treated (gray) tadpoles. Diversity decreased with training in MK-801–treated tadpoles (paired t-test, p<0.05). (c) Mean decoding error of independent (blue) and correlation-based (red) decoding of single clusters during early and late epochs, in untreated and MK801-treated (lighter shades) tadpoles. (d) Mean decoding cooperation (decoding performance of two clusters taken together minus the maximum decoding performance of either taken alone) during early and late epochs, in untreated and MK801-treated tadpoles. Cooperation increased in control tadpoles and decreased in MK-801 treated tadpoles with training (paired t-tests). Number of clusters: untreated, n = 29; MK801, n = 25 clusters per epoch in seven tadpoles. Error bars denote SEM. Control, n = 7 tadpoles (277 neurons); MK801, n = 7 tadpoles (255 neurons). *p<0.05; **p<0.01. |
|
|
Figure 9. Schematic of receptive field and noise correlation plasticity for trained (red) and untrained (blue) stimuli.Tectal neurons are represented as circles, circle color marks preferred direction (red, down; blue, up), and dotted lines represent noise correlations. Training with down direction increases and clusters receptive fields oriented toward the trained stimuli and decreases long-distance noise correlations (dashed lines). Receptive fields preferring untrained stimuli (blue) are reduced, and noise correlations to these stimuli are increased on all spatial scales. Note that noise correlations can differ across stimuli and are not necessarily determined by neurons' preferred directions. |
References [+] :
Averbeck,
Neural correlations, population coding and computation.
2006, Pubmed
Averbeck, Neural correlations, population coding and computation. 2006, Pubmed
Averbeck, Neural noise and movement-related codes in the macaque supplementary motor area. 2003, Pubmed
Bialek, Physical limits to biochemical signaling. 2005, Pubmed
Brainard, The Psychophysics Toolbox. 1997, Pubmed
Chen, Neurexin-neuroligin cell adhesion complexes contribute to synaptotropic dendritogenesis via growth stabilization mechanisms in vivo. 2010, Pubmed , Xenbase
Cline, The regulation of dendritic arbor development and plasticity by glutamatergic synaptic input: a review of the synaptotrophic hypothesis. 2008, Pubmed
Daw, Injection of MK-801 affects ocular dominance shifts more than visual activity. 1999, Pubmed
Dong, Visual avoidance in Xenopus tadpoles is correlated with the maturation of visual responses in the optic tectum. 2009, Pubmed , Xenbase
Dunfield, Metaplasticity governs natural experience-driven plasticity of nascent embryonic brain circuits. 2009, Pubmed , Xenbase
Engert, Moving visual stimuli rapidly induce direction sensitivity of developing tectal neurons. 2002, Pubmed , Xenbase
Farley, Alteration of visual input results in a coordinated reorganization of multiple visual cortex maps. 2007, Pubmed
Gawne, How independent are the messages carried by adjacent inferior temporal cortical neurons? 1993, Pubmed
Goodman, Developmental mechanisms that generate precise patterns of neuronal connectivity. 1993, Pubmed
Graf, Decoding the activity of neuronal populations in macaque primary visual cortex. 2011, Pubmed
Gutnisky, Adaptive coding of visual information in neural populations. 2008, Pubmed
Han, Neuronal competition and selection during memory formation. 2007, Pubmed
Hubel, The period of susceptibility to the physiological effects of unilateral eye closure in kittens. 1970, Pubmed
Kohn, Stimulus dependence of neuronal correlation in primary visual cortex of the macaque. 2005, Pubmed
Komiyama, Learning-related fine-scale specificity imaged in motor cortex circuits of behaving mice. 2010, Pubmed
Latham, Synergy, redundancy, and independence in population codes, revisited. 2005, Pubmed
Laughlin, The metabolic cost of neural information. 1998, Pubmed
Li, Experience with moving visual stimuli drives the early development of cortical direction selectivity. 2008, Pubmed
Lien, Visual stimuli-induced LTD of GABAergic synapses mediated by presynaptic NMDA receptors. 2006, Pubmed , Xenbase
Malenka, LTP and LTD: an embarrassment of riches. 2004, Pubmed
Miller, Representation of sensory information in the cricket cercal sensory system. I. Response properties of the primary interneurons. 1991, Pubmed
Montani, The role of correlations in direction and contrast coding in the primary visual cortex. 2007, Pubmed
Niell, Functional imaging reveals rapid development of visual response properties in the zebrafish tectum. 2005, Pubmed
Ohki, Functional imaging with cellular resolution reveals precise micro-architecture in visual cortex. 2005, Pubmed
Oizumi, Mismatched decoding in the brain. 2010, Pubmed
Panzeri, Correlations and the encoding of information in the nervous system. 1999, Pubmed
Perkins, Cell-attached voltage-clamp and current-clamp recording and stimulation techniques in brain slices. 2006, Pubmed
Pillow, Spatio-temporal correlations and visual signalling in a complete neuronal population. 2008, Pubmed
Pratt, Development and spike timing-dependent plasticity of recurrent excitation in the Xenopus optic tectum. 2008, Pubmed , Xenbase
Quian Quiroga, Extracting information from neuronal populations: information theory and decoding approaches. 2009, Pubmed
Rajan, NMDA receptor activity stabilizes presynaptic retinotectal axons and postsynaptic optic tectal cell dendrites in vivo. 1999, Pubmed , Xenbase
Ruthazer, Control of axon branch dynamics by correlated activity in vivo. 2003, Pubmed , Xenbase
Sakaguchi, Map formation in the developing Xenopus retinotectal system: an examination of ganglion cell terminal arborizations. 1985, Pubmed , Xenbase
Samonds, Cooperation between area 17 neuron pairs enhances fine discrimination of orientation. 2003, Pubmed
Schneidman, Weak pairwise correlations imply strongly correlated network states in a neural population. 2006, Pubmed
Schneidman, Synergy, redundancy, and independence in population codes. 2003, Pubmed
Shadlen, Noise, neural codes and cortical organization. 1994, Pubmed
Sharpee, Adaptive filtering enhances information transmission in visual cortex. 2006, Pubmed
Simoncelli, Natural image statistics and neural representation. 2001, Pubmed
Sin, Dendrite growth increased by visual activity requires NMDA receptor and Rho GTPases. 2002, Pubmed , Xenbase
Song, Competitive Hebbian learning through spike-timing-dependent synaptic plasticity. 2000, Pubmed
SPERRY, CHEMOAFFINITY IN THE ORDERLY GROWTH OF NERVE FIBER PATTERNS AND CONNECTIONS. 1963, Pubmed
Sumbre, Entrained rhythmic activities of neuronal ensembles as perceptual memory of time interval. 2008, Pubmed
Tanaka, Orientation-restricted continuous visual exposure induces marked reorganization of orientation maps in early life. 2006, Pubmed
Thévenaz, A pyramid approach to subpixel registration based on intensity. 1998, Pubmed
Tkacik, Optimal population coding by noisy spiking neurons. 2010, Pubmed
Vogelstein, Spike inference from calcium imaging using sequential Monte Carlo methods. 2009, Pubmed
Wu, Dendritic dynamics in vivo change during neuronal maturation. 1999, Pubmed , Xenbase
Zhang, A critical window for cooperation and competition among developing retinotectal synapses. 1998, Pubmed , Xenbase
Zhang, Method of unconfounding orientation and direction tunings in neuronal response to moving bars and gratings. 2005, Pubmed
