|
Fig. 1. Perturbed Sox3 maternal mRNA degradation upon XSeb4R overexpression leads to increased cell proliferation and inhibition of cell differentiation. Compared expression patterns of XSeb4R and Sox3 were monitored by wholemount in situ hybridization (WMISH), using Xenopus albino embryos at the indicated stages (St.) of development. Signals corresponding to these factors (black color) overlap in the animal pole derived cells of blastula embryo, oriented animal pole (An) up and vegetal pole (Vg) down (A, E). These maternal mRNA signals decline sequentially at gastrula stage (B and F, C and G). At these stages, signals of zygotic mRNAs are indicated with arrows; in panel C the embryo is oriented dorsal (d) right and ventral (v) left; in panels F and G the embryos are oriented dorsal side in front and the zygotic XSeb4R mRNA signal marks the differentiating mesoderm tissue. Zygotic Sox3 mRNA signal delineates the neural plate (np) and the trigeminal placodes (tp) at open neural plate stage, oriented dorsal side in front (D). At this stage, XSeb4R signals appear, in addition to the presomitic mesoderm (pm), in primary neuron precursors: medial, m (motor neuron); intermediate, i (interneuron) and lateral, l (sensory neuron). The timing of these expression characteristics as well as the phenotype described below are schematically illustrated in panel J. Capped-XSeb4R RNA was injected into two micromeres (200 pg each) of 4- or 8-cell stage embryos and analyzed by WMISH at neurula stage using Sox3 probe. XSeb4R overexpression leads to: robust ectopic Sox3 expression (I, 100%, n = 80); suppression of an epidermal marker (L, 100%, n = 56); suppression of expression (red arrows) of a neuronal marker gene N-tubulin (M, 100%, n = 50). Immunostaining of XSeb4R-injected embryos using an anti-phosphohistone H3 antibody revealed increased proliferation (red arrow; K, 63%, n = 76). In panels K, L and M embryos are oriented anterior side up with the injected side (IS) on the right. The blue staining (tracer) corresponds to the distribution of XSeb4R injected RNA marked by Xgal/LacZ enzymatic reaction. |
|
Fig. 2. XSeb4R overexpression blocks anteriorâposterior (AâP) patterning and activates apoptosis, leading to loss of head structures. Pigmented Xenopus embryos were injected with 200 pg of XSeb4R or XSeb4RδRRM capped-RNA in each animal blastomere at 4/8 cell stage. Embryos were cultivated to tadpole stage. Compared to control embryos (A) XSeb4R-injected one (B) but not XSeb4RδRRM-injected embryo (C) showed ectopic pigmentation pattern (see arrow). This phenotype was associated to a loss of head structures clearly visible (see arrow heads) in later stages of development (compare E to D and F). XSeb4R-unilaterally-injected embryos were processed by WMISH using Slug (G and H) and XlTyr (I), marker of neural crest and melanocytes, respectively. Note expression inhibition of these genes in the sites of XSeb4R orverexpression marked by X-gal staining in blue. Embryos shown in A, B and C were bleached and analyzed by WMISH using Sox3 probe. As shown in K, the pigmented cells were not Sox3 positive (see black arrow). Brain anterior-posterior patterning, as well as eye structures (red arrow) seen in J and L are not observed in XSeb4R-injected embryos. Also note Sox3 expression expanded in the brain of this embryo (K). Albino embryos injected unilaterally with XSeb4R mRNA, using LacZ mRNA as a tracer were cultured and fixed at neurula and at tailbud stages. In early fixed embryos, expression suppression was detected in 100% of embryos analyzed with AâP markers such as Pitx2 (n = 32; M), Otx2 (n = 35; N) and Krox20 (n = 35; O). TUNEL assays showed a mild increase in apoptosis in about 40% of embryos (n = 35; P) and a massive apoptotic pattern was detected in 100% of tailbud embryos (n = 70) with a high magnification shown in panel R, the control uninjected overview sides are indicated in Q and XSeb4R-injected side in S. The injected sides (IS) are marked by X-gal staining in blue. |
|
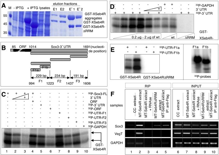
Fig. 3. Sox3 mRNA is a direct binding target of the RNA-binding protein XSeb4R. (A) SDS-PAGE electrophoregram of coomassie stained gel. XSeb4R and XSeb4RδRRM recombinant pGEX plamids were used to transform Bl21 bacterial cells. Cultures were induced (+ IPTG) or not (â IPTG) for 4 h, harvested and sonicated in PBS supplemented with protease inhibitors. GST-XSeb4R and GST-XSeb4δRRM were purified on glutathione affinty columns. The corresponding eluted fractions are indicated. (B) Schematic representation of Sox3 cDNA and the mutant constructs used in UV-crosslinking assays. Numbers indicate the nucleotide positions in the cDNA. (C) Electrophoregram of radioactive labeled GST-XSeb4R sample from UV-crosslinking. The two bands seen in purified proteins shown in A correspond to active GST-XSeb4R. As shown in lane 1, the full length (FL) Sox3 mRNA probe binds to GST-XSeb4R. Signal of this interaction was competed with cold probe from the 3â²UTR (lane 2, 1-to-1 and line 3, 1-to-10 molar ratio) but not from the ORF (lane 4, 1-to-10 molar ratio). Labeled probes from the 3â²UTR (lane 5) but not from the ORF (lane 6) bind to GST-XSeb4R. Probes from 3 adjacent F1, F2 and F3 3â²UTR show that F1 binds strongly compared to F2 and F3 (compare lane 7, 8, 9). A probe from GAPDH shows no significant interaction with GST-XSeb4R (lane 10). (D) The intensity of the 3â²UTR but not GAPDH signal is proportional to the amount of protein used. The signal of the highest protein quantity was competed by unlabeled 3â²UTR probe. GST-XSeb4RδRRM shows no interaction with the 3â²UTR probe. (E) Probe from the region spanning the F1b interacts with highest avidity to GST-XSeb4R. (F) Ribonucleic acid immuno-precipitation (RIP) coupled to RT-PCR shows that Sox3 and VegT mRNAs are enriched in XSeb4R-RNP complexes (F, lane 2). Unspecific interactions, proportional to the amount of target RNA in the samples, were revealed in control assays (F, lane 1, 4 and 5). The RT-PCR products were analyzed on 2.3% agarose gels.
|
|
Fig. 4. XSeb4R stabilizes maternal Sox3 mRNAs in ectodermal explants. Capped-XSeb4R mRNA and XSeb4R-MO were injected alone or in combination with α-amanitin into the four animal blastomeres of 4/8-cell stage embryos. The latter were cultured together with control uninjected embryos to blastula stage. Cap explants were dissected and cultured (A) at different time points as indicated and an average of 50 caps was collected per batch for mRNA analysis. The real-time RT-PCR results reveal significant increase of Sox3 (B) and VegT (C) mRNA in XSeb4R-overexpressing caps. Note increased levels of Sox3 but not VegT mRNA in XSeb4R-MO samples (B and C, yellow bars). This increase of Sox3 mRNA levels was lost upon α-amanitin treatment (D). Alpha-amanitin treated cap explants were compared to naive or XSeb4R-overexpressing cap samples (EâF). Note the unchange levels of Sox3 mRNA (E), unlike Epi. K. (F), in treated and untreated cap explants. In XSeb4R-injected caps, the levels of Sox3 mRNA, but not Epi. K., reamined significantly high compared to the control untreated naive caps (E and F). The RNA quantification was done in duplicate or triplicate and the standard deviation is added to the histogrammes. Data are expressed relative to GAPDH mRNA. Note a use of different scales in graphics from panels B to F. |
|
Fig. 5. XSeb4R strongly activates maternal Sox3 translation. (A) Western blot analysis of Sox3 translation in caps from MT-XSeb4R or XSeb4R-MO injected embryos, using an anti-Sox3 antibody. GAPDH antibody was used as loading control. Note a progressively increased amount of Sox3 signal in MT-XSeb4R overexpressing caps at the equivalent of blastula, t0 (lane 2) and gastrula, t5 (lane 5), but not at neurula, t10 (lane 8) stages of explant development. Observe a decrease in the level of Sox3 signal at the time of explant dissection (t0) in XSeb4R depleted caps (lane 3) compared to the control (lane 1). (BâD) Ectodermal explants dissected at the blastula or gastrula stage from embryos that were injected unilaterally with XSeb4R mRNA or XSeb4R-MO were stained with an anti-Sox3 antibody. Caps from control uninjected embryos show a uniform staining pattern (B; 100%, n = 50); expanded signals are observed on the injected side of explants from XSeb4R-overexpressing embryos (C; 100%, n = 50). Sox3 protein translation was not significantly affected in XSeb4R-depleted caps (D; 100%, n = 50; high magnification: compared signals in the cells stained in red and unstained areas). (E) Sox3-3â²UTR Luciferase reporter was analyzed in HEK293 cells. All firefly luciferase values were normalized to renilla luciferase. Shown are the relative luciferase expression activation; note that XSeb4R stimulates LUC-Sox3-3â²UTR in a concentration dependent manner. Four independent transfections revealed similar trends. Also observe increased firefly but not renilla luciferase mRNA stability in response to XSeb4R, as tested by RT-PCR. The increased amount of Flag-XSeb4R protein in transfected cells is added, with GAPDH as a protein loading control. |
|
Fig. 6. XSeb4R regulates the levels and expression boundaries of mRNAs encoding germ layer specification markers. XSeb4R-MO was injected into the animal hemisphere of one blastomere of two- or four-cell stage albino embryos and the latter were analyzed by WMISH at gastrula and neurula stages, using the indicated probes. The control embryo (CE) shows a ring-like expression pattern around the blastopore and the width is indicated (A). The injected embryo, oriented vegetal pole down, revealed an upward expression expansion (46%, n = 60) in the presumptive ectoderm and the width is indicated (B). Xbra analysis in neurula stage morphant embryos revealed an expanded expression in 80% of the total embryos (n = 45). Caps from CE or from embryos injected with XSeb4R-MO in the four micromeres at 4/8-cell stage were analyzed by real-time RT-PCR targeting mesodermal marker Xbra and the ectodermal gene Epi. K. XSeb4R protein knockdown induces Xbra expression and a repression of Epi. K. expression (C). Data are expressed relative to GAPDH mRNA. |
|
Fig. S2. XSeb4R gain- and loss-of-function in the embryos. Pigmented and albino embryos were unilaterally injecetd with XSeb4R capped-RNA (200 pg/blastomere) or XSeb4R-MO (20 ng/blastomere), using LacZ mRNA as a tracer (200 pg/blastomere). Embryos were cultured and fixed at neurula stage 18 and at tadpole stage. X-gal staining were performed (blue color) and the albino embryos were analyzed by WMISH. Note differential distribution of the blue color, recapitulating the sites of XSeb4R overexpression (A) or depletion (B). Neural crest (NC) formation was investigated targeting Slug expression (B). XSeb4R-MO revealed no significant effect on the intensity of Slug expression but rather a marked clustering of signal that reflects NC cells migration inhibition (100%, n = 32). |
|
rbm38 ( RNA binding motif protein 38) gene expression in Xenopus laevis embryo, assayed via in situ hybridization, NF stage 8, lateral view, dorsal right, animal hemisphere up. |
|
rbm38 ( RNA binding motif protein 38) gene expression in Xenopus laevis embryo, assayed via in situ hybridization, NF stage 10.5, vegetal view, dorsal up. |
|
rbm38 ( RNA binding motif protein 38) gene expression in Xenopus laevis embryo, assayed via in situ hybridization, NF stage 11.5, dorsal view, animal hemisphere up. |
|
rbm38 ( RNA binding motif protein 38) gene expression in Xenopus laevis embryo, assayed via in situ hybridization, NF stage 13, dorsal view, posterior up. |