XB-ART-44682
Dev Biol
2012 Mar 01;3631:155-65. doi: 10.1016/j.ydbio.2011.12.029.
Show Gene links
Show Anatomy links
RFX2 is broadly required for ciliogenesis during vertebrate development.
???displayArticle.abstract???
In Caenorhabditis elegans, the RFX (Daf19) transcription factor is a major regulator of ciliogenesis, controlling the expression of the many essential genes required for making cilia. In vertebrates, however, seven RFX genes have been identified. Bioinformatic analysis suggests that Rfx2 is among the closest homologues of Daf19. We therefore hypothesize that Rfx2 broadly controls ciliogenesis during vertebrate development. Indeed, here we show that Rfx2 in Xenopus is expressed preferentially in ciliated tissues, including neural tube, gastrocoel roof plate, epidermal multi-ciliated cells, otic vesicles, and kidneys. Knockdown of Rfx2 results in cilia-defective embryonic phenotypes and fewer or truncated cilia are observed in Rfx2 morphants. These results indicate that Rfx2 is broadly required for ciliogenesis in vertebrates. Furthermore, we show that Rfx2 is essential for expression of several ciliogenic genes, including TTC25, which we show here is required for ciliogenesis, HH signaling, and left-right patterning.
???displayArticle.pubmedLink??? 22227339
???displayArticle.pmcLink??? PMC3640985
???displayArticle.link??? Dev Biol
???displayArticle.grants??? [+]
R01 GM067779-08 NIGMS NIH HHS , R01 GM088624 NIGMS NIH HHS , Howard Hughes Medical Institute , R01 GM067779 NIGMS NIH HHS , R01 GM074104 NIGMS NIH HHS
Species referenced: Xenopus laevis
Genes referenced: arl13b cdh1 foxj1 lefty1 nkx2-2 odad4 pitx2 rfx1 rfx2 rfx3 rfx4 rfx5 shh tuba8 tubal3 vax1
???displayArticle.antibodies??? Arl13b Ab1 Tuba4b Ab3
???displayArticle.morpholinos??? odad4 MO1 rfx2 MO1
???attribute.lit??? ???displayArticles.show???
|
|
Fig. 1. Rfx2 is expressed in ciliated tissues. (A) Early expression of Rfx2 in epidermis. (B) Rfx2 is expressed in the neural plate. Dorsal view. (Bâ²) (C) Sagittal sections showed that Rfx2 is expressed in the gastrocoel roof plate (GRP) (arrows). BP: blastopore. (D) Transverse section view revealed robust Rfx2 expression in the neural tube. (E) Rfx2 is expressed in the neural tube. Dorsal view. (F) Rfx2 is expressed in otic vesicles and kidneys. (G) Punctate expression of Rfx2 in the epidermis. (H) Closer view of epidermal Rfx2 expression in (G). (I) Epidermal ciliated cells are observed by staining with α-tubulin. Ciliated cells are co-localized with Rfx2 in situ pattern in (H). |
|
|
Fig. 2. Rfx2 is required for neural tube closure and proper neural cilia formation. (AâD) Stage 19 embryos, dorsal view, anterior top. Black dashed lines outline the distance between the neural folds. (A) Stage 19 control embryo. The neural tube is almost closed. (B) Embryo injected with Rfx2 morpholino dorsally. The neural tube closure defects are shown. The neural tube closure defects caused by disruption of Rfx2 can be partially rescued by co-injection with 150 pg GFP-Rfx2 mRNA (C) and 300 pg GFP-RFX2 mRNA (D). The average distance between the neural folds is shown in (E). (F) Transverse section view of neural plate of stage 18 control embryos. Cilia are stained with acetylated α-tubulin. (G) Transverse section view of neural plate of Rfx2 morphants. Shorter cilia are observed. (H) Cilia were measured in 15 μm projection confocal images. The average length of control cilia is 1.19±0.021 μm (mean±SEM, n=225). However, the average length significantly reduces to 0.79±0.016 μm in Rfx2 morphants (mean±SEM, n=195). Horizontal lines indicate the mean, vertical lines SEM, *** pb0.0001 MannâWhitney test. |
|
|
Fig. 3. Rfx2 is required for Shh signaling. (AâC) In situ hybridization of a Shh downstream gene, Nkx2.2.Dorsal view, anterior left. Stage 24. Expression of Nkx2.2 in the ventral neural tube (A) is dramatically reduced in the spinal cord of Rfx2 morphants (21/29) (B). The reduced expression of Nkx2.2 can be rescued by co-injection of 300 pg GFP-Rfx2 mRNA (C). (DâF) In situ hybridization of a Shh downstream gene, Vax1. Lateral view, anterior left. Stage 35.Expression of Vax1 in the ventral forebrain (D) is robustly reduced in Rfx2 morphants (16/24) (E) and can be rescued (F). |
|
|
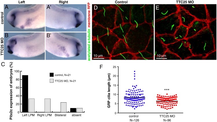
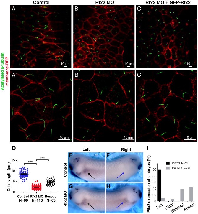
Fig. 4. Rfx2 is required for GRP cilia assembly and the leftâright asymmetry pattern. (A) GRP tissue of a membrane RFP-injected control embryo. Acetylated bα-tubulin labels cilia (green) and RFP labeled cell boundary (red). (B) GRP tissue of a Rfx2 morphant. Membrane-RFP is co-injected as a tracer. (C) GRP tissue of an embryo injected with Rfx2 morpholino and GFP-Rfx2 mRNA. (Aâ²), (Bâ²), (Câ²) are zoom in view of (A), (B), (C), respectively. (D) Average length of GRP cilia. While the average length of control GRP cilia is 8.59± 0.18 μm (mean±SEM, n=69), it's significantly reduced to 2.34±0.07 μm in Rfx2 morphants (mean±SEM, n=113). The shorter cilia phenotype is partially rescued to 4.74± 0.14 μm(mean±SEM, n=63) by co-injecting with GFP-Rfx2 mRNA. Horizontal lines indicate the mean, vertical lines SEM, *** pb0.0001 MannâWhitney test. (EâF, I) Pitx2c expression at stage 26, lateral view. In control embryos, Pitx2c is expressed in the left LPM (black arrow) but not the right LPM (blue arrow). (GâH) In Rfx2 morphants, bilateral LPM of Pitx2c expression is observed. (blue arrow). (I) Quantification of Pitx2c expression patterns in control embryos and Rfx2 morphants. |
|
|
Fig. 5. Rfx2 is essential for epidermal ciliogenesis. (A) A stage 27 control embryo injected with membrane-RFP. Acetylated α-tubulin labels cilia (green) and RFP labels cell boundary (red). (Aâ²) Zoom in view of (A). (B) A stage 27 Rfx2 morphant. (Bâ²) Zoom in view of (B). Note that only a few short axonemes are shown in the Rfx morphant. |
|
|
Fig. 6. Rfx2 is required for the expression of a ciliary gene TTC25, but not α-tubulin. (A)â(D) Rfx2 morpholino is injected into one ventral blastomere at the 4 cell stage. (A) α-tubulin in situ hybridization on the control side of epidermis. (B) α-tubulin in situ hybridization on the Rfx2 morpholino-injected side. α-tubulin expression is not significantly changed (also see suppl. Fig. 4). (C) TTC25 expression patterns on control epidermis. (D) TTC25 in situ hybridization on Rfx2 morpholino-injected side of epidermis. TTC25 expression is reduced in epidermal multi-ciliated cells. (E)â(H) Rfx2 morpholino is injected into both dorsal blastomeres at the 4 cell stage. (E) Dorsal view of TTC25 expression on neural plate of a control embryo. (F) Dorsal view of TTC25 expression on neural plate of an Rfx2 morphant. TTC25 expression is reduced. (G) Sagittal section view of a control embryo. TTC25 is expressed in the gastrocoel roof plate (GRP). (H) Sagittal section view of a Rfx2 morphant. TTC25 expression is reduced in GRP. |
|
|
Fig. 7. TTC25 is required for proper neural tube cilia formation and Shh signaling pathway. (AâB) Nkx2.2 expression at stage 24, dorsal view, anterior left. Expression of Nkx2.2 in the ventral neural tube (A) is reduced in the spinal cord of TTC25 morphants (B). (CâD) Vax1b expression at stage 35, lateral view, anterior left. Expression of Vax1b in the ventral forebrain (C) is reduced, but still present, in TTC25 morphants (D). (EâF) Confocal Z-projections of stage 24 neural tube sections stained for cilia markers acetylated α-tubulin (green)and Arl13b (red). (E) In control embryos, most cilia project into the lumen of the neural tube; ventral neural cilia are longer than dorsal ones and express less Arl13b. (F) In TTC25 morphants, the neural tube fails to close and cilia are not found at the luminal boundary (top). Cilia are fewer, shorter, and stain more intensely with Arl13b. (G) Ventral cilia were measured in 3 sections (as in E, F) from 5 embryos each. The 20 longest ventral cilia from each embryo are plotted. Horizontal lines indicate the mean, vertical lines SEM, pb0.0001 MannâWhitney test. |
|
|
Fig. 8. Rfx2 is required for GRP cilia assembly and the leftâright asymmetry. (AâB) Pitx2c expression at stage 26, lateral view. In wildtype embryos, Pitx2c is expressed in the left LPM (A, Aâ², C). In TTC25 morphants, only 33% of embryos show normal left LPM expression (C), and Pitx2c is often expressed in the right LPM (Bâ², C). (DâE) Confocal images of the posterior GRP (node) stained with acetylated α-tubulin to visualize cilia and injected with membrane-RFP to outline cells. (F) GRP cilia were measured in confocal images as in D, E for 5 embryos each. Horizontal lines indicate the mean, vertical lines SEM, pb0.0001 MannâWhitney test. |
|
|
Suppl. Fig. 2. Rfx genes in situ hybridization. (A) Rfx1 is expressed in the neural tube. Dorsal view. Transverse section view is shown in (B). (C) Rfx1 expression in otic vesicles and kidney. Lateral view, anterior left. (D) The expression of Rfx3 is observed in the neural tube and epidermis. Dorsal view. Transverse section view is shown in panel (E). (F) Rfx3 is expressed in the GRP. (G) Rfx3 is also expressed in otic vesicles and kidney. Lateral view, anterior left. (H) Rfx4 is robustly expressed in the CNS. (K) The expression of Rfx5 in the neural tube. |
|
|
Suppl. Fig. 3. Rfx2 is required for neural tube closure. (A) Transverse section view of st. 24 control embryos. Epidermis is stained with E-cadherin. (D) Transverse section view of Rfx2 morphants. While dorsal epidermis had fused over the neural tissue, the neural epithelium had not properly fused into a tube. |
|
|
Suppl. Fig. 4. Rfx2 is required for proper neural tube cilia formation and Shh signaling. (A) Transverse section view of neural tube lumen of stage 26 control embryos. Cilia are stained with acetylated α-tubulin. (B) Transverse section view of neural tube lumen of Rfx2 morphants. Fewer and shorter cilia are observed. (C) Ventral cilia were measured in 12 μm projection confocal images. The average length of control cilia is 5.95 0.21 μm (mean SEM, n = 34). However, the average length significantly reduces to 2.6 0.07 μm in Rfx2 morphants (mean SEM, n = 61). Horizontal lines indicate the mean, vertical lines SEM, *** p < 0.0001 Mannhitney test. (D) In situ hybridization of a Shh downstream gene, Nkx2.2.Dorsal view, anterior top. Stage 24. Expression of Nkx2.2 in the ventral neural tube (D) is dramatically reduced in the spinal cord of Rfx2 morphants (72%, 21/29) (E). The reduced expression of Nkx2.2 is partially rescued by co-injection of GFP-Rfx2 mRNA. (F) In embryos co-injected with 100 pg GFP-Rfx2 mRNA, 55% (12/22) show robustly reduced Nkx2.2 expression. (G) 33% (6/20) of embryos show dramatically reduced Nkx2.2 expression in embryos co-injected with 200 pg GFP-Rfx2. (H) In embryos co-injected with 300 pg GFP-Rfx2 mRNA, 22% (4/18) of embryos show dramatically reduced Nkx2.2 expression. |
|
|
Suppl. Fig. 5. Loss of Rfx2 causes leftight asymmetry defects. (A) Lefty in situ hybridization, lateral view. In control embryos, Lefty is expressed in the left LPM (A), but not in the right LPM (B). In Rfx2 morphants, Lefty expression is absent (C, D) or bilateral (E, F). (G, H) Ventral view of st. 43 gut. Control gut asymmetrically loops (G), but fail to loop properly in Rfx2 morphants (H). |
|
|
Fig. 7. TTC25 is expressed in ciliated tissues. WMISH shows that TTC25 is expressed in the GRP (A, Aâ², Bâ²), epidermis (B, C), neural tube (C, Câ², D), otic vesicle (E, arrow), and kidney tubule nephrostomes (E, arrowhead). A and C are dorsal views, anterior up. Aâ² and Bâ² are sagittally-bisected embryos shown in A and B, respectively. B and E are lateral views, anterior to the left. Câ² and D are transverse sections showing the dorsal midline. |
|
|
vax1 (ventral anterior homeobox 1) gene expression in Xenopus laevis embryos, NF stage 35, as assayed by in situ hybridization, lateral view, head region, anterior left, dorsal up. |
|
|
nkx2.2 (NK2 homeobox 2 ) gene expression in Xenopus laevis embryos, NF stage 24, as assayed by in situ hybridization, dorsal view, anterior left. |
|
|
pitx2 ( paired-like homeodomain 2 ) gene expression in Xenopus laevis embryos, NF stage 26, as assayed by in situ hybridization. Lateral view: anterior left in "E", right in "F", dorsal up. |
|
|
arl13b ( ADP-ribosylation factor-like 13B ) gene expression in sections of the Xenopus laevis neural tube, NF stage 24, as assayed by immunohistochemistry, dorsal up. |
|
|
rfx1 (regulatory factor X, 1) gene expression in Xenopus laevis embryos, NF stage 16, as assayed by in situ hybridization, dorsal view, anterior left. |
|
|
rfx1 (regulatory factor X, 1) gene expression in Xenopus laevis embryos, NF stage 26, as assayed by in situ hybridization, lateral view, anterior left, dorsal up. |
|
|
rfx3 (regulatory factor X, 3) gene expression in Xenopus laevis embryos, NF stage 16, as assayed by in situ hybridization, dorsal view, anterior left. |
|
|
rfx3 (regulatory factor X, 3) gene expression in Xenopus laevis embryos, NF stage 26, as assayed by in situ hybridization, lateral view, anterior left, dorsal up. |
|
|
rfx4 (regulatory factor X, 4) gene expression in Xenopus laevis embryos, NF stage 16, as assayed by in situ hybridization, dorsal view, anterior left. |
|
|
rfx4 (regulatory factor X, 4) gene expression in Xenopus laevis embryos, NF stage 24, as assayed by in situ hybridization, lateral view, anterior left, dorsal up. |
|
|
rfx5 (regulatory factor X, 5) gene expression in Xenopus laevis embryos, NF stage 16, as assayed by in situ hybridization, dorsal view, anterior left. |
|
|
rfx5 (regulatory factor X, 5) gene expression in Xenopus laevis embryos, NF stage 26, as assayed by in situ hybridization, lateral view: anterior left, dorsal up. |
|
|
odad4 (outer dynein arm docking complex subunit 4) gene expression in Xenopus laevis embryos, NF stage 35, as assayed by in situ hybridization, lateral view,anterior left, dorsal up. |
|
|
rfx2 ( regulatory factor X, 2 ) gene expression in Xenopus laevis embryo, NF stage 14, as assayed by in situ hybridization, dorsal view, anterior up. |
|
|
rfx2 ( regulatory factor X, 2 ) gene expression in Xenopus laevis embryos, NF stage 22, as assayed by in situ hybridization, dorsal view, anterior left. |
|
|
rfx2 ( regulatory factor X, 2 ) gene expression in Xenopus laevis embryos, NF stage 26, as assayed by in situ hybridization, lateral view, anterior left, dorsal up. |
References [+] :
Aftab,
Identification and characterization of novel human tissue-specific RFX transcription factors.
2008, Pubmed
Aftab, Identification and characterization of novel human tissue-specific RFX transcription factors. 2008, Pubmed
Ait-Lounis, Novel function of the ciliogenic transcription factor RFX3 in development of the endocrine pancreas. 2007, Pubmed
Ashique, The Rfx4 transcription factor modulates Shh signaling by regional control of ciliogenesis. 2009, Pubmed
Baas, A deficiency in RFX3 causes hydrocephalus associated with abnormal differentiation of ependymal cells. 2006, Pubmed
Baker, Making sense of cilia in disease: the human ciliopathies. 2009, Pubmed
Bisgrove, RFX2 is essential in the ciliated organ of asymmetry and an RFX2 transgene identifies a population of ciliated cells sufficient for fluid flow. 2012, Pubmed
Blum, Xenopus, an ideal model system to study vertebrate left-right asymmetry. 2009, Pubmed , Xenbase
Bonnafe, The transcription factor RFX3 directs nodal cilium development and left-right asymmetry specification. 2004, Pubmed
Capella-Gutiérrez, trimAl: a tool for automated alignment trimming in large-scale phylogenetic analyses. 2009, Pubmed
Cruz, Foxj1 regulates floor plate cilia architecture and modifies the response of cells to sonic hedgehog signalling. 2010, Pubmed
Dubruille, Drosophila regulatory factor X is necessary for ciliated sensory neuron differentiation. 2002, Pubmed
Eggenschwiler, Cilia and developmental signaling. 2007, Pubmed
El Zein, RFX3 governs growth and beating efficiency of motile cilia in mouse and controls the expression of genes involved in human ciliopathies. 2009, Pubmed
Emery, RFX proteins, a novel family of DNA binding proteins conserved in the eukaryotic kingdom. 1996, Pubmed
Essner, Conserved function for embryonic nodal cilia. 2002, Pubmed , Xenbase
Gerdes, The vertebrate primary cilium in development, homeostasis, and disease. 2009, Pubmed
Gherman, The ciliary proteome database: an integrated community resource for the genetic and functional dissection of cilia. 2006, Pubmed
Goetz, The primary cilium: a signalling centre during vertebrate development. 2010, Pubmed
Goetz, The primary cilium as a Hedgehog signal transduction machine. 2009, Pubmed
Gray, The planar cell polarity effector Fuz is essential for targeted membrane trafficking, ciliogenesis and mouse embryonic development. 2009, Pubmed , Xenbase
Grimes, Transcriptional activation of the testis-specific histone H1t gene by RFX2 may require both proximal promoter X-box elements. 2005, Pubmed
Hayes, Identification of novel ciliogenesis factors using a new in vivo model for mucociliary epithelial development. 2007, Pubmed , Xenbase
Hellman, The zebrafish foxj1a transcription factor regulates cilia function in response to injury and epithelial stretch. 2010, Pubmed
Hildebrandt, Ciliopathies. 2011, Pubmed
Horvath, RFX2 is a potential transcriptional regulatory factor for histone H1t and other genes expressed during the meiotic phase of spermatogenesis. 2004, Pubmed
Horvath, RFX2 is a candidate downstream amplifier of A-MYB regulation in mouse spermatogenesis. 2009, Pubmed
Huangfu, Hedgehog signalling in the mouse requires intraflagellar transport proteins. 2003, Pubmed
Inglis, Piecing together a ciliome. 2006, Pubmed
Iwama, Dimeric RFX proteins contribute to the activity and lineage specificity of the interleukin-5 receptor alpha promoter through activation and repression domains. 1999, Pubmed
Katoh, Improvement in the accuracy of multiple sequence alignment program MAFFT. 2005, Pubmed
Kim, Planar cell polarity acts through septins to control collective cell movement and ciliogenesis. 2010, Pubmed , Xenbase
Kistler, Differential expression of Rfx1-4 during mouse spermatogenesis. 2009, Pubmed
Lee, Whole-mount fluorescence immunocytochemistry on Xenopus embryos. 2008, Pubmed , Xenbase
Liu, Notch signaling controls the differentiation of transporting epithelia and multiciliated cells in the zebrafish pronephros. 2007, Pubmed
Ma, Jagged2a-notch signaling mediates cell fate choice in the zebrafish pronephric duct. 2007, Pubmed
Marshall, Cilia: tuning in to the cell's antenna. 2006, Pubmed
McGary, Systematic discovery of nonobvious human disease models through orthologous phenotypes. 2010, Pubmed , Xenbase
Moody, Fates of the blastomeres of the 32-cell-stage Xenopus embryo. 1987, Pubmed , Xenbase
Morotomi-Yano, Human regulatory factor X 4 (RFX4) is a testis-specific dimeric DNA-binding protein that cooperates with other human RFX members. 2002, Pubmed
Murdoch, The relationship between sonic Hedgehog signaling, cilia, and neural tube defects. 2010, Pubmed
Pedersen, Assembly of primary cilia. 2008, Pubmed
Purvis, Transcriptional regulation of the Alström syndrome gene ALMS1 by members of the RFX family and Sp1. 2010, Pubmed
Reith, The bare lymphocyte syndrome and the regulation of MHC expression. 2001, Pubmed
Reith, RFX1, a transactivator of hepatitis B virus enhancer I, belongs to a novel family of homodimeric and heterodimeric DNA-binding proteins. 1994, Pubmed
Roy, The motile cilium in development and disease: emerging new insights. 2009, Pubmed
Ruan, TreeFam: 2008 Update. 2008, Pubmed
Schweickert, Cilia-driven leftward flow determines laterality in Xenopus. 2007, Pubmed , Xenbase
Singla, The primary cilium as the cell's antenna: signaling at a sensory organelle. 2006, Pubmed
Smith, Rfx6 directs islet formation and insulin production in mice and humans. 2010, Pubmed
Smith, The transmembrane protein meckelin (MKS3) is mutated in Meckel-Gruber syndrome and the wpk rat. 2006, Pubmed
Soyer, Rfx6 is an Ngn3-dependent winged helix transcription factor required for pancreatic islet cell development. 2010, Pubmed
Stamatakis, A rapid bootstrap algorithm for the RAxML Web servers. 2008, Pubmed
Steimle, A novel DNA-binding regulatory factor is mutated in primary MHC class II deficiency (bare lymphocyte syndrome). 1995, Pubmed
Stubbs, The forkhead protein Foxj1 specifies node-like cilia in Xenopus and zebrafish embryos. 2008, Pubmed , Xenbase
Swoboda, The RFX-type transcription factor DAF-19 regulates sensory neuron cilium formation in C. elegans. 2000, Pubmed
Thomas, Transcriptional control of genes involved in ciliogenesis: a first step in making cilia. 2010, Pubmed
VanWert, Binding of RFX2 and NF-Y to the testis-specific histone H1t promoter may be required for transcriptional activation in primary spermatocytes. 2008, Pubmed
Wallingford, Preparation of fixed Xenopus embryos for confocal imaging. 2010, Pubmed , Xenbase
Wolfe, Regulatory factor X2 (RFX2) binds to the H1t/TE1 promoter element and activates transcription of the testis-specific histone H1t gene. 2004, Pubmed
Wolfe, Transcription factor RFX2 is abundant in rat testis and enriched in nuclei of primary spermatocytes where it appears to be required for transcription of the testis-specific histone H1t gene. 2006, Pubmed
Yu, Foxj1 transcription factors are master regulators of the motile ciliogenic program. 2008, Pubmed
Zariwala, Genetic defects in ciliary structure and function. 2007, Pubmed
Zhao, RFX1 regulates CD70 and CD11a expression in lupus T cells by recruiting the histone methyltransferase SUV39H1. 2010, Pubmed
