Click here to close
Hello! We notice that you are using Internet Explorer, which is not supported by Xenbase and may cause the site to display incorrectly.
We suggest using a current version of Chrome,
FireFox, or Safari.
???displayArticle.abstract??? Friend of GATA (FOG) plays many diverse roles in adult and embryonic hematopoiesis, however the mechanisms by which it functions and the roles of potential interaction partners are not completely understood. Previous work has shown that overexpression of FOG in Xenopus laevis causes loss of blood suggesting that in contrast to its role in mammals, FOG might normally function to repress erythropoiesis in this species. Using loss-of-function analysis, we demonstrate that FOG is essential to support primitive red blood cell (RBC) development in Xenopus. Moreover, we show that it is specifically required to prevent excess apoptosis of circulating primitive RBCs and that in the absence of FOG, the pro-apoptotic gene Bim-1 is strongly upregulated. To identify domains of FOG that are essential for blood development and, conversely, to begin to understand the mechanism by which overexpressed FOG represses primitive erythropoiesis, we asked whether FOG mutants that are unable to interact with known co-factors retain their ability to rescue blood formation in FOG morphants and whether they repress erythropoiesis when overexpressed in wild type embryos. We find that interaction of FOG with the Nucleosome Remodeling and Deacetylase complex (NuRD), but not with C-terminal Binding Protein, is essential for normal primitive RBC development. In contrast, overexpression of all mutant and wild type constructs causes a comparable repression of primitive erythropoiesis. Together, our data suggest that a requirement for FOG and its interaction with NuRD during primitive erythropoiesis are conserved in Xenopus and that loss of blood upon FOG overexpression is due to a dominant-interfering effect.
???displayArticle.pubmedLink???
22235346 ???displayArticle.pmcLink???PMC3250481 ???displayArticle.link???PLoS One ???displayArticle.grants???[+]
Figure 1. FOG is required for primitive erythropoiesis in Xenopus laevis.(A) Alignment of sequence surrounding the translation start site of the two Xenopus FOG alleles. Sequences to which FOG MOs bind are indicated by the black bars and the ATG start codon is in red. (B) Western blot of lysates from embryos injected with MYC epitope tagged wild type xFOG or xFOGr RNA, which harbors silent mutations that prevent MO binding, with either FOG MO or Control MO. Note that FOG MOs inhibit the translation of xFOG-MYC RNA but do not affect translation of xFOGr-MYC RNA. Actin is shown as a loading control. (n = 3) (C) Schematic of experimental design. MO and/or RNA is targeted to the ventral marginal zone (VMZ) of an eight-cell embryo. Injected embryos are cultured to the tailbud stage and assayed for globin expression by whole mount in situ hybridization or Northern analysis. (D) In situ hybridization analysis of globin expression (purple stain) in embryos injected with increasing doses of FOG MO (n = 4). Arrowheads indicate the anterior-most aspect of the VBI, derived from dorsal cells not targeted by injections. (E) Northern analysis of globin expression in embryos injected with increasing doses of FOG MO (n≥3). (F) Northern analysis of globin expression in embryos injected with FOG MO (40 ng), xFOGr RNA (200 pg), or both (n≥4). Levels of globin expression are normalized to expression of the housekeeping gene ODC and reported as a percentage of control in the graphs in panel E and F. Error bars reflect S.D. Paired t test results are as follows: **, p≤0.005; ***, p≤0.0005.
Figure 2. Overexpression of both wild type and mutant forms of xFOG inhibit primitive erythropoiesis.(A) Northern blot of globin expression in tailbud stage embryos in which wildtype xFOG RNA was injected into the VMZ of eight-cell embryos (n = 8). (B) Schematic of MYC epitope tagged wild type and mutant xFOG isoforms. The MYC tag is in blue, the NuRD binding domain in red, the CtBP binding domain in yellow and the zinc fingers are in grey. (C) Northern blot of globin expression in tailbud stage embryos that overexpress mutant forms of xFOG RNA injected into the VMZ of eight-cell embryos (n≥4). Levels of globin expression are normalized to expression of ODC and reported as a percentage of control. Error bars reflect S.D. Paired t test results are as follows: ***, p≤0.0005; *, p≤0.05. ΔN = xFOGΔNuRD, ΔC = xFOGΔCtBP, ΔNΔC = xFOGΔNuRD/ΔCtBP, 4ZM = xFOG4ZM.
Figure 3. The NuRD binding domain of xFOG is essential for primitive erythropoiesis whereas the CtBP binding motif is dispensable.FOG MO (40 ng) and 200 pg of xFOGΔCtBP RNA (A) or xFOGΔNuRD RNA (B) were injected alone or together into the ventral vegetal blastomeres of eight-cell embryos and expression of globin was analyzed by Northern blotting at stage 34 (n = 3 for each). Levels of globin expression are normalized to expression of ODC and reported as a percentage of control. Error bars reflect S.D. Paired t test results are as follows: **, p≤0.01; *, p≤0.05. (ΔN = xFOGΔNuRD, ΔC = xFOGΔCtBP).
Figure 4. FOG morphants show a loss of circulating RBCs and altered RBC morphology.(A) Wright-Giemsa stain of blood cells from wild type and FOG MO injected embryos. Black arrows indicate primitive RBCs. (B) Graph showing the number of circulating RBCs in tadpoles injected with FOG MO at the eight-cell stage as compared to their wild type siblings. The number of RBCs is expressed as a percentage of control (n = 4). (C) Northern analysis of globin expression in stage 42 uninjected control and FOG MO injected embryos. Levels of globin expression are normalized relative to expression of ODC and reported as a percentage of control (n = 6). Error bars reflect S.D. Paired t test results are as follows: ***, p≤0.0005.
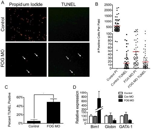
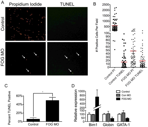
Figure 5. Loss of circulating RBCs in FOG morphants is due to increased apoptosis.(A) TUNEL staining of circulating blood cells. White arrows indicate cells that are both propidium iodide and TUNEL positive. (B) Scatter plot showing the distribution of numbers of propidium iodide (PI) and TUNEL positive cells per high-power field in blood from uninjected control and FOG MO injected embryos. Red bars indicate the mean (n = 3). (C) Graph of the number of TUNEL positive cells as a percentage of total (propidium iodide positive) cells in uninjected control and FOG MO injected embryos. (D) qPCR measuring expression of Bim1, globin and GATA-1 in FOG MO injected embryos at the tailbud stage. Expression is normalized to expression of ODC and reported as percent of uninjected control (n = 3). Error bars reflect S.D. for both Northern and qPCR analyses. Paired t test results are as follows: *, p≤0.05.
Amigo,
The role and regulation of friend of GATA-1 (FOG-1) during blood development in the zebrafish.
2009, Pubmed
Amigo,
The role and regulation of friend of GATA-1 (FOG-1) during blood development in the zebrafish.
2009,
Pubmed Brannon,
XCtBP is a XTcf-3 co-repressor with roles throughout Xenopus development.
1999,
Pubmed
,
Xenbase Cantor,
Distinct domains of the GATA-1 cofactor FOG-1 differentially influence erythroid versus megakaryocytic maturation.
2002,
Pubmed Cantor,
Coregulation of GATA factors by the Friend of GATA (FOG) family of multitype zinc finger proteins.
2005,
Pubmed Chang,
GATA-factor dependence of the multitype zinc-finger protein FOG-1 for its essential role in megakaryopoiesis.
2002,
Pubmed Christian,
Overexpression of wild-type and dominant negative mutant vimentin subunits in developing Xenopus embryos.
1990,
Pubmed
,
Xenbase Crispino,
Use of altered specificity mutants to probe a specific protein-protein interaction in differentiation: the GATA-1:FOG complex.
1999,
Pubmed Crossley,
Self-association of the erythroid transcription factor GATA-1 mediated by its zinc finger domains.
1995,
Pubmed Dale,
Fate map for the 32-cell stage of Xenopus laevis.
1987,
Pubmed
,
Xenbase Dale,
Mesoderm induction in Xenopus laevis: a quantitative study using a cell lineage label and tissue-specific antibodies.
1985,
Pubmed
,
Xenbase Dalgin,
GATA-2 functions downstream of BMPs and CaM KIV in ectodermal cells during primitive hematopoiesis.
2007,
Pubmed
,
Xenbase Deconinck,
FOG acts as a repressor of red blood cell development in Xenopus.
2000,
Pubmed
,
Xenbase Dzierzak,
Of lineage and legacy: the development of mammalian hematopoietic stem cells.
2008,
Pubmed Fox,
Transcriptional cofactors of the FOG family interact with GATA proteins by means of multiple zinc fingers.
1999,
Pubmed Fox,
Key residues characteristic of GATA N-fingers are recognized by FOG.
1998,
Pubmed Fujiwara,
Arrested development of embryonic red cell precursors in mouse embryos lacking transcription factor GATA-1.
1996,
Pubmed Galloway,
Loss of gata1 but not gata2 converts erythropoiesis to myelopoiesis in zebrafish embryos.
2005,
Pubmed Gao,
FOG-1-mediated recruitment of NuRD is required for cell lineage re-enforcement during haematopoiesis.
2010,
Pubmed Grass,
GATA-1-dependent transcriptional repression of GATA-2 via disruption of positive autoregulation and domain-wide chromatin remodeling.
2003,
Pubmed Gregory,
GATA-1 and erythropoietin cooperate to promote erythroid cell survival by regulating bcl-xL expression.
1999,
Pubmed Hong,
FOG-1 recruits the NuRD repressor complex to mediate transcriptional repression by GATA-1.
2005,
Pubmed Jing,
Exchange of GATA factors mediates transitions in looped chromatin organization at a developmentally regulated gene locus.
2008,
Pubmed Katz,
Interaction between FOG-1 and the corepressor C-terminal binding protein is dispensable for normal erythropoiesis in vivo.
2002,
Pubmed Lane,
The origins of primitive blood in Xenopus: implications for axial patterning.
1999,
Pubmed
,
Xenbase Letting,
Context-dependent regulation of GATA-1 by friend of GATA-1.
2004,
Pubmed Li,
Mta3-NuRD complex is a master regulator for initiation of primitive hematopoiesis in vertebrate embryos.
2009,
Pubmed Lin,
The N termini of Friend of GATA (FOG) proteins define a novel transcriptional repression motif and a superfamily of transcriptional repressors.
2004,
Pubmed Lyons,
A nonsense mutation in zebrafish gata1 causes the bloodless phenotype in vlad tepes.
2002,
Pubmed Maeda,
LRF is an essential downstream target of GATA1 in erythroid development and regulates BIM-dependent apoptosis.
2009,
Pubmed Miccio,
NuRD mediates activating and repressive functions of GATA-1 and FOG-1 during blood development.
2010,
Pubmed Nichols,
Familial dyserythropoietic anaemia and thrombocytopenia due to an inherited mutation in GATA1.
2000,
Pubmed Notredame,
T-Coffee: A novel method for fast and accurate multiple sequence alignment.
2000,
Pubmed Pal,
Coregulator-dependent facilitation of chromatin occupancy by GATA-1.
2004,
Pubmed Patient,
The GATA family (vertebrates and invertebrates).
2002,
Pubmed Peterson-Nedry,
Unexpectedly robust assembly of the Axin destruction complex regulates Wnt/Wg signaling in Drosophila as revealed by analysis in vivo.
2008,
Pubmed Ryan,
Maternal histone deacetylase is accumulated in the nuclei of Xenopus oocytes as protein complexes with potential enzyme activity.
1999,
Pubmed
,
Xenbase Sugiyama,
Differential context-dependent effects of friend of GATA-1 (FOG-1) on mast-cell development and differentiation.
2008,
Pubmed Svensson,
A functionally conserved N-terminal domain of the friend of GATA-2 (FOG-2) protein represses GATA4-dependent transcription.
2000,
Pubmed Tsai,
An early haematopoietic defect in mice lacking the transcription factor GATA-2.
1994,
Pubmed Tsang,
Failure of megakaryopoiesis and arrested erythropoiesis in mice lacking the GATA-1 transcriptional cofactor FOG.
1998,
Pubmed Tsang,
FOG, a multitype zinc finger protein, acts as a cofactor for transcription factor GATA-1 in erythroid and megakaryocytic differentiation.
1997,
Pubmed von Dassow,
Induction of the Xenopus organizer: expression and regulation of Xnot, a novel FGF and activin-regulated homeo box gene.
1993,
Pubmed
,
Xenbase Wade,
A multiple subunit Mi-2 histone deacetylase from Xenopus laevis cofractionates with an associated Snf2 superfamily ATPase.
1998,
Pubmed
,
Xenbase Wang,
Control of megakaryocyte-specific gene expression by GATA-1 and FOG-1: role of Ets transcription factors.
2002,
Pubmed Weiss,
Transcription factor GATA-1 permits survival and maturation of erythroid precursors by preventing apoptosis.
1995,
Pubmed Weiss,
Novel insights into erythroid development revealed through in vitro differentiation of GATA-1 embryonic stem cells.
1994,
Pubmed Zon,
Developmental biology of hematopoiesis.
1995,
Pubmed