Click here to close
Hello! We notice that you are using Internet Explorer, which is not supported by Xenbase and may cause the site to display incorrectly.
We suggest using a current version of Chrome,
FireFox, or Safari.
Nucleic Acids Res
2011 Oct 01;3919:8638-50. doi: 10.1093/nar/gkr510.
Show Gene links
Show Anatomy links
Sequence determinants for the tandem recognition of UGU and CUG rich RNA elements by the two N--terminal RRMs of CELF1.
Edwards J, Malaurie E, Kondrashov A, Long J, de Moor CH, Searle MS, Emsley J.
???displayArticle.abstract??? CUGBP, Elav-like family member 1 (CELF1) is an RNA binding protein with important roles in the regulation of splicing, mRNA decay and translation. CELF1 contains three RNA recognition motifs (RRMs). We used gel retardation, gel filtration, isothermal titration calorimetry and NMR titration studies to investigate the recognition of RNA by the first two RRMs of CELF1. NMR shows that RRM1 is promiscuous in binding to both UGU and CUG repeat sequences with comparable chemical shift perturbations. In contrast, RRM2 shows greater selectivity for UGUU rather than CUG motifs. A construct (T187) containing both binding domains (RRM1 and RRM2) was systematically studied for interaction with tandem UGU RNA binding sites with different length linker sequences UGU(U)(x)UGU where x = 1-7. A single U spacer results in interactions only with RRM1, demonstrating both steric constraints in accommodating both RRMs simultaneously at adjacent sites, and also subtle differences in binding affinities between RRMs. However, high affinity co-operative binding (K(d) ~ 0.4 µM) is evident for RNA sequences with x = 2-4, but longer spacers (x ≥ 5) lead to a 10-fold reduction in affinity. Our analysis rationalizes the high affinity interaction of T187 with the 11mer GRE consensus regulatory sequence UGUUUGUUUGU and has significant consequences for the prediction of CELF1 binding sites.
Figure 1. Schematic representation of the protein constructs used in this study and an indication of domain boundaries. The position of the RRMs are shown shaded. Residue Ser28 represents the proposed Akt phosporylation site in RRM1.
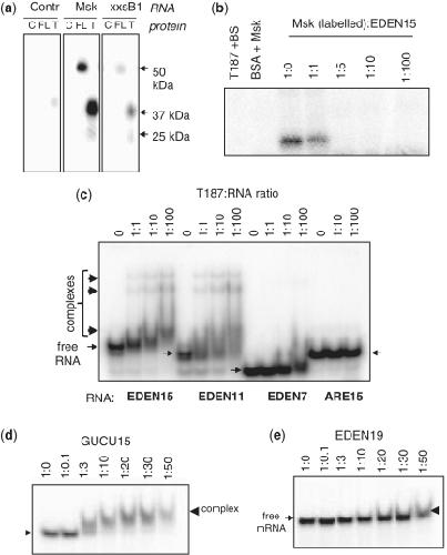
Figure 2. The first 187 amino acids of CELF1 are sufficient for specific binding to natural and synthetic binding sites. (a) UV-crosslinking of BSA control (C), full length CELF1 (FL), T353 (T) with radioactive maskin 3′-UTR (Msk), a truncated cyclinB1 3′-UTR (xxsB1) and a Control RNA (Bluescript polylinker transcript). Sizes of crosslinked bands are indicated. (b) UV-Crosslinking competition assay. The maskin 3′-UTR was competed with synthetic EDEN15. Radioactive control RNA (Bluescript: BS) or maskin 3′-UTR with EDEN15 in the indicated molar ratios were incubated with T187 and covalently crosslinked using by UV light. (c) Gel retardation assay with T187 EDEN15, EDEN11 and EDEN7, as well as with the AU rich element (ARE15) incubated in buffer A. An amount of 50 nM of RNA end labelled with γ-P32-ATP was incubated with increasing concentration of t187 protein, ratio RNA: protein from 1:0 to 1:100. Slender arrows indicate free RNA, thick arrows complexes induced by the protein. (d) Gel retardation of 45 nM GUCU15 with increasing concentrations of T187 in buffer B. (e) Gel retardation of 45 nM EDEN19 with increasing concentrations of T187 in buffer B.
Figure 3. CELF1 RNA complex gel filtration profiles. (a) Plot of UV absorbance versus elution volume for T187 protein (blue) with RNA EDEN15 (red) mixed at two different molar ratios, 1:0.25 (pink); 1:1 (green), 1:2 (turquoise). (b) CELF1 RRM1 RNA complex gel filtration profiles. In blue RRM1 and in red EDEN7 alone. Different ratios RRM1:EDEN7: 1:0.25 (pink); 1:0.5 (orange); 1:1 (green) and 1:2 (turquoise).
Figure 4. 2D 1H/15N-TROSY NMR spectra of T187 (a) and overlayed spectra of RRM1 (red) and RRM2 (blue) in (b) showing that the longer construct is well represented by the sum of the spectra of the individual domains, except for a few perturbations at the domain boundaries. Spectra were collected at 298 K in 25 mM phosphate buffer, 50 mM NaCl, 10% D2O (v/v), pH 7.0 with protein sample concentrations in the range 400–500 µM.
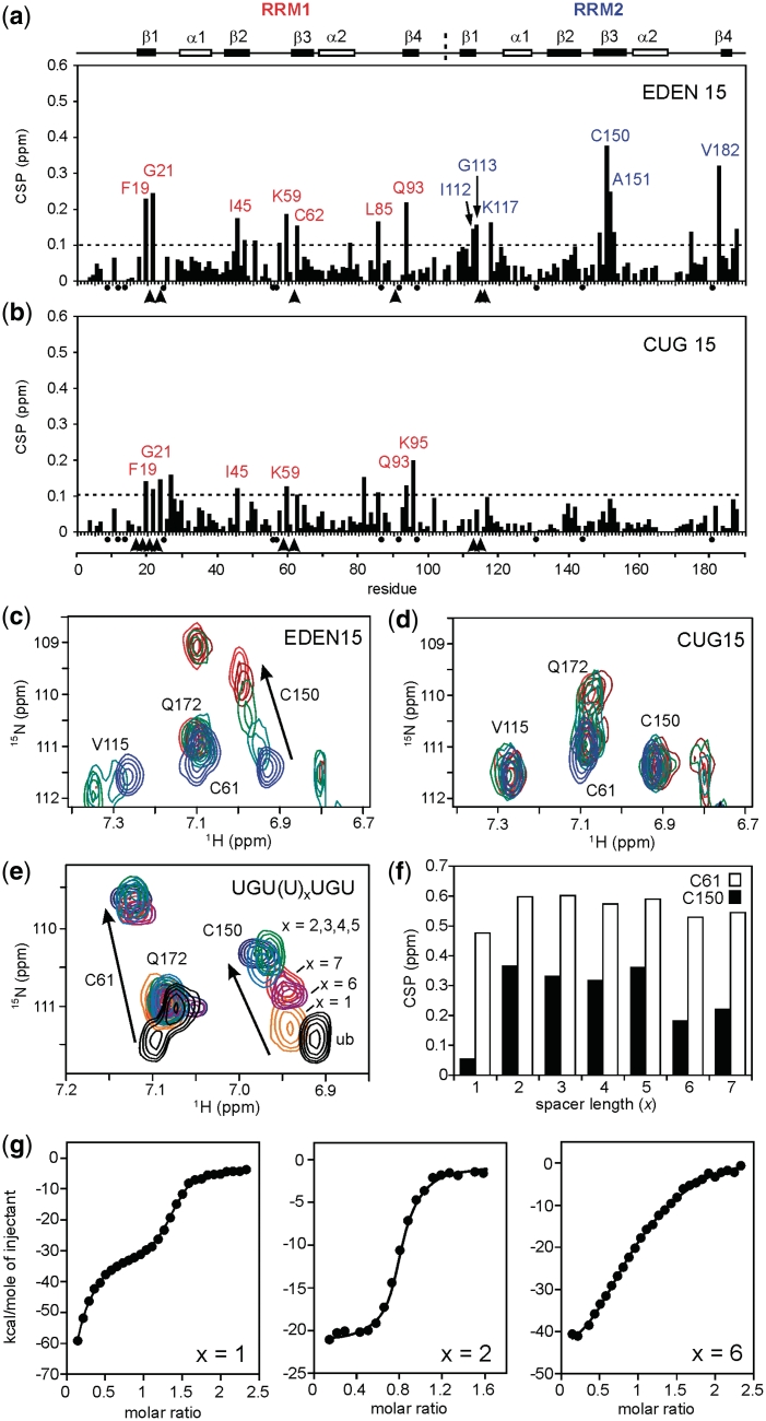
Figure 5. NMR CSP plots for the binding of EDEN 7 (UGUUUGU) and CUGCUG to the two isolated RRMs. In (a) and (b), EDEN7 binding to RRM1 is illustrated, and in (c) and (d), binding of CUGCUG to RRM1 and RRM2. In each case an arbitrary cut-off of 0.1 ppm is shown by the dotted line with residues showing CSPs > 0.1 ppm individually labelled. In addition, proline residues are marked with a black dot and residues which broaden and disappear during the titration are marked with an arrow head. Along the top of the figure the relative position of the protein secondary structure is indicated.
Figure 6. Structural representation of the CSPs mapped to the surface of the RRM1 (a), RRM2 (b) and T187 (c, d) for the RNA indicated. The magnitude of the CSPs is shown on a red to grey scale (largest perturbations shown in brightest red). Residues which broaden and disappear are marked in yellow, as particularly evident for the RRM1 domain of T187 on binding EDEN7.
Figure 7. NMR CSP plots for the binding of EDEN15 (a) and CUG15 (b) to T187. In each case an arbitrary cut-off of 0.1 ppm is shown by the dotted line with residues showing CSPs > 0.1 ppm individually labelled. In addition, residues which broaden and disappear during the titration are marked with an arrow head. No assignments were obtained for proline residues and these are marked with a black dot. Along the top of the figure the relative position of the protein secondary structure is indicated with the domain boundary between RRM1 and RRM2 shown at residue 110. Representative portions of the 1H/15N TROSY spectra from the two titrations are shown in (c) and (d). In particular, residue C150 in RRM2 is perturbed by the binding of EDEN15 (c), but not by CUG15 (d). Five TROSY spectra are overlayed in each case representing protein:RNA ratios in the range 1:0–1:1. (e) Similar overlayed portions of the 1H/15N TROSY spectrum of T187 showing the limiting CSPs for Cys61 (RRM1) and Cys150 (RRM2) at binding saturation with a series of related RNA sequences containing different U spacers UGU(U)xUGU, where x = 1–7. (f) Histogram plot showing the CSP data from (e) for Cys61 and Cys150 with the CSPs for RRM1 reaching a plateau between x = 2–5; longer U spacers (x = 6 and 7), or a very short spacer (x = 1) result in a reduction in binding affinity for RRM2 but little difference in the shift of Cys61 in RRM1. (g) Binding isotherms at 298 K from ITC studies of T187 with UGU(U)xUGU sequences where x = 1, 2 and 6. The shortest sequence (x = 1) shows a biphasic binding behaviour whereas the two other sequences (x = 2 and 4) fit to a 1:1 binding model.
Figure 8. Schematic representation of the binding of RRM1, RRM2 and T187 to RNA substrates. (a) EDEN7 is able to accommodate two RRM1s on adjacent UGU sites, but only a single RRM2 can bind to the same sequence, suggesting specificity for a UGUU binding site. (b) EDEN7 is too short to bind the two RRMs of T187 in tandem, instead we observe an interaction through RRM1 which could be at either of the two UGU sites (one shown). (c) Binding of T187 to both sites of the consensus GRE sequence (EDEN11) with RRM2 bound at the 5′-terminal UGUU site. The spacer sequence of 5 nt between the tandem UGU sites results in high affinity binding. (d) Possible interaction of full-length CELF1 with a GU-rich substrate with RRM1 and RRM2 bound as for the consensus sequence in (c); the long linker between RRM2 and RRM3 permits considerable conformational flexibility in binding a third UGU site up or down stream (position of arrows), or even to the looped-out spacer sequence between the RRM1 and RRM2 binding sites.
Baldwin,
Epidermal growth factor receptor stimulation activates the RNA binding protein CUG-BP1 and increases expression of C/EBPbeta-LIP in mammary epithelial cells.
2004, Pubmed
Baldwin,
Epidermal growth factor receptor stimulation activates the RNA binding protein CUG-BP1 and increases expression of C/EBPbeta-LIP in mammary epithelial cells.
2004,
Pubmed Barreau,
Protein expression is increased by a class III AU-rich element and tethered CUG-BP1.
2006,
Pubmed Barreau,
Mammalian CELF/Bruno-like RNA-binding proteins: molecular characteristics and biological functions.
2006,
Pubmed Bonnet-Corven,
An analysis of the sequence requirements of EDEN-BP for specific RNA binding.
2002,
Pubmed
,
Xenbase Castle,
Expression of 24,426 human alternative splicing events and predicted cis regulation in 48 tissues and cell lines.
2008,
Pubmed Cibois,
A strategy to analyze the phenotypic consequences of inhibiting the association of an RNA-binding protein with a specific RNA.
2010,
Pubmed
,
Xenbase Cosson,
Oligomerization of EDEN-BP is required for specific mRNA deadenylation and binding.
2006,
Pubmed
,
Xenbase Delaunay,
The Drosophila Bruno paralogue Bru-3 specifically binds the EDEN translational repression element.
2004,
Pubmed
,
Xenbase de Moor,
Cytoplasmic polyadenylation elements mediate masking and unmasking of cyclin B1 mRNA.
1999,
Pubmed
,
Xenbase de Moor,
The Mos pathway regulates cytoplasmic polyadenylation in Xenopus oocytes.
1997,
Pubmed
,
Xenbase Ezzeddine,
EDEN-dependent translational repression of maternal mRNAs is conserved between Xenopus and Drosophila.
2002,
Pubmed
,
Xenbase Faustino,
Identification of putative new splicing targets for ETR-3 using sequences identified by systematic evolution of ligands by exponential enrichment.
2005,
Pubmed Gautier-Courteille,
EDEN-BP-dependent post-transcriptional regulation of gene expression in Xenopus somitic segmentation.
2004,
Pubmed
,
Xenbase Graindorge,
Identification of CUG-BP1/EDEN-BP target mRNAs in Xenopus tropicalis.
2008,
Pubmed
,
Xenbase Huichalaf,
Regulation of the promoter of CUG triplet repeat binding protein, Cugbp1, during myogenesis.
2007,
Pubmed Iakova,
Competition of CUGBP1 and calreticulin for the regulation of p21 translation determines cell fate.
2004,
Pubmed Kalsotra,
A postnatal switch of CELF and MBNL proteins reprograms alternative splicing in the developing heart.
2008,
Pubmed Kress,
Inactivation of CUG-BP1/CELF1 causes growth, viability, and spermatogenesis defects in mice.
2007,
Pubmed Lee,
Pathogenic mechanisms of myotonic dystrophy.
2009,
Pubmed Legagneux,
Substrate-specific regulation of RNA deadenylation in Xenopus embryo and activated egg extracts.
1995,
Pubmed
,
Xenbase Lyon,
Bruno protein contains an expanded RNA recognition motif.
2009,
Pubmed Marquis,
CUG-BP1/CELF1 requires UGU-rich sequences for high-affinity binding.
2006,
Pubmed
,
Xenbase Meijer,
Translational control of maskin mRNA by its 3' untranslated region.
2007,
Pubmed
,
Xenbase Moraes,
CUG-BP binds to RNA substrates and recruits PARN deadenylase.
2006,
Pubmed
,
Xenbase Mori,
Quantitative analysis of CUG-BP1 binding to RNA repeats.
2008,
Pubmed Mukhopadhyay,
Coupled mRNA stabilization and translational silencing of cyclooxygenase-2 by a novel RNA binding protein, CUGBP2.
2003,
Pubmed Nakamura,
Drosophila cup is an eIF4E binding protein that associates with Bruno and regulates oskar mRNA translation in oogenesis.
2004,
Pubmed Paillard,
c-Jun ARE targets mRNA deadenylation by an EDEN-BP (embryo deadenylation element-binding protein)-dependent pathway.
2002,
Pubmed
,
Xenbase Paillard,
EDEN and EDEN-BP, a cis element and an associated factor that mediate sequence-specific mRNA deadenylation in Xenopus embryos.
1998,
Pubmed
,
Xenbase Paillard,
A functional deadenylation assay identifies human CUG-BP as a deadenylation factor.
2003,
Pubmed
,
Xenbase Salisbury,
Ectopic expression of cyclin D3 corrects differentiation of DM1 myoblasts through activation of RNA CUG-binding protein, CUGBP1.
2008,
Pubmed Teplova,
Structural insights into RNA recognition by the alternate-splicing regulator CUG-binding protein 1.
2010,
Pubmed Timchenko,
RNA CUG-binding protein 1 increases translation of 20-kDa isoform of CCAAT/enhancer-binding protein beta by interacting with the alpha and beta subunits of eukaryotic initiation translation factor 2.
2005,
Pubmed Timchenko,
Age-specific CUGBP1-eIF2 complex increases translation of CCAAT/enhancer-binding protein beta in old liver.
2006,
Pubmed Timchenko,
CUG repeat binding protein (CUGBP1) interacts with the 5' region of C/EBPbeta mRNA and regulates translation of C/EBPbeta isoforms.
1999,
Pubmed Timchenko,
Overexpression of CUG triplet repeat-binding protein, CUGBP1, in mice inhibits myogenesis.
2004,
Pubmed Timchenko,
Identification of a (CUG)n triplet repeat RNA-binding protein and its expression in myotonic dystrophy.
1996,
Pubmed Tsuda,
Structural basis for the sequence-specific RNA-recognition mechanism of human CUG-BP1 RRM3.
2009,
Pubmed Vlasova,
Conserved GU-rich elements mediate mRNA decay by binding to CUG-binding protein 1.
2008,
Pubmed Vlasova,
Posttranscriptional regulation of gene networks by GU-rich elements and CELF proteins.
2008,
Pubmed Zhang,
The RNA-binding protein CUGBP1 regulates stability of tumor necrosis factor mRNA in muscle cells: implications for myotonic dystrophy.
2008,
Pubmed