Click here to close
Hello! We notice that you are using Internet Explorer, which is not supported by Xenbase and may cause the site to display incorrectly.
We suggest using a current version of Chrome,
FireFox, or Safari.
???displayArticle.abstract???
During cell division the genetic material on chromosomes is distributed to daughter cells by a dynamic microtubule structure called the mitotic spindle. Here we establish a reconstitution system to assess the contribution of individual chromosome proteins to mitotic spindle formation around single 10 µm diameter porous glass beads in Xenopus egg extracts. We find that Regulator of Chromosome Condensation 1 (RCC1), the Guanine Nucleotide Exchange Factor (GEF) for the small GTPase Ran, can induce bipolar spindle formation. Remarkably, RCC1 beads oscillate within spindles from pole to pole, a behavior that could be converted to a more typical, stable association by the addition of a kinesin together with RCC1. These results identify two activities sufficient to mimic chromatin-mediated spindle assembly, and establish a foundation for future experiments to reconstitute spindle assembly entirely from purified components.
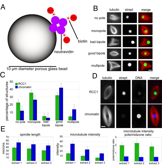
Figure 1. RCC1-coated beads induce spindle formation in Xenopus laevis egg extracts.(A) Schematic of a porous glass NeutrAvidin bead to which N-terminally biotinylated RCC1 is coupled, drawing not to scale. (B) Categories of microtubule structures formed around RCC1 beads. (C) Distribution of spindle structure categories formed around single RCC1 or chromatin beads. Nâ=â3 extracts, 80â130 structures counted per extract. (D) Images comparing representative RCC1 and chromatin bead spindles. Weak signals in the DNA channel of RCC1 bead spindle and the Alexa Fluor 488-labeled Streptavidin (strept) channel of chromatin bead spindle are due to slight bead autofluorescence. (E) Quantification of differences between RCC1 and chromatin bead spindle lengths, overall spindle microtubule intensity, and pole/midzone ratio of spindle microtubule intensity. Intensity is in arbitrary units. 80â130 structures counted per extract. Microtubules are red, RCC1 beads are green, and DNA beads are blue. Scale bars, 10 µm.
Figure 2. RCC1 beads fully activate the RanGTP spindle assembly pathway and share structural and dynamic features with chromatin bead spindles.(A) RanGTP induced cargo gradients visualized using the Rango FRET probe appear qualitatively similar around RCC1 and chromatin-coated beads and are enhanced by addition of exogenous Ran. Elevated FRET indicative of cargo release is red/yellow. (B) GFP-tagged importin β cargo TPX2 localizes similarly to RCC1 and chromatin bead spindles. Inhibition of cargo release by addition of importin β (71–876) similarly blocks microtubule assembly around both bead types. (C) RCC1 and chromatin bead spindles display similar sensitivity to disruption of pole formation upon addition of α-NuMA antibodies. Microtubules are red, beads are green or blue, and TPX2 is green. See Figure S2 for individual fluorescence image channels. Scale bars, 10 µm. Reactions in (B) and (C) were supplemented with 8–10 µM Ran.
Figure 3. RCC1 beads oscillate pole-to-pole within the spindle and appear to be pushed by polymerizing microtubules.(A) Selected frames from Video S1 showing a stationary chromatin bead and an oscillating RCC1 bead. (B) Plots of bead position relative to one pole and spindle length over time. (C) Selected frames from Video S2 showing a forming monopolar RCC1 bead structure that pushes the bead, which appears to be trailed by polymerizing microtubules. Scale bars, 10 µm. Reactions were supplemented with 8–10 µM Ran.
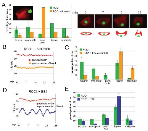
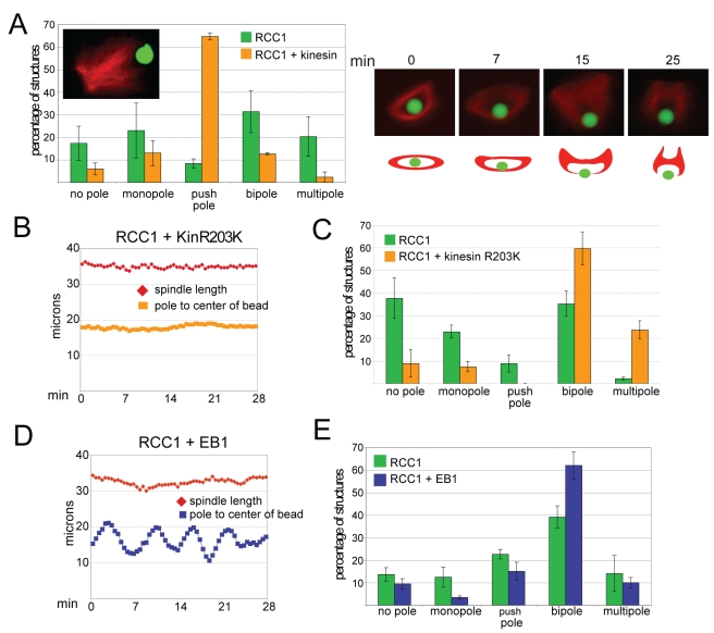
Figure 4. Kinesin or EB1 coupled together with RCC1 affect bead spindle dynamics and bipolarity.(A) Quantification of spindle structure categories when the conventional kinesin motor domain (kinesin-1, amino acids 1–360) is coupled to the bead together with RCC1, which predominantly yields a “push pole” phenotype (inset). N = 3 extracts, 80–130 structures counted per extract. Left panel shows frames from Video S3 and schematic showing how the push pole structure forms. (B) Plot of bead position and spindle length for RCC1 plus kinesin ATPase mutant R203K. See Video S4. (C) Comparison of spindle categories of RCC1 beads with or without kinesin-1 (R203K) after 1 h in egg extract shows that the kinesin ATPase mutant increases the percentage of bipolar and multipolar spindles. N = 3 extracts, 80–130 structures counted per extract. (D) Plot of bead position and spindle length for RCC1 plus EB1. See Video S5. (E) Comparison of spindle categories of RCC1 beads with or without EB1 after 1 h in egg extract shows that the EB1 increases the percentage of bipolar spindles. N = 3 extracts, 100–170 structures counted per extract. Scale bar, 10 µm. Reactions were supplemented with 8–10 µM Ran.
Akhmanova,
Tracking the ends: a dynamic protein network controls the fate of microtubule tips.
2008, Pubmed
Akhmanova,
Tracking the ends: a dynamic protein network controls the fate of microtubule tips.
2008,
Pubmed Beckett,
A minimal peptide substrate in biotin holoenzyme synthetase-catalyzed biotinylation.
1999,
Pubmed Bieling,
A minimal midzone protein module controls formation and length of antiparallel microtubule overlaps.
2010,
Pubmed
,
Xenbase Bieling,
Microtubule motility on reconstituted meiotic chromatin.
2010,
Pubmed
,
Xenbase Cameron,
Biophysical parameters influence actin-based movement, trajectory, and initiation in a cell-free system.
2004,
Pubmed Cameron,
Secrets of actin-based motility revealed by a bacterial pathogen.
2000,
Pubmed Carazo-Salas,
Generation of GTP-bound Ran by RCC1 is required for chromatin-induced mitotic spindle formation.
1999,
Pubmed
,
Xenbase Dinarina,
Chromatin shapes the mitotic spindle.
2009,
Pubmed
,
Xenbase Gaetz,
Examining how the spatial organization of chromatin signals influences metaphase spindle assembly.
2006,
Pubmed
,
Xenbase Hannak,
Investigating mitotic spindle assembly and function in vitro using Xenopus laevis egg extracts.
2006,
Pubmed
,
Xenbase Heald,
Self-organization of microtubules into bipolar spindles around artificial chromosomes in Xenopus egg extracts.
1996,
Pubmed
,
Xenbase Kalab,
The ran GTPase regulates mitotic spindle assembly.
1999,
Pubmed
,
Xenbase Kalab,
Visualization of a Ran-GTP gradient in interphase and mitotic Xenopus egg extracts.
2002,
Pubmed
,
Xenbase Kalab,
The RanGTP gradient - a GPS for the mitotic spindle.
2008,
Pubmed Kaláb,
Analysis of a RanGTP-regulated gradient in mitotic somatic cells.
2006,
Pubmed
,
Xenbase Kaláb,
The design of Förster (fluorescence) resonance energy transfer (FRET)-based molecular sensors for Ran GTPase.
2010,
Pubmed Klumpp,
A kinesin switch I arginine to lysine mutation rescues microtubule function.
2003,
Pubmed Lan,
Aurora B phosphorylates centromeric MCAK and regulates its localization and microtubule depolymerization activity.
2004,
Pubmed
,
Xenbase Maresca,
Spindle assembly in the absence of a RanGTP gradient requires localized CPC activity.
2009,
Pubmed
,
Xenbase Merdes,
A complex of NuMA and cytoplasmic dynein is essential for mitotic spindle assembly.
1996,
Pubmed
,
Xenbase Nachury,
Importin beta is a mitotic target of the small GTPase Ran in spindle assembly.
2001,
Pubmed
,
Xenbase O'Connell,
The spindle assembly checkpoint is satisfied in the absence of interkinetochore tension during mitosis with unreplicated genomes.
2008,
Pubmed Ohba,
Self-organization of microtubule asters induced in Xenopus egg extracts by GTP-bound Ran.
1999,
Pubmed
,
Xenbase Rieder,
Motile kinetochores and polar ejection forces dictate chromosome position on the vertebrate mitotic spindle.
1994,
Pubmed Sampath,
The chromosomal passenger complex is required for chromatin-induced microtubule stabilization and spindle assembly.
2004,
Pubmed
,
Xenbase Tsai,
Aurora A kinase-coated beads function as microtubule-organizing centers and enhance RanGTP-induced spindle assembly.
2005,
Pubmed
,
Xenbase Uppalapati,
"Artificial mitotic spindle" generated by dielectrophoresis and protein micropatterning supports bidirectional transport of kinesin-coated beads.
2011,
Pubmed Vanneste,
Chromokinesins: localization-dependent functions and regulation during cell division.
2011,
Pubmed van Oudenaarden,
Cooperative symmetry-breaking by actin polymerization in a model for cell motility.
1999,
Pubmed
,
Xenbase Walczak,
A model for the proposed roles of different microtubule-based motor proteins in establishing spindle bipolarity.
,
Pubmed
,
Xenbase Walczak,
Mechanisms of mitotic spindle assembly and function.
2008,
Pubmed
,
Xenbase Wilde,
Stimulation of microtubule aster formation and spindle assembly by the small GTPase Ran.
1999,
Pubmed
,
Xenbase Wilde,
Ran stimulates spindle assembly by altering microtubule dynamics and the balance of motor activities.
2001,
Pubmed
,
Xenbase Yang,
Regional variation of microtubule flux reveals microtubule organization in the metaphase meiotic spindle.
2008,
Pubmed
,
Xenbase