XB-ART-44642
Dev Dyn
2012 Feb 01;2412:403-14. doi: 10.1002/dvdy.23723.
Show Gene links
Show Anatomy links
Thyroid hormone-induced sonic hedgehog signal up-regulates its own pathway in a paracrine manner in the Xenopus laevis intestine during metamorphosis.
???displayArticle.abstract???
BACKGROUND: During Xenopus laevis metamorphosis, Sonic hedgehog (Shh) is directly induced by thyroid hormone (TH) at the transcription level as one of the earliest events in intestinal remodeling. However, the regulation of other components of this signaling pathway remains to be analyzed. Here, we analyzed the spatiotemporal expression of Patched (Ptc)-1, Smoothened (Smo), Gli1, Gli2, and Gli3 during natural and TH-induced intestinal remodeling. RESULTS: We show that all of the genes examined are transiently up-regulated in the mesenchymal tissues during intestinal metamorphosis. CONCLUSIONS: Interestingly, in the presence of protein synthesis inhibitors, Gli2 but not the others was induced by TH, suggesting that Gli2 is a direct TH response gene, while the others are likely indirect ones. Furthermore, we demonstrate by the organ culture experiment that overexpression of Shh enhances the expression of Ptc-1, Smo, and Glis even in the absence of TH, indicating that Shh regulates its own pathway components during intestinal remodeling.
???displayArticle.pubmedLink??? 22190352
???displayArticle.pmcLink??? PMC3428560
???displayArticle.link??? Dev Dyn
???displayArticle.grants??? [+]
Z01 HD008858-01 NICHD NIH HHS , Z01 HD008858-01 Intramural NIH HHS
Species referenced: Xenopus laevis
Genes referenced: bmp4 gli1 gli2 gli3 myh3 pcna ptch1 shh smo
???attribute.lit??? ???displayArticles.show???
|
|
Figure 3. Localization of Ptc-1, Smo, Gli1, Gli2, and Gli3 mRNAs in the intestine during natural metamorphosis of X. laevis. a�u: Cross-sections of the intestine at premetamorphic stage 54 (a,d,g,j,n), at metamorphic climax stages 62 (b,e,h,k,l,o,q�u) and at the end of metamorphosis (stage 66; c,f,i,m,p) were hybridized with antisense Ptc-1 (a�c), Smo (d�f), Gli1 (g�i), Gli2 (j�m), or Gli3 (n�p) probes or their sense probes (q�u). Dark blue deposits indicate the sites of probe binding. Light or dark brown pigments in some pictures are melanin. The expression of all mRNAs becomes high at stage 62. They are expressed in the connective tissue (CT) and muscles (M), but not in the epithelium (Ep). The boxed area in the panel k is magnified to show Gli2 expression in both the circular (CM) and longitudinal (LM) muscle layers (l, arrowheads). A dashed line shows the boundary of the connective tissue and muscle layer. Scale bars = 100 μm in a�k,m�u, 20 μm in l. |
|
|
Figure 4. Comparison of the localization of Ptc-1, Smo, Gli1, Gli2, and Gli3 mRNAs with that of Sonic hedgehog (Shh) and/or bone morphogenetic protein-4 (BMP-4) mRNAs in the intestine at metamorphic climax. a�x: Cross-sections of the intestine at stage 61 (a,b,e,f,i,j,m,n,q,r,u,v) and stage 62 (c,d,g,h,k,l,o,p,s,t,w,x) were hybridized with antisense Ptc-1 (a,c,e,g), Smo (i,k), Gli1 (m,o), Gli2 (q,s), or Gli3 (u,w) probes. Their adjacent sections were hybridized with antisense Shh (b,d) or BMP-4 (f,h,j,l,n,p,r,t,v,x). a�d: Ptc-1 is expressed in the connective tissue (CT, arrows) just beneath the epithelial cells (Ep) expressing Shh (red arrowheads). e�h: Ptc-1 (arrows) is co-expressed with BMP-4 (dashed arrows). i�l: Smo (arrows) is co-expressed with BMP-4 (dashed arrows) in the connective tissue. In addition, Smo is weakly expressed in the circular muscle layer (CM, white arrowhead). m�p: Some cells in the connective tissue co-express Gli1 (arrows) and BMP-4 (dashed arrows). Gli1 is weakly expressed in the circular muscle layer (white arrowhead). q�t: Some cells in the connective tissue co-express Gli2 (arrows) and BMP-4 (dashed arrows). Gli2 is also expressed in both the circular and longitudinal muscle layers (LM; white arrowheads). u�x: Some cells in the connective tissue co�express Gli3 (arrows) and BMP-4 (dashed arrows). Gli3 is weakly expressed in the circular muscle layer (white arrowhead). Scale bars = 20 μm. |
|
|
Figure 5. Comparison of the localization of Ptc-1, Smo, Gli1, Gli2, and Gli3 mRNAs with that of Sonic hedgehog (Shh) and/or bone morphogenetic protein-4 (BMP-4) mRNAs in the intestine during TH-induced metamorphosis. a�x: Cross-sections of the intestine from premetamorphic tadpoles treated with 10 nM T3 for 3 days (a,b,e,f,i,j,m,n,q,r,u,v) and 5 days (c,d,g,h,k,l,o,p,s,t,w,x) were hybridized with antisense Ptc-1 (a,c,e,g), Smo (i,k), Gli1 (m,o), Gli2 (q,s), or Gli3 (u,w) probes. Their adjacent sections were hybridized with antisense Shh (b,d) or BMP-4 (f,h,j,l,n,p,r,t,v,x). a�d: Ptc-1 is expressed in the connective tissue (CT, arrows) just beneath the epithelial cells (Ep) expressing Shh (red arrowheads). e�h: Ptc-1 (arrows) is co-expressed with BMP-4 (dashed arrows). i�l: Smo (arrows) is co-expressed with BMP-4 (dashed arrows) in the connective tissue. In addition, Smo is weakly expressed in the circular muscle layer (CM, white arrowhead). m�p: Some cells in the connective tissue co-express Gli1 (arrows) and BMP-4 (dashed arrows). Gli1 is weakly expressed in the circular muscle layer (white arrowhead). q�t: Some cells in the connective tissue co-express Gli2 (arrow) and BMP-4 (dashed arrow). Gli2 is expressed in both the circular and longitudinal muscle layer (LM; white arrowheads). u�x: Some cells in the connective tissue co-express Gli3 (arrows) and BMP-4 (dashed arrows). Gli3 was detected also in the circular muscle layer (white arrowhead). Scale bars = 20 μm |
|
|
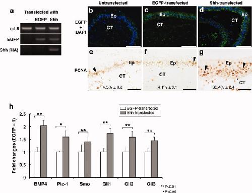
Figure 6. Overexpression of Sonic hedgehog (Shh) enhances the expression of genes involved in its signaling pathway. Intestinal fragments from stage 56/57 tadpoles were transfected with pIRES2_EGFP (c,f) or pIRES2_Shh-EGFP (d,g) or remained untreated (b,e), and then were cultured for 3 days in the absence of thyroid hormone (TH). a: Transfected gene expression was detected by reverse transcriptase-polymerase chain reaction (RT-PCR). b�d: Transfected cells were detected by immunohistochemistry (IHC) using anti-green fluorescent protein (GFP) antibody. Nuclei were stained with DAPI (4′,6-diamidino-2-phenylindole). e�g: Effects of exogenous Shh on cell proliferation were examined by IHC using anti-proliferating cell nuclear antigen (PCNA) antibody. The percentage of nuclei strongly positive for PCNA (arrowheads) in the epithelium was shown as the mean � standard error in each panel. h: mRNA levels of indicated genes were analyzed by real-time RT-PCR. EGFP-transfected vs. Shh-transfected was analyzed by Student's t-test. All genes were significantly up-regulated by Shh. Ep, epithelium; CT, connective tissue. Scale bars = 100 μm in b�d; 50 μm in e�g. |
References [+] :
Agren,
Expression of the PTCH1 tumor suppressor gene is regulated by alternative promoters and a single functional Gli-binding site.
2004, Pubmed
Agren, Expression of the PTCH1 tumor suppressor gene is regulated by alternative promoters and a single functional Gli-binding site. 2004, Pubmed
Amano, Isolation of genes involved in intestinal remodeling during anuran metamorphosis. 1998, Pubmed , Xenbase
Bai, Gli1 can rescue the in vivo function of Gli2. 2001, Pubmed , Xenbase
Bai, Gli2, but not Gli1, is required for initial Shh signaling and ectopic activation of the Shh pathway. 2002, Pubmed
Borycki, Shh and Wnt signaling pathways converge to control Gli gene activation in avian somites. 2000, Pubmed , Xenbase
Brewster, Gli/Zic factors pattern the neural plate by defining domains of cell differentiation. 1998, Pubmed , Xenbase
Buchholz, Pairing morphology with gene expression in thyroid hormone-induced intestinal remodeling and identification of a core set of TH-induced genes across tadpole tissues. 2007, Pubmed , Xenbase
Das, Identification of direct thyroid hormone response genes reveals the earliest gene regulation programs during frog metamorphosis. 2009, Pubmed , Xenbase
Dennler, Induction of sonic hedgehog mediators by transforming growth factor-beta: Smad3-dependent activation of Gli2 and Gli1 expression in vitro and in vivo. 2007, Pubmed
Desouza, Thyroid hormone regulates the expression of the sonic hedgehog signaling pathway in the embryonic and adult Mammalian brain. 2011, Pubmed
Edwards, Protein synthesis inhibitors differentially superinduce c-fos and c-jun by three distinct mechanisms: lack of evidence for labile repressors. 1992, Pubmed
Fuse, Sonic hedgehog protein signals not as a hydrolytic enzyme but as an apparent ligand for patched. 1999, Pubmed
Hasebe, Thyroid hormone-up-regulated hedgehog interacting protein is involved in larval-to-adult intestinal remodeling by regulating sonic hedgehog signaling pathway in Xenopus laevis. 2008, Pubmed , Xenbase
Hasebe, Spatial and temporal expression profiles suggest the involvement of gelatinase A and membrane type 1 matrix metalloproteinase in amphibian metamorphosis. 2006, Pubmed , Xenbase
Hasebe, Expression profiles of the duplicated matrix metalloproteinase-9 genes suggest their different roles in apoptosis of larval intestinal epithelial cells during Xenopus laevis metamorphosis. 2007, Pubmed , Xenbase
Hui, Expression of three mouse homologs of the Drosophila segment polarity gene cubitus interruptus, Gli, Gli-2, and Gli-3, in ectoderm- and mesoderm-derived tissues suggests multiple roles during postimplantation development. 1994, Pubmed
Ingham, Transducing Hedgehog: the story so far. 1998, Pubmed
Ishizuya-Oka, Induction of metamorphosis by thyroid hormone in anuran small intestine cultured organotypically in vitro. 1991, Pubmed , Xenbase
Ishizuya-Oka, Regeneration of the amphibian intestinal epithelium under the control of stem cell niche. 2007, Pubmed , Xenbase
Ishizuya-Oka, Shh/BMP-4 signaling pathway is essential for intestinal epithelial development during Xenopus larval-to-adult remodeling. 2006, Pubmed , Xenbase
Ishizuya-Oka, Thyroid-hormone-dependent and fibroblast-specific expression of BMP-4 correlates with adult epithelial development during amphibian intestinal remodeling. 2001, Pubmed , Xenbase
Ishizuya-Oka, Apoptosis and cell proliferation in the Xenopus small intestine during metamorphosis. 1996, Pubmed , Xenbase
Ishizuya-Oka, Thyroid hormone-induced expression of sonic hedgehog correlates with adult epithelial development during remodeling of the Xenopus stomach and intestine. 2001, Pubmed , Xenbase
Kanamori, The regulation of thyroid hormone receptor beta genes by thyroid hormone in Xenopus laevis. 1992, Pubmed , Xenbase
Katoh, Hedgehog target genes: mechanisms of carcinogenesis induced by aberrant hedgehog signaling activation. 2009, Pubmed
Kolterud, Paracrine Hedgehog signaling in stomach and intestine: new roles for hedgehog in gastrointestinal patterning. 2009, Pubmed
Lee, Gli1 is a target of Sonic hedgehog that induces ventral neural tube development. 1997, Pubmed , Xenbase
Lees, The hedgehog signalling pathway in the gastrointestinal tract: implications for development, homeostasis, and disease. 2005, Pubmed
Liu, The role of Shh transcription activator Gli2 in chick cloacal development. 2007, Pubmed
Marigo, Biochemical evidence that patched is the Hedgehog receptor. 1996, Pubmed , Xenbase
Mill, Sonic hedgehog-dependent activation of Gli2 is essential for embryonic hair follicle development. 2003, Pubmed
Mo, Specific and redundant functions of Gli2 and Gli3 zinc finger genes in skeletal patterning and development. 1997, Pubmed , Xenbase
Motoyama, Essential function of Gli2 and Gli3 in the formation of lung, trachea and oesophagus. 1998, Pubmed , Xenbase
Nguyen, Cooperative requirement of the Gli proteins in neurogenesis. 2005, Pubmed , Xenbase
Park, Mouse Gli1 mutants are viable but have defects in SHH signaling in combination with a Gli2 mutation. 2000, Pubmed , Xenbase
Parkin, The adventures of Sonic Hedgehog in development and repair. I. Hedgehog signaling in gastrointestinal development and disease. 2008, Pubmed
Rankin, New doxycycline-inducible transgenic lines in Xenopus. 2011, Pubmed , Xenbase
Rankin, Improved cre reporter transgenic Xenopus. 2009, Pubmed , Xenbase
Roberts, Sonic hedgehog is an endodermal signal inducing Bmp-4 and Hox genes during induction and regionalization of the chick hindgut. 1995, Pubmed
Ruiz i Altaba, Gli proteins encode context-dependent positive and negative functions: implications for development and disease. 1999, Pubmed , Xenbase
Ruiz i Altaba, Combinatorial Gli gene function in floor plate and neuronal inductions by Sonic hedgehog. 1998, Pubmed , Xenbase
Sasaki, A binding site for Gli proteins is essential for HNF-3beta floor plate enhancer activity in transgenics and can respond to Shh in vitro. 1997, Pubmed , Xenbase
Sasaki, Regulation of Gli2 and Gli3 activities by an amino-terminal repression domain: implication of Gli2 and Gli3 as primary mediators of Shh signaling. 1999, Pubmed , Xenbase
Shi, The earliest changes in gene expression in tadpole intestine induced by thyroid hormone. 1993, Pubmed , Xenbase
Shi, Cloning and characterization of the ribosomal protein L8 gene from Xenopus laevis. 1994, Pubmed , Xenbase
Shi, Biphasic intestinal development in amphibians: embryogenesis and remodeling during metamorphosis. 1996, Pubmed , Xenbase
Sirakov, The thyroid hormones and their nuclear receptors in the gut: from developmental biology to cancer. 2011, Pubmed
Stolow, Xenopus sonic hedgehog as a potential morphogen during embryogenesis and thyroid hormone-dependent metamorphosis. 1995, Pubmed , Xenbase
Sukegawa, The concentric structure of the developing gut is regulated by Sonic hedgehog derived from endodermal epithelium. 2000, Pubmed
Tabin, Recent advances in hedgehog signalling. 1997, Pubmed
Takabatake, Distinct expression of two types of Xenopus Patched genes during early embryogenesis and hindlimb development. 2000, Pubmed , Xenbase
van den Brink, Hedgehog signaling in development and homeostasis of the gastrointestinal tract. 2007, Pubmed
Yakushiji, Effects of activation of hedgehog signaling on patterning, growth, and differentiation in Xenopus froglet limb regeneration. 2009, Pubmed , Xenbase
