Click here to close
Hello! We notice that you are using Internet Explorer, which is not supported by Xenbase and may cause the site to display incorrectly.
We suggest using a current version of Chrome,
FireFox, or Safari.
PLoS One
2011 Apr 01;64:e19384. doi: 10.1371/journal.pone.0019384.
Show Gene links
Show Anatomy links
Origin of secretin receptor precedes the advent of tetrapoda: evidence on the separated origins of secretin and orexin.
Tam JK, Lau KW, Lee LT, Chu JY, Ng KM, Fournier A, Vaudry H, Chow BK.
???displayArticle.abstract???
At present, secretin and its receptor have only been identified in mammals, and the origin of this ligand-receptor pair in early vertebrates is unclear. In addition, the elusive similarities of secretin and orexin in terms of both structures and functions suggest a common ancestral origin early in the vertebrate lineage. In this article, with the cloning and functional characterization of secretin receptors from lungfish and X. laevis as well as frog (X. laevis and Rana rugulosa) secretins, we provide evidence that the secretin ligand-receptor pair has already diverged and become highly specific by the emergence of tetrapods. The secretin receptor-like sequence cloned from lungfish indicates that the secretin receptor was descended from a VPAC-like receptor prior the advent of sarcopterygians. To clarify the controversial relationship of secretin and orexin, orexin type-2 receptor was cloned from X. laevis. We demonstrated that, in frog, secretin and orexin could activate their mutual receptors, indicating their coordinated complementary role in mediating physiological processes in non-mammalian vertebrates. However, among the peptides in the secretin/glucagon superfamily, secretin was found to be the only peptide that could activate the orexin receptor. We therefore hypothesize that secretin and orexin are of different ancestral origins early in the vertebrate lineage.
???displayArticle.pubmedLink???
21559418 ???displayArticle.pmcLink???PMC3084839 ???displayArticle.link???PLoS One
Figure 1. Analyses of secretin receptor phylogeny and in silico genomic locations.(A) Receptor phylogeny: phylogenetic analysis of vertebrate receptors in Class II B1 GPCR. The tree was generated by Maximum Likelihood (ML) and plotted by MEGA 5.0. Receptors cloned in the present study are marked by an asterisk. Diverged from the ancestral VPAC-like receptor (denoted by a black dot), the P. dolloi SCTR retained the VIP/PACAP functions (branch in dotted line); whereas the X. laevis and mammalian SCTRs acquired the specificity towards secretin (branch in thick solid black line). PTHR, parathyroid hormone receptor; SCTR, secretin receptor; PAC1, pituitary adenylate cyclase-activating polypeptide (PACAP) receptor type I; VPAC1, vasoactive intestinal peptide (VIP)-PACAP receptor I; VPAC2, VIP-PACAP receptor II. (B) Chromosomal locations of secretin receptor in various vertebrate species. Genes adjacent to secretin receptor in different vertebrate genomes are shown. Homologous genes present in different species are linked to show their similarities in chromosomal location.
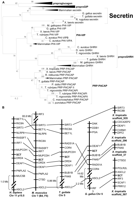
Figure 2. Analyses of secretin phylogeny and in silico genomic locations.(A) Ligand Phylogeny: phylogenetic analysis of the secretin/glucagon hormone precursor superfamily. The tree was generated by Maximum Likelihood (ML) and plotted by MEGA 5.0. Sequences determined in the present study are marked by an asterisk. SCT, secretin precursor; preproGHRH, prepro-growth hormone-releasing hormone; PHI-VIP, peptide histidine isoleucine-vasoactive intestinal peptide precursor; PRP-PACAP, pituitary adenylate cyclase-activating polypeptide (PACAP)-related peptide-PACAP precursor. (B) Chromosomal locations of secretin genes in various vertebrate species. Neighboring genes of secretin in different vertebrate genomes are shown. Homologous genes in proximity of secretin are linked by straight lines to demonstrate the syntenic gene environment of secretin in the analyzed vertebrate species.
Figure 3. Functional characterization of lfSCTR and xSCTR.Intracellular cAMP accumulation ([cAMP]i) in response to 100 nM of the secretin and related peptides on CHO-K1 cells transfected with (A) lfSCTR and (B) xSCTR (*** indicates P<0.001). Effects of graded concentrations of peptides on (C) lfSCTR- and (D) xSCTR-expressing cells. Peptide species: h, human; x, X. laevis, zf, zebrafish Danio rerio; gf, goldfish Carassius auratus. Values represent mean ± SEM (n = 4). Effects of secretin and related peptides on intracellular calcium mobilization ([Ca2+]i) in recombinant CHO cells expressing (E) lfSCTR and (F) xSCTR. Transiently transfected cells expressing the receptors were stimulated with graded concentrations of peptides. Data were expressed in ΔRFU value (maximum changes in the fluorescence signals from baseline) and converted to percentage of the maximum of xSCT-induced [Ca2+]i elevation. Results are expressed as mean ± SEM from at least 10 independent experiments, cell number = 20 to 50.
Figure 4. Tissue expression profile of xSCT, lfSCTR and xSCTR.Using real-time RT-PCR, the tissue distribution patterns of lfSCTR, xSCT and xSCTR were investigated on P. dolloi and X. laevis. The expression level of each gene was calculated from respective standard curve. Data are expressed as mean ± SEM (n = 4).
Figure 5. Effects of xSCT on cAMP production in primary culture of R. rugulosa pancreatic ductal cells.Graded concentrations of xSCT dose-dependently stimulated the [cAMP]i in cultured pancreatic ductal cells. Forskolin was used in each experiment as a positive control to show the viability of the pancreatic ductal cells. Data are expressed as mean ± SEM (n = 4, *** indicates P<0.001).
Figure 6. Effects of X. laevis secretin and orexin peptides on [Ca2+]i in xOX2R-CHO cells.Data are expressed as ΔRFU value (maximum changes in the fluorescence signals from baseline) and converted to percentage of maximum xSCT-induced [Ca2+]i increase. Results are expressed as mean ± SEM from 10 independent experiments, cell number = 20 to 50.
Abascal,
ProtTest: selection of best-fit models of protein evolution.
2005, Pubmed
Abascal,
ProtTest: selection of best-fit models of protein evolution.
2005,
Pubmed Alvarez,
Hypocretin is an early member of the incretin gene family.
2002,
Pubmed Bailes,
The optics of the growing lungfish eye: lens shape, focal ratio and pupillary movements in Neoceratodus forsteri (Krefft, 1870).
2007,
Pubmed Bayliss,
The mechanism of pancreatic secretion.
1902,
Pubmed Bockaert,
Molecular tinkering of G protein-coupled receptors: an evolutionary success.
1999,
Pubmed Bülbül,
Endogenous orexin-A modulates gastric motility by peripheral mechanisms in rats.
2010,
Pubmed Campbell,
Evolution of the growth hormone-releasing factor (GRF) family of peptides.
1992,
Pubmed Cardoso,
The serendipitous origin of chordate secretin peptide family members.
2010,
Pubmed
,
Xenbase Cardoso,
Evolution of secretin family GPCR members in the metazoa.
2006,
Pubmed Castoe,
Evidence for an ancient adaptive episode of convergent molecular evolution.
2009,
Pubmed Chan,
Functional segregation of the highly conserved basic motifs within the third endoloop of the human secretin receptor.
2001,
Pubmed Cheng,
Vasopressin-independent mechanisms in controlling water homeostasis.
2009,
Pubmed Chow,
Molecular cloning and functional characterization of a human secretin receptor.
1995,
Pubmed Chu,
Secretin as a neurohypophysial factor regulating body water homeostasis.
2009,
Pubmed Chu,
Convergent evolution of RFX transcription factors and ciliary genes predated the origin of metazoans.
2010,
Pubmed de Lecea,
The hypocretins: hypothalamus-specific peptides with neuroexcitatory activity.
1998,
Pubmed Feillet,
Food for thoughts: feeding time and hormonal secretion.
2010,
Pubmed Flemström,
Effects of short-term food deprivation on orexin-A-induced intestinal bicarbonate secretion in comparison with related secretagogues.
2010,
Pubmed Fradinger,
Characterization of four receptor cDNAs: PAC1, VPAC1, a novel PAC1 and a partial GHRH in zebrafish.
2005,
Pubmed Galas,
Immunohistochemical localization and biochemical characterization of hypocretin/orexin-related peptides in the central nervous system of the frog Rana ridibunda.
2001,
Pubmed Grace,
NMR structure and peptide hormone binding site of the first extracellular domain of a type B1 G protein-coupled receptor.
2004,
Pubmed Graham,
Breathing air in air: in what ways might extant amphibious fish biology relate to prevailing concepts about early tetrapods, the evolution of vertebrate air breathing, and the vertebrate land transition?
2004,
Pubmed Harmar,
Family-B G-protein-coupled receptors.
2001,
Pubmed Heinonen,
Functions of orexins in peripheral tissues.
2008,
Pubmed Holmqvist,
High specificity of human orexin receptors for orexins over neuropeptide Y and other neuropeptides.
2001,
Pubmed Hoo,
Structural and functional identification of the pituitary adenylate cyclase-activating polypeptide receptor VPAC2 from the frog Rana tigrina rugulosa.
2001,
Pubmed Ishihara,
Molecular cloning and expression of a cDNA encoding the secretin receptor.
1991,
Pubmed Jiang,
Molecular cloning and functional expression of a human pancreatic secretin receptor.
1995,
Pubmed Kane,
Sensitivity of orexin-A binding to phospholipase C inhibitors, neuropeptide Y, and secretin.
2000,
Pubmed Laburthe,
VPAC receptors for VIP and PACAP.
2002,
Pubmed Massey,
Characterizing positive and negative selection and their phylogenetic effects.
2008,
Pubmed Meuth-Metzinger,
Differential activation of adenylate cyclase by secretin and VIP receptors in the calf pancreas.
2005,
Pubmed Miller,
Structural basis of natural ligand binding and activation of the Class II G-protein-coupled secretin receptor.
2007,
Pubmed Ng,
Secretin as a neuropeptide.
2002,
Pubmed Nilsson,
Isolation and characterization of chicken secretin.
1980,
Pubmed Ohkubo,
Molecular cloning of chicken prepro-orexin cDNA and preferential expression in the chicken hypothalamus.
2002,
Pubmed Ohkubo,
cDNA cloning of chicken orexin receptor and tissue distribution: sexually dimorphic expression in chicken gonads.
2003,
Pubmed Panula,
Hypocretin/orexin in fish physiology with emphasis on zebrafish.
2010,
Pubmed Patel,
Molecular cloning and expression of a human secretin receptor.
1995,
Pubmed Perret,
Mutational analysis of the glucagon receptor: similarities with the vasoactive intestinal peptide (VIP)/pituitary adenylate cyclase-activating peptide (PACAP)/secretin receptors for recognition of the ligand's third residue.
2002,
Pubmed Sakurai,
Orexins and orexin receptors: a family of hypothalamic neuropeptides and G protein-coupled receptors that regulate feeding behavior.
1998,
Pubmed San Mauro,
A multilocus timescale for the origin of extant amphibians.
2010,
Pubmed Segre,
Receptors for secretin, calcitonin, parathyroid hormone (PTH)/PTH-related peptide, vasoactive intestinal peptide, glucagonlike peptide 1, growth hormone-releasing hormone, and glucagon belong to a newly discovered G-protein-linked receptor family.
1993,
Pubmed Silva,
Regulation of adaptive behaviour during fasting by hypothalamic Foxa2.
2009,
Pubmed Siu,
Signaling mechanisms of secretin receptor.
2006,
Pubmed Smart,
SB-334867-A: the first selective orexin-1 receptor antagonist.
2001,
Pubmed Strausberg,
Generation and initial analysis of more than 15,000 full-length human and mouse cDNA sequences.
2002,
Pubmed Sutcliffe,
Novel neurotransmitters for sleep and energy homeostasis.
1999,
Pubmed Svoboda,
Molecular cloning and in vitro properties of the recombinant rabbit secretin receptor.
1998,
Pubmed Szlachcic,
Involvement of orexigenic peptides in the mechanism of gastric mucosal integrity and healing of chronic gastric ulcers.
2010,
Pubmed Tamura,
MEGA4: Molecular Evolutionary Genetics Analysis (MEGA) software version 4.0.
2007,
Pubmed Tomasik,
The effect of enteral and parenteral feeding on secretion of orexigenic peptides in infants.
2009,
Pubmed Tse,
Identification of a potential receptor for both peptide histidine isoleucine and peptide histidine valine.
2002,
Pubmed Tsujino,
Orexin/hypocretin: a neuropeptide at the interface of sleep, energy homeostasis, and reward system.
2009,
Pubmed Ulrich,
Secretin and vasoactive intestinal peptide receptors: members of a unique family of G protein-coupled receptors.
1998,
Pubmed Van Rampelbergh,
Properties of the pituitary adenylate cyclase-activating polypeptide I and II receptors, vasoactive intestinal peptide1, and chimeric amino-terminal pituitary adenylate cyclase-activating polypeptide/vasoactive intestinal peptide1 receptors: evidence for multiple receptor states.
1996,
Pubmed Vassilatis,
The G protein-coupled receptor repertoires of human and mouse.
2003,
Pubmed Vaudry,
Pituitary adenylate cyclase-activating polypeptide and its receptors: from structure to functions.
2000,
Pubmed Zardoya,
Evolutionary analyses of hedgehog and Hoxd-10 genes in fish species closely related to the zebrafish.
1996,
Pubmed
,
Xenbase