Click here to close
Hello! We notice that you are using Internet Explorer, which is not supported by Xenbase and may cause the site to display incorrectly.
We suggest using a current version of Chrome,
FireFox, or Safari.
???displayArticle.abstract???
Cyclic AMP (cAMP) and calcium are ubiquitous, interdependent second messengers that regulate a wide range of cellular processes. During development of neuronal networks they are critical for the first step of circuit formation, transducing signals required for axon pathfinding. Surprisingly, the spatial and temporal cAMP and calcium codes used by axon guidance molecules are unknown. Here, we identify characteristics of cAMP and calcium transients generated in growth cones during Netrin-1-dependent axon guidance. In filopodia, Netrin-1-dependent Deleted in Colorectal Cancer (DCC) receptor activation induces a transient increase in cAMP that causes a brief increase in calcium transient frequency. In contrast, activation of DCC in growth cone centers leads to a transient calcium-dependent cAMP increase and a sustained increase in frequency of calcium transients. We show that filopodial cAMP transients regulate spinal axon guidance in vitro and commissural axon pathfinding in vivo. These growth cone codes provide a basis for selective activation of specific downstream effectors.
Fig. 7.
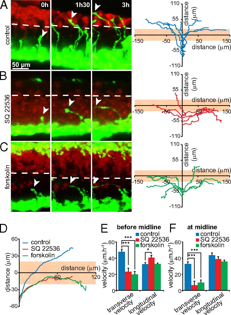
Disruption of cAMP signaling prevents midline crossing of commissural axons in vivo. (A) Alexa 488 dextran-filled commissural axons imaged in the intact spinal cord of control embryos grow to the ventral midline (dashed line at the Alexa 568 border), cross it, and turn rostrally or caudally along the contralateral ventral fascicle (Left). Trajectories of control growth cones (Right). Orange horizontal bar represents the floor plate. (B) Commissural axons in a SQ 22536-treated spinal cord grow to the ventral midline but fail to cross it. (C) Treating the spinal cord with forskolin also prevents axons from crossing the midline. (A�C) n > 25 growth cones. All trajectories are shown in Fig. S7B. (D) Trajectories of individual axons were aligned to obtain an average trajectory for each experimental condition, and rostrally and caudally turning trajectories were superimposed. Averaged trajectories demonstrate a failure of midline crossing when spinal cords are treated with SQ22536 or forskolin. More than 25 trajectories were scored for each condition. (E) To distinguish effects on axon directionality and growth, we quantified the transverse velocity (toward the midline) and the longitudinal velocity (parallel to the midline) of axons from spinal cords exposed to control, SQ22536-, or forskolin-containing medium. The transverse velocity was reduced by high or low cAMP concentration before the midline and (F) further suppressed within a 40-μm�wide area around the ventral midline. In contrast, the longitudinal velocity was only slightly affected by modifying the cAMP concentration. (E and F) Error bars, SEM; ***P < 0.001, *P < 0.05, ANOVA
Fig. 8.
Local and pulsatile optogenetic elevation of cAMP concentration rescues defects of commissural axon pathfinding in vivo. (A) Before crossing the ventral midline, Alexa 488 dextran-filled commissural axons grow perpendicular to the midline (dashed line at the Alexa 568 border). Arrowheads identify growth cones. (B) Application of a blocking antibody against DCC prevents axons from growing perpendicular to the midline. Blue light illumination of growth cones that do not express PACα (blue areas; uninjected side of the animal, not labeled with Alexa 568) does not rescue this defect. (Inset) Outlined arrowhead indicates enlarged growth cone. (C) Local and pulsatile illumination (blue areas; 3 min three times per hour) of PACα-expressing growth cones (PACα and Alexa 568-coinjected side of the animal) maintain the orientation of axon growth toward the midline. (D) Mean angle of axon trajectory deviation from the perpendicular to the midline. Twelve or more trajectories were scored for each condition. Error bars, SEM; **P < 0.01, *P < 0.05, ANOVA.
Bhalla,
Emergent properties of networks of biological signaling pathways.
1999, Pubmed
Bhalla,
Emergent properties of networks of biological signaling pathways.
1999,
Pubmed Bouchard,
Protein kinase A activation promotes plasma membrane insertion of DCC from an intracellular pool: A novel mechanism regulating commissural axon extension.
2004,
Pubmed Corset,
Netrin-1-mediated axon outgrowth and cAMP production requires interaction with adenosine A2b receptor.
2000,
Pubmed Dunn,
Imaging of cAMP levels and protein kinase A activity reveals that retinal waves drive oscillations in second-messenger cascades.
2006,
Pubmed Gloerich,
Epac: defining a new mechanism for cAMP action.
2010,
Pubmed Gomez,
Characterization of spontaneous calcium transients in nerve growth cones and their effect on growth cone migration.
1995,
Pubmed Gomez,
Filopodial calcium transients promote substrate-dependent growth cone turning.
2001,
Pubmed
,
Xenbase Gomez,
In vivo regulation of axon extension and pathfinding by growth-cone calcium transients.
1999,
Pubmed
,
Xenbase Gorbunova,
Dynamic interactions of cyclic AMP transients and spontaneous Ca(2+) spikes.
2002,
Pubmed
,
Xenbase Graef,
Neurotrophins and netrins require calcineurin/NFAT signaling to stimulate outgrowth of embryonic axons.
2003,
Pubmed Gu,
Distinct aspects of neuronal differentiation encoded by frequency of spontaneous Ca2+ transients.
1995,
Pubmed
,
Xenbase Gu,
Spontaneous neuronal calcium spikes and waves during early differentiation.
1994,
Pubmed
,
Xenbase Han,
Spatial targeting of type II protein kinase A to filopodia mediates the regulation of growth cone guidance by cAMP.
2007,
Pubmed
,
Xenbase Hockberger,
Compartmentalization of cyclic AMP elevation in neurons of Aplysia californica.
1987,
Pubmed Hong,
Calcium signalling in the guidance of nerve growth by netrin-1.
2000,
Pubmed
,
Xenbase Hong,
A ligand-gated association between cytoplasmic domains of UNC5 and DCC family receptors converts netrin-induced growth cone attraction to repulsion.
1999,
Pubmed
,
Xenbase Höpker,
Growth-cone attraction to netrin-1 is converted to repulsion by laminin-1.
1999,
Pubmed
,
Xenbase Ishii,
UNC-6, a laminin-related protein, guides cell and pioneer axon migrations in C. elegans.
1992,
Pubmed Katsuki,
Intra-axonal patterning: intrinsic compartmentalization of the axonal membrane in Drosophila neurons.
2009,
Pubmed Li,
Wnt5a induces simultaneous cortical axon outgrowth and repulsive axon guidance through distinct signaling mechanisms.
2009,
Pubmed Ming,
Adaptation in the chemotactic guidance of nerve growth cones.
2002,
Pubmed
,
Xenbase Ming,
cAMP-dependent growth cone guidance by netrin-1.
1997,
Pubmed
,
Xenbase Mitchell,
Genetic analysis of Netrin genes in Drosophila: Netrins guide CNS commissural axons and peripheral motor axons.
1996,
Pubmed Moore,
Soluble adenylyl cyclase is not required for axon guidance to netrin-1.
2008,
Pubmed Murray,
cAMP-dependent axon guidance is distinctly regulated by Epac and protein kinase A.
2009,
Pubmed Nguyen,
Requirement of a critical period of transcription for induction of a late phase of LTP.
1994,
Pubmed Nicol,
cAMP oscillations and retinal activity are permissive for ephrin signaling during the establishment of the retinotopic map.
2007,
Pubmed Nicol,
Requirement of adenylate cyclase 1 for the ephrin-A5-dependent retraction of exuberant retinal axons.
2006,
Pubmed Nikolaev,
Novel single chain cAMP sensors for receptor-induced signal propagation.
2004,
Pubmed Ooashi,
Cell adhesion molecules regulate Ca2+-mediated steering of growth cones via cyclic AMP and ryanodine receptor type 3.
2005,
Pubmed Parra,
Sonic hedgehog induces response of commissural axons to Semaphorin repulsion during midline crossing.
2010,
Pubmed Peace,
New perspectives in cyclic AMP-mediated axon growth and guidance: The emerging epoch of Epac.
2011,
Pubmed Robles,
Filopodial calcium transients regulate growth cone motility and guidance through local activation of calpain.
2003,
Pubmed
,
Xenbase Schröder-Lang,
Fast manipulation of cellular cAMP level by light in vivo.
2007,
Pubmed
,
Xenbase Serafini,
Netrin-1 is required for commissural axon guidance in the developing vertebrate nervous system.
1996,
Pubmed Shelly,
Local and long-range reciprocal regulation of cAMP and cGMP in axon/dendrite formation.
2010,
Pubmed Shim,
XTRPC1-dependent chemotropic guidance of neuronal growth cones.
2005,
Pubmed
,
Xenbase Terman,
Nervy links protein kinase a to plexin-mediated semaphorin repulsion.
2004,
Pubmed Tzounopoulos,
A role for cAMP in long-term depression at hippocampal mossy fiber synapses.
1998,
Pubmed Williams,
Calcium transients in growth cones and axons of cultured Helisoma neurons in response to conditioning factors.
1995,
Pubmed Willoughby,
Organization and Ca2+ regulation of adenylyl cyclases in cAMP microdomains.
2007,
Pubmed Wu,
Soluble adenylyl cyclase is required for netrin-1 signaling in nerve growth cones.
2006,
Pubmed Yamada,
Long-range axonal calcium sweep induces axon retraction.
2008,
Pubmed Zaccolo,
Restricted diffusion of a freely diffusible second messenger: mechanisms underlying compartmentalized cAMP signalling.
2006,
Pubmed Zaccolo,
Discrete microdomains with high concentration of cAMP in stimulated rat neonatal cardiac myocytes.
2002,
Pubmed Zheng,
Essential role of filopodia in chemotropic turning of nerve growth cone induced by a glutamate gradient.
1996,
Pubmed
,
Xenbase