XB-ART-44592
Dev Cell
2012 Jan 17;221:104-15. doi: 10.1016/j.devcel.2011.10.013.
Show Gene links
Show Anatomy links
A mechanoresponsive cadherin-keratin complex directs polarized protrusive behavior and collective cell migration.
Weber GF, Bjerke MA, DeSimone DW.
???displayArticle.abstract???
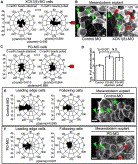
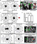
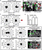
Collective cell migration requires maintenance of adhesive contacts between adjacent cells, coordination of polarized cell protrusions, and generation of propulsive traction forces. We demonstrate that mechanical force applied locally to C-cadherins on single Xenopus mesendoderm cells is sufficient to induce polarized cell protrusion and persistent migration typical of individual cells within a collectively migrating tissue. Local tension on cadherin adhesions induces reorganization of the keratin intermediate filament network toward these stressed sites. Plakoglobin, a member of the catenin family, is localized to cadherin adhesions under tension and is required for both mechanoresponsive cell behavior and assembly of the keratin cytoskeleton at the rear of these cells. Local tugging forces on cadherins occur in vivo through interactions with neighboring cells, and these forces result in coordinate changes in cell protrusive behavior. Thus, cadherin-dependent force-inducible regulation of cell polarity in single mesendoderm cells represents an emergent property of the intact tissue.
???displayArticle.pubmedLink??? 22169071
???displayArticle.pmcLink??? PMC3264825
???displayArticle.link??? Dev Cell
???displayArticle.grants??? [+]
F32-GM83542 NIGMS NIH HHS , GM094793 NIGMS NIH HHS , R01-HD26402 NICHD NIH HHS , T32-GM08136 NIGMS NIH HHS , R01 GM094793 NIGMS NIH HHS , R01 GM094793-20 NIGMS NIH HHS , R01 GM094793-21 NIGMS NIH HHS , R01 HD026402 NICHD NIH HHS , R01 HD026402-17 NICHD NIH HHS , R01 HD026402-18 NICHD NIH HHS , F32 GM083542 NIGMS NIH HHS , T32 GM008136 NIGMS NIH HHS
Species referenced: Xenopus laevis
Genes referenced: cdh3 ckb ddx59 gap43 jup krt8
???displayArticle.morpholinos??? jup MO1 krt8.1 MO1 krt8.1 MO2
???attribute.lit??? ???displayArticles.show???
References [+] :
ABERCROMBIE,
Observations on the social behaviour of cells in tissue culture. I. Speed of movement of chick heart fibroblasts in relation to their mutual contacts.
1953, Pubmed
ABERCROMBIE, Observations on the social behaviour of cells in tissue culture. I. Speed of movement of chick heart fibroblasts in relation to their mutual contacts. 1953, Pubmed
Angres, Differential expression of two cadherins in Xenopus laevis. 1991, Pubmed , Xenbase
Arboleda-Estudillo, Movement directionality in collective migration of germ layer progenitors. 2010, Pubmed
Behrndt, Spurred by resistance: mechanosensation in collective migration. 2012, Pubmed , Xenbase
Beil, Sphingosylphosphorylcholine regulates keratin network architecture and visco-elastic properties of human cancer cells. 2003, Pubmed
Bonné, Defining desmosomal plakophilin-3 interactions. 2003, Pubmed
Borghi, Regulation of cell motile behavior by crosstalk between cadherin- and integrin-mediated adhesions. 2010, Pubmed
Chappuis-Flament, Multiple cadherin extracellular repeats mediate homophilic binding and adhesion. 2001, Pubmed , Xenbase
Choi, Interactions of plakoglobin and beta-catenin with desmosomal cadherins: basis of selective exclusion of alpha- and beta-catenin from desmosomes. 2009, Pubmed
Clarke, Cytokeratin intermediate filament organisation and dynamics in the vegetal cortex of living Xenopus laevis oocytes and eggs. 2003, Pubmed , Xenbase
Coulombe, A function for keratins and a common thread among different types of epidermolysis bullosa simplex diseases. 1991, Pubmed
Davidson, Mesendoderm extension and mantle closure in Xenopus laevis gastrulation: combined roles for integrin alpha(5)beta(1), fibronectin, and tissue geometry. 2002, Pubmed , Xenbase
Davidson, Patterning and tissue movements in a novel explant preparation of the marginal zone of Xenopus laevis. 2004, Pubmed , Xenbase
Desai, Cell polarity triggered by cell-cell adhesion via E-cadherin. 2009, Pubmed
Dupin, Classical cadherins control nucleus and centrosome position and cell polarity. 2009, Pubmed
Farooqui, Multiple rows of cells behind an epithelial wound edge extend cryptic lamellipodia to collectively drive cell-sheet movement. 2005, Pubmed
Franz, Intermediate-size filaments in a germ cell: Expression of cytokeratins in oocytes and eggs of the frog Xenopus. 1983, Pubmed , Xenbase
Franz, Cloning of cDNA and amino acid sequence of a cytokeratin expressed in oocytes of Xenopus laevis. 1986, Pubmed , Xenbase
Haas, Chemokine signaling mediates self-organizing tissue migration in the zebrafish lateral line. 2006, Pubmed
Heasman, A functional test for maternally inherited cadherin in Xenopus shows its importance in cell adhesion at the blastula stage. 1994, Pubmed , Xenbase
Helfand, Vimentin organization modulates the formation of lamellipodia. 2011, Pubmed
Hirano, Calcium-dependent cell-cell adhesion molecules (cadherins): subclass specificities and possible involvement of actin bundles. 1987, Pubmed
Hofmann, Heterotypic interactions and filament assembly of type I and type II cytokeratins in vitro: viscometry and determinations of relative affinities. 1997, Pubmed
Keller, An SEM study of cellular morphology, contact, and arrangement, as related to gastrulation inXenopus laevis. 1977, Pubmed , Xenbase
Kitt, Rapid suppression of activated Rac1 by cadherins and nectins during de novo cell-cell adhesion. 2011, Pubmed
Klymkowsky, Evidence that the deep keratin filament systems of the Xenopus embryo act to ensure normal gastrulation. 1992, Pubmed , Xenbase
Kolega, The movement of cell clusters in vitro: morphology and directionality. 1981, Pubmed
Kowalczyk, VE-cadherin and desmoplakin are assembled into dermal microvascular endothelial intercellular junctions: a pivotal role for plakoglobin in the recruitment of desmoplakin to intercellular junctions. 1998, Pubmed
Kowalczyk, The amino-terminal domain of desmoplakin binds to plakoglobin and clusters desmosomal cadherin-plakoglobin complexes. 1997, Pubmed
Kreplak, Tensile properties of single desmin intermediate filaments. 2008, Pubmed
Ladoux, Strength dependence of cadherin-mediated adhesions. 2010, Pubmed
le Duc, Vinculin potentiates E-cadherin mechanosensing and is recruited to actin-anchored sites within adherens junctions in a myosin II-dependent manner. 2010, Pubmed
Leonard, Identification of a novel intermediate filament-linked N-cadherin/gamma-catenin complex involved in the establishment of the cytoarchitecture of differentiated lens fiber cells. 2008, Pubmed
Liu, Mechanical tugging force regulates the size of cell-cell junctions. 2010, Pubmed
Long, Periplakin-dependent re-organisation of keratin cytoskeleton and loss of collective migration in keratin-8-downregulated epithelial sheets. 2006, Pubmed
Mammoto, Mechanical control of tissue and organ development. 2010, Pubmed
Maniotis, Demonstration of mechanical connections between integrins, cytoskeletal filaments, and nucleoplasm that stabilize nuclear structure. 1997, Pubmed
Maruthamuthu, Cell-ECM traction force modulates endogenous tension at cell-cell contacts. 2011, Pubmed
McDonald, PVF1, a PDGF/VEGF homolog, is sufficient to guide border cells and interacts genetically with Taiman. 2003, Pubmed
Moore, Stretchy proteins on stretchy substrates: the important elements of integrin-mediated rigidity sensing. 2010, Pubmed
Nagel, Guidance of mesoderm cell migration in the Xenopus gastrula requires PDGF signaling. 2004, Pubmed , Xenbase
Nakatsuji, Cell locomotion in vitro by Xenopus laevis gastrula mesodermal cells. 1982, Pubmed , Xenbase
Nakatzuji, Studies on the gastrulation of amphibian embryos: Cell movement during gastrulation inXenopus laevis embryos. 1975, Pubmed
Prasad, Cellular and molecular mechanisms of border cell migration analyzed using time-lapse live-cell imaging. 2007, Pubmed
Schwartz, Cell adhesion receptors in mechanotransduction. 2008, Pubmed
Theisen, NHERF links the N-cadherin/catenin complex to the platelet-derived growth factor receptor to modulate the actin cytoskeleton and regulate cell motility. 2007, Pubmed
Theveneau, Collective chemotaxis requires contact-dependent cell polarity. 2010, Pubmed , Xenbase
Todorović, Plakoglobin regulates cell motility through Rho- and fibronectin-dependent Src signaling. 2010, Pubmed
Torpey, Function of maternal cytokeratin in Xenopus development. 1992, Pubmed , Xenbase
Winklbauer, Mesodermal cell migration during Xenopus gastrulation. 1990, Pubmed , Xenbase
Winklbauer, Cell interaction and its role in mesoderm cell migration during Xenopus gastrulation. 1992, Pubmed , Xenbase
Wolf, Multi-step pericellular proteolysis controls the transition from individual to collective cancer cell invasion. 2007, Pubmed
Wong, Loss of keratin 6 (K6) proteins reveals a function for intermediate filaments during wound repair. 2003, Pubmed
Yamada, Pairwise assembly determines the intrinsic potential for self-organization and mechanical properties of keratin filaments. 2002, Pubmed
Yang, PDGF signalling controls the migration of mesoderm cells during chick gastrulation by regulating N-cadherin expression. 2008, Pubmed
Yonemura, alpha-Catenin as a tension transducer that induces adherens junction development. 2010, Pubmed
