Click here to close
Hello! We notice that you are using Internet Explorer, which is not supported by Xenbase and may cause the site to display incorrectly.
We suggest using a current version of Chrome,
FireFox, or Safari.
???displayArticle.abstract???
We cloned the gene for the CXC-type chemokine ligand, Xenopus CXCLC (XCXCLC), the transcripts of which were detected at the dorsal midline during the gastrula and neurula stages. XCXCLC overexpression resulted in the attraction of nearby mesodermal cells, and the excess of chemoattractant interfered with convergent and extension movements. The direction of the deepneural plate cells around the notoplate was also controlled by XCXCLC. Fluorescence signals for XCXCLC + enhanced green fluorescent protein derivatives accumulated around the notochord region. These results indicate that XCXCLC attracts adjacent cells to the midline region, so as to ensure accurate lateral-medial directional tissue convergence during gastrulation and neurulation.
Figure 1. Characterization of XCXCLC. (A) Expression of XCXCLC was induced by Xfurry over-expression. Xfurry mRNA (1 ng) was injected into four animal blastomeres of 8-cell embryos. Animal caps were dissected at stage 8, and cultured until stage 10. Total RNA from the injected animal caps at stage 10 was prepared for reverse transcription–polymerase chain reaction (RT–PCR) analysis. Ornithine decarboxylase (ODC) was used as internal control. (B) Alignment of the XCXCLC and human CXCL9 amino acid sequences. The conserved amino acids are represented by asterisks. Cysteine residues of C-X-C ligand motif are presented in red. (C) Temporal expression of XCXCLC detected by RT–PCR. “U” indicates unfertilized eggs, and the numbers indicate the developmental stages (Nieuwkoop & Faber 1967). (D) Spatial expression of XCXCLC detected by RT–PCR (stage 10). (E–J) Detection of XCXCLC expression by whole-mount in situ hybridization. (E) Dorsal expression appears in the dorsal lip (arrowhead) at stage 10.5 (vegetal view). (F) Weak midline expression appears (arrowhead) at stage 11 (vegetal view). (G, H) The midline expression persists (arrowheads) at stage 13 (G) and at stage 16 (H). (I) Neurula embryos (stage 16) were transversely bisected before hybridization. (J) A higher magnification of the image in the white dotted square is shown in (H). Transcripts of XCXCLC were detected around the notochord region (arrowheads). (K–P) Fluorescence signals of XCXCLC + enhanced green fluorescent protein (EGFP) in the dorsal open-face explant at stage 25. (K) Schematic of the dorsal open-face explant fate map (Davidson et al. 2004). Green, neural; red, notochord; light-blue, somites; orange, mesendoderm. (L) Light-field image of the explant. (M) Fluorescence signals of XCXCLC + EGFP were secreted from cells and accumulated in the vicinity of notochord. (N) The merge image of (L, M). (O) Fluorescence signals of mCherry as control were distributed throughout the explant. (P) The merge image of (M, O). (Q–S) Phenotypes of the XCXCLC-injected embryos (400 pg/blastomere; stage 28). (Q) Control embryo. (R) Dorsal injection of XCXCLC. (S) Ventral injection of XCXCLC. (T, U) Midsagittal sections of XCXCLC-injected embryos (stage 11.5). Dorsal lip, arrowhead; leading edge of invagination, arrow. The sections were stained with azocarmine, aniline blue and orange G. (T) Control embryo. (U) Embryo injected dorsally with XCXCLC.
Figure 2. XCXCLC interferes with the formation of bipolar cells and cell intercalation. (A) Shapes of the cells in the scattered labeled dorsal open-face explants. XCXCLC mRNA with red tracer (Alexa 594-dextran) was co-injected into two dorsal blastomeres of 4-cell embryos. The re-injection of GFP mRNA at the 128-cell stage generated scattered labeled cells at the gastrula stage. The dorsal open-face explants were cultured on fibronectin-coated cover glasses. The elapsed time is indicated at the bottom. The far-right columns indicate higher magnifications of the final frames. (B) Cell intercalation in three notochords explants. XCXCLC mRNA with green tracer (GFP mRNA) or red tracer (Alexa 594-dextran) was co-injected into two dorsal blastomeres of 4-cell embryos. Each notochord sector (without epithelium) was dissected from the injected embryos at stage 10. Three notochord sectors were grafted together and cultured on bovine serum albumin (BSA)-coated cover glasses. The elapsed time is indicated at the bottom. The average convergence index for six explants is indicated on the right. The bottom panels (X-C-C) indicate that XCXCLC was overexpressed in one notochord at the left side.
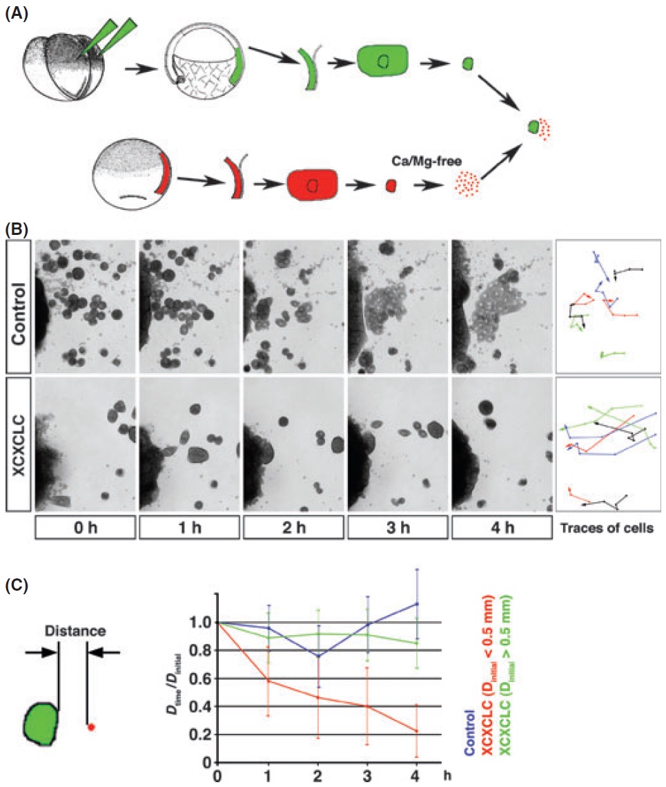
Figure 3. XCXCLC attracts far lateral mesodermal cells. (A) Protocol for generating explants. The far lateral mesoderm was dissected from stage 10 embryos, and the cells were dissociated in a calcium- and magnesium-free solution. The scattered far lateral mesodermal cells were placed approximately 0.2–0.5 mm from the XCXCLC-expressing ventral mesodermal explants on a fibronectin-coated cover glass. (B) Migration of scattered far lateral mesodermal cells. Control or XCXCLC-expressing ventral explants were placed on the left side. The elapsed time is indicated at the bottom. Lines indicate the traces of the far lateral mesodermal cell movements over 4 h (right panels). (C) The ratio of migration (n = 8). The ratio of the distance between ventral mesodermal explants and the far lateral mesodermal cells was measured every hour, and the average ratio is shown by blue line for control and red line for XCXCLC-expressing ventral explants. When the scattered far lateral mesodermal cells were placed more than 0.5 mm apart from the XCXCLC-expressing explants, the scattered cells did not migrate towards the explants (green line).
Figure 4. Direction of cell protrusion in deep neural plate explants. (A) Protocol for generating explants. Deep neural plate explants with overlying mesoderm, with lateral neural plate explants on both sides. For scattered labeled cells, GFP mRNA was injected randomly into 5–10 blastomeres at the 128-cell stage (top). Alexa 594-dextran used as a tracer or XCXCLC plus Alexa 594-dextran was injected into two dorsal blastomeres of 4-cell embryos (middle and bottom). The epithelial cells were excised, and the deep neural layers with mesodermal sheets were dissected from the scattered labeled embryos at stage 13 (top). Similarly, lateral neural plates with mesoderm were dissected from embryos that were injected with Alexa 594-dextran (middle) or XCXCLC plus Alexa 594-dextran (bottom). Then, each lateral neural plate was combined with deep neural plate explants at the lateral locations. (B) Left panel: A deep-neural-over-mesoderm explant was combined with a fluorescently labeled lateral neural plate with underlying mesoderm on the left side and combined with an XCXCLC-injected lateral neural plate with underlying mesoderm on the right side (0 h, just after generation of the explant). Right panel: The same explant 6 h later. The explant has converged towards the midline as a whole explant, although the direction of cell protrusion is different for each side. A higher magnification of the image in the white dotted square is shown in the lower panel. Arrowheads indicate the protrusion. The dotted line indicates the midline of the explant. (C) A bullet diagram quantifying the cell protrusions of the deep-neural-over-mesoderm explant combined with lateral neural plates at both sides (10 cells were analyzed through 240 frames).
Figure 5. Effects of XCXCLC depletion on morphogenesis. (A) Confirmation of the morpholino oligonucleotide specificity. Alexa 594-dextran (300 pg) used as a tracer with the green fluorescent protein (GFP)constructs and morpholino oligonucleotides were co-injected into the animal blastomeres of 4-cell embryos. Fluorescent signals were observed at stage 10. The images in the top panels show the injected embryos (animal view). The images in the center panels show the tracer signals for Alexa 594-dextran. The images in the bottom panels show the GFP signals. Injection of the XCXCLC-MO inhibits in a specific manner the translation of the XCXCLC-GFP constructs that contain the 5′-end sequences targeted by the MO, whereas they do not reduce the translation of GFP, which lacks the targeted sequence. (B–E) Embryos injected dorsally with XCXCLC-MO (40 ng/blastomere) (B and C, stage 20; D and E, stage 30). (B, D) Control embryo. (C) The inhibition of the neural fold closure was shown in the dorsally injected embryo. (E) The XCXCLC-MO-injected embryo has a slightly shortened axis. (F–M) The region-specific effects of XCXCLC depletion. Alexa-488 dextran (40 pg/blastomeres) and XCXCLC-MO (10 ng/blastomeres) were co-injected into two C1 (dorsal midline) and C2 (dorso-lateral) blastomeres of 32-cell embryos. (F, J) Schematics of the injected blastomeres of 32-cell embryos. (G, K) Injected embryos (stage 16). (H, L) Fluorescent images of the injected embryos. (I, M) Merge images of (G, H), and (K, L), respectively. (F–I) Embryos injected into C1 blastomeres. (J–M) Embryos injected into C2 blastomeres. (N) Shapes of the cells in the scattered labeled dorsal open-face explants (See Fig. 2A). XCXCLC-MO did not affect bipolar cell polarity. (O) Cell intercalation in three notochords explants (See Fig. 2B). The depletion of XCXCLC did not affect cell intercalation.
Figure 6. Internalization of xCXCR4 + RFP and xCXCR7 + green fluorescent protein (GFP). xSDF-1alpha or XCXCLC mRNA was co-injected with xCXCR4 + RFP or xCXCR7 + GFP mRNA into four animal blastomeres of 8-cell embryos. Animal caps were dissected at stage 8. Granules with fluorescence signals of xCXCR4 + RFP and xCXCR7 + GFP were observed in the cytoplasm of xSDF-1alpha-injected animal caps. The fluorescence signals are retained on the cell membranes in the control and the XCXCLC-injected animal caps.