Click here to close
Hello! We notice that you are using Internet Explorer, which is not supported by Xenbase and may cause the site to display incorrectly.
We suggest using a current version of Chrome,
FireFox, or Safari.
???displayArticle.abstract???
As studies aim increasingly to understand key, evolutionarily conserved properties of biological systems, the ability to move transgenesis experiments efficiently between organisms becomes essential. DNA constructions used in transgenesis usually contain four elements, including sequences that facilitate transgene genome integration, a selectable marker and promoter elements driving a coding gene. Linking these four elements in a DNA construction, however, can be a rate-limiting step in the design and creation of transgenic organisms. In order to expedite the construction process and to facilitate cross-species collaborations, we have incorporated the four common elements of transgenesis into a modular, recombination-based cloning system called pTransgenesis. Within this framework, we created a library of useful coding sequences, such as various fluorescent protein, Gal4, Cre-recombinase and dominant-negative receptor constructs, which are designed to be coupled to modular, species-compatible selectable markers, promoters and transgenesis facilitation sequences. Using pTransgenesis in Xenopus, we demonstrate Gal4-UAS binary expression, Cre-loxP-mediated fate-mapping and the establishment of novel, tissue-specific transgenic lines. Importantly, we show that the pTransgenesis resource is also compatible with transgenesis in Drosophila, zebrafish and mammalian cell models. Thus, the pTransgenesis resource fosters a cross-model standardization of commonly used transgenesis elements, streamlines DNA construct creation and facilitates collaboration between researchers working on different model organisms.
Fig. 2. Incorporation of Xenopus-compatible elements into pTransgenesis. (A) Schematic of recombination with a Xenopus-compatible p4 vector containing a single I-SceI site, Tol2 elements, and SAR-CH4 sequences, p3 Katushka RFP and Xenopus-compatible p1 and p2 constructions. (B-K) Transgenic tadpoles from the resulting recombinations are shown. Individual p1, p2, p3 constructions and expression domains are written on each panel in white. Images in Eâ² and Gâ² are magnified images of the boxed regions in E and G, respectively. Image in Fâ² shows the induction of RFP from the heat-shocked tadpole in F.
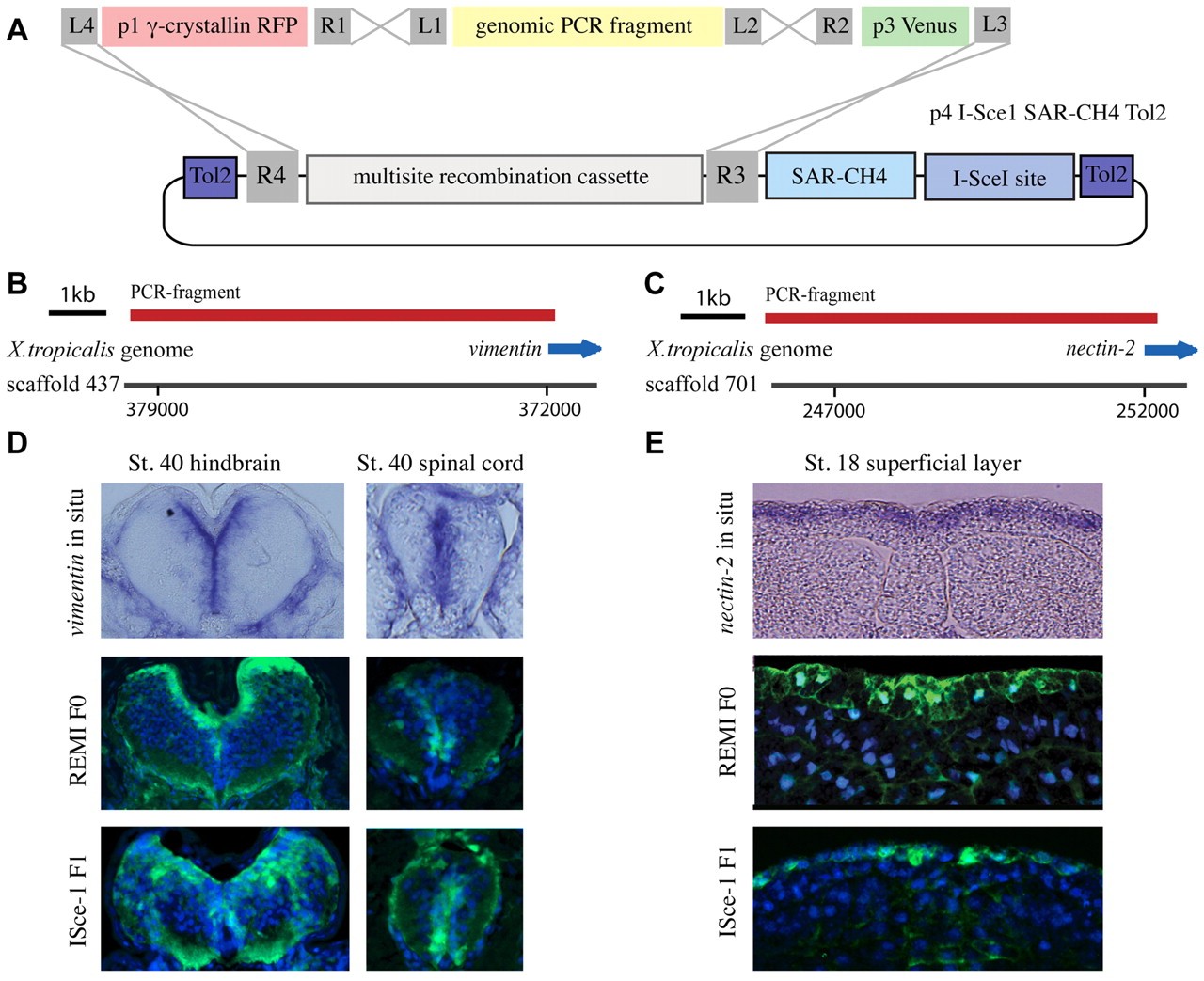
Fig. 3. A highly efficient method of testing promoters and creating transgenic lines using pTransgenesis. (A) Genomic PCR fragments are cloned directly into the p2 position, thus allowing the recombination shown. (B,C) PCR products encoding regions 5â² to nectin-2 and vimentin were generated and tested for transcriptional activity in F0 X. laevis and in F1 X. tropicalis. (D) Transverse sections through the hindbrain and spinal cord of embryos (dorsal side up) stained for endogenous vimentin expression (upper panels), or Venus transgene expression (green) in F0 transgenic X. laevis (middle panels) and F1 transgenic X. tropicalis (lower panels). (E) Transverse sections through the neural plate of stage 18 embryos (dorsal side up) stained for endogenous nectin-2 expression (upper panel), or Venus transgene expression (green) in F0 transgenic X. laevis (middle panel) and F1 transgenic X. tropicalis (lower panel). Nuclei are stained with DAPI (blue) in middle and lower panels in D and E.
Fig. 4. pTransgenesis in various models. (A) Schematic showing plasmid recombinations yielding plasmids compatible with transgenesis in HeLa cells, Xenopus, zebrafish and Drosophila. (B) Images of zebrafish injected with the indicated p1, p2, p3 and p4 elements with or without Tol2 mRNA. Open arrowhead points to activity of the p1 γ-crystallin RFP marker. (C,D) Results from HeLa cell transfections and puromycin (Puro) selection using pTransgenesis-engineered constructions. Red open arrow indicates dying cells. (E) Drosophila melanogaster engineered with the indicated pTransgenesis constructs versus wild type. (F,G) Phase contrast and fluorescence image of pTransgenesis-engineered Drosophila embryo. Open and closed arrowheads indicate gut and cuticle autofluorescence, respectively. (H-J) Confocal images from the indicated Gal4 crosses. (H) srp-Gal4, stage 16 embryo, GFP-labelled hemocytes. (I) eval-Gal4, stage 16 embryo, GFP-labelled CNS. (J) engrailed-Gal4, ventral view of stage15 embryo during dorsal closure process, GFP-labelled engrailed domain segments. Scale bars: 25 μm in C,D; 100 μm in F-J.
Fig. S1. Germline transmission of pTransgenesis constructs using I-SceI. (A) The construction shown was used to create a transgenic line in X. laevis using I-SceI-mediated transgenesis. The p2 NBT element drives RFP expression in differentiated neurons. (B) Fluorescent images derived from the F1 generation of this transgenic line. (C) Enlarged view of white box in B showing optic nerve (on) and olfactory placode (op).
Fig. S2. A p3 library of fluorescent proteins. (A) Fifteen fluorescent proteins with the approximate peak emissions indicated were incorporated into the p3 coding sequence position of pTransgenesis. Note: Kaede* and Kikume* possess red-shifted emissions following photoactivation. (B) The p3 fluorescent proteins were linked downstream of the p2 CMV promoter and with a p1 γ-crystallin selection marker. (C) Resulting constructs were tested for functionality via REMI. Note: fluorescence was captured using CFP, GFP or RFP filters and then pseudocoloured to represent each protein's peak emission more accurately. The Kaede protein has undergone a red-green colour shift after exposure to 405 nm light.
Fig. S3. Establishment of X. laevis transgenic lines amenable to Gal4-UAS binary transgene expression. (A,B) Schematics showing the construction of Gal4 and UAS constructs using pTransgenesis plasmids. (C-E) Merged brightfield and fluorescent exposures of single transgenic embryos containing the indicated Gal4 or UAS drivers. (F-H) Merged brightfield and fluorescent exposures of double transgenics. The arrowheads in G and H show a morphological defect in the tail in severe and less severe phenotypes. (I) Schematic of F0 founder crossings. (J) Brightfield images showing resulting F1 transgenic tadpoles, with double transgenics showing germline transmission of tail and body length defect. (K) Merged fluorescence of GFP and RFP channels for the tadpoles shown in I.
Fig. S4. Establishment of an X. tropicalis transgenic line amenable to Cre-loxP fate mapping. (A) Schematic of the pTransgenesis construct used to generate an X. tropicalis line via I-SceI transgenesis. (B-E) Brightfield (B,C) and fluorescence (D,E) imaging of the F1 generation. Note that GFP expression is visible in only one eye lens in D and E, as the other lens is hidden behind the pigmented epithelium of the other eye. (F) Schematic of experiment to determine induce Cre-mediated site-specific recombination, which places mCherry under the control of the CMV promoter, and thus the functionality of the loxP elements in p3. (G-N) Hemispheric expression of cre mRNA in F2 generation results in Cre-mediated expression of mCherry, and concomitant loss of eCFP expression in the progeny of the cell that was injected with cre mRNA at the one cell stage (K-N) compared with control uninjected embryos (G-J).
Akbari,
An Entry/Gateway cloning system for general expression of genes with molecular tags in Drosophila melanogaster.
2009, Pubmed
Akbari,
An Entry/Gateway cloning system for general expression of genes with molecular tags in Drosophila melanogaster.
2009,
Pubmed Allen,
Transgenic Xenopus laevis embryos can be generated using phiC31 integrase.
2005,
Pubmed
,
Xenbase Amaya,
Xenomics.
2005,
Pubmed
,
Xenbase Bainbridge,
Staging the metamorphosis of Drosophila melanogaster.
1981,
Pubmed Beck,
Molecular pathways needed for regeneration of spinal cord and muscle in a vertebrate.
2003,
Pubmed
,
Xenbase Beck,
Gut specific expression using mammalian promoters in transgenic Xenopus laevis.
1999,
Pubmed
,
Xenbase Belousov,
Genetically encoded fluorescent indicator for intracellular hydrogen peroxide.
2006,
Pubmed Brand,
Targeted gene expression as a means of altering cell fates and generating dominant phenotypes.
1993,
Pubmed Breckenridge,
A role for BMP signalling in heart looping morphogenesis in Xenopus.
2001,
Pubmed
,
Xenbase Brückner,
The PDGF/VEGF receptor controls blood cell survival in Drosophila.
2004,
Pubmed Chalmers,
Oriented cell divisions asymmetrically segregate aPKC and generate cell fate diversity in the early Xenopus embryo.
2003,
Pubmed
,
Xenbase Davidson,
Efficient gene delivery and gene expression in zebrafish using the Sleeping Beauty transposon.
2003,
Pubmed Doherty,
A flk-1 promoter/enhancer reporter transgenic Xenopus laevis generated using the Sleeping Beauty transposon system: an in vivo model for vascular studies.
2007,
Pubmed
,
Xenbase Fischer,
GAL4 activates transcription in Drosophila.
1988,
Pubmed Fisher,
Conservation of RET regulatory function from human to zebrafish without sequence similarity.
2006,
Pubmed Flanagan-Steet,
Neuromuscular synapses can form in vivo by incorporation of initially aneural postsynaptic specializations.
2005,
Pubmed Gama Sosa,
Animal transgenesis: an overview.
2010,
Pubmed Gilchrist,
Defining a large set of full-length clones from a Xenopus tropicalis EST project.
2004,
Pubmed
,
Xenbase Gross,
Use of a ROSA26:GFP transgenic line for long-term Xenopus fate-mapping studies.
2006,
Pubmed
,
Xenbase Harland,
In situ hybridization: an improved whole-mount method for Xenopus embryos.
1991,
Pubmed
,
Xenbase Hartley,
DNA cloning using in vitro site-specific recombination.
2000,
Pubmed Hartley,
Targeted gene expression in transgenic Xenopus using the binary Gal4-UAS system.
2002,
Pubmed
,
Xenbase Hartley,
Transgenic Xenopus embryos reveal that anterior neural development requires continued suppression of BMP signaling after gastrulation.
2001,
Pubmed
,
Xenbase Hope,
Feasibility of genome-scale construction of promoter::reporter gene fusions for expression in Caenorhabditis elegans using a multisite gateway recombination system.
2004,
Pubmed Huang,
BDNF promotes target innervation of Xenopus mandibular trigeminal axons in vivo.
2007,
Pubmed
,
Xenbase Ikeya,
Gene disruption/knock-in analysis of mONT3: vector construction by employing both in vivo and in vitro recombinations.
2005,
Pubmed Ishibashi,
A simple method of transgenesis using I-SceI meganuclease in Xenopus.
2012,
Pubmed
,
Xenbase Kappas,
The VEGF receptor Flt-1 spatially modulates Flk-1 signaling and blood vessel branching.
2008,
Pubmed Kawakami,
Tol2: a versatile gene transfer vector in vertebrates.
2007,
Pubmed
,
Xenbase Kroll,
Transgenic Xenopus embryos from sperm nuclear transplantations reveal FGF signaling requirements during gastrulation.
1996,
Pubmed
,
Xenbase Kwan,
The Tol2kit: a multisite gateway-based construction kit for Tol2 transposon transgenesis constructs.
2007,
Pubmed Lakso,
Targeted oncogene activation by site-specific recombination in transgenic mice.
1992,
Pubmed Landgraf,
even-skipped determines the dorsal growth of motor axons in Drosophila.
1999,
Pubmed Lois,
Germline transmission and tissue-specific expression of transgenes delivered by lentiviral vectors.
2002,
Pubmed Matsuo,
The cooperative interaction between two motifs of an enhancer element of the chicken alpha A-crystallin gene, alpha CE1 and alpha CE2, confers lens-specific expression.
1992,
Pubmed
,
Xenbase Millard,
Dynamic analysis of filopodial interactions during the zippering phase of Drosophila dorsal closure.
2008,
Pubmed Mizuno,
Photo-induced peptide cleavage in the green-to-red conversion of a fluorescent protein.
2003,
Pubmed Morita,
Nectin-2 and N-cadherin interact through extracellular domains and induce apical accumulation of F-actin in apical constriction of Xenopus neural tube morphogenesis.
2010,
Pubmed
,
Xenbase Mosimann,
Ubiquitous transgene expression and Cre-based recombination driven by the ubiquitin promoter in zebrafish.
2011,
Pubmed Nyabi,
Efficient mouse transgenesis using Gateway-compatible ROSA26 locus targeting vectors and F1 hybrid ES cells.
2009,
Pubmed Offield,
The development of Xenopus tropicalis transgenic lines and their use in studying lens developmental timing in living embryos.
2000,
Pubmed
,
Xenbase Ramezani,
Performance- and safety-enhanced lentiviral vectors containing the human interferon-beta scaffold attachment region and the chicken beta-globin insulator.
2003,
Pubmed Ristevski,
Making better transgenic models: conditional, temporal, and spatial approaches.
2005,
Pubmed Rubin,
Genetic transformation of Drosophila with transposable element vectors.
1982,
Pubmed Sakamaki,
Transgenic frogs expressing the highly fluorescent protein venus under the control of a strong mammalian promoter suitable for monitoring living cells.
2005,
Pubmed
,
Xenbase Scheer,
Use of the Gal4-UAS technique for targeted gene expression in the zebrafish.
1999,
Pubmed Sekkali,
Chicken beta-globin insulator overcomes variegation of transgenes in Xenopus embryos.
2008,
Pubmed
,
Xenbase Semple,
Rapid selection of transgenic C. elegans using antibiotic resistance.
2010,
Pubmed Skarnes,
A conditional knockout resource for the genome-wide study of mouse gene function.
2011,
Pubmed Smith,
XPOX2-peroxidase expression and the XLURP-1 promoter reveal the site of embryonic myeloid cell development in Xenopus.
2002,
Pubmed
,
Xenbase Tang,
Use of mini-white as a reporter gene to screen for GAL4 insertions with spatially restricted expression pattern in the developing eye in drosophila.
2002,
Pubmed Villefranc,
Gateway compatible vectors for analysis of gene function in the zebrafish.
2007,
Pubmed Werdien,
FLP and Cre recombinase function in Xenopus embryos.
2001,
Pubmed
,
Xenbase Yoshida,
Glial-defined boundaries in Xenopus CNS.
2001,
Pubmed
,
Xenbase