XB-ART-44510
J Comp Neurol
2012 Feb 01;5202:401-33. doi: 10.1002/cne.22795.
Show Gene links
Show Anatomy links
In vivo time-lapse imaging of cell proliferation and differentiation in the optic tectum of Xenopus laevis tadpoles.
Bestman JE, Lee-Osbourne J, Cline HT.
???displayArticle.abstract???
We analyzed the function of neural progenitors in the developing central nervous system of Xenopus laevis tadpoles by using in vivo time-lapse confocal microscopy to collect images through the tectum at intervals of 2-24 hours over 3 days. Neural progenitor cells were labeled with fluorescent protein reporters based on expression of endogenous Sox2 transcription factor. With this construct, we identified Sox2-expressing cells as radial glia and as a component of the progenitor pool of cells in the developing tectum that gives rise to neurons and other radial glia. Lineage analysis of individual radial glia and their progeny demonstrated that less than 10% of radial glia undergo symmetric divisions resulting in two radial glia, whereas the majority of radial glia divide asymmetrically to generate neurons and radial glia. Time-lapse imaging revealed the direct differentiation of radial glia into neurons. Although radial glia may guide axons as they navigate to the superficial tectum, we find no evidence that radial glia function as a scaffold for neuronal migration at early stages of tectal development. Over 3 days, the number of labeled cells increased 20%, as the fraction of radial glia dropped and the proportion of neuronal progeny increased to approximately 60% of the labeled cells. Tadpoles provided with short-term visual enhancement generated significantly more neurons, with a corresponding decrease in cell proliferation. Together these results demonstrate that radial glial cells are neural progenitors in the developing optic tectum and reveal that visual experience increases the proportion of neurons generated in an intact animal.
???displayArticle.pubmedLink??? 22113462
???displayArticle.pmcLink??? PMC3366109
???displayArticle.link??? J Comp Neurol
???displayArticle.grants??? [+]
EY011261 NEI NIH HHS , R01 EY011261 NEI NIH HHS , R01 EY011261-16 NEI NIH HHS , T32 GM008444 NIGMS NIH HHS
Species referenced: Xenopus laevis
Genes referenced: acta4 gopc lgals4.2 myh3 sox2 vim
???displayArticle.antibodies??? Sox2 Ab2 Vim Ab1
???attribute.lit??? ???displayArticles.show???
|
|
Figure 1. Transition from radial glial cells to neurons. A,B: Xeno- pus laevis tadpole head (A) and enlarged view of the midbrain (B) with the right lobe of the optic tectum (ot) outlined. The dotted line represents the medial edge of the dorsal tectum. Box width in A 1â4 0.5 mm. CâF: Projections of two-photon Z-stacks of Timer fluorescent protein expression in the optic tectum. Images were acquired from the same tadpole over time. Immature Fluorescent Timer emits a green-fluorescent signal, but as the protein matures the emission spectrum changes to red-fluorescent signal (shown as magenta). Co-expression of both immature and mature Timer protein fluorophores is shown as white. Initially the majority of the transfected cells are radial glia, identified by radial proc- esses and pial endfeet (arrows), but over development there are fewer radial glia and most Timer-expressing cells are neurons, identified by elaborate dendritic arbors (final image, F). Asterisks indicate site of intertectal axons in the anterior dorsal commis- sure. Scale bar 1â4 50 lm in F (applies to CâF). |
|
|
Figure 2. The pSox2-bd::fluorescent protein (FP) reporter and its expression in the optic tectum. A: The pSox2-bd::fluorescent protein construct is a single concatenated plasmid containing the Sox2/Oct3-4 and mFGF regulatory fragments controlling Gal4 and UAS-fluorescent protein expression. Expression from this construct is dependent on the binding of endogenous Sox2 transcription factor. B: A 30-lm tectal section taken 100 lm below the dorsal surface of the tectum and stained with DAPI. The box indicates position of images shown in C–E. C–E: pSox2-bd::turboRFPnls-expressing cells (red, C,E) are Sox2-immunoreactive (D and green, E). DAPI (blue, C,E) was used to visualize the nuclei. In the triple-labeled tectum (E) Sox2-immunoreactive and pSox2-bd::RFPnls-expressing cells appear yellow. Arrows point to pSox2-bd::RFPnls-posi- tive cells. F–K: pSox2-bd::FP expressing cells are Vimentin immunoreactive. F: A 50-lm section of the right tectal lobe taken 100 lm below the surface of the tectum stained with DAPI to show nuclei. G: The same section as F showing pSox2-bd::GFP-expressing cells (green) and vimentin immunofluorescence (magenta). The nonspecific fluorescence of the embedding material is visible along the right edge of the section. The aster- isks indicate the caudolateral region with relatively low vimentin immunofluorescence. H,I: The boxed GFP-expressing radial glial cell in F and G are enlarged in H and I, which shows the GFP-expressing radial glial cell (H) and the radial glial cell together with vimentin labeling (I). The boxed regions in H and I are expanded in J and K. J,K: Vimentin-positive radial processes are visible and the arrows point toward the GFP-expressing ra- dial process, which expresses vimentin. L–Q: Z-projections of time-lapse confocal stacks showing pSox2-bd::turboGFP expression in the tectum. Starting 24 hours after electroporation with pSox2-bd::turboGFP, complete confocal stacks were acquired through the same right tectal lobe over 56 hours. This time-lapse series illustrates the progressive loss of radial glial cells and increase in the number of neurons. Yellow arrows point to glial endfeet, and blue arrows indicate examples in which glial endfeet present in the preceding time point are now lost. M–Q: The same projec- tions are shown in L and M, but the 108-lm Z-depth is color-coded in 12-lm increments in H. White, most dorsal (d); blue, most ventral (v). Scale bar 1⁄4 50 lm in B, G (applies to F,G), Q (applies to L–Q); 20 lm in E (applies to C–E); 10 lm in I (applies to H–K). |
|
|
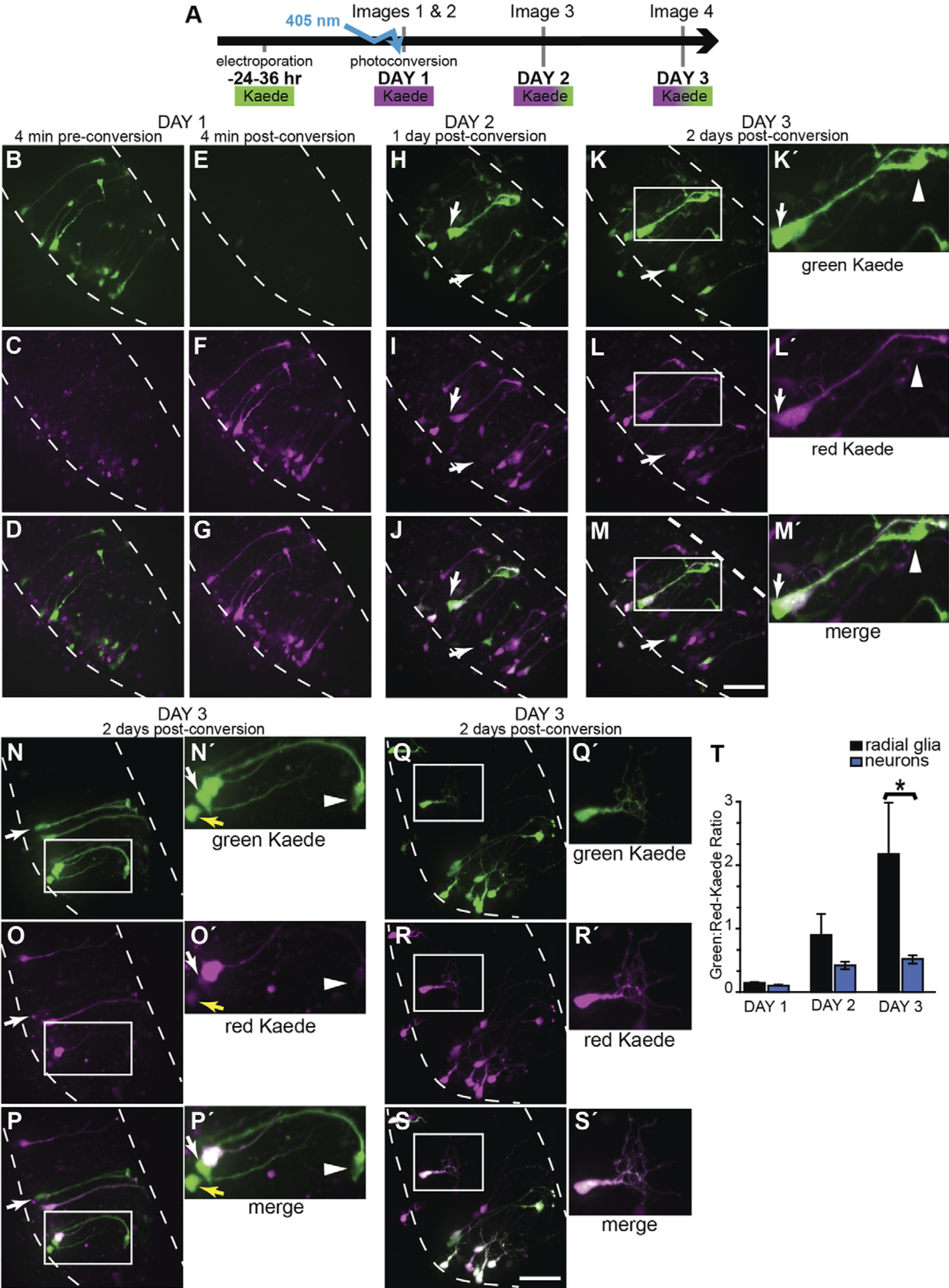
Figure 3. pSox2-bd::Kaede expression reveals newly born cells. A: Diagram of the time-lapse imaging protocol used. At 24 hours after transfection with pSox2-bd::Kaede, complete confocal stacks were taken immediately before and after photoconversion. Two additional confocal stacks were acquired on each of the subsequent 2 days. Photoconversion of Kaede was achieved with 20-second exposure of the tectal lobe with the 405-nm laser through the microscope objective. In proliferating cells, Kaede continues to be synthesized (appear- ing green), but cells generated after the photoconversion can be identified because they lack the photoconverted (magenta) Kaede. B–S: Flattened confocal stacks of the right tectal lobe of the unconverted green Kaede (top row), photoconverted red Kaede (magenta, middle row), and merged projections (bottom row). Kaede expression before (B-D) and immediately after (E–G) photoconversion. The same tectal lobe on the 2nd (H–J) and 3rd day (K–M): new, primarily green Kaede-expressing cells have appeared (arrows). K0–M0: Magnified views of boxes in K–M. A radial glial cell expressing high levels of unconverted Kaede. Arrows point to the cell body, and the arrowhead points at the pial endfoot of a radial glial cell that lacks photoconverted Kaede. It is closely apposed to a neighboring radial glial cell that expresses photoconverted Kaede (L0). N–S: Kaede-positive cells in the right tectal lobe of two additional tadpoles imaged 2 days after pho- toconversion with an example of a newly generated radial glial cell (boxed area and N0–P0) and neuron (boxed area and Q0–S0). Yellow arrow indicates the soma of an immature neuron. The white arrow points to the soma of a radial glial cell lacking photoconverted Kaede. Its pial endfoot is shown with the arrowhead. T: Quantification of the red- and green-fluorescent signals from pSox2-bd::Kaede-expressing cells beginning immediately after photoconversion for 3 consecutive days. The increasing green/red ratio of Kaede expression reveals that radial glial cells express significantly greater levels of Sox2 than neurons. Mann-Whitney test, P 1⁄4 0.01. Intensity values for red and green Kaede fluorescence are reported in Table 2. Scale bars = 50 lm in M and S (applies to B–M; N–S), 1⁄4 20 lm (K0,L0,M0,Q0,R0). |
|
|
Figure 4. Cell division blockers inhibit the generation of tectal cells. The tectum was transfected with pSox2-bd::Kaede, and all cells were photoconverted 24 hours later, at which time tadpoles were placed in a solution of 150 lM aphidicolin and 20 mM hydroxyurea in 2% DMSO or 2% DMSO alone. After 48 hours, complete confocal stacks were taken of tectal lobes. A–F: Flattened confocal stacks of right tectal lobes of the unconverted green Kaede (top row), photoconverted red Kaede (magenta, middle row), and merged projections (bottom row) taken of tectal lobes 2 days after photoconversion of Kaede. Whereas new cells appeared in the DMSO-control animals (A–C), no examples of cells generated after Kaede photoconversion were detected in animals in which cell divisions were inhibited (D–F). G: Quanti- fication of cell proliferation between DMSO-treated control tadpoles and those exposed to aphidicolin and hydroxyurea shows that the drugs significantly inhibit cell proliferation in the tectum over 48 hours. Mann-Whitney test, P 1⁄4 0.02. Values are reported in Table 3. Scale bar 1⁄4 50 lm in F (applies to A–F). |
|
|
Figure 5. Prolonged time course of cell division in vivo. A: A projection of a tectal radial glial cell expressing membrane-targeted GFP (pSox2-bd::mGFP, green signal) and pSox2-bd::RFPnls (magenta) reveals the complex morphology of the pial endfoot, many fine filopodia extending from the radial process and endfoot, and a lobed nucleus. B,C: Enlarged single Z-planes through the cell body captured at the same time point as in A. At the first time point, the nucleus is dimpled but not divided (C) and there is no evidence of mGFP-labeled plasma membrane in the center of the cell body between the nuclear lobes (B). D–G: About 6 hours later, the nuclei have separated and mGFP-labeled membrane extends between the nuclei (arrows, F,G). Only one radial process is visible (boxed region of D is enlarged in E). H–M: By the third time point, almost 5 hours later (H–M), the nuclei have rotated so they are above and below one another, and remain separated by GFP-labeled membrane (arrows, J–M). Because of the dorsoventral orientation of the nuclei, two Z-planes separated by 7 lm are shown: a more dorsal plane (J,K) and ventral plane (L,M). There is no evidence of a second radial process extending from the newly generated cell (boxed region of H is enlarged in I). Scale bar in M = 30 lm (applies to A), 1⁄4 10 lm (applies to B, C, F, G, J-M), 1⁄4 15 lm (applies to D,H). |
|
|
Figure 6. Time-lapse series of a pair of asymmetrically dividing radial glial cells that produce neuronal progeny before differentiating into neurons. At 24 hours after transfection with pSox2-mFGF::turboRFPnls (magenta) and pSox2-bd::turboGFP (green), 16 complete confocal stacks were acquired over 97 hours and 10 minutes. A: A projected confocal stack of the tectal lobe at the first time point with an outline of the tectal lobe. Dotted line indicates ventricular edge of the dorsal tectum. Boxed inset shows the cells followed in the time-lapse se- ries. B-C0: Enlarged projection of the glial endfeet at the first time point (boxed regions in D). The confocal stacks in B0 and C0 are rotated 90ô° to reveal the Z-depth and the dorsally projecting pial endfeet. DâS: Projections of cropped confocal stacks revealing the dividing radial glial cells. Illustrations of the cells are made from the confocal stacks. Insets show an enlargement of the turboRFPnls signal revealing the nuclei. After the radial glial cells divide (marked with G!Gô°N), the cells become progressively simpler before they produce dendrites and other neuronal features (marked with G!N). IâS: In these later images of the time-lapse, the cells are much fainter. Black and white mon- taged projections were made to enhance the white levels of the distal processes. Asterisk in J indicates the appearance of an axon from a cell labeled elsewhere in the tectum. Arrow in K0 points to the faint axonal process from the cell pair on the right. Inset in right panel of K is the 90ô°-rotated projection of the boxed area. Scale bar 1â4 50 lm in A; 8 lm in B-C0; 20 micron in S (applies to DâS). |
|
|
Figure 7. Time-lapse series of an asymmetrically dividing radial glial cell that produces a neuronal progeny before developing into a neuron. AT 24 hours after transfection with pSox2-bd::turboRFPnls (magenta) and pSox2-bd::turboGFP (green), 11 complete confocal stacks were acquired over 32 hours and 14 minutes. A–L: Projections of confocal stacks cropped to a radial glial cell in the process of dividing to produce a radial glia and a neuron (a G!GN lineage) and illustrations of the cells made from the confocal stacks. Insets show enlargements of the turboRFPnls in the nuclei. After 8 hours the radial glial cell loses its pial endfoot and begins to produce dendrites (G!N). M: Projection of the confocal stack superimposed on a brightfield image of the tectal lobe to show the position of the cells, boxed in red, in the tectum. N–P: Boxed areas in A,C,L are magnified to show how the glial endfoot simplifies and axon emerges. Enlarged Z-stack projections of the endfoot are indicated in the first, third, and last time points (A,C,L), rotated 90, and projected (N0–P0) to show the ventral path and depth of the axon’s projection. Scale bar 1⁄4 20 lm in L (applies to A–L); 50 lm in M; 20 microns in P (applies to N–P). |
|
|
Figure 8. Time-lapse series capturing an asymmetrically dividing radial glial cell that produces two neuronal progeny. At 24 hours after transfection with pSox2-bd::turboRFPnls (magenta) and pSox2-bd::turboGFP (green), eight complete confocal stacks were acquired over 32 hours and 19 minutes. During this period, the parent radial glial cell divides twice to produce two neuronal progeny (marked with G!GN). A–H: Time-lapse series of cropped confocal stacks of the radial glial cell and its progeny, insets of the turboRFPnls signal of the nuclei and illustrations of the radial glial cell and the newly generated neurons. I: The box outlines the cell’s position within the tectum. Here, a brightfield image is superimposed with the confocal stack of the tectal lobe cropped in the Z-dimension to reveal the radial glial cell in A. A0: Same confocal stack as A, but rotated 90 to show the Z-dimension. J–L: Enlargements of the endfoot from boxed regions of A, D, and H; the confocal stacks were rotated 90 and projected (J0–L0) to illustrate the dorsal growth of the axon-like projection (yellow arrows) and the appearance of a second axon growing along the glial process (white arrows). Asterisk indicates the pial endfoot, which is maintained throughout the time series. Scale bar 1⁄4 20 lm in H (applies to A–H) and 12 lm in J–L. Scale bar 1⁄4 50 lm in I. |
|
|
igure 9. Time-lapse series of a symmetrically dividing radial glial cell. 24 hours after transfection with pSox2-bd::turboRFPnls (magenta) and pSox2-bd::turboGFP (green), four complete confo- cal stacks were acquired over 43 hours and 16 minutes. A: A brightfield image of the tectal lobe overlaid with the projection of the confocal stack of the tectum cropped in Z around the cell shown in B–E. B–E: Projections of the cropped confocal stacks of the radial glial cell, and same stacks (B0–E0) rotated 90 to reveal the dorsal-reaching pial endfeet of the glia in the Z-dimension. Note the presence of a faint process of the second cell beginning at t 1⁄4 0:00 (arrows). The cell divides and nuclei separate (C, marked with G!GG). At the final time point, two glia, each with endfeet, are visible. Scale bar 1⁄4 50 lm in A; 20 lm in E (applies to B–E) and E0 (applies to B0–E0). |
|
|
Figure 10. Time-lapse series of an immature neuron and developing radial glial cell. At 24 hours after transfection with pSox2-bd::tur- boRFPnls (magenta) and pSox2-bd::turboGFP (green), five complete confocal stacks were acquired over 25 hours and 17 minutes. A: Pro- jection of the confocal stack of the right tectal lobe superimposed on a brightfield image of the tectal lobe to show tissue edges. Box indicates area of the cell shown in B–F. B–F: Cropped confocal projections of the cells and illustrations. B0–F0: 90 rotated projections of the same confocal stacks as in B–F. This perspective reveals the trajectory of the axon of the immature neuron (left), which grows up to the dorsal surface of the brain (yellow arrow) and then projects medially along the pial surface. White arrow (F) indicates the tip of the axon. The glial cell (right) projects to the lateral edge of the brain and develops distinct endfeet over the course of the time-lapse (arrows). Scale bar 1⁄4 50 lm in A; 20 lm in F (applies to B–F). |
|
|
Figure 11. Time-lapse series of the development of immature neurons. At 24 hours after transfection with pSox2-bd::turboRFPnls (ma- genta) and pSox2-bd::turboGFP (green), three complete confocal stacks were acquired over 42 hours and 37 minutes (A–E) and 28 hours and 57 minutes (G–J). A: Projection of the uncropped confocal stack of the left tectal lobe superimposed on a brightfield image of the same tectal lobe. Boxed area is enlarged in B–E. B–E: Cropped confocal stacks of a developing neuron projected in Z and rotated 90 to reveal the Z-depth (B0–E0). The cell first sends out an axon and growth cone that reach the dorsal surface of the tectum (arrow) and then extend laterally along the pial surface. The distal process is marked with an arrowhead. At subsequent time points the neuron elaborates dendritic branches. F: Projection of the uncropped confocal stack superimposed on the brightfield image of the right tectal lobe. Boxed area is enlarged in G–J. G–J: Cropped confocal stack projections and 90 rotated projections (G0–J0) of a developing neuron. The cell sends out its axon dorsally and reaches the pial surface of the tectum (arrow) before extending the axonal processes rostrally. The distal end of the axonal process is marked with the arrowhead and after it reaches the rostrolateral edge of the tectum, it dives ventrally (arrowhead in J0). Scale bar 1⁄4 50 lm in A, F; 1⁄4 20 lm in E (applies to B–E) and J (applies to G–J). |
References [+] :
Aizenman,
Enhanced visual activity in vivo forms nascent synapses in the developing retinotectal projection.
2007, Pubmed,
Xenbase
Aizenman, Enhanced visual activity in vivo forms nascent synapses in the developing retinotectal projection. 2007, Pubmed , Xenbase
Aizenman, Visually driven regulation of intrinsic neuronal excitability improves stimulus detection in vivo. 2003, Pubmed , Xenbase
Alvarez-Buylla, A unified hypothesis on the lineage of neural stem cells. 2001, Pubmed
Ambrosetti, Modulation of the activity of multiple transcriptional activation domains by the DNA binding domains mediates the synergistic action of Sox2 and Oct-3 on the fibroblast growth factor-4 enhancer. 2000, Pubmed
Ando, An optical marker based on the UV-induced green-to-red photoconversion of a fluorescent protein. 2002, Pubmed
Archer, Interaction of Sox1, Sox2, Sox3 and Oct4 during primary neurogenesis. 2011, Pubmed , Xenbase
Báez, Neuronal differentiation patterns in the optic tectum of the lizard Gallotia galloti. 2003, Pubmed
Barnes, Establishment of axon-dendrite polarity in developing neurons. 2009, Pubmed
Becker, Distribution of NCAM-180 and polysialic acid in the developing tectum mesencephali of the frog Discoglossus pictus and the salamander Pleurodeles waltl. 1993, Pubmed
Bentivoglio, The history of radial glia. 1999, Pubmed
Bestman, The RNA binding protein CPEB regulates dendrite morphogenesis and neuronal circuit assembly in vivo. 2008, Pubmed , Xenbase
Blackiston, Bioelectric controls of cell proliferation: ion channels, membrane voltage and the cell cycle. 2009, Pubmed
Bonetti, Mouse embryonic retina delivers information controlling cortical neurogenesis. 2010, Pubmed
Brand, Targeted gene expression as a means of altering cell fates and generating dominant phenotypes. 1993, Pubmed
Bylund, Vertebrate neurogenesis is counteracted by Sox1-3 activity. 2003, Pubmed
Caron, In vivo birthdating by BAPTISM reveals that trigeminal sensory neuron diversity depends on early neurogenesis. 2008, Pubmed
Cepko, Studies of cortical development using retrovirus vectors. 1990, Pubmed
Chae, Inducible control of tissue-specific transgene expression in Xenopus tropicalis transgenic lines. 2002, Pubmed , Xenbase
Chakravarthy, Identification of DPPA4 and other genes as putative Sox2:Oct-3/4 target genes using a combination of in silico analysis and transcription-based assays. 2008, Pubmed
Chanas-Sacre, Radial glia phenotype: origin, regulation, and transdifferentiation. 2000, Pubmed
Chen, Neurexin-neuroligin cell adhesion complexes contribute to synaptotropic dendritogenesis via growth stabilization mechanisms in vivo. 2010, Pubmed , Xenbase
Chiu, Insulin receptor signaling regulates synapse number, dendritic plasticity, and circuit function in vivo. 2008, Pubmed , Xenbase
Costa, What determines neurogenic competence in glia? 2010, Pubmed
D'Amour, Genetic and functional differences between multipotent neural and pluripotent embryonic stem cells. 2003, Pubmed
Dent, A whole-mount immunocytochemical analysis of the expression of the intermediate filament protein vimentin in Xenopus. 1989, Pubmed , Xenbase
Domesick, Migration and differentiation of shepherd's crook cells in the optic tectum of the chick embryo. 1977, Pubmed
Dong, Visual avoidance in Xenopus tadpoles is correlated with the maturation of visual responses in the optic tectum. 2009, Pubmed , Xenbase
Edwards, Development of cell and fiber lamination in the mouse superior colliculus. 1986, Pubmed
Encinas, Division-coupled astrocytic differentiation and age-related depletion of neural stem cells in the adult hippocampus. 2011, Pubmed
Ewald, Roles of NR2A and NR2B in the development of dendritic arbor morphology in vivo. 2008, Pubmed , Xenbase
Farkas, The cell biology of neural stem and progenitor cells and its significance for their proliferation versus differentiation during mammalian brain development. 2008, Pubmed
Finlay, Patterns of vertebrate neurogenesis and the paths of vertebrate evolution. 1998, Pubmed
Font, Neurogenesis and neuronal regeneration in the adult reptilian brain. 2001, Pubmed
Gao, Cerebellar granule cell neurogenesis is regulated by cell-cell interactions in vitro. 1991, Pubmed
Götz, The cell biology of neurogenesis. 2005, Pubmed
Graham, SOX2 functions to maintain neural progenitor identity. 2003, Pubmed
Gray, Lineage of radial glia in the chicken optic tectum. 1992, Pubmed
Guo, Expression of pax6 and sox2 in adult olfactory epithelium. 2010, Pubmed
Haas, AMPA receptors regulate experience-dependent dendritic arbor growth in vivo. 2006, Pubmed , Xenbase
Haas, Targeted electroporation in Xenopus tadpoles in vivo--from single cells to the entire brain. 2002, Pubmed , Xenbase
Harris, Neuronal determination without cell division in Xenopus embryos. 1991, Pubmed , Xenbase
Hartley, Targeted gene expression in transgenic Xenopus using the binary Gal4-UAS system. 2002, Pubmed , Xenbase
Hatta, Cell tracking using a photoconvertible fluorescent protein. 2006, Pubmed
Hunter, Radial glial cell transformation to astrocytes is bidirectional: regulation by a diffusible factor in embryonic forebrain. 1995, Pubmed
Imai, Kaede-centrin1 labeling of mother and daughter centrosomes in mammalian neocortical neural progenitors. 2010, Pubmed
Javaherian, A stem cell niche for intermediate progenitor cells of the embryonic cortex. 2009, Pubmed
Kamei, Visualization of mitotic radial glial lineage cells in the developing rat brain by Cdc2 kinase-phosphorylated vimentin. 1998, Pubmed
Kaslin, Proliferation, neurogenesis and regeneration in the non-mammalian vertebrate brain. 2008, Pubmed
Komitova, Sox-2 is expressed by neural progenitors and astroglia in the adult rat brain. 2004, Pubmed
Kopp, Small increases in the level of Sox2 trigger the differentiation of mouse embryonic stem cells. 2008, Pubmed
Kosodo, Basal process and cell divisions of neural progenitors in the developing brain. 2009, Pubmed
Kriegstein, The glial nature of embryonic and adult neural stem cells. 2009, Pubmed
Levitt, Immunoperoxidase localization of glial fibrillary acidic protein in radial glial cells and astrocytes of the developing rhesus monkey brain. 1980, Pubmed
Li, In vivo time-lapse imaging and serial section electron microscopy reveal developmental synaptic rearrangements. 2011, Pubmed , Xenbase
Li, Membrane targeted horseradish peroxidase as a marker for correlative fluorescence and electron microscopy studies. 2010, Pubmed , Xenbase
Liu, PKM zeta restricts dendritic arbor growth by filopodial and branch stabilization within the intact and awake developing brain. 2009, Pubmed , Xenbase
López-García, Lesion and regeneration in the medial cerebral cortex of lizards. 1992, Pubmed
LoTurco, GABA and glutamate depolarize cortical progenitor cells and inhibit DNA synthesis. 1995, Pubmed
Malatesta, Neuronal or glial progeny: regional differences in radial glia fate. 2003, Pubmed
Margotta, Degenerative and regenerative phenomena in brain heterotopic homoplastic transplants of adult Triturus carnifex (Urodele Amphibians). 1992, Pubmed
Mathews, A distinctive layering pattern of mouse dentate granule cells is generated by developmental and adult neurogenesis. 2010, Pubmed
McLean, Spinal interneurons differentiate sequentially from those driving the fastest swimming movements in larval zebrafish to those driving the slowest ones. 2009, Pubmed
Miyata, Asymmetric production of surface-dividing and non-surface-dividing cortical progenitor cells. 2004, Pubmed
Miyata, Asymmetric inheritance of radial glial fibers by cortical neurons. 2001, Pubmed
Molowny, Reactive neurogenesis during regeneration of the lesioned medial cerebral cortex of lizards. 1995, Pubmed
Morest, Precursors of neurons, neuroglia, and ependymal cells in the CNS: what are they? Where are they from? How do they get where they are going? 2003, Pubmed
Mori, The novel roles of glial cells revisited: the contribution of radial glia and astrocytes to neurogenesis. 2005, Pubmed
Noctor, Cortical neurons arise in symmetric and asymmetric division zones and migrate through specific phases. 2004, Pubmed
Noctor, Neurons derived from radial glial cells establish radial units in neocortex. 2001, Pubmed
Peunova, Nitric oxide is an essential negative regulator of cell proliferation in Xenopus brain. 2001, Pubmed , Xenbase
Pevny, SOX genes and neural progenitor identity. 2005, Pubmed
Pinto, Radial glial cell heterogeneity--the source of diverse progeny in the CNS. 2007, Pubmed
Pratt, Development and spike timing-dependent plasticity of recurrent excitation in the Xenopus optic tectum. 2008, Pubmed , Xenbase
Puelles, Differentiation of neuroblasts in the chick optic tectum up to eight days of incubation: a Golgi study. 1978, Pubmed
Putz, Soluble CPG15 expressed during early development rescues cortical progenitors from apoptosis. 2005, Pubmed
Rakic, Specification of cerebral cortical areas. 1988, Pubmed
Rakic, Elusive radial glial cells: historical and evolutionary perspective. 2003, Pubmed
Raymond, Postembryonic growth of the optic tectum in goldfish. I. Location of germinal cells and numbers of neurons produced. 1983, Pubmed
Raymond, Postembryonic growth of the optic tectum in goldfish. II. Modulation of cell proliferation by retinal fiber input. 1983, Pubmed
Reid, Systematic widespread clonal organization in cerebral cortex. 1995, Pubmed
Rizzino, Sox2 and Oct-3/4: a versatile pair of master regulators that orchestrate the self-renewal and pluripotency of embryonic stem cells. 2009, Pubmed
Rogers, Xenopus Sox3 activates sox2 and geminin and indirectly represses Xvent2 expression to induce neural progenitor formation at the expense of non-neural ectodermal derivatives. 2009, Pubmed , Xenbase
Rubenstein, The embryonic vertebrate forebrain: the prosomeric model. 1994, Pubmed
Ruthazer, Stabilization of axon branch dynamics by synaptic maturation. 2006, Pubmed , Xenbase
Sanchez, BDNF increases synapse density in dendrites of developing tectal neurons in vivo. 2006, Pubmed , Xenbase
Schwartz, Activity-dependent transcription of BDNF enhances visual acuity during development. 2011, Pubmed , Xenbase
Schwartz, Neural activity regulates synaptic properties and dendritic structure in vivo through calcineurin/NFAT signaling. 2009, Pubmed , Xenbase
Shapiro, GFAP-expressing radial glia-like cell bodies are involved in a one-to-one relationship with doublecortin-immunolabeled newborn neurons in the adult dentate gyrus. 2005, Pubmed
Sharma, Visual activity regulates neural progenitor cells in developing xenopus CNS through musashi1. 2010, Pubmed , Xenbase
Shen, Type A GABA-receptor-dependent synaptic transmission sculpts dendritic arbor structure in Xenopus tadpoles in vivo. 2009, Pubmed , Xenbase
Shen, Inhibition to excitation ratio regulates visual system responses and behavior in vivo. 2011, Pubmed , Xenbase
Sidman, Neuronal migration, with special reference to developing human brain: a review. 1973, Pubmed
Sild, Radial glia: progenitor, pathway, and partner. 2011, Pubmed
Sin, Dendrite growth increased by visual activity requires NMDA receptor and Rho GTPases. 2002, Pubmed , Xenbase
Snow, Migration and differentiation of neurons in the retina and optic tectum of the chick. 1995, Pubmed
Stevenson, Mitosis of radial glial cells in the optic tectum of adult goldfish. 1981, Pubmed
Straznicky, The growth of the retina in Xenopus laevis: an autoradiographic study. 1971, Pubmed , Xenbase
Straznicky, The development of the tectum in Xenopus laevis: an autoradiographic study. 1972, Pubmed , Xenbase
Tavazoie, A specialized vascular niche for adult neural stem cells. 2008, Pubmed
Terskikh, "Fluorescent timer": protein that changes color with time. 2000, Pubmed , Xenbase
Tremblay, Regulation of radial glial motility by visual experience. 2009, Pubmed , Xenbase
Van Keuren-Jensen, Homer proteins shape Xenopus optic tectal cell dendritic arbor development in vivo. 2008, Pubmed , Xenbase
Verkhusha, An enhanced mutant of red fluorescent protein DsRed for double labeling and developmental timer of neural fiber bundle formation. 2001, Pubmed
Voigt, Development of glial cells in the cerebral wall of ferrets: direct tracing of their transformation from radial glia into astrocytes. 1989, Pubmed
Walsh, Cell lineage and patterns of migration in the developing cortex. 1995, Pubmed
Wang, Sox3 expression identifies neural progenitors in persistent neonatal and adult mouse forebrain germinative zones. 2006, Pubmed
Webb, Calcium signalling during embryonic development. 2003, Pubmed , Xenbase
Weissman, Calcium waves propagate through radial glial cells and modulate proliferation in the developing neocortex. 2004, Pubmed
Wilm, Development of tectal neurons in the perciform teleost Haplochromis burtoni. A Golgi study. 1989, Pubmed
Wu, Time-lapse in vivo imaging of the morphological development of Xenopus optic tectal interneurons. 2003, Pubmed , Xenbase
Wu, Dendritic dynamics in vivo change during neuronal maturation. 1999, Pubmed , Xenbase
Wu, Glial environment in the developing superior colliculus of hamsters in relation to the timing of retinal axon ingrowth. 1995, Pubmed
Yoshida, Intermediate filament proteins define different glial subpopulations. 2001, Pubmed , Xenbase
Yu, Specific synapses develop preferentially among sister excitatory neurons in the neocortex. 2009, Pubmed
Zou, Postsynaptic calcium/calmodulin-dependent protein kinase II is required to limit elaboration of presynaptic and postsynaptic neuronal arbors. 1999, Pubmed , Xenbase
Zupanc, Adult neurogenesis and neuronal regeneration in the brain of teleost fish. 2008, Pubmed
