Click here to close
Hello! We notice that you are using Internet Explorer, which is not supported by Xenbase and may cause the site to display incorrectly.
We suggest using a current version of Chrome,
FireFox, or Safari.
BMC Biol
2011 Nov 30;9:82. doi: 10.1186/1741-7007-9-82.
Show Gene links
Show Anatomy links
Bidirectional remodeling of β1-integrin adhesions during chemotropic regulation of nerve growth.
Carlstrom LP, Hines JH, Henle SJ, Henley JR.
???displayArticle.abstract???
Chemotropic factors in the extracellular microenvironment guide nerve growth by acting on the growth cone located at the tip of extending axons. Growth cone extension requires the coordination of cytoskeleton-dependent membrane protrusion and dynamic adhesion to the extracellular matrix, yet how chemotropic factors regulate these events remains an outstanding question. We demonstrated previously that the inhibitory factor myelin-associated glycoprotein (MAG) triggers endocytic removal of the adhesion receptor β1-integrin from the growth cone surface membrane to negatively remodel substrate adhesions during chemorepulsion. Here, we tested how a neurotrophin might affect integrin adhesions. We report that brain-derived neurotropic factor (BDNF) positively regulates the formation of substrate adhesions in axonal growth cones during stimulated outgrowth and prevents removal of β1-integrin adhesions by MAG. Treatment of Xenopus spinal neurons with BDNF rapidly triggered β1-integrin clustering and induced the dynamic formation of nascent vinculin-containing adhesion complexes in the growth cone periphery. Both the formation of nascent β1-integrin adhesions and the stimulation of axon extension by BDNF required cytoplasmic calcium ion signaling and integrin activation at the cell surface. Exposure to MAG decreased the number of β1-integrin adhesions in the growth cone during inhibition of axon extension. In contrast, the BDNF-induced adhesions were resistant to negative remodeling by MAG, correlating with the ability of BDNF pretreatment to counteract MAG-inhibition of axon extension. Pre-exposure to MAG prevented the BDNF-induced formation of β1-integrin adhesions and blocked the stimulation of axon extension by BDNF. Altogether, these findings demonstrate the neurotrophin-dependent formation of integrin-based adhesions in the growth cone and reveal how a positive regulator of substrate adhesions can block the negative remodeling and growth inhibitory effects of MAG. Such bidirectional remodeling may allow the growth cone to rapidly adjust adhesiveness to the extracellular matrix as a general mechanism for governing axon extension. Techniques for manipulating integrin internalization and activation state may be important for overcoming local inhibitory factors after traumatic injury or neurodegenerative disease to enhance regenerative nerve growth.
Figure 1. BDNF stimulates β1-integrin clustering in the nerve growth cone. (A) Xenopus spinal neuron growth cone immunolabeled for surface β1-integrin after treatment with vehicle alone (Control), or 5 min and 20 min BDNF (50 ng/mL) bath application. Arrowheads denote β1-integrin clusters. Scale bar, 5 μm. (B, C) Quantification of β1-integrin clustering after 5 min and 20 min BDNF treatment expressed as mean number of clusters per growth cone (B) and the percentage of growth cone filopodia that contain at least one β1-integrin cluster (C; see Methods). (D) Quantification of β1-integrin surface levels in the growth cone after 5 min and 20 min BDNF treatment (see Methods). Data are the mean ± standard error of the mean. (n > 200, n/s P > 0.05, *P < 0.01, **P < 0.001, ANOVA with Tukey's post hoc analysis.) BDNF: brain-derived neurotrophic factor.
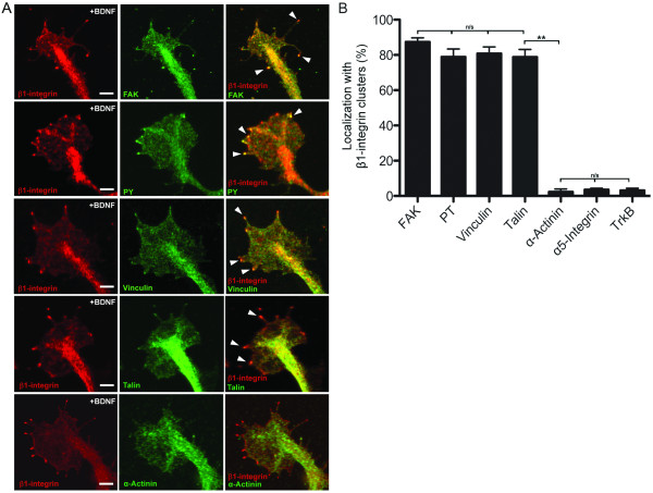
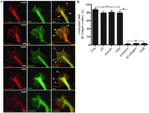
Figure 2. BDNF triggers the formation of nascent growth cone adhesions. (A) Representative confocal images of dual immunolabeled growth cones showing β1-integrin (red) and known cytoplasmic adhesion components (green: FAK; PY; vinculin; talin; α-actinin) after BDNF treatment (50 ng/mL; 20 min). Arrowheads in the merged images denote spots of co-localization. Scale bar, 5 μm. (B) Quantification of the percentage of total immunostaining for adhesion components, α5-integrin, and TrkB receptors that overlapped with β1-integrin clusters. Data are the mean ± standard error of the mean. (n > 40, n/s P > 0.05, **P < 0.001, ANOVA with Tukey's post hoc analysis.) BDNF: brain-derived neurotrophic factor; FAK: focal adhesion kinase; PY: phosphotyrosine.
Figure 3. BDNF-induced β1-integrin clustering requires intact lipid microenvironments and functional β1-integrin. (A) Representative immunolabeled images showing β1-integrin after vehicle (BSA), BDNF (50 ng/mL; 20 min), (B) L-t-LacCer (20 μM) and L-t-LacCer plus BDNF, and (C) β1-integrin function blocking antibody (Fxn Blk Ab, 5 μg/mL) alone and plus BDNF treatments. Arrowheads designate clustered β1-integrins. Scale bar, 5 μm. (D) Quantification of β1-integrin clustering according to the treatment groups. Data are the mean ± standard error of the mean. (n > 150, **P < 0.001, ANOVA with Tukey's post hoc analysis.) BDNF: brain-derived neurotrophic factor; BSA: bovine serum albumin; L-t-LacCer: β-D-lactosyl-N-octanoyl-L-threo-sphingosine.
Figure 4. Disrupting β1-integrin clustering impedes BDNF-dependent axon outgrowth. (A) Axon growth assays with BDNF (50 ng/mL) or L-t-LacCer (20 μM) plus BDNF treatments demonstrating representative growth rates during a 60-min period. Scale bar, 10 μm. (B) Quantification of the axon growth rates of vehicle (BSA), BDNF, L-t-LacCer alone, L-t-LacCer plus BDNF, D-e-LacCer (20 μM), D-e-LacCer plus BDNF, β1-integrin function blocking antibody 2999 (Fxn Blk Ab; 5 μg/mL) alone and plus BDNF, control antibody (Control Ab, 5 μg/mL) and Control Ab plus BDNF treatments. Data are the mean ± standard error of the mean. (n > 150, **p < 0.001, ANOVA with Tukey's post hoc analysis). BDNF: brain-derived neurotrophic factor; BSA: bovine serum albumin; D-e-LacCer: D-lactosyl-β1-1'-N-octanoyl-D-erythro-sphingosine; L-t-LacCer: β-D-lactosyl-N-octanoyl-L-threo-sphingosine.
Figure 5. BDNF-induced β1-integrin clustering and stimulated axon outgrowth is Ca2+-dependent. (A) Representative immunolabeled growth cones showing the distribution of surface β1-integrin after treatments with vehicle (BSA), BDNF (50 ng/mL), or BAPTA-AM (1 μM; 30 nM [Ca2+]e) plus BDNF. Arrowheads denote β1-integrin clustering. Scale bar, 5 μm. (B) Quantification of β1-integrin clustering according to treatments with vehicle (BSA), BDNF (50 ng/mL), BAPTA-AM (1 μM; 30 nM [Ca2+]e) alone, BAPTA-AM (1 μM; 30 nM [Ca2+]e) plus BDNF, CdCl2 (50 μM; 20 min) alone, and CdCl2 plus BDNF. (C) Quantification of the mean axon growth rate after treatments with vehicle (BSA), BDNF (50 ng/mL), BAPTA-AM (1 μM; 30 nM [Ca2+]e), and BAPTA-AM (1 μM; 30 nM [Ca2+]e) plus BDNF. Data are the mean ± standard error of the mean. (n > 100, *P < 0.05, **P < 0.001, ANOVA with Tukey's post hoc analysis.) BDNF: brain-derived neurotrophic factor; BSA: bovine serum albumin; [Ca2+]e: extracellular Ca2+ concentration.
Figure 6. BDNF priming counteracts inhibitory MAG-effects on β1-integrin clustering and growth inhibition. (A) Representative immunolabeled images showing β1-integrin after control (BSA), MAG (1 μg/mL; 5 min), or combination treatments with BDNF (50 ng/mL; 20 min) and MAG. Detailed time course graphical representation of the combination treatments located in Additional file 8. Arrowheads designate clustered β1-integrins. Scale bar, 5 μm. (B) Quantification of β1-integrin clustering after vehicle (BSA), BDNF (50 ng/mL), and MAG (1 μg/mL) treatments alone or followed by secondary exposure to BDNF or MAG. (C) Quantification of β1-integrin surface levels after vehicle (BSA), BDNF (50 ng/mL), and MAG (1 μg/mL) treatments alone or followed by secondary exposure to BDNF or MAG. (D) Quantification of the mean axon growth rate according to the treatment groups. Data are the mean ± standard error of the mean. (n > 150, *P < 0.01, **P < 0.001, ANOVA with Tukey's post hoc analysis.) BDNF: brain-derived neurotrophic factor; BSA: bovine serum albumin; MAG: myelin-associated glycoprotein.
Figure 7. Comparison of bidirectional β1-integrin remodeling during nerve growth. Summary figure showing the clustering and global surface levels of β1-integrin in the growth cone correlated with the mean axon growth rate for the experimental treatments in Figure 6. Superscripts denote order of treatment. Symbols (+/-) denote positive and negative effects relative to controls.
Andrews,
Alpha9 integrin promotes neurite outgrowth on tenascin-C and enhances sensory axon regeneration.
2009, Pubmed
Andrews,
Alpha9 integrin promotes neurite outgrowth on tenascin-C and enhances sensory axon regeneration.
2009,
Pubmed Arnaout,
Integrin structure, allostery, and bidirectional signaling.
2005,
Pubmed Barde,
Purification of a new neurotrophic factor from mammalian brain.
1982,
Pubmed Bechara,
FAK-MAPK-dependent adhesion disassembly downstream of L1 contributes to semaphorin3A-induced collapse.
2008,
Pubmed Blackmore,
L1, beta1 integrin, and cadherins mediate axonal regeneration in the embryonic spinal cord.
2006,
Pubmed Burden-Gulley,
Growth cones are actively influenced by substrate-bound adhesion molecules.
1995,
Pubmed Chelly,
Breakthroughs in molecular and cellular mechanisms underlying X-linked mental retardation.
1999,
Pubmed Chen,
Coincidence of actin filaments and talin is required to activate vinculin.
2006,
Pubmed Choi,
Actin and alpha-actinin orchestrate the assembly and maturation of nascent adhesions in a myosin II motor-independent manner.
2008,
Pubmed Condic,
Ligand-induced changes in integrin expression regulate neuronal adhesion and neurite outgrowth.
1997,
Pubmed Conover,
Neuronal deficits, not involving motor neurons, in mice lacking BDNF and/or NT4.
1995,
Pubmed Dent,
Cytoskeletal dynamics and transport in growth cone motility and axon guidance.
2003,
Pubmed Dickson,
Molecular mechanisms of axon guidance.
2002,
Pubmed Duband,
Neural crest cell locomotion induced by antibodies to beta 1 integrins. A tool for studying the roles of substratum molecular avidity and density in migration.
1991,
Pubmed Eastwood,
The axonal chemorepellant semaphorin 3A is increased in the cerebellum in schizophrenia and may contribute to its synaptic pathology.
2003,
Pubmed Ezratty,
Microtubule-induced focal adhesion disassembly is mediated by dynamin and focal adhesion kinase.
2005,
Pubmed Farnsworth,
Calcium activation of Ras mediated by neuronal exchange factor Ras-GRF.
1995,
Pubmed Fernández-Chacón,
Synaptotagmin I functions as a calcium regulator of release probability.
2001,
Pubmed Fleming,
Ca2+/calmodulin-dependent protein kinase II regulates Tiam1 by reversible protein phosphorylation.
1999,
Pubmed Frame,
A tal(in) of cell spreading.
2008,
Pubmed Gatlin,
Myristoylated, alanine-rich C-kinase substrate phosphorylation regulates growth cone adhesion and pathfinding.
2006,
Pubmed Gehler,
Brain-derived neurotrophic factor regulation of retinal growth cone filopodial dynamics is mediated through actin depolymerizing factor/cofilin.
2004,
Pubmed Ghosh,
Requirement for BDNF in activity-dependent survival of cortical neurons.
1994,
Pubmed Gómez,
Working with Xenopus spinal neurons in live cell culture.
2003,
Pubmed
,
Xenbase Goodman,
Mechanisms and molecules that control growth cone guidance.
1996,
Pubmed Grabham,
Nerve growth factor stimulates coupling of beta1 integrin to distinct transport mechanisms in the filopodia of growth cones.
2000,
Pubmed Grabham,
Nerve growth factor stimulates the accumulation of beta1 integrin at the tips of filopodia in the growth cones of sympathetic neurons.
1997,
Pubmed Guan,
Cell biology. Integrins, rafts, Rac, and Rho.
2004,
Pubmed Hakomori,
Cell adhesion/recognition and signal transduction through glycosphingolipid microdomain.
2000,
Pubmed Hanson,
Neuronal Ca2+/calmodulin-dependent protein kinases.
1992,
Pubmed Henley,
Guiding neuronal growth cones using Ca2+ signals.
2004,
Pubmed Hines,
Asymmetric endocytosis and remodeling of beta1-integrin adhesions during growth cone chemorepulsion by MAG.
2010,
Pubmed
,
Xenbase Hinkle,
Cadmium uptake and toxicity via voltage-sensitive calcium channels.
1987,
Pubmed Hong,
Calcium signalling in the guidance of nerve growth by netrin-1.
2000,
Pubmed
,
Xenbase Hu,
The N-terminal domain of Nogo-A inhibits cell adhesion and axonal outgrowth by an integrin-specific mechanism.
2008,
Pubmed Humphries,
Vinculin controls focal adhesion formation by direct interactions with talin and actin.
2007,
Pubmed Ip,
Similarities and differences in the way neurotrophins interact with the Trk receptors in neuronal and nonneuronal cells.
1993,
Pubmed
,
Xenbase Isenberg,
Interaction of cytoskeletal proteins with membrane lipids.
1998,
Pubmed Itofusa,
Polarizing membrane dynamics and adhesion for growth cone navigation.
2011,
Pubmed Ivins,
Regulation of neurite outgrowth by integrin activation.
2000,
Pubmed Jin,
Ca2+-dependent regulation of rho GTPases triggers turning of nerve growth cones.
2005,
Pubmed
,
Xenbase Kim,
Transplantation of genetically modified fibroblasts expressing BDNF in adult rats with a subtotal hemisection improves specific motor and sensory functions.
2001,
Pubmed Kiryushko,
Regulators of neurite outgrowth: role of cell adhesion molecules.
2004,
Pubmed Kiss,
The role of neural cell adhesion molecules in plasticity and repair.
2001,
Pubmed Leeuwen,
The guanine nucleotide exchange factor Tiam1 affects neuronal morphology; opposing roles for the small GTPases Rac and Rho.
1997,
Pubmed Lemons,
Integrin signaling is integral to regeneration.
2008,
Pubmed Leventhal,
Tyrosine phosphorylation of paxillin and focal adhesion kinase during insulin-like growth factor-I-stimulated lamellipodial advance.
1997,
Pubmed Lindsay,
Differences and similarities in the neurotrophic growth factor requirements of sensory neurons derived from neural crest and neural placode.
1985,
Pubmed Lindsay,
Nerve growth factors (NGF, BDNF) enhance axonal regeneration but are not required for survival of adult sensory neurons.
1988,
Pubmed Liu,
Transplants of fibroblasts genetically modified to express BDNF promote regeneration of adult rat rubrospinal axons and recovery of forelimb function.
1999,
Pubmed McKerracher,
Identification of myelin-associated glycoprotein as a major myelin-derived inhibitor of neurite growth.
1994,
Pubmed Ming,
Acute morphogenic and chemotropic effects of neurotrophins on cultured embryonic Xenopus spinal neurons.
1997,
Pubmed
,
Xenbase Ming,
Adaptation in the chemotactic guidance of nerve growth cones.
2002,
Pubmed
,
Xenbase Mukhopadhyay,
A novel role for myelin-associated glycoprotein as an inhibitor of axonal regeneration.
1994,
Pubmed Myers,
Focal adhesion kinase promotes integrin adhesion dynamics necessary for chemotropic turning of nerve growth cones.
2011,
Pubmed
,
Xenbase Myers,
Regulation of axonal outgrowth and pathfinding by integrin-ECM interactions.
2011,
Pubmed Niederöst,
Nogo-A and myelin-associated glycoprotein mediate neurite growth inhibition by antagonistic regulation of RhoA and Rac1.
2002,
Pubmed Niederöst,
Bovine CNS myelin contains neurite growth-inhibitory activity associated with chondroitin sulfate proteoglycans.
1999,
Pubmed Pande,
The role of membrane lipids in regulation of integrin functions.
2000,
Pubmed Pfenninger,
Regulation of membrane expansion at the nerve growth cone.
2003,
Pubmed Price,
Calcium signaling regulates translocation and activation of Rac.
2003,
Pubmed Robles,
Focal adhesion kinase signaling at sites of integrin-mediated adhesion controls axon pathfinding.
2006,
Pubmed
,
Xenbase Robles,
Src-dependent tyrosine phosphorylation at the tips of growth cone filopodia promotes extension.
2005,
Pubmed
,
Xenbase Santiago-Medina,
Imaging adhesion and signaling dynamics in Xenopus laevis growth cones.
2012,
Pubmed
,
Xenbase Schmid,
Role of integrins in the development of the cerebral cortex.
2003,
Pubmed Schwab,
Degeneration and regeneration of axons in the lesioned spinal cord.
1996,
Pubmed Schwartz,
Integrins: emerging paradigms of signal transduction.
1995,
Pubmed Serini,
Class 3 semaphorins control vascular morphogenesis by inhibiting integrin function.
2003,
Pubmed Singh,
Inhibition of caveolar uptake, SV40 infection, and beta1-integrin signaling by a nonnatural glycosphingolipid stereoisomer.
2007,
Pubmed Spencer,
BDNF activates CaMKIV and PKA in parallel to block MAG-mediated inhibition of neurite outgrowth.
2008,
Pubmed Sydor,
Talin and vinculin play distinct roles in filopodial motility in the neuronal growth cone.
1996,
Pubmed Tadokoro,
Talin binding to integrin beta tails: a final common step in integrin activation.
2003,
Pubmed Tan,
Integrin activation promotes axon growth on inhibitory chondroitin sulfate proteoglycans by enhancing integrin signaling.
2011,
Pubmed Tang,
Soluble myelin-associated glycoprotein (MAG) found in vivo inhibits axonal regeneration.
1997,
Pubmed Tessier-Lavigne,
The molecular biology of axon guidance.
1996,
Pubmed VanBerkum,
Targeted disruption of Ca(2+)-calmodulin signaling in Drosophila growth cones leads to stalls in axon extension and errors in axon guidance.
1995,
Pubmed Wang,
Requirement of TRPC channels in netrin-1-induced chemotropic turning of nerve growth cones.
2005,
Pubmed
,
Xenbase Webb,
Adhesion assembly, disassembly and turnover in migrating cells -- over and over and over again.
2002,
Pubmed Woo,
Rac1 and RhoA promote neurite outgrowth through formation and stabilization of growth cone point contacts.
2006,
Pubmed
,
Xenbase Woo,
Retinotopic mapping requires focal adhesion kinase-mediated regulation of growth cone adhesion.
2009,
Pubmed
,
Xenbase Zheng,
Regulatory role of GM3 ganglioside in alpha 5 beta 1 integrin receptor for fibronectin-mediated adhesion of FUA169 cells.
1993,
Pubmed Zikopoulos,
Changes in prefrontal axons may disrupt the network in autism.
2010,
Pubmed