XB-ART-44478
Development
2012 Jan 01;1391:63-74. doi: 10.1242/dev.068676.
Show Gene links
Show Anatomy links
Dynamic interactions of high Cdt1 and geminin levels regulate S phase in early Xenopus embryos.
???displayArticle.abstract???
Cdt1 plays a key role in licensing DNA for replication. In the somatic cells of metazoans, both Cdt1 and its natural inhibitor geminin show reciprocal fluctuations in their protein levels owing to cell cycle-dependent proteolysis. Here, we show that the protein levels of Cdt1 and geminin are persistently high during the rapid cell cycles of the early Xenopus embryo. Immunoprecipitation of Cdt1 and geminin complexes, together with their cell cycle spatiotemporal dynamics, strongly supports the hypothesis that Cdt1 licensing activity is regulated by periodic interaction with geminin rather than its proteolysis. Overexpression of ectopic geminin slows down, but neither arrests early embryonic cell cycles nor affects endogenous geminin levels; apparent embryonic lethality is observed around 3-4 hours after mid-blastula transition. However, functional knockdown of geminin by ΔCdt1_193-447, which lacks licensing activity and degradation sequences, causes cell cycle arrest and DNA damage in affected cells. This contributes to subsequent developmental defects in treated embryos. Our results clearly show that rapidly proliferating early Xenopus embryonic cells are able to regulate replication licensing in the persistent presence of high levels of licensing proteins by relying on changing interactions between Cdt1 and geminin during the cell cycle, but not their degradation.
???displayArticle.pubmedLink??? 22096080
???displayArticle.pmcLink??? PMC3492748
???displayArticle.link??? Development
???displayArticle.grants??? [+]
C303/A7399 Cancer Research UK, A7399 Cancer Research UK, CRUK_A7399 Cancer Research UK, 14301 Cancer Research UK
Species referenced: Xenopus laevis
Genes referenced: actl6a cdc6 cdt1 gmnn mcm2 orc1 orc2 pcna rad51 tp53 tubg1
???displayArticle.antibodies??? Cdc6 Ab2 Mcm2 Ab3 Orc1 Ab1 Orc2 Ab1
???attribute.lit??? ???displayArticles.show???
|
|
Fig. 1. Cdt1 and geminin cellular levels. (A,B) Synchronised embryos from stage 1 (A) and stage 7 (B) were used. Extract from one oocyte, egg or embryo was loaded per time point onto a gel and immunobloted for Orc1 or Orc2, Cdt1, Cdc6 and geminin. The experiment was repeated with different batches of embryos derived from different frogs with similar results (n=5 for A and B separately). β-Actin is a loading control; asterisks indicate unspecific binding. (C) Isolated chromatin from synchronised embryos stage 7 was immunoblotted for Orc1, Cdc6, PCNA, Cdt1 and geminin. One full cell cycle can be detected between 4.15 and 4.40 hours. Accumulation of Cdc6 and PCNA indicates that S phase occurs between 4.25 and 4.30 hours. (D) DNAse-treated and control chromatin samples from 4.30 hours AF. |
|
|
Fig. 2. Cdt1:geminin interaction during early cell cycles. (A) Cdt1:geminin complex in unfertilised eggs compared with IgG mock antibody. (B) Cdt1 and geminin immunoprecipitation showing mutual interactions during the first 20 minutes. The complex is still visible within the first 10 minutes followed by weaker interaction during the licensing at 20 minutes marked by arrows. (C) Cdt1 immunoprecipitation showing 120 minutes after fertilisation covering the first and second cell cycle, as indicated by cyclin B1 in the same cell cycle (lower panel). Black arrow indicates first decline in geminin binding. Red arrowheads indicate cytokinesis at 80 and 120 minutes. Asterisks indicate unspecific binding. |
|
|
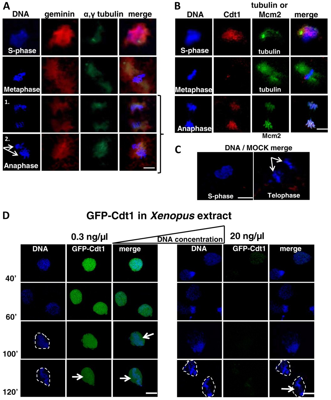
Fig. 3. Cellular distribution of Cdt1 and geminin in early embryos. (A,B) Immunofluorescence of geminin (A) and Cdt1 (B) using embryonic slices from stage 7. (1,2) Anaphase from two different angles. Nuclear fluorescence of geminin and Cdt1 is detected during S phase. (B) Cdt1, together with Mcm2, bind strongly to chromosomes at the end of anaphase. Scale bars: 20 μm. (C) Control for polyclonal anti-rabbit antibody with rabbit IgG. Merge between DAPI (blue) and IgG (red) is shown. Scale bar: 20 μm. (D) GFP-Cdt1 distribution in Xenopus egg extract depends on sperm DNA concentration. GFP-Cdt1 (6 μg/ml) was added to the extract supplemented either with 20 or 0.3 ng DNA/μl. The extract was fixed at indicated time points. White outline indicates nuclear border, arrows show GFP-Cdt1 in nucleoplasm. Scale bars: 20 μm. |
|
|
Fig. 4. Overexpression of geminin slows down but does not prevent cell cycle progression before MBT. (A) Geminin-RFP mRNA was injected into stage 1 and stage 2 embryos. Control embryos were injected with Ã0.5 PBS. Embryonic development was followed by live macroimaging. (B,C) Immunodetection of RFP and geminin in extracts from embryos at different times after injection. RFP was detected at â¼72 kDa, suggesting that expression of mRNA occurred. Geminin antibody recognised both geminin-RFP at 72 kDa and endogenous protein at 36 kDa. (D) Injected embryos were fixed at 6 hours AF and geminin-RFP expression was detected by confocal/two-photon single cell imaging. Scale bar: 20 μm. (E) Geminin-RFP was injected into one cell of the four-cell embryo and post-MBT embryonic progression was monitored. Arrows show an injected region that does not develop further after 24 hours. |
|
|
Fig. 5. Neutralisation of Geminin exposes the role of Cdt1 in early cleavages. (A) Schematic diagram of δCdt1_193-447 protein with activity to neutralise geminin. (B) Recombinant δCdt1_193-447 activity was measured in Xenopus egg extract. GemininDEL (1.8 μg/ml) blocked DNA replication. Different concentrations of δCdt1_193-447 (2-12 μg/ml) were used to restore DNA synthesis. (C) Recombinant δCdt1_193-447 was injected into stage 1 and 2 embryos. Arrows show injected cells at stage 6 and 7. For a positive control, embryos were injected either with gemininDEL (1.8 ng/μl) or RFP-PCNA (1.6 pM) recombinant protein into stage 1. Scale bar: 500 μm. (D) δCdt1_193-447 injected into animal pole triggers their arrest during the following cell cycle. Arrows indicate three affected cells on the surface of an embryo. (E) δCdt1_193-447 mRNA (14 ng) was injected into animal pole at 4.3 hours AF and embryos were imaged at 5.3 hours AF. Arrow shows a significant region of arrested cells. Scale bar: 500 μm. The control embryos were injected with â¼15 ng of RFP-PCNA mRNA (i) and mRNA expression confirmed by confocal microscopy at 5 hours (ii). (F) Neutralisation of geminin in a number of cells before MBT results in deformation of post-MBT embryos. Scale bar: 500 μm. |
|
|
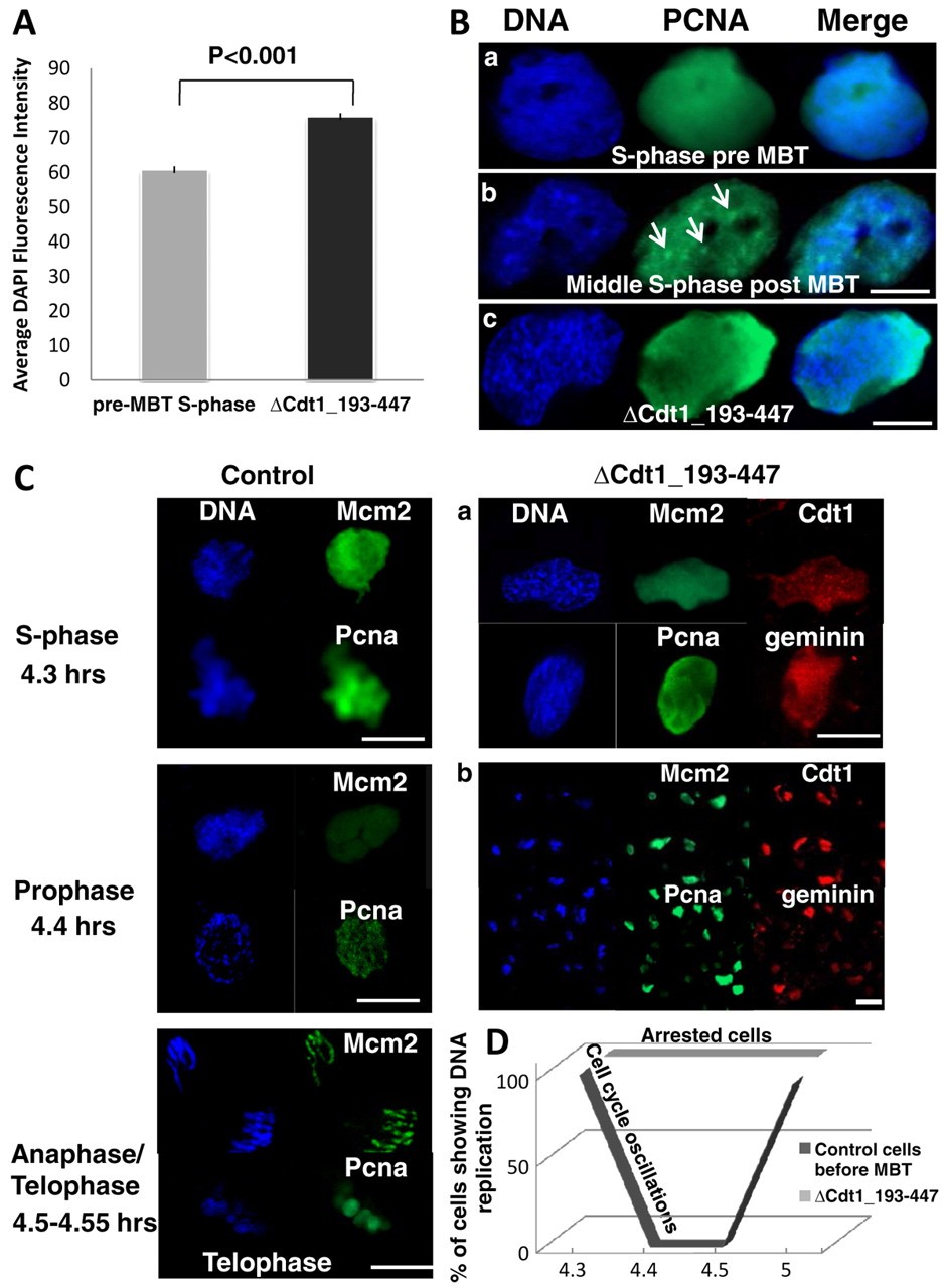
Fig. 6. Disruption of the Cdt1 protein level triggers cell cycle arrest. (A) Increase in average DAPI fluorescence intensity between arrested and pre-MBT cells. A total of 12 nuclei from three independent experiments were used. Data are mean±s.e.m. (B,C) Arrested cells after δCdt1_193-447 injection at 4 hours AF were subjected to whole-mount immunofluorescence. (Bc) Nuclei of arrested cells contain particulate DNA distribution, unlike the uniform decondensed chromatin during typical S phase of early embryos at the same time (Ba), or organised replication factories (arrows) in post-MBT middle S-phase nuclei (Bb). Scale bars: 10 μm. (C) Pre-MBT control cells oscillate between S phase and mitosis. Cell treated with δCdt1_193-447 (a and b) are arrested in replication-like stage with Cdt1, geminin, Mcm2 and PCNA on chromatin. Scale bars: 20 μm. (D) Graphical comparison of control cycling cells (4.3 and 5 hours, S phase; 4.4-4.5, mitosis) and geminin-depleted cells (arrested cells). |
|
|
Fig. 7. Functional downregulation of geminin results in significant increase in p53 and RAD51 level on chromatin. Embryos treated with δCdt1_193-447 were fixed and subjected to immunofluorescence with anti-p53 and anti-RAD51. Confocal/two-photon microscopy was performed with the same detection settings for both control and arrested cells. (A,C) Accumulation of p53 and RAD51 on chromatin compared with control by average fluorescent intensity or confocal/two-photon single cell imaging. Graphs represent mean±s.e.m. of two separate experiments with 6-8 embryos for each protein used for quantification, ***P<0.001. (B,D) Confocal/two-photon images comparing the amount of p53 (B) and RAD51 (D) between control cycling cells and cells arrested using δCdt1_193-447. Scale bars: 20 μm. |
References [+] :
Arias,
Replication-dependent destruction of Cdt1 limits DNA replication to a single round per cell cycle in Xenopus egg extracts.
2005, Pubmed,
Xenbase
Arias, Replication-dependent destruction of Cdt1 limits DNA replication to a single round per cell cycle in Xenopus egg extracts. 2005, Pubmed , Xenbase
Arias, PCNA functions as a molecular platform to trigger Cdt1 destruction and prevent re-replication. 2006, Pubmed , Xenbase
Bell, DNA replication in eukaryotic cells. 2002, Pubmed
Bell, The origin recognition complex: from simple origins to complex functions. 2002, Pubmed
Blow, Preventing re-replication of chromosomal DNA. 2005, Pubmed
Bulavin, Phosphorylation of Xenopus Cdc25C at Ser285 interferes with ability to activate a DNA damage replication checkpoint in pre-midblastula embryos. 2003, Pubmed , Xenbase
Cardoso, Structure and function in the nucleus: subnuclear trafficking of DNA replication factors. 1999, Pubmed
Chong, Characterization of the Xenopus replication licensing system. 1997, Pubmed , Xenbase
Clute, Microtubule dependence of chromosome cycles in Xenopus laevis blastomeres under the influence of a DNA synthesis inhibitor, aphidicolin. 1997, Pubmed , Xenbase
Conn, The DNA damage checkpoint in embryonic cell cycles is dependent on the DNA-to-cytoplasmic ratio. 2004, Pubmed , Xenbase
Davidson, Deregulated replication licensing causes DNA fragmentation consistent with head-to-tail fork collision. 2006, Pubmed , Xenbase
Del Bene, Direct interaction of geminin and Six3 in eye development. 2004, Pubmed , Xenbase
De Marco, Quaternary structure of the human Cdt1-Geminin complex regulates DNA replication licensing. 2009, Pubmed , Xenbase
DePamphilis, Cell cycle dependent regulation of the origin recognition complex. 2005, Pubmed , Xenbase
Dimitrova, Mammalian nuclei become licensed for DNA replication during late telophase. 2002, Pubmed , Xenbase
Evrin, A double-hexameric MCM2-7 complex is loaded onto origin DNA during licensing of eukaryotic DNA replication. 2009, Pubmed , Xenbase
Ferenbach, Functional domains of the Xenopus replication licensing factor Cdt1. 2005, Pubmed , Xenbase
Ferrell, Xenopus oocyte maturation: new lessons from a good egg. 1999, Pubmed , Xenbase
Gillespie, Reconstitution of licensed replication origins on Xenopus sperm nuclei using purified proteins. 2001, Pubmed , Xenbase
Gillespie, ELYS/MEL-28 chromatin association coordinates nuclear pore complex assembly and replication licensing. 2007, Pubmed , Xenbase
Hartley, In vivo regulation of the early embryonic cell cycle in Xenopus. 1996, Pubmed , Xenbase
Hodgson, Geminin becomes activated as an inhibitor of Cdt1/RLF-B following nuclear import. 2002, Pubmed , Xenbase
Hu, An evolutionarily conserved function of proliferating cell nuclear antigen for Cdt1 degradation by the Cul4-Ddb1 ubiquitin ligase in response to DNA damage. 2006, Pubmed
Jin, A family of diverse Cul4-Ddb1-interacting proteins includes Cdt2, which is required for S phase destruction of the replication factor Cdt1. 2006, Pubmed , Xenbase
Kerns, Geminin prevents rereplication during xenopus development. 2007, Pubmed , Xenbase
Khokha, Techniques and probes for the study of Xenopus tropicalis development. 2002, Pubmed , Xenbase
Khoudoli, Temporal profiling of the chromatin proteome reveals system-wide responses to replication inhibition. 2008, Pubmed , Xenbase
Kim, A repressor complex, AP4 transcription factor and geminin, negatively regulates expression of target genes in nonneuronal cells. 2006, Pubmed
Kisielewska, GFP-PCNA as an S-phase marker in embryos during the first and subsequent cell cycles. 2005, Pubmed
Kisielewska, MAP kinase dependent cyclinE/cdk2 activity promotes DNA replication in early sea urchin embryos. 2009, Pubmed
Lavery, Analysis of gene expression in Xenopus embryos. 2008, Pubmed , Xenbase
Lee, Cell type-dependent requirement for PIP box-regulated Cdt1 destruction during S phase. 2010, Pubmed
Leibovici, Nuclear distribution of PCNA during embryonic development in Xenopus laevis: a reinvestigation of early cell cycles. 1992, Pubmed , Xenbase
Lemaire, Expression cloning of Siamois, a Xenopus homeobox gene expressed in dorsal-vegetal cells of blastulae and able to induce a complete secondary axis. 1995, Pubmed , Xenbase
Leonhardt, Dynamics of DNA replication factories in living cells. 2000, Pubmed
Li, Cdt1 downregulation by proteolysis and geminin inhibition prevents DNA re-replication in Xenopus. 2005, Pubmed , Xenbase
Li, Non-proteolytic inactivation of geminin requires CDK-dependent ubiquitination. 2004, Pubmed , Xenbase
Liu, Cyclin-dependent kinases phosphorylate human Cdt1 and induce its degradation. 2004, Pubmed
Luo, Geminin coordinates cell cycle and developmental control. 2004, Pubmed
Lutzmann, A Cdt1-geminin complex licenses chromatin for DNA replication and prevents rereplication during S phase in Xenopus. 2006, Pubmed , Xenbase
Machida, Cellular checkpoint mechanisms monitoring proper initiation of DNA replication. 2005, Pubmed
Maiorano, Cell cycle regulation of the licensing activity of Cdt1 in Xenopus laevis. 2004, Pubmed , Xenbase
Maiorano, Recombinant Cdt1 induces rereplication of G2 nuclei in Xenopus egg extracts. 2005, Pubmed , Xenbase
Maiorano, XCDT1 is required for the assembly of pre-replicative complexes in Xenopus laevis. 2000, Pubmed , Xenbase
McCleland, DNA replication times the cell cycle and contributes to the mid-blastula transition in Drosophila embryos. 2009, Pubmed
McGarry, Geminin deficiency causes a Chk1-dependent G2 arrest in Xenopus. 2002, Pubmed , Xenbase
McGarry, Geminin, an inhibitor of DNA replication, is degraded during mitosis. 1998, Pubmed , Xenbase
Melixetian, Loss of Geminin induces rereplication in the presence of functional p53. 2004, Pubmed
Mihaylov, Control of DNA replication and chromosome ploidy by geminin and cyclin A. 2002, Pubmed
Newport, A major developmental transition in early Xenopus embryos: I. characterization and timing of cellular changes at the midblastula stage. 1982, Pubmed , Xenbase
Nishitani, The human licensing factor for DNA replication Cdt1 accumulates in G1 and is destabilized after initiation of S-phase. 2001, Pubmed , Xenbase
Nishitani, The Cdt1 protein is required to license DNA for replication in fission yeast. 2000, Pubmed
Nishitani, Two E3 ubiquitin ligases, SCF-Skp2 and DDB1-Cul4, target human Cdt1 for proteolysis. 2006, Pubmed
Ode, Inter-origin cooperativity of geminin action establishes an all-or-none switch for replication origin licensing. 2011, Pubmed , Xenbase
Oehlmann, The role of Cdc6 in ensuring complete genome licensing and S phase checkpoint activation. 2004, Pubmed , Xenbase
Papanayotou, A mechanism regulating the onset of Sox2 expression in the embryonic neural plate. 2008, Pubmed
Pefani, Idas, a novel phylogenetically conserved geminin-related protein, binds to geminin and is required for cell cycle progression. 2011, Pubmed
Pitulescu, The regulation of embryonic patterning and DNA replication by geminin. 2005, Pubmed
Quinn, The Drosophila Geminin homolog: roles for Geminin in limiting DNA replication, in anaphase and in neurogenesis. 2001, Pubmed , Xenbase
Remus, Concerted loading of Mcm2-7 double hexamers around DNA during DNA replication origin licensing. 2009, Pubmed
Sasaki, The many faces of the origin recognition complex. 2007, Pubmed
Senga, PCNA is a cofactor for Cdt1 degradation by CUL4/DDB1-mediated N-terminal ubiquitination. 2006, Pubmed
Seo, Geminin regulates neuronal differentiation by antagonizing Brg1 activity. 2005, Pubmed , Xenbase
Seo, Geminin's double life: chromatin connections that regulate transcription at the transition from proliferation to differentiation. 2006, Pubmed
Shreeram, Cell type-specific responses of human cells to inhibition of replication licensing. 2002, Pubmed
Sugimoto, Cdt1 phosphorylation by cyclin A-dependent kinases negatively regulates its function without affecting geminin binding. 2004, Pubmed
Tada, Repression of origin assembly in metaphase depends on inhibition of RLF-B/Cdt1 by geminin. 2001, Pubmed , Xenbase
Tchang, Nuclear import of p53 during Xenopus laevis early development in relation to DNA replication and DNA repair. 1999, Pubmed , Xenbase
Tsakraklides, Dynamics of pre-replicative complex assembly. 2010, Pubmed
Vaziri, A p53-dependent checkpoint pathway prevents rereplication. 2003, Pubmed
Whittaker, Drosophila double parked: a conserved, essential replication protein that colocalizes with the origin recognition complex and links DNA replication with mitosis and the down-regulation of S phase transcripts. 2000, Pubmed
Wohlschlegel, Expression of geminin as a marker of cell proliferation in normal tissues and malignancies. 2002, Pubmed , Xenbase
Wohlschlegel, Inhibition of eukaryotic DNA replication by geminin binding to Cdt1. 2000, Pubmed , Xenbase
Yoshida, Intrinsic nuclear import activity of geminin is essential to prevent re-initiation of DNA replication in Xenopus eggs. 2005, Pubmed , Xenbase
