XB-ART-4434
J Cell Biol
2003 Nov 10;1633:511-23. doi: 10.1083/jcb.200307027.
Show Gene links
Show Anatomy links
Ca2+ influx-independent synaptic potentiation mediated by mitochondrial Na(+)-Ca2+ exchanger and protein kinase C.
???displayArticle.abstract???
Activity-dependent modulation of synaptic transmission is an essential mechanism underlying many brain functions. Here we report an unusual form of synaptic modulation that depends on Na+ influx and mitochondrial Na(+)-Ca2+ exchanger, but not on Ca2+ influx. In Ca(2+)-free medium, tetanic stimulation of Xenopus motoneurons induced a striking potentiation of transmitter release at neuromuscular synapses. Inhibition of either Na+ influx or the rise of Ca2+ concentrations ([Ca2+]i) at nerve terminals prevented the tetanus-induced synaptic potentiation (TISP). Blockade of Ca2+ release from mitochondrial Na(+)-Ca2+ exchanger, but not from ER Ca2+ stores, also inhibited TISP. Tetanic stimulation in Ca(2+)-free medium elicited an increase in [Ca2+]i, which was prevented by inhibition of Na+ influx or mitochondrial Ca2+ release. Inhibition of PKC blocked the TISP as well as mitochondrial Ca2+ release. These results reveal a novel form of synaptic plasticity and suggest a role of PKC in mitochondrial Ca2+ release during synaptic transmission.
???displayArticle.pubmedLink??? 14610054
???displayArticle.pmcLink??? PMC2173636
???displayArticle.link??? J Cell Biol
Species referenced: Xenopus
Genes referenced: adm bdnf camk2g ntf3 ntrk2 tac1
???attribute.lit??? ???displayArticles.show???
|
|
Figure 1. TISP in the absence of Ca2+ influx. SSCs were recorded under whole-cell, voltage-clamp conditions (Vh = −70 mV) from neuromuscular synapses in Xenopus nerve-muscle cultures. A train of tetanic stimulation was applied to the presynaptic motoneurons to induce synaptic potentiation. (A) A typical recording showing that a 10-s, 50-Hz stimulation results in an immediate and massive increase in SSC frequency in normal medium. Inset shows ESCs induced by tetanic stimulation at a much higher time resolution. (B) An example showing that the same stimuli induced a slightly delayed increase in SSC frequency in Ca2+-free medium. The inset shows a complete lack of ESCs in the absence of extracellular Ca2+. (C, left) Frequency dependence of TISP. The presynaptic neurons were stimulated for 10 s at different frequencies as indicated. Note that a 50-Hz stimulation gives rise to the maximal synaptic potentiation. Unless indicated otherwise, this and all other figures show experiments done in Ca2+-free medium. SSC frequency was calculated by averaging from a 10-min recording immediately before the tetanus and at the peak. The numbers of experiments are indicated above the columns. (C, middle) Time course of TISP. n = 14. “St” in this and all other figures means application of tetanus (10 s, 50 Hz). (C, right) Quantification of TISP in the presence and absence of Cd2+ (0.4 mM). SSC frequencies were measured before and 8 min after tetanus. (D) A Hoffman microscope image showing a motoneuron (n) innervating a myocyte (m) in the nerve-muscle coculture. S, stimulating electrode; R, recording electrode. |
|
|
Figure 2. Propagation of action potentials to the nerve terminals. (A) Light microscopic image showing the cultured cells and electrodes. A stimulation electrode (S) was attached to the neuronal soma (n). Patch recording (R) was made under current clamp conditions on the nerve terminal (arrow) distal to the synapse made between a motor axon and a myocyte (m). (B) An entire train of tetanus-induced action potentials recorded from a nerve terminal in Ca2+-free medium in regular [Na+]o (115 mM, left) and low [Na+]o (57.5 mM, right). (C) Enlarged traces of action potentials in regular and low [Na+]o conditions. |
|
|
Figure 3. Role of Na+ influx in tetanus-induced potentiation. (A) An example of TISP recorded in low extracellular Na+ ([Na+]o = 57.5 mM) and Ca2+-free conditions. To maintain the ionic strength of the low Na+ solution, Na+ ions were replaced by NMDG. (B) Comparison of TISP in normal and low Na+ conditions. Note that the synaptic potentiation was much smaller in low [Na+]o than that in regular [Na+]o (115 mM). In this and all other figures, a t test was used for statistics unless indicated otherwise. ***, P < 0.0001; **, P < 0.01; *, P < 0.05. (C) Inhibition of TISP by local perfusion of TTX (0.5 μM). Ringer solution containing TTX was perfused to the local area covering the synapse under recording, as indicated by the horizontal bar. Note that perfusion of TTX during tetanic stimulation completely blocked TISP. In contrast, the same tetanus induced potentiation subsequently in the same neurons when Ringer solution was perfused. (D) Summary of the effect of local TTX perfusion on TISP. A brief perfusion of TTX (0.5 μM) completely prevented TISP, while similar perfusion with Ringer solution had no effect. |
|
|
Figure 4. Depolarization of nerve terminals does not induce synaptic potentiation. (A) Effect of local depolarization in normal Ca2+ condition. After a period of control recording of SSCs, high K+ solution (Ringer solution with 60 mM KCl) was applied (indicated by the bar) from a pipette brought near the synapse using the fast perfusion system to induce depolarization. High K+ depolarized the nerve terminal as well as the muscle membrane, as reflected by a sustained downward shift of the baseline. The inset shows, at a higher time resolution, a dramatic increase in SSC frequency as a consequence of high K+–induced depolarization. (B) Effect of local depolarization in Ca2+-free medium. The experiment was done in the same way as in A except that Ca2+ influx was completely blocked. Note that high K+ induced depolarization of muscle membrane potential but there is no SSC at all (inset). (C) Summary of the effects of high K+–induced local depolarization in normal and Ca2+-free media. |
|
|
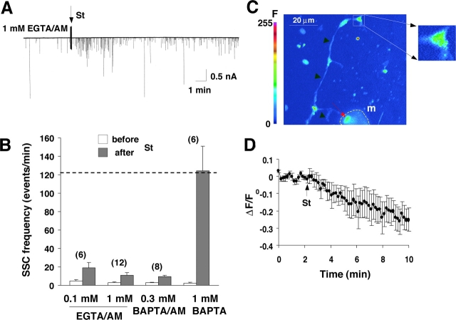
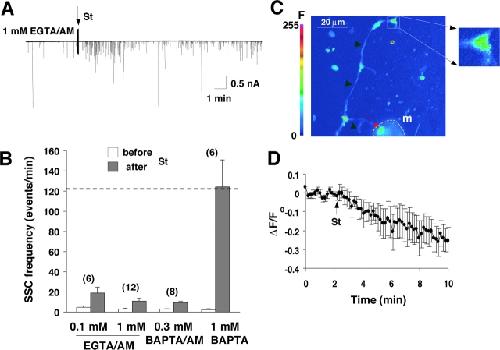
Figure 5. Inhibition of TISP by lowering [Ca2+]i. (A) A recording showing a reduced effect of tetanus in Ca2+-free medium in the presence of EGTA/AM (1 mM). (B) The effects of Ca2+ chelators. Bath application of EGTA/AM (1 mM more effective than 0.1 mM) significantly reduced TISP. BAPTA/AM at 0.3 mM was as effective as EGTA/AM at 1 mM. 1 mM BAPTA, loading of membrane-impermeable BAPTA (1 mM) into postsynaptic muscle cells did not block TISP. Dashed line, TISP observed in control Ca2+-free medium. (C) FM dye fluorescence image of an axon with a free nerve terminal and a terminal (indicated by the red arrow) that innervates a myocyte (m, highlighted by dashed line). The cell body of the spinal neuron is outside of the image. Green arrowheads indicate the axon of the neuron. Inset, an enlarged image of the free terminal. FM dye was loaded into the axon by a 3-min high K+ depolarization in the presence of FM 1-43 (2 μM) in normal medium, followed by extensive washes in Ca2+-free medium. The pseudocolor scale shows approximate fluorescence intensity values in 8-bit scale. (D) Average destaining curve at free nerve terminals in Ca2+-free medium. Arrow indicates the time point when tetanus was applied to initiate the destaining. n = 6. |
|
|
Figure 6. Characterization of signaling pathways. (A) TISP occurs even after treatment with thapsigargin, which presumably depleted ER Ca2+ stores. Note that application of thapsigargin (2 μM) resulted in a gradual but massive increase in the SSC frequency due to the release of Ca2+ from ER Ca2+ stores. 1 h later, SSC frequency returned to its original levels, suggesting depletion of ER Ca2+ stores. Application of tetanus at this point still elicited TISP. (B) Effects of inhibiting specific signal transduction pathways. The inhibition was achieved either by pretreatment with specific blockers (XeC; Rya, ryanodine; U73122; TrkB-IgG; etc.) or by loading inhibitors into presynaptic neurons (CaMKII peptide inhibitor, PI3K# mRNA, Heparin). (B, a) Role of PLC-γ, IP3 receptor, and ryanodine receptor. (B, b) Role of CaMKII and PI3 kinase. (B, c) Role of BDNF, NT3, substance P, and glutamate. None of these manipulations affected tetanus-induced potentiation. |
|
|
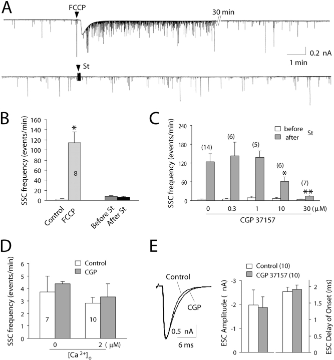
Figure 7. Role of the mitochondrial Na+-Ca2+ exchanger in tetanus-induced potentiation. (A) Effect of the mitochondria decoupler FCCP on SSCs. Application of FCCP (arrow) elicited a transient but marked increase in SSC frequency due to the Ca2+ release from mitochondria. (B) Effect of the mitochondria decoupler FCCP on SSCs. 1 h after the application of FCCP, the SSC frequency returned to normal. Tetanic stimulation could no longer increase the SSC frequency. n = 8. (C) Dose-dependent inhibition of TISP by CGP. Cells were pretreated with different concentrations of CGP, a specific inhibitor for the mitochondrial Na+-Ca2+ exchanger, before application of tetanus. The reduction in TISP was significant when CGP reached 10 μM and 30 μM (ANOVA followed by post hoc tests; *, P < 0.05; **, P < 0.01). (D) CGP (30 μM) does not affect the basic properties of SSCs in both normal and Ca2+-free media before tetanic stimulation. (E) CGP (30 μM) does not affect ESCs. (E, left) Superimposed traces of ESCs before and after CGP treatment. (E, right) Summary of CGP effects on ESC amplitude and delay of onset. |
|
|
Figure 8. Tetanus-induced Ca2+ release from mitochondria in Ca2+-free medium. Cytosolic Ca2+ was measured using fluo-4 as an indicator. (A) An image of fluo-4–filled spinal neuron (n) and myocyte (m). The pseudocolor scale shows approximate fluorescence intensity values in 8-bit scale. The main axon of the neuron innervates a myocyte (highlighted by dashed line) and then bifurcates to form two axonal branches. (A, inset) An amplified image of a free nerve terminal. (B) Time course of tetanus-induced changes in fluo-4 fluorescence. The images were measured using region-of-interest tool outlining varicosities and were post hoc normalized to initial fluorescence (ΔF/F0). The numbers after the legend indicate the number of experiments performed. |
|
|
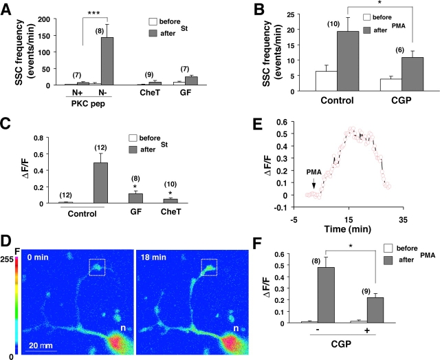
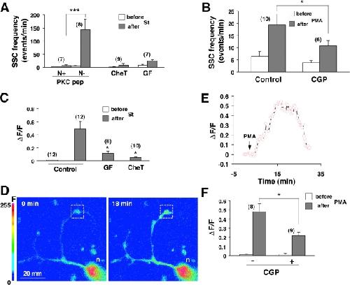
Figure 9. Role of PKC in tetanus-induced potentiation and mitochondrial Ca2+ release. (A) Inhibition of PKC blocks TISP. PKC was inhibited either by loading a specific peptide inhibitor into presynaptic neurons through embryo injection or by bath application of the PKC inhibitor CheT or GF. (B) Activation of PKC enhances transmission by inducing mitochondria Ca2+ release. Synaptic activities were recorded before and after PMA application. Note that inhibition of mitochondria Ca2+ release by CGP significantly reduced the effect of PMA. (C) Quantification of tetanus-induced increase in [Ca2+]i rise and its inhibition by CheT or GF. The data were normalized to initial value F0 and expressed as ΔF/F0. *, significantly lower compared with “St” alone. P < 0.05, ANOVA followed by post hoc tests. (D) Fluo-4 images of a neuron right before (left) and 18 min after (right) application of PMA. (E) A representative time course of changes in fluo-4 fluorescence induced by bath application of PMA. (F) Quantification of PMA-induced increase in [Ca2+]i rise and its inhibition by CGP. |
|
|
Figure 10. Role of the mitochondrial Na+-Ca2+ exchanger in normal extracellular Ca2+ conditions. Cultures were treated with CGP for 30 min before application of tetanus. (A) Inhibition of TISP by CGP in medium containing normal [Ca2+]o. (B) Inhibition of tetanus-induced increase in [Ca2+]i by CGP in medium containing normal [Ca2+]o. Cytosolic Ca2+ was measured using OG488 as an indicator. Note that CGP had no effect on the initial increase of [Ca2+]i immediately after the tetanus, but suppressed the late rise of [Ca2+]i. (B, bottom) Initial rates of [Ca2+]i increase in control and CGR-treated spinal terminals on an expanded time scale. (C) Effect of CGP on basal level of [Ca2+]i in normal and Ca2+-free medium. Arrow indicates the application of CGP (final concentration, 30 mM). |
References [+] :
Berridge,
Neuronal calcium signaling.
1998, Pubmed
Berridge, Neuronal calcium signaling. 1998, Pubmed
Betz, Activity-dependent fluorescent staining and destaining of living vertebrate motor nerve terminals. 1992, Pubmed
Blaustein, Sodium/calcium exchange: its physiological implications. 1999, Pubmed
Byrne, Presynaptic facilitation revisited: state and time dependence. 1996, Pubmed
Canossa, Regulated secretion of neurotrophins by metabotropic glutamate group I (mGluRI) and Trk receptor activation is mediated via phospholipase C signalling pathways. 2001, Pubmed
Cochilla, Metabotropic glutamate receptor-mediated control of neurotransmitter release. 1998, Pubmed
Cox, Selectivity of inhibition of Na(+)-Ca2+ exchange of heart mitochondria by benzothiazepine CGP-37157. 1993, Pubmed
David, Mitochondrial clearance of cytosolic Ca(2+) in stimulated lizard motor nerve terminals proceeds without progressive elevation of mitochondrial matrix [Ca(2+)]. 1999, Pubmed
David, Evidence that mitochondria buffer physiological Ca2+ loads in lizard motor nerve terminals. 1998, Pubmed
Friel, Mitochondria as regulators of stimulus-evoked calcium signals in neurons. 2000, Pubmed
Fu, Potentiation of neurotransmitter release by activation of presynaptic glutamate receptors at developing neuromuscular synapses of Xenopus. 1995, Pubmed , Xenbase
Fu, L-type Ca2+ channel is involved in the regulation of spontaneous transmitter release at developing neuromuscular synapses. 1994, Pubmed , Xenbase
Gafni, Xestospongins: potent membrane permeable blockers of the inositol 1,4,5-trisphosphate receptor. 1997, Pubmed
Garcia, Plasma membrane calcium ATPases as critical regulators of calcium homeostasis during neuronal cell function. 1999, Pubmed
Gillis, Protein kinase C enhances exocytosis from chromaffin cells by increasing the size of the readily releasable pool of secretory granules. 1996, Pubmed
Greengard, Synaptic vesicle phosphoproteins and regulation of synaptic function. 1993, Pubmed
Gunter, Mitochondrial calcium transport: mechanisms and functions. 2000, Pubmed
House, Protein kinase C contains a pseudosubstrate prototope in its regulatory domain. 1987, Pubmed
Ishida, A novel highly specific and potent inhibitor of calmodulin-dependent protein kinase II. 1995, Pubmed
Lohof, Potentiation of developing neuromuscular synapses by the neurotrophins NT-3 and BDNF. 1993, Pubmed , Xenbase
Lüscher, Synaptic plasticity and dynamic modulation of the postsynaptic membrane. 2000, Pubmed
Majewski, Protein kinase C: a physiological mediator of enhanced transmitter output. 1998, Pubmed
Melamed-Book, The revival of the role of the mitochondrion in regulation of transmitter release. 1998, Pubmed
Mothet, Cyclic ADP-ribose and calcium-induced calcium release regulate neurotransmitter release at a cholinergic synapse of Aplysia. 1998, Pubmed
Rhee, Beta phorbol ester- and diacylglycerol-induced augmentation of transmitter release is mediated by Munc13s and not by PKCs. 2002, Pubmed
Rizzuto, Calcium mobilization from mitochondria in synaptic transmitter release. 2003, Pubmed
Ryan, The kinetics of synaptic vesicle recycling measured at single presynaptic boutons. 1993, Pubmed
Scotti, Roles of Na(+)-Ca2+ exchange and of mitochondria in the regulation of presynaptic Ca2+ and spontaneous glutamate release. 1999, Pubmed
Simasko, A background sodium conductance is necessary for spontaneous depolarizations in rat pituitary cell line GH3. 1994, Pubmed
Smith, Ryanodine-sensitive calcium stores involved in neurotransmitter release from sympathetic nerve terminals of the guinea-pig. 1996, Pubmed
Stevens, Regulation of the readily releasable vesicle pool by protein kinase C. 1998, Pubmed
Stoop, Potentiation of transmitter release by ciliary neurotrophic factor requires somatic signaling. 1995, Pubmed , Xenbase
Stuenkel, Regulation of intracellular calcium and calcium buffering properties of rat isolated neurohypophysial nerve endings. 1994, Pubmed
Tang, Mitochondrial involvement in post-tetanic potentiation of synaptic transmission. 1997, Pubmed
Thastrup, Thapsigargin, a tumor promoter, discharges intracellular Ca2+ stores by specific inhibition of the endoplasmic reticulum Ca2(+)-ATPase. 1990, Pubmed
Tsang, alpha-Latrotoxin releases calcium in frog motor nerve terminals. 2000, Pubmed
Wan, Activity-induced potentiation of developing neuromuscular synapses. 1999, Pubmed , Xenbase
Wang, Ca(2+) binding protein frequenin mediates GDNF-induced potentiation of Ca(2+) channels and transmitter release. 2001, Pubmed , Xenbase
Wu, Protein kinase c increases the apparent affinity of the release machinery to Ca2+ by enhancing the release machinery downstream of the Ca2+ sensor. 2001, Pubmed
Yang, PI-3 kinase and IP3 are both necessary and sufficient to mediate NT3-induced synaptic potentiation. 2001, Pubmed , Xenbase
Yawo, Protein kinase C potentiates transmitter release from the chick ciliary presynaptic terminal by increasing the exocytotic fusion probability. 1999, Pubmed
Zhang, Ca(2+)-independent but voltage-dependent secretion in mammalian dorsal root ganglion neurons. 2002, Pubmed
Zhong, Roles for mitochondrial and reverse mode Na+/Ca2+ exchange and the plasmalemma Ca2+ ATPase in post-tetanic potentiation at crayfish neuromuscular junctions. 2001, Pubmed
Zucker, Short-term synaptic plasticity. 2002, Pubmed
