Click here to close Hello! We notice that you are using Internet Explorer, which is not supported by Xenbase and may cause the site to display incorrectly. We suggest using a current version of Chrome, FireFox, or Safari.
XB-ART-44265
Nucleic Acids Res 2011 Jul 01;3913:5449-58. doi: 10.1093/nar/gkr097.
Show Gene links Show Anatomy links

The activity of the histone chaperone yeast Asf1 in the assembly and disassembly of histone H3/H4-DNA complexes.

Donham DC, Scorgie JK, Churchill ME.


???displayArticle.abstract???
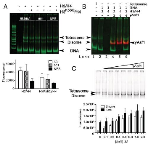
The deposition of the histones H3/H4 onto DNA to give the tetrasome intermediate and the displacement of H3/H4 from DNA are thought to be the first and the last steps in nucleosome assembly and disassembly, respectively. Anti-silencing function 1 (Asf1) is a chaperone of the H3/H4 dimer that functions in both of these processes. However, little is known about the thermodynamics of chaperone-histone interactions or the direct role of Asf1 in the formation or disassembly of histone-DNA complexes. Here, we show that Saccharomyces cerevisiae Asf1 shields H3/H4 from unfavorable DNA interactions and aids the formation of favorable histone-DNA interactions through the formation of disomes. However, Asf1 was unable to disengage histones from DNA for tetrasomes formed with H3/H4 and strong nucleosome positioning DNA sequences or tetrasomes weakened by mutant (H3K56Q/H4) histones or non-positioning DNA sequences. Furthermore, Asf1 did not associate with preformed tetrasomes. These results are consistent with the measured affinity of Asf1 for H3/H4 dimers of 2.5 nM, which is weaker than the association of H3/H4 for DNA. These studies support a mechanism by which Asf1 aids H3/H4 deposition onto DNA but suggest that additional factors or post-translational modifications are required for Asf1 to remove H3/H4 from tetrasome intermediates in chromatin.

???displayArticle.pubmedLink??? 21447559
???displayArticle.pmcLink??? PMC3141235
???displayArticle.link??? Nucleic Acids Res
???displayArticle.grants??? [+]

Species referenced: Xenopus laevis
Genes referenced: asf1a hmgb1 nps


???attribute.lit??? ???displayArticles.show???
References [+] :
Adkins, The histone chaperone anti-silencing function 1 stimulates the acetylation of newly synthesized histone H3 in S-phase. 2007, Pubmed