|
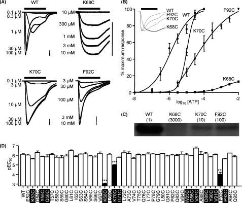
FIGURE 1. Effect of point cysteine mutations on ATP potency. Agonist action was tested on P2X1 WT and P2X1 receptor mutants expressed in oocytes by two-electrode voltage clamp (holding potential, −60 mV). A, concentration responses to ATP for oocytes expressing WT, K68C, K70C, and F92C mutant P2X1 receptors. ATP was applied for 3 s (indicated by the black bar; scale bar, 1 μA for all). B, summary of concentration response data for WT and mutants K68C, K70C, and F92C, which showed a significant decrease in ATP potency (n = 3–4). Error bars, S.E. The inset represents the slower response times of K68C, K70C, and F92C compared with WT in response to a maximum concentration of ATP. C, autoradiograph depicting radiolabeled [32P]2-azido-ATP cross-linked to WT and mutant receptors (mean EC50 for ATP (in μm) is shown in parentheses). D, summary showing pEC50 values of all mutants compared with WT (left). Values are shown as means ± S.E. Significant differences from the wild type are indicated (***, p < 0.001). Conserved residues are highlighted in black. |
|
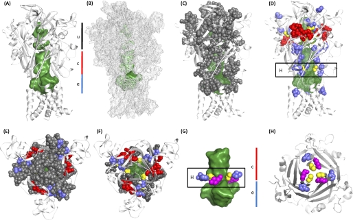
FIGURE 2. Homology model and ATP docking for the P2X1 trimer. Images were generated in PyMOL. A, overview of the P2X1 homology model, highlighting residues 52–96. Residues studied by cysteine-scanning mutagenesis are displayed as spheres in rainbow colors (red, Glu52–Ser59; orange, Gly60–Ser64; yellow, Val65–Val67; green, Lys68–Lys70; blue, Gly71–Thr75; indigo, Gln76–Leu80; violet, Gly81–Gly96) for the P2X1 subunit in the front of the picture. The overall structure of this subunit is shown in a black schematic representation, whereas the two P2X1 subunits in the background are shown in a surface and grid representation, respectively. B, mapping of mutation data onto the P2X1 homology model. All residues are shown as spheres. Residues colored black have been tested for their contributions to ATP sensitivity. Of these, residues that make substantial contributions to ATP sensitivity are highlighted in green (Lys68, Lys70, Phe92, Thr186, Asn290, Phe291, and Arg292). Residues not tested are shown in white. To give a more complete picture, previously published data for residues Glu181–Val200 and Ser286–Ile329 have been included in addition to residues Glu52–Gly96. C, overview of the P2X1 model showing the ATP binding site and the predicted ATP binding pose. The three subunits of P2X1 (residues 33–352) are shown in schematic representations in blue, black, and gray, respectively. One docked ATP molecule located at the interface between two subunits is displayed as spheres in CPK colors. The overall shape of the P2X1 model is indicated by the semitransparent surface for all three subunits. D, zoom into the ATP-binding site from the front (left) and rear (right). The best scoring docked pose of ATP is shown as spheres. Residues within 3 Å of ATP are shown as sticks, the blue and yellow colors indicating different subunits of the P2X1 trimer. Predicted hydrogen bonds are plotted as dotted lines in black. The middle panel illustrates the available space in the ATP binding cavity as determined by a hollow for both views. The volume of the cavity is shown as a transparent surface representation with the docked ATP in spheres. |
|
FIGURE 3. Effect of cysteine point mutations on partial agonist efficacy. Partial agonist action was tested on WT and P2X1 receptor mutants expressed in oocytes by two-electrode voltage clamp (holding potential, −60 mV). A, representative recordings of currents evoked by partial agonists (100 μm) compared with control ATP (100 μm) (black) for WT and mutants K68C, L72C, and Y90C. K68C and Y90C both show a decrease in efficacy of BzATP (blue) compared with the variable sensitivity of AP5A (amber) and α,β-MeATP (green), with L72C having an increased efficacy of all of the partial agonists. B, summary of all mutants demonstrating significant changes in efficacy of BzATP. C, schematic representation of the P2X1 receptor homology model; mutants that modified BzATP efficacy are shown as spheres. Red, decrease in ATP potency and reduced BzATP efficacy; green, no effect on ATP potency and reduced efficacy; magenta, no effect on ATP potency and increased efficacy. D, higher magnification of the region around the proposed ATP binding pocket showing mutants that change BzATP efficacy (same coloring as in C). E, molecular docking of BzATP to the P2X1 receptor shows that BzATP can fit within the proposed ATP binding pocket. Docking is shown for both ATP (in gray) and BzATP (in black), and residues that modified BzATP efficacy are shown (same coloring as in C and D). F and G, the effect of AP5A and α,β-MeATP on the corresponding mutants. Significant changes in efficacy are shown as black bars. *, p < 0.05; **, p < 0.01; ***, p < 0.001. Conserved residues are highlighted in black. Error bars, S.E. |
|
FIGURE 4. Antagonist action at P2X1 receptor mutants E52C to G96C. An EC90 concentration of ATP was applied to oocytes expressing P2X1 WT and P2X1 receptor mutants E52C to G96C. Antagonists were applied to the P2X1 receptor using concentrations that inhibited the WT response by ∼50%, suramin (3 μm) and PPADS (1 μm). A, representative recordings of Y90C (i), a P2X1 mutant with increased suramin sensitivity, and I62C, a P2X1 mutant with increased PPADS sensitivity (ii). Traces show the response in the presence of ATP only (open circle) and in the presence of ATP and the antagonist (closed circle). ATP was applied for 3 s (black bar), and the antagonists were bath-perfused 5 min before recording. B, Schild plot analysis of suramin antagonism at the WT P2X1 receptor and the mutant Y90C. C, percentage inhibition of EC90 concentration of ATP in the presence of the antagonists suramin (3 μm) (i) and PPADS (1 μm) (ii) on P2X1 receptor mutants E52C to G96C (n = 3–4). *, p < 0.05; **, p < 0.01. Error bars, S.E. Conserved residues are highlighted in black. |
|
FIGURE 5. Effect of MTS reagents at P2X1 receptor mutants E52C to G96C. A, effect of MTSES (i) and MTSET (ii) on an EC50 concentration of ATP at the P2X1 receptor mutants E52C to G96C. The black lines represent the control response, and the gray lines represent the response in the presence of the MTS reagents (1 mm). B, the response of mutants E52C to G96C to an EC50 concentration of ATP in the presence of MTSES (i) and MTSET (ii). *, p < 0.05; **, p < 0.01; ***, p < 0.001. Error bars, S.E. Conserved residues are highlighted in black. |
|
FIGURE 6. Effect of MTS reagents on the ATP potency of P2X1 receptor mutants. A, concentration-response curves of the P2X1 receptor mutant G60C with and without 1 mm MTSET. B, concentration-response curves of the P2X1 receptor mutant V87C with and without 1 mm MTSES. C, concentration-response curves of the P2X1 receptor mutants K68C (i) and K70C (ii) with and without a 1 mm concentration of the charged MTS reagents. All mutants were incubated in the presence of the MTS reagents for 3 h. Error bars, S.E. |
|
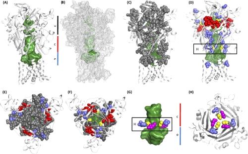
FIGURE 7. Internal vestibules and mapping of MTS reagent data onto the P2X1 receptor homology model. A and B, overview of the P2X1 model in a schematic representation (A) and mesh representation (B). The space of the internal vestibules is shown in a green surface representation; black, red, and blue bars indicate the upper vestibule (u), central vestibule (c), and extracellular vestibule (e), respectively. C and D, mapping the effects of MTS reagents on cysteine mutants onto the P2X1 receptor model. All residues tested are shown as spheres and are colored according to the effect of the MTS reagents. Black, residues where MTS reagents had no effect on current amplitude; blue, residues where the amplitude of responses but not sensitivity to ATP was affected; red, residues where cysteine mutants reduced ATP potency and MTS reagents modified the current amplitude and had a further effect on potency; yellow, residues where cysteine mutation had no effect on ATP potency but MTS reagents modified the amplitude of responses and ATP sensitivity. The vestibules are shown in mesh representation. Residues that were modified by MTS reagents with no effect on ATP potency (blue and yellow) are found predominantly around the central vestibule. E and F, MTS data from C and D viewed from the top. In F, residues capping the upper vestibule have been removed to better illustrate the residues aligning the upper vestibule. G, zoom into the narrow region between the central and extracellular vestibule. MTS-sensitive residues between the two vestibules are shown as spheres for G60C (yellow, cysteine-substituted residue shown), Phe195 (blue), and the adjacent positively charged Lys322 (magenta). H, cross-section looking “up” through the receptor from a slice as indicated in the boxes in D and G. Residues are shown as in G. |