Click here to close
Hello! We notice that you are using Internet Explorer, which is not supported by Xenbase and may cause the site to display incorrectly.
We suggest using a current version of Chrome,
FireFox, or Safari.
???displayArticle.abstract???
Nuclear pore complexes (NPCs) assemble at the end of mitosis during nuclear envelope (NE) reformation and into an intact NE as cells progress through interphase. Although recent studies have shown that NPC formation occurs by two different molecular mechanisms at two distinct cell cycle stages, little is known about the molecular players that mediate the fusion of the outer and inner nuclear membranes to form pores. In this paper, we provide evidence that the transmembrane nucleoporin (Nup), POM121, but not the Nup107-160 complex, is present at new pore assembly sites at a time that coincides with inner nuclear membrane (INM) and outer nuclear membrane (ONM) fusion. Overexpression of POM121 resulted in juxtaposition of the INM and ONM. Additionally, Sun1, an INM protein that is known to interact with the cytoskeleton, was specifically required for interphase assembly and localized with POM121 at forming pores. We propose a model in which POM121 and Sun1 interact transiently to promote early steps of interphase NPC assembly.
Figure 1. POM121 is involved in the fusion of inner and outer nuclear membranes in vitro. (A) Transmission electron micrograph of a U2OS cell. Inset shows INM, ONM, and NPC. (B) Quantification of total mAb414 signal in nuclei assembled in vitro from Xenopus egg extracts for 30 min and then incubated for 60 min with either control IgG or inhibitory antibodies against Nup133 or POM121. Error bars are standard deviation. (C) Nuclei described in B were incubated in the presence of 500-kD and 70-kD fluorescent dextrans and imaged to assay for INM/ONM fusion. (D) TEM of in vitro assembled nuclei described in B. Arrows show NPCs (top) and NPC intermediates (bottom). Bars: (A and C) 5 µm; (D) 200 nm. N, nucleoplasm; C, cytoplasm.
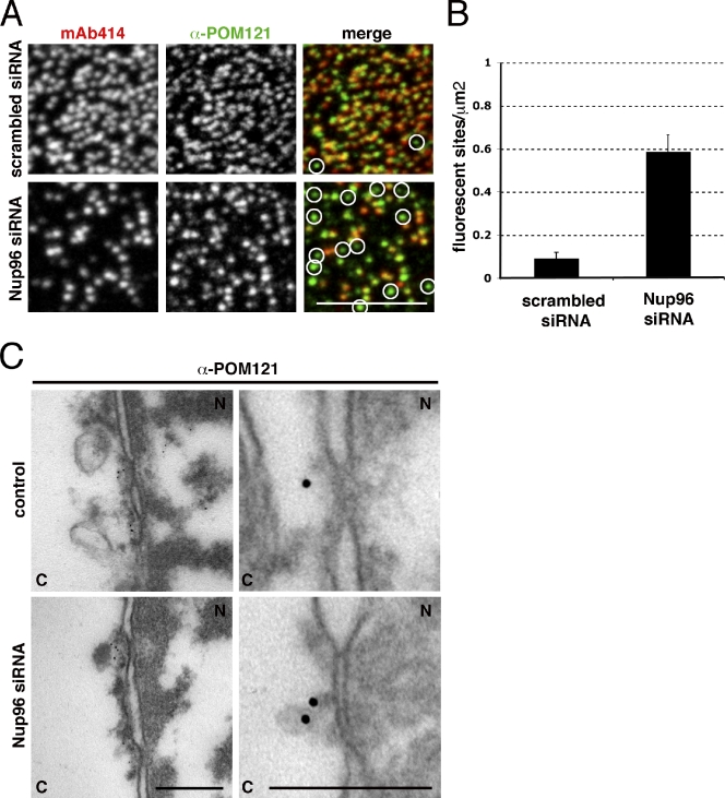
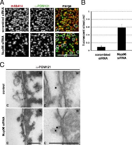
Figure 2. POM121 is present at early NPC assembly intermediates. (A) Double immunofluorescence staining of the nuclear surface with mAb414 and α-POM121 antibodies in U2OS cells transfected with scrambled or Nup96-specific siRNA oligos. Circles indicate POM121 signal without mAb414. (B) Quantification of sites containing POM121 signal without mAb414 in control and Nup96-depleted U2OS cells. n = 8 nuclear surfaces per condition. Error bars are standard error. (C) TEM of immunogold labeling of POM121 in control and Nup96-depleted U2OS cells. Bars: (A) 2 µm; (C) 200 nm. N, nucleoplasm; C, cytoplasm.
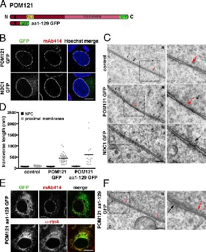
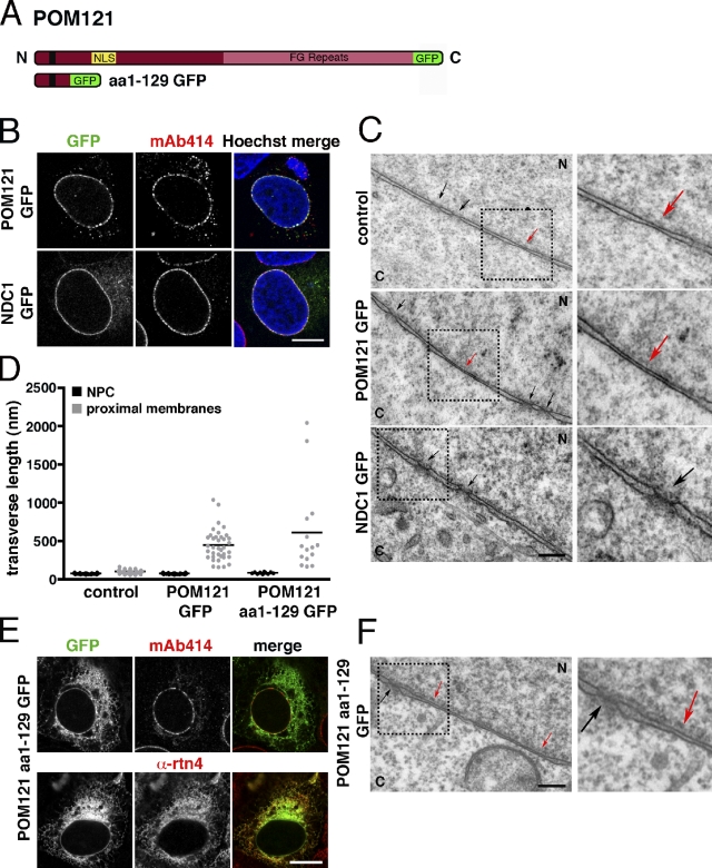
Figure 3. POM121 plays a role in juxtaposing inner and outer nuclear membranes. (A) Schematic representation of POM121 and truncation mutant fusion proteins. (B) POM121-GFP and Ndc1-GFP fusion plasmids were transfected into U2OS cells and immunostained with mAb414 to verify correct localization of the fusion proteins to the NE/NPCs. (C) Cross-sectional TEM of the NE in control or U2OS cells transfected with the GFP fusion proteins described in B. (D) Quantification of NPC width and transverse sectional lengths of reduced membrane spacing in control or cells expressing POM121-GFP or POM121 aa1–129-GFP. n > 9 measurements per condition. Horizontal bars are mean lengths. (E) POM121 aa1–129-GFP was transfected into U2OS cells and immunostained with either mAb414 or α-rtn4a. (F) Cross-sectional TEM of the NE in a U2OS cell transfected with POM121 aa1–129-GFP. (C and F) Right images are enlargements of the boxed areas on the left. Black arrows mark NPCs, and red arrows show areas of reduced membrane spacing. Bars: (A and E) 10 µm; (C and F) 200 nm. N, nucleoplasm; C, cytoplasm.
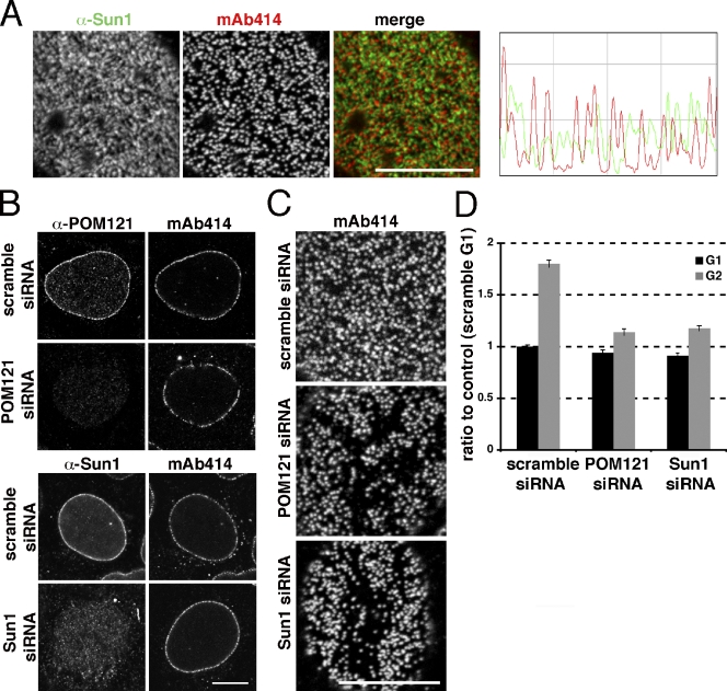
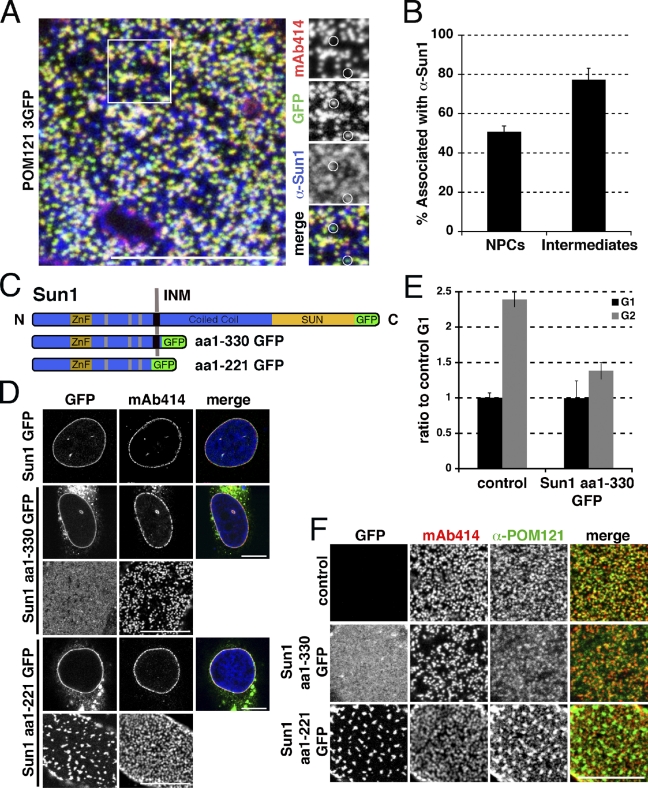
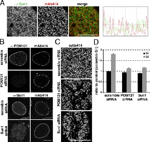
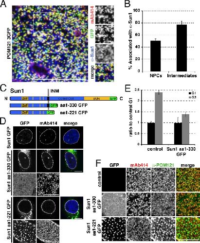
Figure 4. Sun1 is required for interphase NPC assembly. (A) Double immunofluorescence staining of the nuclear surface with mAb414 and α-Sun1 antibodies in U2OS cells. Histogram of fluorescent signals shows partial overlap between mAb414 and α-Sun1 staining. (B) Immunofluorescence staining of U2OS cells shows efficient knockdown of POM121 and Sun1 by siRNA oligo transfection. (C) Immunofluorescence staining of the nuclear surface using mAb414 in U2OS cells transfected with either scrambled or siRNA oligos specific to POM121 or Sun1. (D) Quantification of total mAb414 fluorescence during G1 and G2 in U2OS cells treated with either scrambled or siRNA oligos specific to POM121 or Sun1. n > 167 nuclei per condition. Error bars are standard error. Bars, 10 µm.
Figure 5. Sun1 and POM121 collaborate during early steps of NPC assembly. (A) U2OS cells were transfected with POM121-3GFP and immunostained with mAb414 and α-Sun1 antibodies. Circles indicate loci at the nuclear surface containing GFP and Sun1 signal without mAb414. The box represents the area of zoomed in images on the right. (B) Quantification of NPCs and NPC intermediates overlapping with the Sun1 signal. n > 5 nuclear surfaces. Error bars are standard error. (C) Schematic representation of Sun1 and truncation mutant fusion proteins. C, carboxy terminus; N, amino terminus; ZnF, zinc finger. (D) Sun1-GFP, Sun1 aa1–330-GFP, and Sun1 aa1–221-GFP fusion plasmids were transfected into U2OS cells and immunostained with mAb414 to verify localization of the fusion proteins to the NE. (E) Quantification of total mAb414 fluorescence during G1 and G2 in control and U2OS cells transfected with Sun1 aa1–330-GFP. n > 60 nuclei per condition. Error bars are standard error. (F) Sun1 aa1–330-GFP and Sun1 aa1–221-GFP were transfected into U2OS cells that were immunostained with mAb414 and α-POM121 antibodies and imaged at the nuclear surface. Bars, 10 µm.
Anderson,
Nuclear envelope formation by chromatin-mediated reorganization of the endoplasmic reticulum.
2007, Pubmed,
Xenbase
Anderson,
Nuclear envelope formation by chromatin-mediated reorganization of the endoplasmic reticulum.
2007,
Pubmed
,
Xenbase Bodoor,
Sequential recruitment of NPC proteins to the nuclear periphery at the end of mitosis.
1999,
Pubmed Capelson,
Chromatin-bound nuclear pore components regulate gene expression in higher eukaryotes.
2010,
Pubmed Chi,
Requirement for Sun1 in the expression of meiotic reproductive genes and piRNA.
2009,
Pubmed Crisp,
Coupling of the nucleus and cytoplasm: role of the LINC complex.
2006,
Pubmed Daigle,
Nuclear pore complexes form immobile networks and have a very low turnover in live mammalian cells.
2001,
Pubmed
,
Xenbase D'Angelo,
Nuclear pores form de novo from both sides of the nuclear envelope.
2006,
Pubmed
,
Xenbase Dawson,
ER membrane-bending proteins are necessary for de novo nuclear pore formation.
2009,
Pubmed
,
Xenbase Ding,
SUN1 is required for telomere attachment to nuclear envelope and gametogenesis in mice.
2007,
Pubmed Doucet,
Cell cycle-dependent differences in nuclear pore complex assembly in metazoa.
2010,
Pubmed
,
Xenbase Drin,
A general amphipathic alpha-helical motif for sensing membrane curvature.
2007,
Pubmed Dultz,
Systematic kinetic analysis of mitotic dis- and reassembly of the nuclear pore in living cells.
2008,
Pubmed Dultz,
Live imaging of single nuclear pores reveals unique assembly kinetics and mechanism in interphase.
2010,
Pubmed Fichtman,
Inner/Outer nuclear membrane fusion in nuclear pore assembly: biochemical demonstration and molecular analysis.
2010,
Pubmed
,
Xenbase Franz,
MEL-28/ELYS is required for the recruitment of nucleoporins to chromatin and postmitotic nuclear pore complex assembly.
2007,
Pubmed
,
Xenbase Haque,
SUN1 interacts with nuclear lamin A and cytoplasmic nesprins to provide a physical connection between the nuclear lamina and the cytoskeleton.
2006,
Pubmed Haraguchi,
Live fluorescence imaging reveals early recruitment of emerin, LBR, RanBP2, and Nup153 to reforming functional nuclear envelopes.
2000,
Pubmed Hetzer,
GTP hydrolysis by Ran is required for nuclear envelope assembly.
2000,
Pubmed
,
Xenbase Hetzer,
Pushing the envelope: structure, function, and dynamics of the nuclear periphery.
2005,
Pubmed Kalverda,
Nucleoporins directly stimulate expression of developmental and cell-cycle genes inside the nucleoplasm.
2010,
Pubmed Liu,
Functional association of Sun1 with nuclear pore complexes.
2007,
Pubmed Lohka,
Formation in vitro of sperm pronuclei and mitotic chromosomes induced by amphibian ooplasmic components.
1983,
Pubmed
,
Xenbase Maeshima,
Cell-cycle-dependent dynamics of nuclear pores: pore-free islands and lamins.
2006,
Pubmed Mansfeld,
The conserved transmembrane nucleoporin NDC1 is required for nuclear pore complex assembly in vertebrate cells.
2006,
Pubmed
,
Xenbase Maul,
Formation and distribution of nuclear pore complexes in interphase.
1971,
Pubmed Mitchell,
Pom121 links two essential subcomplexes of the nuclear pore complex core to the membrane.
2010,
Pubmed Padmakumar,
The inner nuclear membrane protein Sun1 mediates the anchorage of Nesprin-2 to the nuclear envelope.
2005,
Pubmed Rasala,
Capture of AT-rich chromatin by ELYS recruits POM121 and NDC1 to initiate nuclear pore assembly.
2008,
Pubmed
,
Xenbase Stavru,
NDC1: a crucial membrane-integral nucleoporin of metazoan nuclear pore complexes.
2006,
Pubmed Ulbert,
Direct membrane protein-DNA interactions required early in nuclear envelope assembly.
2006,
Pubmed
,
Xenbase Vaquerizas,
Nuclear pore proteins nup153 and megator define transcriptionally active regions in the Drosophila genome.
2010,
Pubmed Walther,
The conserved Nup107-160 complex is critical for nuclear pore complex assembly.
2003,
Pubmed
,
Xenbase Walther,
RanGTP mediates nuclear pore complex assembly.
2003,
Pubmed
,
Xenbase Wente,
The nuclear pore complex and nuclear transport.
2010,
Pubmed Wu,
Disruption of the FG nucleoporin NUP98 causes selective changes in nuclear pore complex stoichiometry and function.
2001,
Pubmed