Click here to close
Hello! We notice that you are using Internet Explorer, which is not supported by Xenbase and may cause the site to display incorrectly.
We suggest using a current version of Chrome,
FireFox, or Safari.
Guse A, Carroll CW, Moree B, Fuller CJ, Straight AF.
???displayArticle.abstract???
During cell division, chromosomes are segregated to nascent daughter cells by attaching to the microtubules of the mitotic spindle through the kinetochore. Kinetochores are assembled on a specialized chromatin domain called the centromere, which is characterized by the replacement of nucleosomal histone H3 with the histone H3 variant centromere protein A (CENP-A). CENP-A is essential for centromere and kinetochore formation in all eukaryotes but it is unknown how CENP-A chromatin directs centromere and kinetochore assembly. Here we generate synthetic CENP-A chromatin that recapitulates essential steps of centromere and kinetochore assembly in vitro. We show that reconstituted CENP-A chromatin when added to cell-free extracts is sufficient for the assembly of centromere and kinetochore proteins, microtubule binding and stabilization, and mitotic checkpoint function. Using chromatin assembled from histone H3/CENP-A chimaeras, we demonstrate that the conserved carboxy terminus of CENP-A is necessary and sufficient for centromere and kinetochore protein recruitment and function but that the CENP-A targeting domain--required for new CENP-A histone assembly--is not. These data show that two of the primary requirements for accurate chromosome segregation, the assembly of the kinetochore and the propagation of CENP-A chromatin, are specified by different elements in the CENP-A histone. Our unique cell-free system enables complete control and manipulation of the chromatin substrate and thus presents a powerful tool to study centromere and kinetochore assembly.
Figure 2. CENP-A chromatin specifically recruits kinetochore proteins as a response to a mimic of kinetochore detachment from microtubules(a) A schematic showing the experimental procedure. (b) Quantification of immunofluorescence analysis of CENP-C, Ndc80, CENP-E, Mad2, Rod or ZW10 recruitment to chromatin arrays with (+) and without (−) nocodazole (NOC). The levels are rescaled so that CENP-A arrays with (+) nocodazole are set at 1. Error bars represent SEM, n = 3 (p < 0.05 between − and + nocodazole for CENP-E, Mad2, Rod and ZW10 binding to CENP-A chromatin arrays). (c) Western blot analysis of CENP-C, Ndc80, Rod and ZW10 recruitment to CENP-A and H3 chromatin arrays with and without (+/−) nocodazole (NOC) in CSF and cycled egg extracts. H4 levels are shown as a loading control.
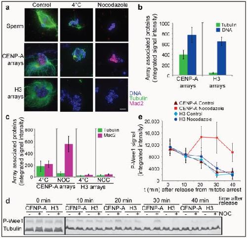
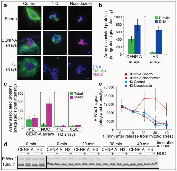
Figure 3. Kinetochores assembled on reconstituted CENP-A chromatin bind microtubules and generate a mitotic checkpoint signal(a) Representative images of microtubule polymerization induced by sperm or reconstituted CENP-A and H3 chromatin. Microtubules (green) and Mad2 (magenta) levels are shown. Scale bar, 10μm (b) Quantification of tubulin and DNA associated with CENP-A and H3 chromatin beads. Error bars represent SEM, n = 5 (c) Quantification of tubulin and Mad2 levels associated with CENP-A and H3 chromatin beads after cold shock (4°C) and nocodazole (NOC) treatment. Error bars represent SEM, n = 5 (d) Western blot showing phospho-Wee1 (P-Wee1) levels as an indicator of the cell cycle stage and tubulin levels as a loading control. Samples from different time points after release from mitotic arrest (t 0′, t 10′, t 20′, t 30′, t 40′) are shown for CENP-A and H3 chromatin arrays, each incubated with nocodazole (+) or with DMSO (−) as a control. (e) Quantification of four independent experiments showing the phospho-Wee1 signal intensity (P-Wee1 signal) over time (min). Error bars represent SEM, n = 4.
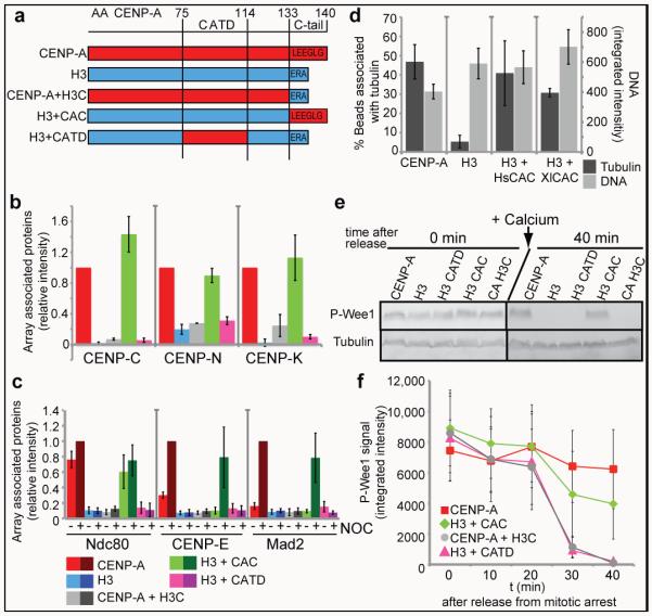
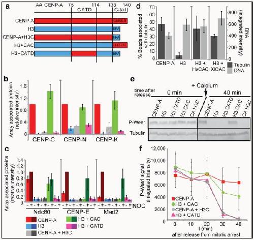
Figure 4. The CENP-A C-terminus is required for centromere and kinetochore assembly in Xenopusegg extract(a) A schematic showing the different CENP-A/H3 chimeras used in this study. The numbers on top represent the amino acid (AA) within HsCENP-A. (b) Quantification of immunofluorescence analysis of CENP-C, CENP-K and CENP-N recruitment to wild type and chimeric arrays. The relative amounts of each centromere protein bound to the arrays are shown relative to CENP-A arrays set to 1. Error bars represent SEM, n = 3 (p ≤ 0.05 for all proteins binding to CENP-A arrays compared to chimeric arrays except for the H3 arrays containing the CENP-A C-terminus). (c) Quantification of immunofluorescence analysis of Ndc80, CENP-E, Mad2 recruitment to chimeric chromatin arrays with (+) and without (−) nocodazole (NOC). Values are displayed relative to CENP-A arrays in the presence of nocodazole set to 1. Error bars represent SEM, n = 4. The efficiencies of recruitment of kinetochore proteins to CENP-A and H3+CAC arrays in nocodazole were not statistically distinguishable (p ≥ 0.26 for Ndc80, CENP-E and Mad2). (d) Quantification of microtubule binding to CENP-A, H3, H3+HsCAC and H3+XlCAC chromatin arrays represented as percentage of beads associated with tubulin levels above threshold (dark grey bars, left y-axis). Average DNA levels on chromatin beads are shown representing the levels of chromatin arrays bound to beads (light grey bars, right y-axis). Error bars represent SEM, n = 4 for CENP-A and H3 arrays, n = 5 for H3+HsCAC arrays and n = 2 for H3+XlCAC arrays. (e) Western blot analysis shows phospho-Wee1 (P-Wee1) levels as an indicator of the cell cycle stage at t 0′ (0 min) and t 40′ (40 min) after mitotic exit. Tubulin levels are shown as a loading control. (f) Quantification of the phospho-Wee1 signal intensity over time (P-Wee1). Error bars represent SEM, n = 5.
Black,
Structural determinants for generating centromeric chromatin.
2004, Pubmed
Black,
Structural determinants for generating centromeric chromatin.
2004,
Pubmed Black,
The histone variant CENP-A and centromere specification.
2008,
Pubmed Blow,
Initiation of DNA replication in nuclei and purified DNA by a cell-free extract of Xenopus eggs.
1986,
Pubmed
,
Xenbase Blower,
Conserved organization of centromeric chromatin in flies and humans.
2002,
Pubmed Budde,
Regulation of Op18 during spindle assembly in Xenopus egg extracts.
2001,
Pubmed
,
Xenbase Carroll,
Dual recognition of CENP-A nucleosomes is required for centromere assembly.
2010,
Pubmed Carroll,
Centromere assembly requires the direct recognition of CENP-A nucleosomes by CENP-N.
2009,
Pubmed Cheeseman,
Molecular architecture of the kinetochore-microtubule interface.
2008,
Pubmed Desai,
The use of Xenopus egg extracts to study mitotic spindle assembly and function in vitro.
1999,
Pubmed
,
Xenbase Dunleavy,
HJURP is a cell-cycle-dependent maintenance and deposition factor of CENP-A at centromeres.
2009,
Pubmed Field,
Purification of cytoskeletal proteins using peptide antibodies.
1998,
Pubmed
,
Xenbase Foltz,
The human CENP-A centromeric nucleosome-associated complex.
2006,
Pubmed Foltz,
Centromere-specific assembly of CENP-a nucleosomes is mediated by HJURP.
2009,
Pubmed Hannak,
Investigating mitotic spindle assembly and function in vitro using Xenopus laevis egg extracts.
2006,
Pubmed
,
Xenbase Heald,
Self-organization of microtubules into bipolar spindles around artificial chromosomes in Xenopus egg extracts.
1996,
Pubmed
,
Xenbase Hori,
CCAN makes multiple contacts with centromeric DNA to provide distinct pathways to the outer kinetochore.
2008,
Pubmed Hu,
Structure of a CENP-A-histone H4 heterodimer in complex with chaperone HJURP.
2011,
Pubmed Huddleston,
Cell division: CENPA's tail rules the centromere.
2011,
Pubmed Huynh,
A method for the in vitro reconstitution of a defined "30 nm" chromatin fibre containing stoichiometric amounts of the linker histone.
2005,
Pubmed Kawashima,
Phosphorylation of H2A by Bub1 prevents chromosomal instability through localizing shugoshin.
2010,
Pubmed Kelly,
Survivin reads phosphorylated histone H3 threonine 3 to activate the mitotic kinase Aurora B.
2010,
Pubmed
,
Xenbase Kim,
Multisite M-phase phosphorylation of Xenopus Wee1A.
2005,
Pubmed
,
Xenbase Lowary,
New DNA sequence rules for high affinity binding to histone octamer and sequence-directed nucleosome positioning.
1998,
Pubmed Luger,
Preparation of nucleosome core particle from recombinant histones.
1999,
Pubmed
,
Xenbase Luger,
Characterization of nucleosome core particles containing histone proteins made in bacteria.
1997,
Pubmed
,
Xenbase McClelland,
The CENP-A NAC/CAD kinetochore complex controls chromosome congression and spindle bipolarity.
2007,
Pubmed Milks,
Dissection of CENP-C-directed centromere and kinetochore assembly.
2009,
Pubmed
,
Xenbase Minshull,
A MAP kinase-dependent spindle assembly checkpoint in Xenopus egg extracts.
1994,
Pubmed
,
Xenbase Murray,
Cell cycle extracts.
1991,
Pubmed Nicklas,
Kinetochore chemistry is sensitive to tension and may link mitotic forces to a cell cycle checkpoint.
1995,
Pubmed Pidoux,
Cell division: Six degrees of separation.
2011,
Pubmed Ribeiro,
A super-resolution map of the vertebrate kinetochore.
2010,
Pubmed Rieder,
The checkpoint delaying anaphase in response to chromosome monoorientation is mediated by an inhibitory signal produced by unattached kinetochores.
1995,
Pubmed Sawin,
Mitotic spindle assembly by two different pathways in vitro.
1991,
Pubmed
,
Xenbase Sekulic,
The structure of (CENP-A-H4)(2) reveals physical features that mark centromeres.
2010,
Pubmed Tachiwana,
Crystal structure of the human centromeric nucleosome containing CENP-A.
2011,
Pubmed Wang,
Histone H3 Thr-3 phosphorylation by Haspin positions Aurora B at centromeres in mitosis.
2010,
Pubmed
,
Xenbase Zinkowski,
The centromere-kinetochore complex: a repeat subunit model.
1991,
Pubmed