Click here to close
Hello! We notice that you are using Internet Explorer, which is not supported by Xenbase and may cause the site to display incorrectly.
We suggest using a current version of Chrome,
FireFox, or Safari.
???displayArticle.abstract???
Animals have evolved specialized photoreceptors in the retina and in extraocular tissues that allow them to measure light changes in their environment. In mammals, the retina is the only structure that detects light and relays this information to the brain. The classical photoreceptors, rods and cones, are responsible for vision through activation of rhodopsin and cone opsins. Melanopsin, another photopigment first discovered in Xenopus melanophores (Opn4x), is expressed in a small subset of retinal ganglion cells (RGCs) in the mammalian retina, where it mediates non-image forming functions such as circadian photoentrainment and sleep. While mammals have a single melanopsin gene (opn4), zebrafish show remarkable diversity with two opn4x-related and three opn4-related genes expressed in distinct patterns in multiple neuronal cell types of the developing retina, including bipolar interneurons. The intronless opn4.1 gene is transcribed in photoreceptors as well as in horizontal cells and produces functional photopigment. Four genes are also expressed in the zebrafish embryonic brain, but not in the photoreceptive pineal gland. We discovered that photoperiod length influences expression of two of the opn4-related genes in retinal layers involved in signaling light information to RGCs. Moreover, both genes are expressed in a robust diurnal rhythm but with different phases in relation to the light-dark cycle. The results suggest that melanopsin has an expanded role in modulating the retinal circuitry of fish.
???displayArticle.pubmedLink???
21966429 ???displayArticle.pmcLink???PMC3178608 ???displayArticle.link???PLoS One ???displayArticle.grants???[+]
Figure 1. Five zebrafish opn4-related genes arose by duplication and retrotransposition.Schematic diagrams of the chromosomal regions surrounding mouse (Mus musculus), chicken (Gallus gallus), frog (Xenopus tropicalis) and zebrafish (Danio rerio) opn4-related loci. Gray boxes represent melanopsin exons and arrows indicate direction of transcription. The opn4a and opn4.1 genes were previously identified [8], [24]. Orange and green boxes represent syntenic genes located upstream and downstream of the chicken opn4 locus. Blue and yellow boxes represent syntenic genes located upstream or downstream of the mouse Opn4 locus. Pink boxes represent conserved genes upstream of duplicated zebrafish opn4m loci. The single exon opn4.1 locus shows no synteny with other opn4 chromosomal regions and likely arose by retrotransposition.
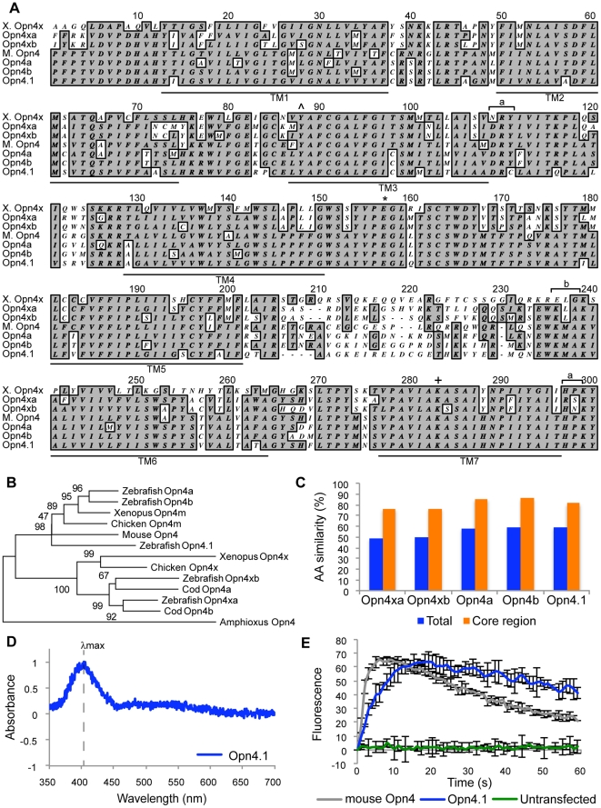
Figure 2. Zebrafish proteins share features of mammalian melanopsin.(A) Alignment of the core region of the predicted zebrafish melanopsin-related proteins with the Xenopus Opn4x and mouse Opn4 proteins. The core region includes seven transmembrane domains (TM1-7, underlined) and associated intracellular and extracellular loops. The DRY tripeptide motif of G-protein coupled receptors and the two signature motifs of rhabdomeric opsins are indicated by brackets (a, b and c, respectively). Glu (*) or Tyr (∧) is a possible counter ion for Schiff base linkage and Lys (+) is the site of chromophore binding. (B) Phylogenetic analysis separates the five zebrafish proteins into the Opn4m and Opn4x groups as indicated in a neighbor-joining tree rooted to Amphioxus Opn4 with five hundred bootstrap values. (C) Percentage of amino acid similarity between zebrafish Opn4-related and mouse Opn4 proteins (blue) or core regions (orange). (D) Normalized absorbance difference spectrum for zebrafish Opn4.1 with a maximum of 403 nm (dashed line). (E) Time course in seconds (s) of the response of HEK-293 cells (green) or transiently transfected with zebrafish Opn4.1 (blue) or mouse Opn4 (grey), as measured by fluorescent calcium imaging.
Figure 3. Diverse expression of zebrafish opn4-related genes in the developing retina.Profile of opn4-related gene expression in the larval retina from 3 to 5 dpf. Following whole-mount RNA in situ hybridization, larvae were embedded in LR gold media and 4 µm sections prepared. In A, the lens and retinal cell layers are indicated (GCL, ganglion cell layer, INL, inner nuclear layer, PCL, photoreceptor cell layer). (A–C) opn4xa is expressed in a small subset of cells in the ganglion cell layer. (D–F) opn4xb is transcribed in bipolar cells in a broad domain of the INL. (G–I) opn4a is expressed in clusters of bipolar cells scattered throughout the INL. (J–L) opn4b transcripts are found in three domains within the INL, where amacrine (arrowhead in L), bipolar (arrow in K) and horizontal cells (open arrowhead in K) are located. (M–O) opn4.1 expression is weakly detected at 3 dpf but, one day later, strong expression is observed in horizontal cells in the outer shell of the INL. Sparse opn4.1 expression is also found in the photoreceptor cell layer.
Figure 4. Photoperiod length influences melanopsin expression.(A, C) Larvae housed in 14∶10 LD or (B,D) 18∶6 LD cycles were fixed at ZT1 at 96 hpf, and assayed for opn4-related gene expression. opn4a and opn4.1 expression in the inner nuclear layer is greatly reduced in the prolonged light conditions. Additionally, opn4.1 transcripts are only detected in the photoreceptor cells (arrowhead) of larvae raised in the 14∶10 cycle. Over 90 larvae were assayed in 3 independent experiments.
Figure 5. Rhythmic expression of opn4a and opn4.1.(A, B) Larvae maintained in 14∶10 LD or 18∶6 LD cycles were collected every 4 hours starting at ZT1. Expression of (A) opn4a and (B) opn4.1 show diurnal rhythms with different phases for each light cycle. The rhythm of opn4a expression is a single wide waveform in 14∶10 LD, and either a dual waveform or an ultradian rhythm at 18∶6 LD. Under the same LD conditions, expression of opn4.1 shows a reversal in the waveforms with respect to opn4a. (C) Summary graph representing the relative expression levels of opn4a and opn4.1 under the two photoperiods depicted as white (light phase) and black (dark phase) bars.
Aiyar,
The use of CLUSTAL W and CLUSTAL X for multiple sequence alignment.
2000, Pubmed
Aiyar,
The use of CLUSTAL W and CLUSTAL X for multiple sequence alignment.
2000,
Pubmed Altimus,
Rods-cones and melanopsin detect light and dark to modulate sleep independent of image formation.
2008,
Pubmed Arendt,
Evolution of eyes and photoreceptor cell types.
2003,
Pubmed Barnard,
Melanopsin regulates visual processing in the mouse retina.
2006,
Pubmed Bellingham,
Evolution of melanopsin photoreceptors: discovery and characterization of a new melanopsin in nonmammalian vertebrates.
2006,
Pubmed
,
Xenbase Bellingham,
Zebrafish melanopsin: isolation, tissue localisation and phylogenetic position.
2002,
Pubmed
,
Xenbase Blackshaw,
Parapinopsin, a novel catfish opsin localized to the parapineal organ, defines a new gene family.
1997,
Pubmed Cahill,
Clock mechanisms in zebrafish.
2002,
Pubmed Cameron,
Mapping absorbance spectra, cone fractions, and neuronal mechanisms to photopic spectral sensitivity in the zebrafish.
2002,
Pubmed Chaurasia,
Molecular cloning, localization and circadian expression of chicken melanopsin (Opn4): differential regulation of expression in pineal and retinal cell types.
2005,
Pubmed
,
Xenbase Cheng,
Intrinsic light response of retinal horizontal cells of teleosts.
2009,
Pubmed Chinen,
Gene duplication and spectral diversification of cone visual pigments of zebrafish.
2003,
Pubmed Doyle,
Circadian photoreception in vertebrates.
2007,
Pubmed Drivenes,
Isolation and characterization of two teleost melanopsin genes and their differential expression within the inner retina and brain.
2003,
Pubmed
,
Xenbase Easter,
The development of vision in the zebrafish (Danio rerio).
1996,
Pubmed Easter,
The development of eye movements in the zebrafish (Danio rerio).
1997,
Pubmed Ecker,
Melanopsin-expressing retinal ganglion-cell photoreceptors: cellular diversity and role in pattern vision.
2010,
Pubmed Fadool,
Zebrafish: a model system for the study of eye genetics.
2008,
Pubmed Falcón,
Genetic, temporal and developmental differences between melatonin rhythm generating systems in the teleost fish pineal organ and retina.
2003,
Pubmed Franke,
A single amino acid substitution in rhodopsin (lysine 248----leucine) prevents activation of transducin.
1988,
Pubmed Gáborik,
The role of a conserved region of the second intracellular loop in AT1 angiotensin receptor activation and signaling.
2003,
Pubmed Gamse,
Otx5 regulates genes that show circadian expression in the zebrafish pineal complex.
2002,
Pubmed
,
Xenbase Gamse,
The parapineal mediates left-right asymmetry in the zebrafish diencephalon.
2003,
Pubmed Grone,
Localization and diurnal expression of melanopsin, vertebrate ancient opsin, and pituitary adenylate cyclase-activating peptide mRNA in a teleost retina.
2007,
Pubmed Güler,
Melanopsin cells are the principal conduits for rod-cone input to non-image-forming vision.
2008,
Pubmed Hankins,
The primary visual pathway in humans is regulated according to long-term light exposure through the action of a nonclassical photopigment.
2002,
Pubmed Hartwick,
Light-evoked calcium responses of isolated melanopsin-expressing retinal ganglion cells.
2007,
Pubmed Hattar,
Melanopsin-containing retinal ganglion cells: architecture, projections, and intrinsic photosensitivity.
2002,
Pubmed Hattar,
Melanopsin and rod-cone photoreceptive systems account for all major accessory visual functions in mice.
2003,
Pubmed Hattar,
Central projections of melanopsin-expressing retinal ganglion cells in the mouse.
2006,
Pubmed Hawtin,
Charged residues of the conserved DRY triplet of the vasopressin V1a receptor provide molecular determinants for cell surface delivery and internalization.
2005,
Pubmed Hukriede,
The LN54 radiation hybrid map of zebrafish expressed sequences.
2001,
Pubmed Jenkins,
VA opsin, melanopsin, and an inherent light response within retinal interneurons.
2003,
Pubmed Johnson,
Melanopsin-dependent light avoidance in neonatal mice.
2010,
Pubmed Kojima,
Vertebrate ancient-long opsin: a green-sensitive photoreceptive molecule present in zebrafish deep brain and retinal horizontal cells.
2000,
Pubmed Kojima,
Differential expression of duplicated VAL-opsin genes in the developing zebrafish.
2008,
Pubmed Kokel,
Rapid behavior-based identification of neuroactive small molecules in the zebrafish.
2010,
Pubmed Lucas,
Characterization of an ocular photopigment capable of driving pupillary constriction in mice.
2001,
Pubmed Mano,
A median third eye: pineal gland retraces evolution of vertebrate photoreceptive organs.
2007,
Pubmed Mano,
Exo-rhodopsin: a novel rhodopsin expressed in the zebrafish pineal gland.
1999,
Pubmed Max,
Pineal opsin: a nonvisual opsin expressed in chick pineal.
1995,
Pubmed Molday,
Monoclonal antibodies to rhodopsin: characterization, cross-reactivity, and application as structural probes.
1983,
Pubmed
,
Xenbase Nakane,
A mammalian neural tissue opsin (Opsin 5) is a deep brain photoreceptor in birds.
2010,
Pubmed
,
Xenbase Nawrocki,
Larval and adult visual pigments of the zebrafish, Brachydanio rerio.
1985,
Pubmed Nayak,
Role of a novel photopigment, melanopsin, in behavioral adaptation to light.
2007,
Pubmed Newman,
Melanopsin forms a functional short-wavelength photopigment.
2003,
Pubmed Provencio,
Melanopsin: An opsin in melanophores, brain, and eye.
1998,
Pubmed
,
Xenbase Provencio,
Photoreceptive net in the mammalian retina. This mesh of cells may explain how some blind mice can still tell day from night.
2002,
Pubmed Pujic,
Reverse genetic analysis of neurogenesis in the zebrafish retina.
2006,
Pubmed Sekaran,
Melanopsin-dependent photoreception provides earliest light detection in the mammalian retina.
2005,
Pubmed Storch,
Intrinsic circadian clock of the mammalian retina: importance for retinal processing of visual information.
2007,
Pubmed
,
Xenbase Tamura,
MEGA4: Molecular Evolutionary Genetics Analysis (MEGA) software version 4.0.
2007,
Pubmed Taylor,
Genome duplication, a trait shared by 22000 species of ray-finned fish.
2003,
Pubmed
,
Xenbase Tomonari,
Expression pattern of the melanopsin-like (cOpn4m) and VA opsin-like genes in the developing chicken retina and neural tissues.
2007,
Pubmed Torii,
Two isoforms of chicken melanopsins show blue light sensitivity.
2007,
Pubmed Tu,
Physiologic diversity and development of intrinsically photosensitive retinal ganglion cells.
2005,
Pubmed Vigh,
Nonvisual photoreceptors of the deep brain, pineal organs and retina.
2002,
Pubmed Vuilleumier,
Starting the zebrafish pineal circadian clock with a single photic transition.
2006,
Pubmed Walker,
Haploid screens and gamma-ray mutagenesis.
1999,
Pubmed Weng,
Functional coupling of a human retinal metabotropic glutamate receptor (hmGluR6) to bovine rod transducin and rat Go in an in vitro reconstitution system.
1997,
Pubmed Zhang,
Intraretinal signaling by ganglion cell photoreceptors to dopaminergic amacrine neurons.
2008,
Pubmed Zhang,
Characterization of the 5-HT6 receptor coupled to Ca2+ signaling using an enabling chimeric G-protein.
2003,
Pubmed