Click here to close
Hello! We notice that you are using Internet Explorer, which is not supported by Xenbase and may cause the site to display incorrectly.
We suggest using a current version of Chrome,
FireFox, or Safari.
Borisyuk R, Al Azad AK, Conte D, Roberts A, Soffe SR.
???displayArticle.abstract???
In this paper we develop a computational model of the anatomy of a spinal cord. We address a long-standing ambition of neuroscience to understand the structure-function problem by modeling the complete spinal cord connectome map in the 2-day old hatchling Xenopus tadpole. Our approach to modeling neuronal connectivity is based on developmental processes of axon growth. A simple mathematical model of axon growth allows us to reconstruct a biologically realistic connectome of the tadpolespinal cord based on neurobiological data. In our model we distribute neuron cell bodies and dendrites on both sides of the body based on experimental measurements. If growing axons cross the dendrite of another neuron, they make a synaptic contact with a defined probability. The total neuronal network contains ∼1,500 neurons of six cell-types with a total of ∼120,000 connections. The anatomical model contains random components so each repetition of the connectome reconstruction procedure generates a different neuronal network, though all share consistent features such as distributions of cell bodies, dendrites, and axon lengths. Our study reveals a complex structure for the connectome with many interesting specific features including contrasting distributions of connection length distributions. The connectome also shows some similarities to connectivity graphs for other animals such as the global neuronal network of C. elegans. In addition to the interesting intrinsic properties of the connectome, we expect the ability to grow and analyze a biologically realistic spinal cord connectome will provide valuable insights into the properties of the real neuronal networks underlying simple behavior.
Figure 1. Spinal cord anatomy and experimental measurements. (A) A short length of spinal cord shown in section and after cutting down the dorsal midline and opening flat. Rectangles containing neurons represent the two sides (RL and RR), separated by the ventral floor plate (dark gray rectangle, RF). Examples of the cell body positions (ellipses), dendrites (thick lines), and axon projections (thin lines) are illustrated. Neuron types are listed on the right: RB, Rohon Beard sensory neuron; dla, dlc, dorsolateral ascending and dorsolateral commissural sensory interneurons; dIN, cIN, aIN, descending, commissural, and ascending premotor interneurons; mn, motoneurons. (B) Longitudinal distributions of neuron cell body numbers (per 100 μm). The curves show smoothed, theoretical distributions based on current anatomical estimates and updated from Li et al. (2001). The color coding indicated for each cell type is used throughout this paper.
Figure 2. The distribution of cIN neurons along the left side of the body. Bars indicate the connectome distribution (bin width is 175 μm); circles indicate the experimental estimate.
Figure 3. Distributions of axon projections in the DV axis. There is a good match between distributions from experimental measurements (left, based on Li et al., 2007) and the connectome (right). In each case DV is divided into 10 bins.
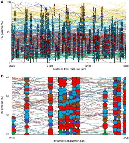
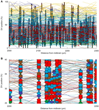
Figure 4. Visualizing the connectome. (A) A 300-μm long region of the connectome showing the network on one side of the spinal cord. Note: this is ∼10% of the longitudinal extent of the model. Vertical colored bars indicate the dendrites of individual neurons; horizontal curved lines indicate the trajectories of grown axons. Dendrites and axons are color coded for cell type as in Figure 1. Small colored ellipses indicate individual synaptic contacts. In each case, the contact is color coded according to the presynaptic cell type. (B) A small fragment of one side of the connectome, color coded as in (A).
Figure 5. Visualization of individual axons with synapses. Each red marker shows the RC position of a soma and each horizontal line of black dots indicates the RC positions of individual synapses on each single axon. Synapses on the left of the soma are located on an ascending axon (toward the head) and synapses on the right side are located on a descending axon (toward the tail). (A) dlc. (B) aIN. (C) dIN; note that the ascending axons present on a few spinal cord dINs were not included in this connectome. (D) mn.
Figure 6. Visualization of individual dendrites with synapses. Each vertical line of the figure corresponds to an individual dendrite. Dots indicate the DV positions of individual synapses. Dendrites and presynaptic contacts (dots) are color coded as in Figure 1. See text for details. (A) from cIN to mn. (B) from dIN to mn. (C) from cIN to dlc. (D) from dlc to dlc.
Figure 7. Distribution of synapses in a single connectome model. (A) For each neuron type, the two stacked columns show outgoing synapses onto all other neuron types; post-synaptic neuron types (color coded as in Figure 1A) receive incoming synapses from descending axons (right columns) and ascending axons (left columns). (B) Like (A), but each stacked column shows the distribution of incoming synapses from all other cell-types, made via descending axons (left columns) and ascending axons (right columns). See Table 2 for data.
Figure 8. Distributions of the number of connections as a function of distance. For each pair of neuron types, distance zero is the soma position of the post-synaptic neurons; the bars show the relative positions of the presynaptic neurons. Connections are shown: (A) from aIN to mn; (B) from dlc to dlc; (C) from cIN to dlc; (D) from dIN to mn. Colors (as in Figure 1) indicate the presynaptic neuron type. Bin widths: (A) = 111 μm; (B) = 67 μm; (C) = 90 μm; (D) = 55 μm.
Figure 9. Properties of the connectome. Node degree distributions for the whole connectome (A) and one side of the connectome (B) show that only the network on one side shows a distribution similar to the power law, and is therefore scale-free. (C) The cumulative function from (B) (blue) and a linear approximation (red) plotted on a log scale. (D) The overall distribution of connection distances for synapses between neurons on a single side of the tadpole connectome.
Borisyuk,
Stochasticity and functionality of neural systems: mathematical modelling of axon growth in the spinal cord of tadpole.
2008, Pubmed,
Xenbase
Borisyuk,
Stochasticity and functionality of neural systems: mathematical modelling of axon growth in the spinal cord of tadpole.
2008,
Pubmed
,
Xenbase Bullmore,
Complex brain networks: graph theoretical analysis of structural and functional systems.
2009,
Pubmed Cahalane,
Network structure implied by initial axon outgrowth in rodent cortex: empirical measurement and models.
2011,
Pubmed Grillner,
The motor infrastructure: from ion channels to neuronal networks.
2003,
Pubmed Kaiser,
A simple rule for axon outgrowth and synaptic competition generates realistic connection lengths and filling fractions.
2009,
Pubmed Kaiser,
A tutorial in connectome analysis: topological and spatial features of brain networks.
2011,
Pubmed Kiehn,
Development and functional organization of spinal locomotor circuits.
2011,
Pubmed Li,
Axon and dendrite geography predict the specificity of synaptic connections in a functioning spinal cord network.
2007,
Pubmed
,
Xenbase Li,
Spinal inhibitory neurons that modulate cutaneous sensory pathways during locomotion in a simple vertebrate.
2002,
Pubmed
,
Xenbase Li,
Primitive roles for inhibitory interneurons in developing frog spinal cord.
2004,
Pubmed
,
Xenbase Li,
Persistent responses to brief stimuli: feedback excitation among brainstem neurons.
2006,
Pubmed
,
Xenbase Li,
Defining classes of spinal interneuron and their axonal projections in hatchling Xenopus laevis tadpoles.
2001,
Pubmed
,
Xenbase McLean,
Using imaging and genetics in zebrafish to study developing spinal circuits in vivo.
2008,
Pubmed Prettejohn,
Methods for generating complex networks with selected structural properties for simulations: a review and tutorial for neuroscientists.
2011,
Pubmed Roberts,
Early functional organization of spinal neurons in developing lower vertebrates.
2000,
Pubmed
,
Xenbase Roberts,
Development and characterization of commissural interneurones in the spinal cord of Xenopus laevis embryos revealed by antibodies to glycine.
1988,
Pubmed
,
Xenbase Roberts,
How neurons generate behavior in a hatchling amphibian tadpole: an outline.
2010,
Pubmed
,
Xenbase Roberts,
Motoneurons of the axial swimming muscles in hatchling Xenopus tadpoles: features, distribution, and central synapses.
1999,
Pubmed
,
Xenbase White,
The structure of the nervous system of the nematode Caenorhabditis elegans.
1986,
Pubmed Yoshida,
Axon projections of reciprocal inhibitory interneurons in the spinal cord of young Xenopus tadpoles and implications for the pattern of inhibition during swimming and struggling.
1998,
Pubmed
,
Xenbase