Click here to close
Hello! We notice that you are using Internet Explorer, which is not supported by Xenbase and may cause the site to display incorrectly.
We suggest using a current version of Chrome,
FireFox, or Safari.
J Gen Physiol
2011 Nov 01;1385:521-35. doi: 10.1085/jgp.201110677.
Show Gene links
Show Anatomy links
KCNQ1 subdomains involved in KCNE modulation revealed by an invertebrate KCNQ1 orthologue.
Nakajo K, Nishino A, Okamura Y, Kubo Y.
???displayArticle.abstract??? KCNQ1 channels are voltage-gated potassium channels that are widely expressed in various non-neuronal tissues, such as the heart, pancreas, and intestine. KCNE proteins are known as the auxiliary subunits for KCNQ1 channels. The effects and functions of the different KCNE proteins on KCNQ1 modulation are various; the KCNQ1-KCNE1 ion channel complex produces a slowly activating potassium channel that is crucial for heartbeat regulation, while the KCNE3 protein makes KCNQ1 channels constitutively active, which is important for K(+) and Cl(-) transport in the intestine. The mechanisms by which KCNE proteins modulate KCNQ1 channels have long been studied and discussed; however, it is not well understood how different KCNE proteins exert considerably different effects on KCNQ1 channels. Here, we approached this point by taking advantage of the recently isolated Ci-KCNQ1, a KCNQ1 homologue from marine invertebrate Ciona intestinalis. We found that Ci-KCNQ1 alone could be expressed in Xenopus laevis oocytes and produced a voltage-dependent potassium current, but that Ci-KCNQ1 was not properly modulated by KCNE1 and totally unaffected by coexpression of KCNE3. By making chimeras of Ci-KCNQ1 and human KCNQ1, we determined several amino acid residues located in the pore region of human KCNQ1 involved in KCNE1 modulation. Interestingly, though, these amino acid residues of the pore region are not important for KCNE3 modulation, and we subsequently found that the S1 segment plays an important role in making KCNQ1 channels constitutively active by KCNE3. Our findings indicate that different KCNE proteins use different domains of KCNQ1 channels, and that may explain why different KCNE proteins give quite different outcomes by forming a complex with KCNQ1 channels.
Figure 1. Amino acid sequences of Ci-KCNQ1 and human KCNQ1 (hKCNQ1) are aligned for comparison. Same and similar amino acid residues are marked with asterisks and dots, respectively. Transmembrane regions (S1–S6) are boxed in green. The S5-P connector and pore helix are underlined. Red and blue arrowheads indicate the mutated amino acid residues in this study.
Figure 2. Ci-KCNQ1 is not properly modulated by KCNE1. (A) Representative current traces in the absence and presence of KCNE1 or KCNE3 for human KCNQ1 (hKCNQ1) and Ci-KCNQ1. The membrane potential was stepped up from −120 or −100 to 60 mV in 20-mV increments and subsequently stepped to −30 mV for tail currents. (B) G-V relationships for human KCNQ1 (top) and Ci-KCNQ1 (bottom) in the absence and presence of KCNE1 or KCNE3.
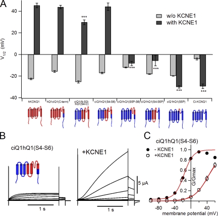
Figure 3. Second half of the transmembrane region from hKCNQ1 is necessary for the modulation by KCNE1. (A) The half-maximal potential (V1/2) without (light gray bars) and with (dark gray bars) KCNE1 for human KCNQ1 (hKCNQ1; left end), Ci-KCNQ1 (right end), and their chimeras are plotted. Asterisks indicate the significant reduction in the level of V1/2 with KCNE1 compared with that of hKCNQ1 with KCNE1 (Dunnett’s test). The design for each chimera is depicted at the bottom of the bar graphs; red regions are from human KCNQ1, and blue regions are from Ci-KCNQ1. (B) Representative current traces of chimera ciQ1hQ1(S4–S6) in the absence and presence of KCNE1. The membrane potential was stepped from −100 to +60 mV in 20-mV increments and subsequently stepped to −30 mV for tail currents. (C) G-V relationships for ciQ1hQ1(S4–S6) in the absence and presence of KCNE1. Plots are fitted with the Boltzmann equation (red curves).
Figure 4. Amino acid residues in the pore region of KCNQ1 have a large impact on the KCNE1 modulation. (A) V1/2 without (light gray bars) and with (dark gray bars) KCNE1 for point mutants of the ciQ1hQ1(S5P) chimera and Ci-KCNQ1 are plotted. Asterisks indicate the significant increase in the level of V1/2 with KCNE1 compared with those of ciQ1hQ1(S5P) or Ci-KCNQ1 with KCNE1 (Dunnett’s test). The locations of the mutations are indicated by yellow stars in the inset. (B) Representative current traces for the A191G/I258V double mutant of ciQ1hQ1(S5P) in the absence (left) and presence (right) of KCNE1. The membrane potential was stepped up from −100 to +40 mV in 10-mV increments for KCNE1-less current and from −100 to +60 mV in 20-mV increments for KCNE1 current. (C) G-V relationships for the point mutants in the absence (closed circles) and presence (open circles) of KCNE1.
Figure 5. Human KCNQ1 mutants confirm that Gly272, Val324, and Val334 of KCNQ1 are important for KCNE1 modulation. (A) V1/2 values without (light gray bars) and with (dark gray bars) KCNE1 for hKCNQ1 (hQ1) point mutants are plotted. Asterisks indicate the significant reduction in the level of V1/2 with KCNE1 compared with that of hKCNQ1 with KCNE1 (Dunnett’s test). (B) Representative current traces for hKCNQ1 G272A/V334I double mutant in the absence (left) and presence (right) of KCNE1. The membrane potential was stepped up from −100 to +60 mV in 20-mV increments. (C) G-V relationships for the hQ1 G272A/V334I mutant in the absence (open circles) and presence (closed red circles) of KCNE1. The G-V relationships of WT hKCNQ1 in the absence (black dotted curve) and presence (red dotted curve) of KCNE1 are superimposed.
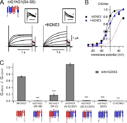
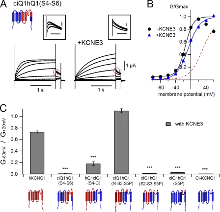
Figure 6. The S1 segment, not the pore region of hKCNQ1, is important for the modulation by KCNE3. (A) Representative current traces of chimera ciQ1hQ1(S4–S6) in the absence and presence of KCNE3. The membrane potential was stepped up from −100 to +60 mV in 20-mV increments and subsequently stepped to −30 mV for tail currents. Insets are the expanded tail current traces after depolarization to +20, +40, and +60 mV. Expanded areas are indicated by red circles below. Bars in the insets indicate 0.1 s and 0.1 µA, respectively. The “hook” tail current, which reflects de-inactivation and is the characteristic feature of the homomeric KCNQ1 channel, was only seen in the homomeric ciQ1hQ1(S4–S6) channel, indicating that KCNE3 abolished inactivation. (B) G-V relationships for the ciQ1hQ1(S4–S6) in the absence (closed circles) and presence (blue triangles) of KCNE3. The G-V relationships of ciQ1hQ1(S4–S6) in the presence of KCNE1 (red dotted curve) is superimposed for comparison. (C) The constitutive activity indices (G−80mV/G+20mV) with KCNE3 for human KCNQ1 (hKCNQ1; left end), Ci-KCNQ1 (right end), and their chimeras are plotted. Asterisks indicate the significant reduction in the level of G−80mV/G+20mV, with KCNE3 compared with that of hKCNQ1 with KCNE3 (Dunnett’s test). The design for each chimera is depicted at the bottom of the bar graphs; red regions are from human KCNQ1, and blue regions are from Ci-KCNQ1.
Figure 7. The V46F mutation with a human S5P connector changes Ci-KCNQ1 into a KCNE3-sensitive channel. (A) The constitutive activity index (G−80mV/G+20mV) with KCNE3 for the point mutants of the ciQ1hQ1(S2–S3,S5P) chimera. Asterisks indicate the significant increase in the level of G−80mV/G+20mV, with KCNE3 compared with that of ciQ1hQ1(S2–S3,S5P) with KCNE3 (Dunnett’s test). The locations of the mutations are indicated by yellow stars in the inset. (B) Representative current traces of ciQ1hQ1(S5P) V46F in the absence and presence of KCNE3. The membrane potential was stepped up from −100 to +60 mV and subsequently stepped to −30 mV for tail currents. (C) G-V relationships for Ci-KCNQ1 V46F and ciQ1hQ1(S5P) V46F in the absence (open symbols) and presence (closed symbols) of KCNE3. Plots are fitted with the Boltzmann equation.
Figure 8. The human KCNQ1 F127V mutant confirms that the S1 segment of KCNQ1 is important for the KCNE3 modulation. (A) Representative current traces for the hKCNQ1 F127V mutant in the absence (left) and presence (right) of KCNE3. The membrane potential was stepped up from −100 to +60 mV in 20-mV increments. (B) G-V relationships for the hQ1 F127V mutant in the absence (closed circles) and presence of KCNE1 (red squares) or KCNE3 (blue triangles). The G-V relationships of WT hKCNQ1 in the absence (black dotted curve) and presence of KCNE1 (red dotted curve) or KCNE3 (blue dotted curve) are superimposed. (C) Representative current traces for the hKCNQ1 F127V mutant in the presence of KCNE3 from the same oocyte at different holding potentials (−80 and −120 mV). 2-s depolarizing pulses were applied at every 10 s. (D) G-V relationships for the hQ1 F127V mutant with KCNE3 at a holding potential of −80 mV (open circles) and −120 mV (closed circles).
Figure 9. Phenylalanine residues on the S1 segment of KCNQ1 play a role in KCNE3 modulation. (A) Location of phenylalanine residues on the hKCNQ1 S1 segment. Trp120 is not on the S1 segment and therefore is not depicted. (B) G-V relationships for hQ1 F(W)-to-A mutants in the absence (left) and presence of KCNE3 (right). All but WT KCNQ1, W120A, and F123A with KCNE3 are fitted with the Boltzmann equation. For the WT KCNQ1, W120A, and F123A with KCNE3, plots were connected by dotted lines, as they could not be fitted with the Boltzmann equation.
Figure 10. KCNE3 sensitivities are lost in the S1 phenylalanine double mutants. (A) Representative current traces of the hKCNQ1 F127L/F130L mutant in the absence (black) and presence of KCNE1 (red) or KCNE3 (blue) are shown. The membrane potential was stepped up from −100 to +60 mV in 20-mV increments. (B) G-V relationships for the human KCNQ1 WT and phenylalanine double mutants in the absence (black) and presence of KCNE1 (red) or KCNE3 (blue). All plots are fitted with the Boltzmann equation except the hKCNQ1 WT with KCNE3, which could not be fitted with it.
Figure 11. Sequence comparisons among different species and other KCNQ channels. KCNQ1 amino acid sequences of part of the S1 segment (122–135), S5 segment (269–275), S5-P connector (286–298), and the upper half of the S6 segment (324–334) from various species are aligned. Other types of KCNQ channels (KCNQ2-5) from humans are also aligned. Conserved Phe123, Phe127, Phe130, Gly272, Val324, and Val334 are colored in red. Conserved amino acid residues are highlighted in bold.
Figure 12. Locations of important amino acid residues determined in this study and a putative binding site of the KCNE protein. The structural model for the open state of human KCNQ1 (Smith et al., 2007) is used to locate Phe123 (hidden below Phe127 in the top view), Phe127 and Phe130 (hidden behind Phe127 in the side view) on the S1 segment (orange), Gly272 on the S5 segment (green), and Val324 and Val334 on the S6 segment (yellow). S5-P connectors are circled in the side view (left). All four α subunits are shown, and each subunit is in a different color. The hypothetical location for the KCNE protein (“KCNEx”) is indicated as a light green circle in the top view (right).
Barhanin,
K(V)LQT1 and lsK (minK) proteins associate to form the I(Ks) cardiac potassium current.
1996, Pubmed,
Xenbase
Barhanin,
K(V)LQT1 and lsK (minK) proteins associate to form the I(Ks) cardiac potassium current.
1996,
Pubmed
,
Xenbase Bendahhou,
In vitro molecular interactions and distribution of KCNE family with KCNQ1 in the human heart.
2005,
Pubmed Chen,
Charybdotoxin binding in the I(Ks) pore demonstrates two MinK subunits in each channel complex.
2003,
Pubmed
,
Xenbase Chen,
KCNQ1 gain-of-function mutation in familial atrial fibrillation.
2003,
Pubmed Chen,
Functional interactions between KCNE1 C-terminus and the KCNQ1 channel.
2009,
Pubmed Chung,
Location of KCNE1 relative to KCNQ1 in the I(KS) potassium channel by disulfide cross-linking of substituted cysteines.
2009,
Pubmed Cui,
Gating of IsK expressed in Xenopus oocytes depends on the amount of mRNA injected.
1994,
Pubmed
,
Xenbase Haitin,
Intracellular domains interactions and gated motions of I(KS) potassium channel subunits.
2009,
Pubmed
,
Xenbase Hill,
Ion channel clustering at the axon initial segment and node of Ranvier evolved sequentially in early chordates.
2008,
Pubmed Hong,
Short QT syndrome and atrial fibrillation caused by mutation in KCNH2.
2005,
Pubmed Jentsch,
Neuronal KCNQ potassium channels: physiology and role in disease.
2000,
Pubmed Kang,
Structure of KCNE1 and implications for how it modulates the KCNQ1 potassium channel.
2008,
Pubmed Kurokawa,
TEA(+)-sensitive KCNQ1 constructs reveal pore-independent access to KCNE1 in assembled I(Ks) channels.
2001,
Pubmed Li,
KCNE1 enhances phosphatidylinositol 4,5-bisphosphate (PIP2) sensitivity of IKs to modulate channel activity.
2011,
Pubmed
,
Xenbase Long,
Crystal structure of a mammalian voltage-dependent Shaker family K+ channel.
2005,
Pubmed Long,
Voltage sensor of Kv1.2: structural basis of electromechanical coupling.
2005,
Pubmed Lundquist,
Expression of multiple KCNE genes in human heart may enable variable modulation of I(Ks).
2005,
Pubmed Lvov,
Identification of a protein-protein interaction between KCNE1 and the activation gate machinery of KCNQ1.
2010,
Pubmed McCrossan,
Regulation of the Kv2.1 potassium channel by MinK and MiRP1.
2009,
Pubmed McCrossan,
The MinK-related peptides.
2004,
Pubmed
,
Xenbase Melman,
KCNE1 binds to the KCNQ1 pore to regulate potassium channel activity.
2004,
Pubmed Melman,
Structural determinants of KvLQT1 control by the KCNE family of proteins.
2001,
Pubmed Melman,
A single transmembrane site in the KCNE-encoded proteins controls the specificity of KvLQT1 channel gating.
2002,
Pubmed Morin,
Counting membrane-embedded KCNE beta-subunits in functioning K+ channel complexes.
2008,
Pubmed
,
Xenbase Nakajo,
Primary structure, functional characterization and developmental expression of the ascidian Kv4-class potassium channel.
2003,
Pubmed
,
Xenbase Nakajo,
Stoichiometry of the KCNQ1 - KCNE1 ion channel complex.
2010,
Pubmed
,
Xenbase Nakajo,
KCNE1 and KCNE3 stabilize and/or slow voltage sensing S4 segment of KCNQ1 channel.
2007,
Pubmed
,
Xenbase Nakajo,
Nano-environmental changes by KCNE proteins modify KCNQ channel function.
2011,
Pubmed Okamura,
Comprehensive analysis of the ascidian genome reveals novel insights into the molecular evolution of ion channel genes.
2005,
Pubmed Osteen,
KCNE1 alters the voltage sensor movements necessary to open the KCNQ1 channel gate.
2010,
Pubmed
,
Xenbase Panaghie,
The role of S4 charges in voltage-dependent and voltage-independent KCNQ1 potassium channel complexes.
2007,
Pubmed
,
Xenbase Panaghie,
Interaction of KCNE subunits with the KCNQ1 K+ channel pore.
2006,
Pubmed
,
Xenbase Pusch,
Activation and inactivation of homomeric KvLQT1 potassium channels.
1998,
Pubmed
,
Xenbase Radicke,
The transmembrane beta-subunits KCNE1, KCNE2, and DPP6 modify pharmacological effects of the antiarrhythmic agent tedisamil on the transient outward current Ito.
2009,
Pubmed Radicke,
Functional modulation of the transient outward current Ito by KCNE beta-subunits and regional distribution in human non-failing and failing hearts.
2006,
Pubmed Restier,
Mechanisms by which atrial fibrillation-associated mutations in the S1 domain of KCNQ1 slow deactivation of IKs channels.
2008,
Pubmed
,
Xenbase Rocheleau,
KCNE peptides differently affect voltage sensor equilibrium and equilibration rates in KCNQ1 K+ channels.
2008,
Pubmed
,
Xenbase Rocheleau,
Secondary structure of a KCNE cytoplasmic domain.
2006,
Pubmed
,
Xenbase Sanguinetti,
Coassembly of K(V)LQT1 and minK (IsK) proteins to form cardiac I(Ks) potassium channel.
1996,
Pubmed
,
Xenbase Schroeder,
A constitutively open potassium channel formed by KCNQ1 and KCNE3.
2000,
Pubmed
,
Xenbase Shamgar,
KCNE1 constrains the voltage sensor of Kv7.1 K+ channels.
2008,
Pubmed
,
Xenbase Smith,
Structural models for the KCNQ1 voltage-gated potassium channel.
2007,
Pubmed Tai,
The conduction pore of a cardiac potassium channel.
1998,
Pubmed
,
Xenbase Takumi,
Cloning of a membrane protein that induces a slow voltage-gated potassium current.
1988,
Pubmed
,
Xenbase Takumi,
Alteration of channel activities and gating by mutations of slow ISK potassium channel.
1991,
Pubmed
,
Xenbase Tapper,
Location and orientation of minK within the I(Ks) potassium channel complex.
2001,
Pubmed
,
Xenbase Tester,
Compendium of cardiac channel mutations in 541 consecutive unrelated patients referred for long QT syndrome genetic testing.
2005,
Pubmed Tristani-Firouzi,
Voltage-dependent inactivation of the human K+ channel KvLQT1 is eliminated by association with minimal K+ channel (minK) subunits.
1998,
Pubmed
,
Xenbase Vanoye,
Distinct subdomains of the KCNQ1 S6 segment determine channel modulation by different KCNE subunits.
2009,
Pubmed Wang,
MinK residues line a potassium channel pore.
1996,
Pubmed Wang,
MinK-KvLQT1 fusion proteins, evidence for multiple stoichiometries of the assembled IsK channel.
1998,
Pubmed Wang,
Gating-related molecular motions in the extracellular domain of the IKs channel: implications for IKs channelopathy.
2011,
Pubmed
,
Xenbase Wiener,
The KCNQ1 (Kv7.1) COOH terminus, a multitiered scaffold for subunit assembly and protein interaction.
2008,
Pubmed Wu,
State-dependent electrostatic interactions of S4 arginines with E1 in S2 during Kv7.1 activation.
2010,
Pubmed
,
Xenbase Wu,
KCNE1 remodels the voltage sensor of Kv7.1 to modulate channel function.
2010,
Pubmed
,
Xenbase Xu,
KCNQ1 and KCNE1 in the IKs channel complex make state-dependent contacts in their extracellular domains.
2008,
Pubmed
,
Xenbase