XB-ART-44098
Nat Cell Biol
2011 Apr 01;134:351-60. doi: 10.1038/ncb2183.
Show Gene links
Show Anatomy links
Nde1-mediated inhibition of ciliogenesis affects cell cycle re-entry.
Kim S, Zaghloul NA, Bubenshchikova E, Oh EC, Rankin S, Katsanis N, Obara T, Tsiokas L.
???displayArticle.abstract???
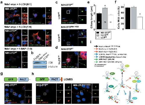
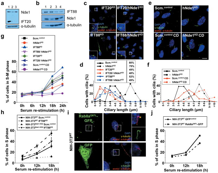
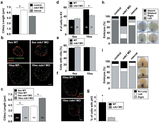
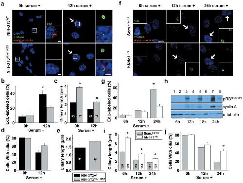
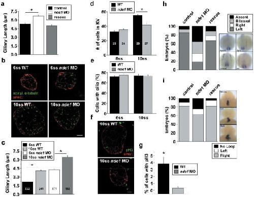
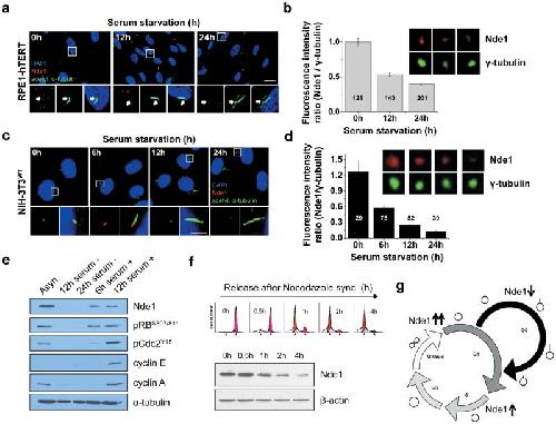
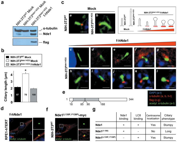
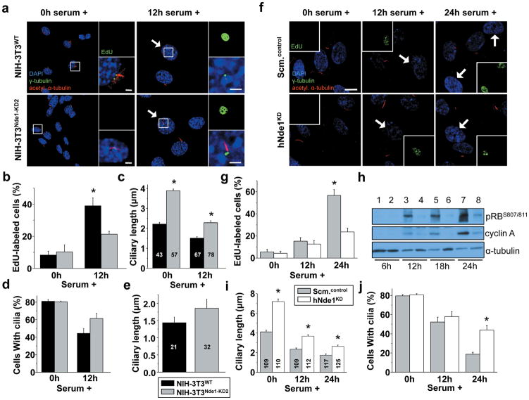
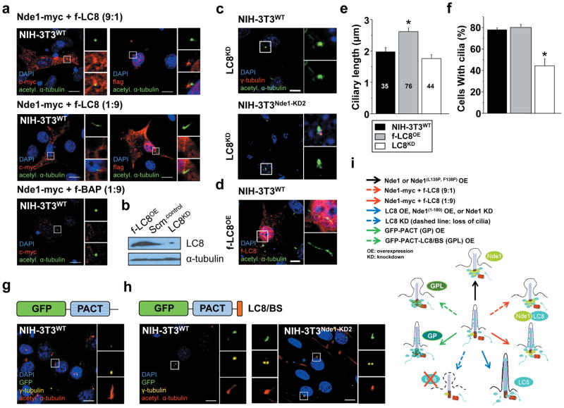
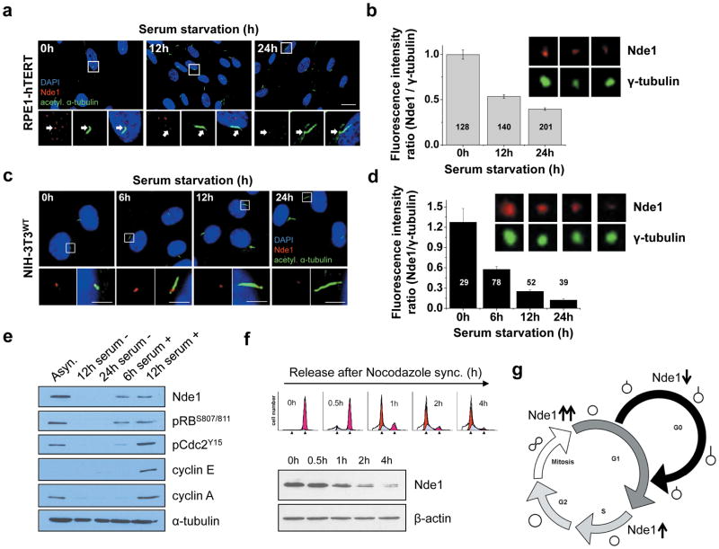
The primary cilium is an antenna-like organelle that is dynamically regulated during the cell cycle. Ciliogenesis is initiated as cells enter quiescence, whereas resorption of the cilium precedes mitosis. The mechanisms coordinating ciliogenesis with the cell cycle are unknown. Here we identify the centrosomal protein Nde1 (nuclear distribution gene E homologue 1) as a negative regulator of ciliary length. Nde1 is expressed at high levels in mitosis, low levels in quiescence and localizes at the mother centriole, which nucleates the primary cilium. Cells depleted of Nde1 have longer cilia and a delay in cell cycle re-entry that correlates with ciliary length. Knockdown of Nde1 in zebrafish embryos results in increased ciliary length, suppression of cell division, reduction of the number of cells forming the Kupffer's vesicle and left-right patterning defects. These data suggest that Nde1 is an integral component of a network coordinating ciliary length with cell cycle progression and have implications for understanding the transition from a quiescent to a proliferative state.
???displayArticle.pubmedLink??? 21394081
???displayArticle.pmcLink??? PMC3077088
???displayArticle.link??? Nat Cell Biol
???displayArticle.grants??? [+]
HR06‑175 NHLBI NIH HHS , HR07‑097 NHLBI NIH HHS , P20RR017703 NCRR NIH HHS , R01DK072301 NIDDK NIH HHS , R01DK075972 NIDDK NIH HHS , R01DK078209 NIDDK NIH HHS , R01DK59599 NIDDK NIH HHS , R01HD04260 NICHD NIH HHS , R56 DK059599-09 NIDDK NIH HHS
Species referenced: Xenopus
Genes referenced: actl6a cdk1 dynll1 gabrg2 ift20 ift88 myc nde1 prkci rbbp6
???displayArticle.morpholinos??? gabrg2 MO1
???attribute.lit??? ???displayArticles.show???
References [+] :
Baker,
IFT20 links kinesin II with a mammalian intraflagellar transport complex that is conserved in motile flagella and sensory cilia.
2003, Pubmed
Baker, IFT20 links kinesin II with a mammalian intraflagellar transport complex that is conserved in motile flagella and sensory cilia. 2003, Pubmed
Bershteyn, MIM and cortactin antagonism regulates ciliogenesis and hedgehog signaling. 2010, Pubmed
Bielas, Mutations in INPP5E, encoding inositol polyphosphate-5-phosphatase E, link phosphatidyl inositol signaling to the ciliopathies. 2009, Pubmed
Breunig, Primary cilia regulate hippocampal neurogenesis by mediating sonic hedgehog signaling. 2008, Pubmed
Chen, CP110, a cell cycle-dependent CDK substrate, regulates centrosome duplication in human cells. 2002, Pubmed
Davis, A knockin mouse model of the Bardet-Biedl syndrome 1 M390R mutation has cilia defects, ventriculomegaly, retinopathy, and obesity. 2007, Pubmed
Efimov, The LIS1-related NUDF protein of Aspergillus nidulans interacts with the coiled-coil domain of the NUDE/RO11 protein. 2000, Pubmed , Xenbase
Essner, Kupffer's vesicle is a ciliated organ of asymmetry in the zebrafish embryo that initiates left-right development of the brain, heart and gut. 2005, Pubmed
Feng, Mitotic spindle regulation by Nde1 controls cerebral cortical size. 2004, Pubmed
Feng, LIS1 regulates CNS lamination by interacting with mNudE, a central component of the centrosome. 2000, Pubmed , Xenbase
Follit, The intraflagellar transport protein IFT20 is associated with the Golgi complex and is required for cilia assembly. 2006, Pubmed
Gillingham, The PACT domain, a conserved centrosomal targeting motif in the coiled-coil proteins AKAP450 and pericentrin. 2000, Pubmed
Jackson, Do cilia put brakes on the cell cycle? 2011, Pubmed
Jacoby, INPP5E mutations cause primary cilium signaling defects, ciliary instability and ciliopathies in human and mouse. 2009, Pubmed
Kim, Functional genomic screen for modulators of ciliogenesis and cilium length. 2010, Pubmed
Kohlmaier, Overly long centrioles and defective cell division upon excess of the SAS-4-related protein CPAP. 2009, Pubmed
Lam, Functional interplay between LIS1, NDE1 and NDEL1 in dynein-dependent organelle positioning. 2010, Pubmed
Martínez-Moreno, Recognition of novel viral sequences that associate with the dynein light chain LC8 identified through a pepscan technique. 2003, Pubmed
Matsumoto, A centrosomal localization signal in cyclin E required for Cdk2-independent S phase entry. 2004, Pubmed
May, Loss of the retrograde motor for IFT disrupts localization of Smo to cilia and prevents the expression of both activator and repressor functions of Gli. 2005, Pubmed
McKenney, LIS1 and NudE induce a persistent dynein force-producing state. 2010, Pubmed
Mikule, Loss of centrosome integrity induces p38-p53-p21-dependent G1-S arrest. 2007, Pubmed
Nachury, A core complex of BBS proteins cooperates with the GTPase Rab8 to promote ciliary membrane biogenesis. 2007, Pubmed
Ostrowski, A proteomic analysis of human cilia: identification of novel components. 2002, Pubmed
Pan, The primary cilium: keeper of the key to cell division. 2007, Pubmed
Pazour, A dynein light chain is essential for the retrograde particle movement of intraflagellar transport (IFT). 1998, Pubmed
Pazour, The DHC1b (DHC2) isoform of cytoplasmic dynein is required for flagellar assembly. 1999, Pubmed
Pugacheva, HEF1-dependent Aurora A activation induces disassembly of the primary cilium. 2007, Pubmed
Qin, Intraflagellar transport protein 27 is a small G protein involved in cell-cycle control. 2007, Pubmed
Quarmby, Cilia and the cell cycle? 2005, Pubmed
Rash, Cilia in cardiac differentiation. 1969, Pubmed
Rieder, The resorption of primary cilia during mitosis in a vertebrate (PtK1) cell line. 1979, Pubmed
Robert, The intraflagellar transport component IFT88/polaris is a centrosomal protein regulating G1-S transition in non-ciliated cells. 2007, Pubmed
Rompolas, Chlamydomonas FAP133 is a dynein intermediate chain associated with the retrograde intraflagellar transport motor. 2007, Pubmed
Rosenbaum, Intraflagellar transport. 2002, Pubmed
Rubtsova, Disruption of actin microfilaments by cytochalasin D leads to activation of p53. 1998, Pubmed
Schmidt, Control of centriole length by CPAP and CP110. 2009, Pubmed
Shmueli, Ndel1 palmitoylation: a new mean to regulate cytoplasmic dynein activity. 2010, Pubmed
Spektor, Cep97 and CP110 suppress a cilia assembly program. 2007, Pubmed
Stehman, NudE and NudEL are required for mitotic progression and are involved in dynein recruitment to kinetochores. 2007, Pubmed
Tang, CPAP is a cell-cycle regulated protein that controls centriole length. 2009, Pubmed
Tsang, CP110 suppresses primary cilia formation through its interaction with CEP290, a protein deficient in human ciliary disease. 2008, Pubmed
Tucker, Centriole deciliation associated with the early response of 3T3 cells to growth factors but not to SV40. 1979, Pubmed
Tucker, Centriole ciliation is related to quiescence and DNA synthesis in 3T3 cells. 1979, Pubmed
Vergnolle, Cenp-F links kinetochores to Ndel1/Nde1/Lis1/dynein microtubule motor complexes. 2007, Pubmed
